Fórum témák
» Több friss téma |
- Ez a felület kizárólag, az elektronikában kezdők kérdéseinek van fenntartva és nem elfelejtve, hogy hobbielektronika a fórumunk!
- Ami tehát azt jelenti, hogy a nagymama bevásárlását nem itt beszéljük meg, ill. ez nem üzenőfal! - Kerülendő az olyan kérdés, amit egy másik meglévő (több mint 17000 van), témában kellene kitárgyalni! - És végül büntetés terhe mellett kerülendő az MSN és egyéb szleng, a magyar helyesírás mellőzése, beleértve a mondateleji nagybetűket is!
Ilyet nem tudsz csinálni, ez így egy 2 és 1/2 digites kijelző. Ha feszültség osztót teszel mérőmű elé, akkor elérheted, de a kevés teljes digit (2) miatt a kijelzés pontossága csökken, illetve a mutatott értéket fejben átszámolhatod. Panelmérőknél, és nagyon sok digitális kijelzésű műszernél az első digit helyén csak 1, vagy 0 szerepelhet. A 0 -t ki sem jelzik, ez az a bizonyos 1/2 digit. Csak a tizedespont áthelyezésével tudsz operálni, úgyhogy a következő fokozat 199 V lesz. Panelműszernél sem a pontosság, sem a mért érték kijelzésének pontossága nem szempont. Ha ilyen igényed van, akkor pontosabb digitális műszert kell vásárolnod, (esetleg építened) ami 3 és 1/2, 4 és 1/2 digites, de vannak pontos laborműszerek, ahol a kijelzés 4, 5 digites, ilyenkor a kijelzés 9999, vagy 99999 lehet, de ezek már igen pontosak, és drágák is.
Köszi. Így megspóroltam egy hidat
szia Lpt-n megy mindenféle átalakító nélkül. ez egy hd44780 as kijelző modul, gyári vezérléssel. xp.n tökéletesen ment, majd win 7 el szórakozik. néha ment néha nem. most elég régóta nem üzemel csak a háttérvilágítás. más gépen nem próbáltam. hátulról elég macerás fotózni, mert le kell hozzá bontsam az egész vízhűtéses falat, viszont régen szét volt szedve, ráadásul elég profin van vzetékelve, és rögzítve, azt szakember kötözgette. de nála is csak xp- n volt tesztelve mielőtt átadta. arra gyanakodtunk a win7 el valami memóriakezelési gondokba ütközik az lcd smartie
eszközkezelőben meg csak mint lpt1 nyomtatóport van jelen. az eszköz megfelelően működik, erőforrás szűrés kilőve, ütközést nem jelez
Sziasztok!
Kérem aki jártas az Amerikai mértékegységekben az írja meg légyszí, hogy ez milyen méret? 7/32" x 18" ez egy hegesztő pálca méretei. Nekem csak az eleje kell a 7/32" Amugy erről lenne szó: Bővebben: Link
Szia!
úgy kötöttem ahogy mondtad 47k emitter és bázis közé ,de amint ráadom a 24V-ot egyszerre behúz a relé. Mi lehet a gond?
Sziasztok!
Van egy ilyen videó motorom. Hogyan kell bekötni? Nem akarom vezérelni meg léptetni sem, semmi extra, csak forogjon max fordulaton és kész. Egy m56730asp ic vezérli.
Szia!
Ezt a háromfázisú villanymotort azért nem olyan egyszerű működére bírni. Vezérlő M56730-al.
Ez nem jó. Vedd alapul ezt a megoldást. Másik: Bővebben: Link
Hm. Azt hittem csak bekötöm a 12 voltot a megfelelő helyre, aztán már forog is. De kell még neki 5 volt is meg 2,5 volt is ha jól látom, de gondolom még ennyi se lenne elég hogy forogjon. Akkor ebből nem lesz motor. Köszi az infót.
Szia! 1"(coll, inch, hüvelyk)=25.4mm, elosztod 32-vel, megszorzod 7-tel, és olyan vastag(átmérőjű!Kb~5.56mm x 457mm(45.7cm).
Sziasztok. Szeretném kérdezni hogyha ilyen szalagot készítenék mint a képen látható,és ilyen ledekből Bővebben: Link (igaz semmit nem ír róla),hogy az az smd ellenállás mekkora legyen? ugyan úgy számoljam ki mint a led előtét ellenállást? Azt nem értem hogy miért nem az egész előtt van az ellenállás?(vagyis a szakasz elején). Azt tudom hogy 3-ledenként folytatódik a szalag. Csak az a kérdésem hogy ha 12 V -ról működne és kb így kötve mint a képen akkor mekkorák kell legyenek az ellenállások? kb 20 m ,és azon kb 600 db led. (persze ha ezt így megcsinálnám). Köszönöm az infót. Üdv.
Helo!
- Úgy látom három Led van sorba kapcsolva plusz egy előtét ellenállás. - Számolni ugyan úgy kell, mint a segédprogram teszi. - Sorosan kapcsolt eszközökön az áram közös, a feszültség pedig megoszlik. Így teljesen mindegy milyen sorrendben vannak sorba kötve. Vagy is hogy a soros körben hol van elhelyezve az ellenállás. Szerintem fizikai elhelyezése szerint így volt célszerű. - Előtét ellenállás számításánál, vedd figyelembe, ha a 12V nem stabil (pld. gépkocsi), akkor hogyan változik a Led árama, minimum és maximum tápfesz esetében. üdv! proli007
Szia, koszi a gyors valaszt.
Az invertalo bemenetre: LM35 hoszenzort A neminvertalora pedig egy szimpla feszultseg oszto kerult amivel tudom allitani a kivant feszultseget. A kimenetre egg tranzisztor ami meghuz egy relet tovabba felkapcsol egy leder. Az egesz aramkort egy 7805 latja el stabil 5 Val. Mostmar mukodni latszik az aramkor, faradt voltam tegnap es eleg csunyan elmertem a felhuzo ellenallast (100k). Most egy 1kOhm ellenallas van a kimeneten. Amit meg szeretnek megvalositani, az egy hiszterezis ellenallas, amivel ha van kimenet akkor a hoerzekelo felol erkezo jelet kb 20mV-al lejjebb vennem, ezzel elerve, hogy ne kapcsolgasson allandoan. Ezt hogy tudnam erdemben kiszamitani? Arra gondoltam megmerem a szonda ellenallasat a Vo es GND kozott (42k) es szimplan feszultsegosztoval kiszamolom mennyit kene vissAcsatolni. Ez igy mukodhet, vagy rossz az elgondolas? Ui. Este mellekelem a kapcsolasi rajzomat, ugy erthetobb lesz.
Hello!
Nem szükséges az LM35 felé visszacsatolni, lehet a feszültségosztó felé is. Csak pozitív legyen a visszacsatolás. üdv! proli007
Köszönöm a választ. Okés.Néztem még egy helyen ilyen smd ledet de itt se ír semmit hogy mennyi a Led nyitó feszültsége. Bővebben: Link Szerinted?
Ha kinyitod mellette az adatlapját láthatod. Bővebben: Link
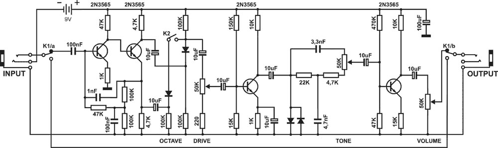
Helló mindenkinek. Torzító építéséhez szeretném ezt az áramkört megépíteni, de van egy olyan érzésem, hogy az első 2 tranzisztorhoz tartozó áramkörnél valami nincs rendben. Ha valakinek van véleménye hozzá, akkor mondja meg mi az.
Sziasztok! Lene egy trafom ami 12 voltos de pufferelés után 16voltos 12v 20w égő ki éget mért van ez.
Hány amperen megy a trafó?
Könnyen megeshet hogy ugyanazzal az amperrel, DE a magasabb feszültség miat égett ki vagy zárlat?!
Hello!
Nem a kereskedőt kellene nézegetni (kivétel ha jó nő), hanem az adatlapot,ha van ilyen. De itt is ott is 3,2V-ot írnak.. üdv! proli007
350VA A trafo a diodák számitanak valamit
Hello!
De vajon mi nincs rendben az első két tranyónál? Meg is tudod mondani? Vagy hány éves a kapitány.. üdv! proli007
Hello!
Mi itt a gond? A kondi csúcsfeszültségre töltődik, az izzó meg túlfeszültséget kap. Egy halogén amúgy is eléggé túl van fűtve, nem szereti a magasabb feszültséget. Vagy is csökken az élettartama. Jelenleg nullára.. De gondolom egyébként sem izzóknak szántad a tápot.. üdv! proli007
Sorry! Innen passzolom. Ez egy kósza ötlet volt. DE az, hogy esetleg gyártási hibás lehetett nem áll messze a valóságtol én is fogtam ki olyan izzót, hogy nem megfelelően töltötték gázzal.
Ez egy sima mezei index izzo
A hány éves a kapitány alatt az életkoromra vagy mire vagy kíváncsi? Az első tranyó alatti áramkör zavart meg, hogy az helyesen van bekötve, vagy annak a tranzisztor nyitóköréhez kellene tartoznia? Vagy az egész így, a rajz alapján már építhető?
|
Bejelentkezés
Hirdetés |













