Fórum témák
» Több friss téma |
Fórum » Oszcilloszkóp számítógépre
Szia!
Az osztás megvalósul, de a bemeneti impedanciát teljesen felborítja. Az eredeti rajzon az 1Mohm-os ellenállás paralel a 20pF-dal nem véletlen, ez illeszkedik a szokásos szkóp zsinórokhoz. Megteheted, hogy az 1Mohm-os ellenállást több darabból állítod össze, az osztás viszonyoknak megfelelően, és az osztópontokhoz kapcsolgatod a műveleti erősítő bemenetét a soros 47K/100pF taggal, de még ez sem teljesen korrekt. A szélessávú osztókban a kondit is "feldarabolják", és külön-külön rákötik az ellenállásokra. Mivel ezeknek nagyon pontosnak kell lennie a szélessávú jó tranziensű átvitelhez, ezért amiket én láttam, részben beállítható trimmer kondikból voltak felépítve, és összességében igen bonyolultak voltak. Mivel ez úgyis csak max. 20kHz-ig lát, ezért elég lehet csak az ellenállást felosztani.
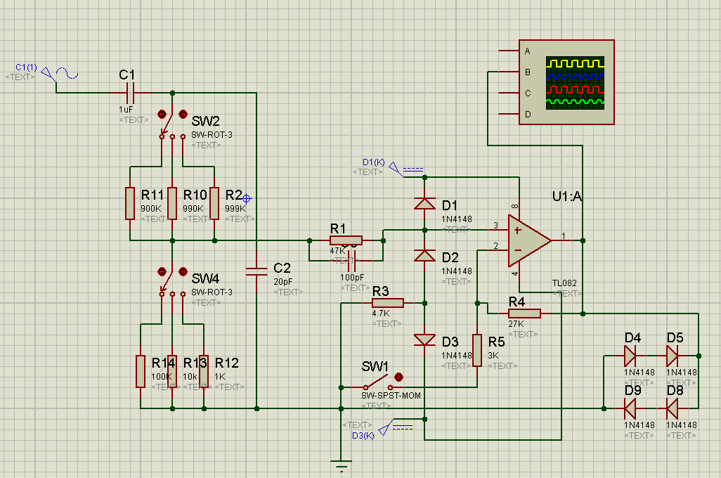
Módosítottam. Így elvileg megmarad a bemeneti 1Mohm +az osztás is megvalósul. Illetve ha elfelejtenénk átkapcsolni ugyebár ottvan a 150V-os védelem, de ha ez nem lenne elég akkorse mehet a kimeneti fesz a diódák miatt 1,6V felé szóval tuti biztos, hogy nem hal meg a hangkari. A kapcsoló 2ÁK és 3 állású. Osztások 1/10, 1/100, 1/1000 és ha 1/10-es ostásban benvan kapcsolva a 10x szorzó akkor pont kijön az 1/1
vélemény?
Így is jó, bár így kettős kapcsoló kell.
Amire én gondoltam abban egymás után jönne az 1Kohm, 9Kohm, 90Kohm és a 900Kohm. A kapcsoló az ellenállások osztópontjaira csatlakozhatna.
Az sem rossz megoldás, de ma már fáradt vagyok ahhoz hogy szimuláljam. Esetleg még egy frekvencia osztóra gondoltam. Ahhoz nincs valami ötleted, vagy kapcsirajzod?
Frekvencia osztó alatt azt érted, amiről a #983766 számú és az azt követő hozzászólásokban volt szó?
Amikor olvastam, elgondolkoztam a dolgon, és bennem a következők csapódtak le: Olyan jelek vizsgálatára, amik periodikusan ismétlődnek, alkalmas lehet egy ilyen frekvencia vagy idő osztó, a legtöbb digitális szkópban van is ilyen funkció. Tehát nem valós idejű mérésről lenne szó. A működéshez trigger jelet kell képezni, és a trigger jeltől kis időkkel mindig távolabb venni a mérendő jelből analóg mintát, és azt tárolni a következő mintavételig. Több komoly műszaki problémával is szembe találhatjuk magunkat egy ilyen áramkör megalkotásakor. Az analóg mintavevő és tartó áramkör is biztos tartogat buktatókat, de a legnehezebb a stabil trigger képzése, és a kis időeltolásokkal való mintavételezés vezérlésének kialakítása lehet. Az első gondolatom valamilyen PLL-es hurokkal való felszorzás volt, de talán egyszerűbb, ha valamilyen processzort használunk, CCP bemenetével biztosítani a trigger követését, és a PWM modul felhasználásával mindig kicsit odébb tenni a mintavételezési időt. Van olyan dsPIC ami közel 1nsec-enként tudja a PWM kimenetét állítani. Ilyen ötleteim vannak, rajzom sajnos nincsen.
1 GHz sávszélességű mintavevő áramkör Link
Megoldott a trigger és a mintavétel-mintatartás. A trigger sajnos nem olyan gyors, tehát a triggerfrekvencia 100 MHz körül van, ha jól értettem a leírást. 10 MHz-es analóg szkóp bővítésére használható, de az időzítések variálásával (komparátor latch RC állandó növelése) szerintem használható lehet alacsonyabb frekijű szkóppal is (ami akár hangkáryta bement is lehet).
Szia!
Köszönöm a kapcsolást, több ponton is tanulságos számomra. A mintavevő és tartó rész sokkal egyszerűbb, mint gondoltam. Az időalap kialakítása nem annyira tetszik. Egyrészt én jobban szeretem a diszkrét pontos értékeke közül való választást, mint egy potival tekergetni, másrészt a szövegben is írja a szerző, hogy több periódus esetén szükség van osztóra trigger jel képzése után, hogy ne indítsa újból a trigger az időzítési folyamatot. Szóval ezt a részt jó lenne valahogy intelligensebbé tenni. Bár az alkatrészek elérhetők, szerintem 100M-ás mintavételezés, és 10MHz-es sávszélesség bővítés is olyan mértékben kibővítené a hangkártyás szkóp használatát, ami az átlag felhasználónak megfelelne. Sajnos a bemenete 50ohmos. Van esetleg 1Mohmos változtatható érzékenységű szkóp bemenetre is ötleted?
Üdv!
Texas Instruments BUF602 1Mohm bemenetű buffer. Ez elé a szokásos kompenzált megohmos osztó... Szerintem
Hello!
Van egy 2 csatornás Actia gyártmányú szkópom, sajnos több információ nem található ráírva. Az oldalán van még egy Citroen embléma, mert ez a gyári diagnosztikához való volt eredetileg. Kérdésem a következő lenne, hogy létezik e valamilyen univerzális szoftver pc-re amivel, tudnám használni az oszcilloszkópot.
Sziasztok!
Tudom ,nem hangkártyás a cucc, de én ezt használom. „Open Source” a készülék. Bemeneti illesztéseket érdemes róla puskázni .Ha érdekel valakit akkor rakok fel majd képeket a gyári belsejéről. Addig is itt van egy két link. Remélem tudtam segíteni a témában. Kapcsrajz: Bővebben: Link Page1: Bővebben: Link Page2:Bővebben: Link
A számítógépet frekvenciagenerátornak és oszcilloszkópnak fogom használni, ehhez kell progi. Kísérleti rezgőkörökhöz kell és van olyan rezgőköröm amihez 1-2GHz kell,bár lehet hogy ehhez elektronikát kell csinálnom.
Pl.: 1. A kimenet (hangszórókimenet) küldi az 1Khzes jelet folyamatosan. Ezt a jelet látom szépen hullámozni a program egyik ablakában. 2. Ezt a jelet rávezetem a rezgőkörre. 3. A rezgőkör egyik alkatrészéről levett jelet pedig a hangkártya bemenetére (mikrofonbemenet) kapcsolom és ezt is megjelenítem a program ablakában - vagy egy másik ablakban. 4. És így látom hogyan változott meg a jel. pl. erősítőnek is lehet ilyen módon jelet adni aztán vizsgálni a kimeneti jelet, hogy jó-e. Tudom hogy a GHz és társai már nem hallható, de hát nem is hallgatásra kell .Még egy kérdésem lenne, azt tudjátok esetleg, hogy mekkora az a maximális feszültség érték - Voltban - amit rá lehet küldeni a hangkártya bemenetére anélkül hogy tönkremenjen ? Rendszerem : Linux - Ubuntu. Tapasztalata van esetleg valakinek ilyen témában ? Szívesen meghallgatnám.
Köszönöm a választ. És még egy kérdés, hogyan kell ezt az oldalt a kedvencekhez adni ? Szeretném később is megtalálni.
A vonalbemenettel én úgy bánok, hogy az abszolút maximum 8V, de 5V fölé nem engedem a feszültséget. 1-2 GHz-hez biztosan elektronikát kell készítened. Szia (?)
A sima vonalbemenet (nálam kék a gép hátulján) is sztereo-jack dugós bemenet ?
Köszi !
Van ez a Hangkártyás illesztőfokozat itt a topicban (kb. 5. oldal). A végén van egy potméter amivel be állítja az ember a feszültséget 0,7 Voltra. Nem értem, ha ez így működik, akkor ehelyett a kapcsolás helyett nem lenne egyszerűbb egy feszültségosztó egy-két potméterrel ? Az olyan sokat torzítana ? És ez az áramkör nem torzít annyit legalább ?
Az erősítő feladata a nagy bemenőimpedancia, amely nem terheli le a mérendő feszültséget.
Sziasztok. Ezt Bővebben: Link látta már valaki? Vagy megépítette már valaki? Érdekelne mi a véleményetek Róla?
Sziasztok,
használt már valaki parallax USB szkópot? Vennék egyet kezdőként.
Neked is ajánlom ezt a linket,Bővebben: Link bár mág eddig senki nem reagált rá. Nem túl drágák és egész jónak tünnek. Jó lenne ha valami hozzáértő is mindana valamit róla. Letölthető a kapcsrajz a kód meg minden, de meg is tudod venni készen.
Ja azt elfelejtettem írni, hogy én az XMEGA Xprotolab-ot nézegetem. valószínü megépítem. És ha minden frankó talán a AVR Xmegalab-ot is kipróbálom.
Köszi,
de biztos nem építek, nekem kezdő dolgokhoz kell a munkahelyemen.
Üdv!
Mi a véleményetek erről a kapcsolásról? A bal felső rész a hangkártya bemenetre illeszt, A jobb felső rész a vpk+ és VPK- A bal alsó rész a hangkártya jelgenerátor kimenet illesztés. Van hozzá komplett leírás. Bővebben: Link
Üdv!
Ha jól értem, az áramkörben az lenne az érdekes, hogy kvázi DC csatoltan jelenik meg a mérendő jel. Az értem, hogy a két szélső érték csúcsértékét analóg jellé alakítja (csúcsegyenirányítás), de azt már nem, hogy ez hogyan lesz tovább feldolgozva. Tehát tetszik, csak nem értem.
Hello, az én véleményem az, hogy ilyen alkalmazásra kevés ez az IC. Ma már vannak erre a célra alkalmasabbak.
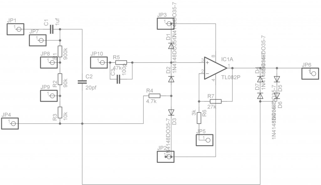
szia! Az általad kitalált kapcsolást (Bővebben: Link) szeretném megépíteni, hogy szkópnak használhassam a gépem. Ez a kapcsolás működik, kipróbáltad? Az előző változatánál még volt egy poti a kimenetén, itt nincs. Miért? Köszönöm: Ádám
A kapcsolást csak szimulátorban raktam össze, ott működött. Poti azért nem került bele, mert recseghet, vagy hibás érintkezésnél akár hibás mérést is eredményezhet.
Köszi a gyors választ. Hiszek a szimulátornak, megpróbálom megépíteni ha akad itthon hozzávaló. Ha mégse működne, akkor sincs gond. Nincs vesztenivalóm.
Én most építem.
Mellékelek egy kapcsolást, áramköri rajzot, beültetési rajzot. Annyit alakítottam rajta, hogy a bemeneti fesz osztást egyszerűbben, egy kapcsolósra terveztem. Poti nem kell, mert a kapcsolóval változtatod az osztást, és így az elemzésre kerülő jel erősségét. Hétvégén megleszek vele. Majd beszámolok. |
Bejelentkezés
Hirdetés |




vélemény? 
.



