Fórum témák
» Több friss téma |
Elég lett volna magáról a panelról kép, nem az egészről, amiből amúgy se látszik sok minden.
Gyakran találkozok olyan hibával, hogy a forrasztás minősége nem megfelelő, ezért lettem volna kíváncsi képre.
Jó napot!
Akkor most melyik szerint építsem meg?
Sziasztok
Ezzel az IC-vel építenék erősítőt, amit egy PC táp hajtana a 12V ágról. Kérdéseim a következők: 1. Csinálhatok a 12V-ból úgy kettős tápot 7812 és 7912-vel, hogy a bemeneti feszültség csak 12V? Elvileg a 7812 ls 7912 többet igényelne... 2. Ha sikerül a +-12V-ot elérnem, és a stabilizátorok 1,5A-t bírnak, akkor sztereó esetén ez a terhelhetőség maximum 9-9W csatornánként? Ha nagyobb kimenettel terhelem, akkor kiégnek/lekapcsolnak a stabilizátorok? 3. Ha az előző igaz, akkor melyik IC-vel lehet olyan kettős szimmetrikus tápot építeni, ami képes elviselni a nagyobb áramot 12V-on? Tehát olyan 4A-t, hogy a TDA maximális áramát ne lépjük túl. Előre is köszi a segítséget.
Helló!
A PC tápok kimenete már stabilizált 12V, itt már nincs szükség további stabilizálásra (az már más kérdés, hogy ez mennyire zajos). Egy PC tápot lehet terhelni a +12V GND -12V között, csak az a lényeg, hogy a negatív ág diódáit erősebbre kell cserélned. Így el tudsz érni egy +-12V-os szimmetrikus tápot. Viszont a 7265-tel nagyobb teljesítményt lehet elérni, ha nagyobb tápfeszt adsz neki, azt egy PC tápból csak úgy tudsz elérni, ha módosítasz a visszacsatolásán, és a feszfigyelő komparátort kiszeded. Ha mindenképp ragaszkodsz a 12V-os PC táphoz, akkor építs inkább TDA1554-gyel, vagy TDA1557-tel, vagy vegyél egy 50hz-es trafót, ami nagyobb feszt tud leadni. Üdv, Arpy
Köszönöm a választ.
Azért akartam a 12V-os ágat használni a +-12V előállításához, mert az 8A kimeneti terhelhetőséggel rendelkezik, az alap -12V ág pedig csak 0,3A-rel. Ha tehát az egyik 8A, a másik pedig csak 0,3A, az nem fog működni rendesen, nem? Voltaképp a legjobb egy olyan TDA IC lenne, ami sztereót is tud egy tokban, és nem kell hozzá kettős táp. Na ilyet nem nagyon találtam... Sajnos a megfelelő trafó hiánya(és nem ismerete) miatt kényszerülök a 12V használatára, és PC tápból el vagyok látva rendesen.
Ha jól látom, akkor a TDA1557 adatlapjának 8. oldalán lévő sztereó kapcsolás nem igényel kettős tápot...
Ezzel egy csapásra meg is oldottátok a problémámat, köszönöm.
Még annyi kérdeznék, hogy a sztereó 2x22W esetén 12V-on az áramerősség ~3,7A teljes hangerőn?
Elvileg. De gyakorlatilag nem fogod kivenni belőle a 2*22W-ot, mert ott már 10% a torzítás. Annyira biztos nem fogod meghajtani.
Végül is csak az a lényeg, hogy az IC 4A áramkorlátját ne érjem el. Igaz, nem fogom meghajtani, ezért sem kell nagyobb teljesítmény, mint 2x W.
Köszi a segítségeteket!
Az a 4A-os adat azt mutatja, hogy max. mennyi áramot vesz fel az IC a tápból. Ez pedig attól függ, mennyire hajtod. Minél kevésbé, annál kevesebb áramot vesz fel.
Vagyis neked csupán arra kell figyelni, hogy nehogy többet akarjon felvenni, mint amennyit a tápod le tud adni. De ugye ez esetben nem kell attól tartani, hogy túlterhelnéd a PC tápot. (Simán elvinne kettő, de akár három ilyen végfokot is, hisz mint írtam, úgyse fogod kivenni belőle a 2*22W-ot.)
Az alábbi rajzon jól látom, hogy a 11 és 12-es lábak nincsenek bekötve?
Ajánlom figyelmedbe: Bővebben: Link
Találsz nyáktervet is, meg egy két hasznos infót.
Megépítettem az TDA7265 hídkapcsolását.+-24v tápfeszről megy.A probléma hogy 8ohm-os hangszóróval kb25w-nál már berecseg .Ez mitől lehet??
1. Túl nagy a bemenő jel.
2. Túl kicsi a hangszóród teljesítménye. 3. Túl zajos a táp. 4. Túl kevés az infó. 5. Túlzásokba estem?
1db 40cm-es 8-ohmos 200w-os hangszórót hajt.A táp 2db 4700mikro -s kondival van szűrve. A táp teljesen szimetrikus. A bemenő jel? 50w helyett örülök ha 20-25w kijön belőle.Milyen infóra lenne még szükséged?
Először is hali!
Komolyra fordítva a szót, megnézted az IC adatlapját? Hidalva, az 50W-ot 10%-os torzítás mellett adja le, ami bizony nem kevés. Az adatlapban találsz egy grafikont is, a mi kimenő teljesítmény és a torzítás arányát mutatja. 30-35W után már meredeken nő a torzítás. Tehát ettől az IC-től ne várj többet.
Sziasztok.azt szeretném kérdezni az erősítővel kapcsolatban hogy ha egy kapcsoló üzemű tápegységet kötnék rá tápnak ami fix feszültségű és nem szimetrikus azzal ugyanúgy működne mint egy szimetrikus tarafóval?tápról van képem.előre is kösz a válaszokat
http://www.jofogas.hu/csongrad/Tapegyseg_48v_DC_1892288.htm?ca=6_a itt a kép a tápról.
Helló!
Az még, hogy kapcsolóüzemű, az még nem jelent gondot, ha nem zajos. Viszont az fontos lehet, hogy milyen topológiára épül, mert ettől is függ, hogy mennyire zajos, ami miatt akár gerjedékeny is lehet, vagy belehallatszódik a táp kapcsolgatási frekvenciája a végfok kimenetén. Szerintem egy próbát megér, max rakj tápágba 10 ohm körüli ellenállást, ami esetleges gerjedés esetén remélhetőleg az IC-t megvédi. Üdv, Arpy
Sziasztok!
Olyan gondom volt, hogy nem volt lehetőségem szimmetrikus tápot készíteni, és mivel láttam az ic adatlapjában hogy sima tápra is van kapcsolás, elhatároztam hogy megépítem azt. Sajnos nem találtam hozzá nyáktervet, úgyhogy készítettem egyet, és úgy gondoltam felteszem ide, hátha valakinek szüksége lehet rá. Ma építettem meg, hibátlanul működik! A gyári kapcsolástól annyi eltérés van, hogy a mute láb nincs bekötve, így ez a funkció teljesen kimaradt. Remélem tudtam valakinek segíteni!
Helló! Hány wattot ad le ha segítenél akkor én is meg építeném.
Sziasztok.Kellene 1 kis segítség.12 volt stabilizált egyen táprol szeretnék hajtani 1 Tda7264-es ict.A képen van az elképzelésem.Ez igy müködöképes? A Stand-By lábat szabadon szeretném hagyni mert csak a táp be ki kapcsolásával akrom müködésre birni az ic-t.Válaszotokat elöre is köszönöm.
Helló! Ez így nem jó. A negatív táp nem jó helyre van kötve. Javítva csatoltam. 12V-ról működnie kell, az alsó határ 5V.
Ok.Köszönöm szépen.Még annyi h. a Jel gnd-jét a táp gnd-jére kell kötni igaz?Illetve ha az ic felirata velem szembe van akkor balrol jobra a lábak az elsö a out (r)
Természetesen a jel GND a táp GND-re megy. Nem tudom melyik tokozást használod, de ha a felirat feléd néz, akkor balról kezdődik a számozás. Viszont azért nézd át, mert a két tokozás között van lábkiosztásban is különbség!!!
Ok.Köszönöm szépen a segítségedet.
Üdv mindenkinek! Szeretnék építeni egy ilyen erősítőt, sztereóban, szimmetrikus táppal (+- 12V). Tudna nekem valaki egy olyan kapcsolást, vagy nyáktervet adni, ami kipróbált, és biztosan működik?
Előre is köszönöm!
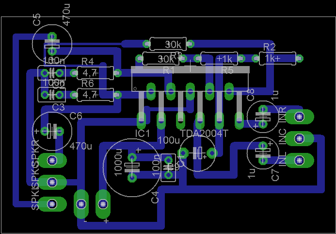
Helló! Kaptam egy frankó dobozt, ezt terveztem bele, laptop tápról megy. Egy NYÁK lemezen van minden, bemeneti, kimeneti csatlakozó, előerősítő, hangszínszabályzó, kivezérlésjelző, némítás funkció, meg minden ami kell. A NYÁK rajzot csatolom, ha érdekel, akkor majd teszek fel képet a dobozról, esetleg az erősítő belsejéről is, de max hétvégén, mert akkor leszek otthon. Nekem frankón működik, számítógépre van kötve, szobába bőven jó. Persze ha a végfok részét kihámozod belőle, akkor már van is egy működő NYÁK terved.
Ez aztán a cucc
Holnap tüzetesebben is megvizsgálom. |
Bejelentkezés
Hirdetés |




Még annyi kérdeznék, hogy a sztereó 




Holnap tüzetesebben is megvizsgálom. 




