Fórum témák
» Több friss téma |
Sziasztok ezt meg hogy éri el ez a fickó???:három liter percenként főleg ilyen kicsi és kevés cellával? Segítsetek megfejteni.
Ez is érdekes:Bővebben: Link, nekem az tünt fel, hogy minden magas hatásfokú bontó nem csak impulzuselektronikát, hanem TESLA tekercset is alkalmazott, és minél nagyobb (200A- feletti) az áram és minél rövidebb annál magasabb a hatásfok. Ehhez mit szóltok?
Szia!
Nem vitatkozni akarok,de az én tapasztalataim az MMW emelkedésről mást mutatnak.Lásd a #1216434 hsz.-omat.A 200 A feletti meghajtáshoz pedig szólni kell Paks-ra,hogy dobjanak rá még egy lapát uránt.
Nem látom rendesen a lakatfogó kijelzőt.A 2723 lehet 2.723 A(ez nem valószínű) a 27.23A már hihetőbb,de a cella méretét és a gázhozamot nézve a 272.3 A tűnik a leg valószínűbbnek.Így viszont már nem is lenne olyan hihetetlen eredmény a 3L/p.
Nálam is volt 3.42L/p gázhozam hegesztő inverterrel hajtva 19.7V és 22 A mellett (átlag)MMW 7.91 -nél.
Szia nem értem pontosan hol és milyen? " .A szívóágban már van egy venti-a hűtő ventillátor egyfajta mini turbóként(is) funkcionál." A pillangó után tetted? Mekkora a teljesítménye hogy nyomást tud növelni???
Szia tápláló.
A potméterek szabályozási tartományát kell csökkenteni a finomabb szabályzáshoz. Ha megméred a közel optimális beállítás mellett az értékét, pl. a 10K-s az 3,1k-t mutat, akkor egy fix 2,7k ellenállás és egy 1k poti soros kapcsolással már finoman tudod szabályozni. Hogy a beállítás stabil maradjon az 555-ös Ic-k táplálását célszerű lenne stabilizálni pl. egy 7810-es stabilizátorral vagy egy ellenállás+ zener diódával( 68 ohm +ZY10).
Szia!
Köszi' a segítséget,hamarosan át fogom alakítani a vezérlést a javasolt kiegészítéssel.Azért az még nagy segítség lenne,ha dobnál egy kapcsolási rajzot az 555-ös stabilizálásáról.
Hát a motor (kis POlski)hűtő ventije.Ez "rádolgozik"a szívó torokra is -egy csatornán keresztül-a légszűrő filter elé csinál nyomást.Nem tudom mekkorát.
Azt olvastam, hogy amikor elégetjük a hidrogént akkor az a magas hőmérséklet hatására újból szétbomlik majd újból elég és ez akár többször is megismétlődhet.
Van erről valakinek tapasztalata? Ez gyakorlatilag szemben áll a fizikával nemdebár? Mert ha pl építünk egy 100% hatásfokú bontót utána az égetéskor már gazdaságosabb fűtésre használni mintha tisztán villamos árammal fűtenénk.
Szia!
"Ez gyakorlatilag szemben áll a fizikával nemdebár?" Miért? Nem az a kérdés, hogy lehetséges e? Lehetséges, de a körülményektől függ. A hengerben a hőmérséklet meghaladja a 800 fokot? Ha igen, akkor a víz magától is alkotó elemeire bomlik. Ha durranógázt égetsz el szabadban, ahol a környezeti hőmérséklet nyilván alacsonyabb, akkor nem lehetséges. Ha becsukod egy jó meleg helyre és ott égeted el, akkor az égéstermék, vagyis a H2O mindaddig ismételten elbomlik, amíg a környezeti hőmérséklet ezt biztosítja. Amikor vízbefecskendezés van, akkor mi történik a hengeren belül???
Biztos hogy kicsit kevesebb nyomást mint amit pl. egy porszívó tud de a melegebb levegő és a mininális + nyomás is javít a hatásfokon- főleg télen-. De kösz így már világos én másra gondoltam, ilyet a trabimnál csináltam annó.
OK hogy egyértelmű legyen a +táp ágban lévő 100ohm helyére kerül a 68 ohm, és az IC és a 68 ohm közös pontjától a negatív táp-ra (gnd) kerül a zener dióda. (a szűrés 100µF -el párhuzamosan.) Természetesen mindkét IC-nél.
Konkrétan arra gondoltam, hogy lenne egy "kazán"egység ami vízmelegítés célját szolgálná egy hőcserélőn keresztül.
Maga az ötlet innen jött: Bővebben: Link
Sziasztok!
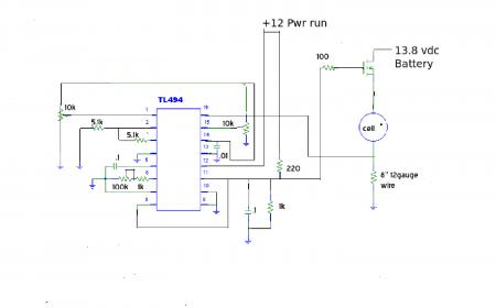
Találtam egy pwm-t HHO rendszerhez itt: Bővebben: Link Állítólag N- Fettel is működik, ha megcserélik a 15 és a 16-os kimenetet.Szerintetek működőképes? Kell-e a Fetnek komplementeres meghajtás, és hogyan kéne bekötni? Mit kellene még változtatni rajta? Előre is köszönöm a segítségeteket!
Mivel egyenáramra van szükség, 1 FET is elég. Én nagyon ajánlom az IRF1405-öt, 4,5mohm-os, pár kHz-es PWM-el hajtva még 50A mellett sem melegszik, feltéve, ha a vezérlőjel rendes gyors négyszögjel, amit a TL494 nem biztos hogy teljesít, ezért esetleg még ki lehet egészíteni valami jelformáló taggal, és lehet neki 18V-ot is adni, nyissa ki a FET-et amennyire csak lehet.
Bocs, félreértettem, kösd be inkább komplementeres módba a TL494-et, amíg én nem kötöttem be, a gatekapacitás nem tudott kisülni, és sokáig félnyitott állapotban maradt a fet.
Szia!
Köszönöm a választ.A hogyanra is tudnál megoldást? 1 skiccet megköszönnék, ugyanis elektronikához majdnem analfabéta vagyok, ha van vmi rajz, akkor megtudom építeni, de a komplementeres fet meghajtásról is csak itt olvastam vhol vmelyik topikban...
Igazából ez nem komplementer, hanem sima félhíd.
Bővebben: Link Itt az IC adatlapján látni a belső blokkvázlatát, a 2. oldalán látni az igazságtáblázatot is, ha a 13-as láb földre van téve Q1 és Q2 tranzisztor ugyan abban a fázisban nyit. Ha a 13-as láb a Vref-re van kötve, ami a 14-es láb, akkor ellenütemben vezérli a kimeneti tranzisztorokat, és a kettő közé kéne bekötnöd a külső nagy FET-et. A komplementer az egy P és egy N csatornás FET lenne. A komplementer egyébként jobb lenne, de maga az IC nem tartalmaz ilyet sajnos, ezt csak külsőleg te tudod bekötni. De ha csak DC PWM-re kell szerintem az IC megteszi önmagában is, ha nagyon melegszik a FET, akkor viszont már érdemes más meghajtást használni, vagy kiegészíteni.
Sziasztok,
Sokat olvastam ezt a forumot es mivel nekem mint felhasznalo van par gondom remelem illetve bizom benne itt kapok par valaszt kerdeseimre. Par hete rendeltem 5 szet DC 2000 HHO celat , telhes felszerelsben , pwm, szintjelzo,HEC chipel. Sikeresen beepitetuk 2 autoba( Citroen jumper 2.2 TD, Fiat Ducato 2.3 JTD) de sajnalatosan az eredmenyek elmaradtak vagy valamit roszul csinaltunk. A portugal ceg akitol vasaroltuk csak altalanos infokat adott es sajnos en nem szeretnek kiserletezni ezert is vasaroltam kesz termeket. HA valaki tud segiteni es tud kerdesemri valaszolni szivesen vennem . SOS
Egyáltalán semi változás vagy valamit észre lehet venni ? Autókat te magad hajtod vagy alkalmazott ?
Áramfelvétel, gáztermelés ?
Szia!
Amiket leírok csak ötletek ne vedd tényeknek.Elég kevés infót írtál.A HEC eszközt a gépjármű ODB csatlakozójára kell kötni a hozzá kapott leírás szerint.Ehez kell tudni az ODB csatlakozó kiosztásait.Ha rossz helyre kötöd nem kommunikál a ECU-val a HEC(elég sokféleképpen lehet bekötni PWM,VPW,ISO,CAN mód).Aztán jön a hidrogén és a plusz oxigén amit érzékel a lambda szonda és több üzemanyagot fog befecskendezni.Eredmény :többletfogyasztás.Ha jól tudom a HEC csak EURO4 és az feletti motorvezérlővel kommunikál. üdv
A linken lathatod a DC 2000 es a parametereit http://www.hho-plus.com/product.php?id_product=11
Feltettem 2 kepet az elso szerels utani Proba utrol Citroen Jumper 2.2 TDI , nincs lambda szondaja. erre az autora egy DC 2000 lett felszerelve adati a kovetkezok : Technical Data and Additional Information: - Generator Type: Dry Cell; - Standard dimensions: 110x110x150 mm; - Plates: 21; - Voltage: 12V; - Standard electrical connections of the cell: + NNNN - NNNN + NNNN - NNNN + (N - neutral plate) - Total area for gas production: 1297 cm2; - Production of Hydrogen: 2.0 liters per minute (25A); - Optimum operation current: 12 - 15 A. Tovabba egy PWM, amit 10.5 re szabalyoztunk. az elektrolit KOH bol van eloszor 22gramott adtunk hozza de nem ment fel az amper 12 ig, igy tettunk meg hozza kb 15 gramot. +HEC CHIP, mint a kepen latszik a HEC chip motoral konfliktusba kerult ezert P 0600 hibakodot adott. az elso 100 km proba ut utan a chipet ki iktatuk es anelkul men az auto meg 3500 km de semmi fogyaszras csokenes mint mindig most is 10,3l/100 km fogyaszt, a probautak soran uresen 90 Km/h nal volt 9.4 , de ez nem nagy szam mert a legjobb fogyasztasa az 9,7 volt. Hozza teszem az auton nincs klima es egy Ponyvas Furgonrol van szo. a Kovetkezo szereles egy Fiat Ducato 2.3 JTD lamda szondas , itt is a szereles ugyan ugy tortent, itt is van Chip itt nem ad hiba kodott de nem tudom mukodik e mert itt sem jeletkezik semilyen csokenes. Holnap ha minden igaz akkor egy Opel Zafirara kovetkezik es ez utan szerintem lealok a projektel ha ez sem fog semmit Hozni , meg lenne 3 auto a parkban amire fel tennem de sajnos nem merem folytatni ha ez sem sikerul. Igazabol nem tudom menyi gaz van , eleg e gaz, ha van gaz es mukodne e dolog akkor nem e az autok fedelzetije tiltja le a dolgot. Nagyon kibancsi vagyok a zafira esetere , ha itt mukodik akkor lehet a cellak tul kicsik a 2.2 TD re es lehet megprobalok 2 calatt parhuzamba szereltetni. Pozitivum amitt eszleltunk az hogy : nem fustol halkabb lett mintha lagyaban gyorsul Ha a pwm en 10 A engedek akkor nagyon nagy a vizfogyaztasa Igazabol en lajikus vagyok es csak hasznalni szeretnem , de lehett nem lesz mit , sajnalatosan nem talakok semi olyan infott ami igazabol segithetne, azt sem tudom hogy az 5% oldatott amitt csinaltam tenyleg 5 % vagy tobb , de 98% potasszium hidroxid-bol kb 43 g ra suritettem fel ma a Fiat-nal es 10A nel elkezdett habzani es zabalja a vizet ( desztilalt) Szoval hiaba van a cela jol beszereleve , hiaba fulusan kepzeltem el a rendszert megsem mukodik vagy en vagyok amator. Roviden ennyi. Lasuk mi lessz a Zafiravam ami 1800cc benzines. Esetleg ha van valakinek valami otlette szivesen veszem. Koszonom a figyelmet
Szia!
No meg aztán superpotyi kérdéseit folytatnám: Megtett kilométer HHO beszerelés után? Megvolt már a legalább 800? Milyen idősek az autók? Mennyire koszos belül az egész rendszer? Előtte volt mérés mondjuk korom és amit még ilyenkor mérnek? Csak érzésre nincs változás? Kinek az érzése? A fedélzeti műszeré, vagy a sofőr lábáé? Hova lett beépítve? Ajánlott beépítési módot megkaptad a gyártótól? Persze autótípus szerint gondoltam. Adtak hozzá valami mérési jegyzőkönyvet, hogy milyen elektrolittal, milyen töménységűvel, milyen áramfelvétel és feszültség mellett mekkora a garantált gáztermelés? Ja, és meg is mérted? Amikor egyszerre 5 garnitúrát rendel valaki ebből a cuccból, akkor gondolom jól körüljárta, hogy mit kap és mennyiért! Azzal egyetértek, hogy nem akarsz kísérletezgetni, csak használni! Gondolom kértél előtte tanácsot másoktól is, mielőtt megvetted! Tegyél fel egy vidit a YouTube-ra a mérésekről, elég olyan PET palackos félét is, tudod, olyan sufni-tuningosat, gondolom láttál már olyat! Ne szégyelld, ha nem annyit hoz, mint amit írtak , nem a Te hibád! Legalább mások is látják majd, hogy ez a kütyü mit tud. Ha beszereltétek, akkor gondolom nem akadály a feszültség és áram mérése üzem közben, a gázhozamot meg az említett módon elég pontosan lehet mérni, csak valami stopper, vagy telefon kell hozzá, de még az sem szükséges, ha a videót nem vágod, arról is le lehet nézni az időt.Ha teszel fel képeket is, meg belinkeled a videódat, akkor gondolom jobban tud segíteni mindenki a problémád megoldásában!
Minden autom Euro 4 es
1 Fiat Ducato 2.3 JTD, year 2008, 120 hp.(diesel ) 2 Citroen Jumper 2.2 TD, year 2007 , 120 (hp diesel ) 3 Citroen Jumper 2.2 TD , year 2008 , 120 (hp diesel ) 4 Mercedes Sprinter 313 CDI TD ( biturbo) , year 2008 , 130 hp. (diesel ) 5 Opel Zafira 1.8 , 16V, gasoline, year 2007 , 140 hp. ( gasoline ) A hec chip bekotese a kovetkezo volt a Jumper nel es a Ducatonal Your vehicle is using ISO protocol. Connections are as follows : White to pin 7 Green to pin 5 Black to pin 4 Red to pin 16 melekelem a CHIP utmutatojat http://www.h2shop.cz/download/OGO-HC12%20Manual.pdf A Citroenel es a Ducatonol is az OBD dugaszba ezek vannak 1 - line K diagnosis . ABS 2 - C - CAN H 3 - line K diagnosis 4 - earth 5 - earth 6 - B - CAN B 7 - engine management . line K ISO bus 8 - not used 9 - line K diagnosis 10 - C - CAN L 11 - not used 12 - line K diagnosis 13 - line K diagnosis 14 - B - CAN A 15 - not used 16 - battery + Citroennel mikkor a Chipet illesztetuk minden Ok volt beindult a szinkronizalas alo motornal minden OK de amikor el kezdett gurulni mindig beatta a P 0600 hibakodott , a Ducatonal ez nem torten meg , de sajnos nem tudom csinal valamit vagy nem. Errol ennyit
Szia!
Közben látom az adatokat, részben választ adtál a kérdésekre. Egyszerre írtunk, ezért most akkor folytatom. Amikor egy bontó 10A körül dolgozik, akkor szerintem csoda számba menne, ha termelne annyi gázt, hogy elég legyen egy ilyen dízel autóhoz! Ha hoz 0,7 litert egy perc alatt, akkor nagyon örülhetsz! Meg kellene mérni! Szóval, én a helyedben ilyen autókba legalább 25A-el hajtanám a bontót, talán lenne annyi gáz, hogy segít! Saját tapasztalatom pedig az, hogy igaz, benzines az autó, de nagyon sok időnek kellett eltelnie ahhoz, hogy jelentkezzen a fogyasztáscsökkenés is az egyéb kedvező jelenségek mellett. Nálam ez 25% lett, pontosan ennyi, sem több, sem kevesebb. Ami viszont érdekes, hogy ez nem fokozatosan jelentkezett, hanem teljesen meglepetés szerűen, mondhatnám egyik pillanatról a másikra. Az 1800 köbcentis motorhoz 1,4 liter/perces gáztermelés kellett! A tudósok szerint a dízeleknél valamennyivel több gáz kell a köbcentikhez mérten, mint a benyáshoz. Ebben az esetben kiszámolva 0,777 liter HHO / 1000 köbcenti. Ez szinte pontosan annyi, mint amit mások is tapasztalnak.
az autoim 2008 sok, a Jumper mar 3500 km futott a szereles otta a Ducato 1000 km.
Az autoimat Soforok vezetik de a HHO elott is precizen figyeltem a fogyasztast es az autok Mind GPS nyomkovetosek. az atlag fofyasztast mindig tele tanktol tele tankig szamolom, Szoval a Fogyasztasukat nagyon ismerem. A soforok nem mennek tobett autopalyan mint 100-105 km/h. Valtozas csak az hogy csendesebb egy picivel , es nincs egyaltalan semilyen fust Mindket autott szereles utan en probaltam egy 100 km teszten, Kut ol Kutig , fogyasztas teszt . Szerelesi utmato alapjan amitt melekeltem http://www.hho-plus.com/e-book/ , Mindket esteben a gyujtasra van szereleve es el van latva egy vesz kapcsoloval is arra az esetre ha valamiert kell gyujtas hosszab ideig akkor a celat ki lehesen iktatni. azert rendeltem 5 szetett mert egy Baratom Dacia Logan 1.5 DCI nel komoly 30% folotti csokenest ert el PWM es chip nelkul is ugyancsak DC 2000 celaval, de lehet az en autoimra a cella Kicsi lehet egy nagyobatt kellet volna vagy meg kenne probaljak 2 cellat Parhuzamba mukodtetni. 10 A-12 A kozt nagyon eszi a vizet 6A-8A kozt normalisnak tunik , a Hidrogen hozam mind ket estben szemre nagyon JO!!! Azt hiszem minden kerdesedre sikerult valaszolni Elektrolitnak 98% Kalium hidroxidott vettem , mert a szalito ezt javasolja.
Azon Gondolkodom hogy egy PWM re kotok 2 celatt es kb 8 A adok nekik egyenket ez gyakorlatilag 16 A jelent de igy nem fog Fogyni a VIZ
Nem tudm miert 10 A felet rohamosan csoken a Viz es szerintem ez nem jo, 8A korul normalisnak tunik. A Jumper a 3500 km alat 8A teljesitmenynel evet 2,5 liter vizett
Mi a velemenyed probaljak meg 2 DC 2000 celat parhuzamba kotni egy PWm el 8 A el ez a kovetkezott jelentene
2*21 cella ez 8 A nal igy lazan kenne adja a 1.5-2,0 litert/perc |
Bejelentkezés
Hirdetés |







, nem a Te hibád! Legalább mások is látják majd, hogy ez a kütyü mit tud. Ha beszereltétek, akkor gondolom nem akadály a feszültség és áram mérése üzem közben, a gázhozamot meg az említett módon elég pontosan lehet mérni, csak valami stopper, vagy telefon kell hozzá, de még az sem szükséges, ha a videót nem vágod, arról is le lehet nézni az időt.




