Fórum témák
» Több friss téma |
Mielőtt kérdezel, a következő két dolgot ellenőrizd!
I. A helyes tápfeszültségek megléte.
II. A kimeneten van-e egyenfeszültség.
Élesztés.
Köszönöm mind2tök válaszát!
Akkor mivel tudnám a tápról leválasztani az erősítőt? * 220V --> tarfó --> 12V egyenirányítani és szerintetek úgy már jó lesz?* Esetleg valami ötlet? ** Olcsó de de stabil és persze megbízható betáp az erősítőnek. Szerkesztve! A piros a mi színünk, az írásjelekből meg elég egy is .
Üdv.
Haver talált 2 Tesla hangfal ládát, konkrétan ilyet: TESLA ARS 850 és szeretnénk hozzá erősítőt építeni. 15 ohmos hangfalhoz viszont nem nagyon találtam erősítőt neten eddig. Az egyetlen épkéláb az EZ volt. Szóval ha esetleg valaki összefutott ilyen erősítővel, vagy van neki, vagy ilyesmi, örülnék egy kapcsolásnak.
Szia!
emersys! Csak az maradt hogy tápról hajtanánk az erősítőt nincs benne se videó kártya se vigyó se négy mag, csak egy meg egy CF kártya, meg cd-rom-ok se. Szerintem a táp bőven bírja meg max 8A lesz a 12V-ról le szedve a többi meg elég a gépnek úgy érzem! Tételezzük fel hogy a táp elbírja! "A tranzienst vélhetőleg a változó kapcsolófrekvencia miatt hallod, ahogy terheli a winchester a tápot" ^ | | Mit lehet ez ellen tenni hogy teljesen kiszűrjük de ha nem is teljesen akkor elviselhetőre hozni?? Köszönöm előre is válaszod!
Szia.
Erre már válaszoltam : Idézet: „Ha a tápod nem tartalmaz sor és interferencia szűrést, valamint jól méretezett fojtókat akkor azt már utólag nehéz lenne beletervezni” -Ezt továbbra is fent tartom. A pc tápok közül 1000fajta van legalább, valamelyikben a kondikat is tisztességgel felülméretezik, valamelyikben pedig hagyják ,hogy a nem megfelelő felülméretezés miatt majd a felső határfeszültség szépen felpúposítsa. -(tervezett elavulás)... Ki kéne próbálni egyáltalán csak simán az autós erősítőt a táppal. Hallasz-e olyankor is rendellenes zajt, zavart. De "jobb" lenne neki a trafós egyenirányításos elv szerintem.. Bár én ezt az autós erősítőt 230V-ról hajtott témát sosem értettem.. Ha megérted a dc-dc konverterének működési elvét ami pont hogy az Amperekre támaszkodik, akkor nem erőltetnéd hidd el.
Szia! Építsd meg ezt a kapcsolást. Maximálisan +/-50V-tal táplálhatod, 70W/15ohm reményében
Szia! A hangkártya kimenet GND-je és az a pont ahova az erősítőd teljesítmény GND-je csatlakozik egymáshoz képest zavaró jeleket tartalmaz. Ennek a leválasztására van speciális műveleti erősítő, melyet járművek hangtechnikájához fejlesztettek ki. Valamilyen ADxxx, sajnos bármennyit kutattam utána nem találom, pedig itt a HE-n is tárgyaltuk. (Valaki nagyon erősködött, hogy ez a legtutibb opamp
)Épp ilyen célravezető egy jól árnyékolt 1:1 hangfrekvenciás leválasztó trafó. A független táp egyik könnyen járható útja: Kapcsoló üzemű 12V-os halogén izzó táp, gyors dióda híddal, hozzá illő pufferrel.
Köszönöm szépen a válaszokat!
Ahogy tudom kipróbálom(vizsgák vannak) a trafós megoldást is szerintem az biztos jó lesz de azt el akarom felejteni de reloop ötlete se hangzik rosszul. Ha kipróbáltam irok!Addig is köszi mindent ha valaki tud még valamit hozzáfűzni a témához szíves örömest fogadom! Mégegyszer köszi!!!
Hello.Nekem van egy ugyan ijen végfokom,csak nem zőld,hanem sárgák a vonalak.A kérdésem,hogy el adod e?Nekem alkatrésznek jo volna,vagy fordítva.A tiedhez,az enyém,alkatrésznek.mert az enyém,be krepált,és nem tudom,megcsinálni,mert nem értek hozzá,de nagyon szeretném ha müködne,mert nagyon jol szolt.
Hali! Nem az enyém a végfok, javításra hozták anno...
Ennek is csak az volt a baja hogy időnként nem szólt Kapott új relét, meg egy lágyindítót, merthogy az sem volt benne.
Sziasztok,
Meg tudnátok mondani, hogy egy hifihez ( sony mhc-ec50) lehet-e utólag egy mélynyomót hozzádobni? Ráadásul a hifi hangfalai 6 ohmosak, és nem találtam túl sok 6 ohmos mély sugárzót. Köszönöm
Sziasztok!
Az miért lehet, hogy a kivezérlés jelzőm ugyan annyira tér ki két zeneszám hatásra, de az egyik jelentősen hangosabb(vagy hangosabbnak tűnik), mint a másik? Sőt imént hallgattam egyet, az kb a feléig kitérítette, ez szinte meg sem moccantja és szerintem kicsit hangosabban szól ez. Napok óta foglalkoztat a dolog
Helloka
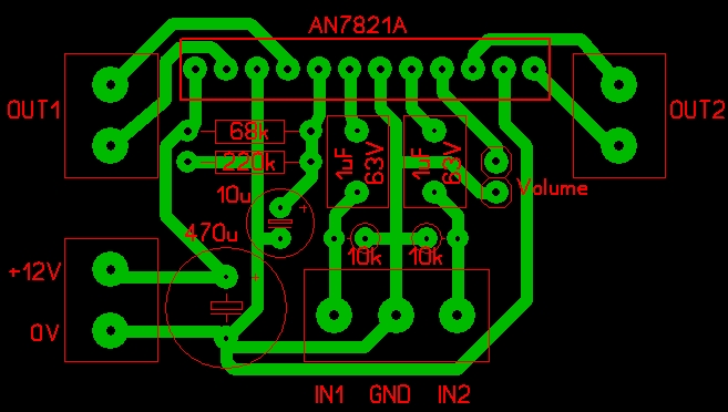
Volna nekem (van is csak ki kell mentenem ) egy AN17821A- ic-m és igyekeztem hozzá egy panelt tervezni viszont vagy ormótlan lett vagy egy kész káosz valakinek esetleg volna hozzá épp kézláb terve ? A dokksijában található kapcsolásból azt sem értem hogy a sok sok gnd pont közül mégis hova menne a táp gnd-je , nem a nagy hangerő a célom hanem szép hangot szeretnék kicsikarni belőle és főképpen elhasználni nem kidobni.Mellesleg van még mellette egy rakás színes tv-s ic-m ha valakit érdekel megbeszélhetjük a dolgokat ![]() Üdv és előre is köszönöm a segítséget Alika
Szia! Az adatlap elég világosan leírja a három GND kivezetés funkcióját. A NYÁK-on egy csillagpontból indítsd őket. Tedd fel meddig jutottál a tervezéssel, el nem tudom képzelni ebből a nyolc alkatrészből hogyan tudtál káoszt varázsolni
Szia! A kivezérlésjelződ frekvencia-függő lehet.
Hát a jobboldali cucc lenne az, igazándiból csak az a gondom hogy nem férek el a panelon, az itthoni cuccaim eléggé nagyok régi kimentett cuccok és pár alkatrész igen nagyra nőtt, de ha a jelenlegivel azaz új alkatrészekkel ez kicsinyíthető, akkor jó lenne, csak nekem ez nem megy simán összekábelezve szólt a cucc de hát pókhálót mégse dobozolnék be
Hello.Ja oké értem.Ne haragudj hogy így neked szegezem a kérdést,de elvállalnád az enyémet is,szoval meg szerelnéd?Természetesen nem ingyen.Az enyém eggyik oldalábol,ki vannak szedve a végfokok,a másik oldal-ban megvennak,de ki veri a biztositékot,de csak a + vezeték felölit.és az előerősítője ki van iktatva,mert ott is van problem.Szóval örülnék,ha megtudnánk beszélni,a dólgot.
Hali! Mivel budapesti vagy, a távolság miatt sajnos nem lenne gazdaságos ha rám bíznád.
Így rendezném el az alkatrészeket.
értem.kössz a választ.
És abban tudnál nekem mondjuk segíteni,hogy ebből a végfokbol,csak az eggyik oldal-bol,hogy kéne csinálni,egy stereo,vég fokot?Sajnos én nem igazán értek ehhez,de hátha összejön.És amint irtam,hogy kicsapja,a biztit,a Plussz vezetéknél,ami a végfok paneljére megy.Mit kéne meg néznem,ahhoz hogy ne csapja ki?
Jónak tűnik, köszönöm.
Van ilyened, vagy valami tapasztalatod vele?
Sziasztok,
Meg tudnátok mondani, hogy egy hifihez ( sony mhc-ec50) lehet-e utólag egy mélynyomót hozzádobni? Ráadásul a hifi hangfalai 6 ?osak, és nem találtam túl sok 6 ?os mély sugárzót. Köszönöm
Üdv!
A gond ezzel a hifivel szerintem, hogy ha van is hangkimenete az csak rádiónál működik. Egyébként semmi akadálya szerintem, csak kellene egy erősítővel megspékelt mélyláda, hangváltóval. A jelet pedig a hangfalkimenetről le tudod venni, csak figyelni kell az illesztésre. Ennek a belső erősítője nem egy atomreaktor, szóval csak naturba ne köss rá hangfalakat.
Hello,
Igen, csak 2*2 db drót megy a hangfalakhoz és más nincs rajta. Hova lehet -ha lehet- ehhez hozzátoldani a mélynyomót? Sub <--Ezt nézegettem de még ködös ![]() Lehet egyáltalán építeni hozzá?
Ezen az oldalon van, hogyan kell a hangsugárzó kimenetre kötni.
|
Bejelentkezés
Hirdetés |











