Fórum témák

» Több friss téma
Fórum » Erősítő mindig és mindig
Mielőtt kérdezel, a következő két dolgot ellenőrizd! I. A helyes tápfeszültségek megléte. II. A kimeneten van-e egyenfeszültség. Élesztés.
Lapozás: OK   1087 / 2572
(#) reloop válasza jani1987 hozzászólására (») Jún 27, 2012 /
 
Szia! TDA2050 már elég szokott lenni.
(#) Avion hozzászólása Jún 28, 2012 /
 
Sziasztok!
Egy gyors kérdésem lenne csak, van egy régi épített erősítőm, amiben régebben sikeresen rövidrezártam a fázist a földdel. Kismegszakító lecsap, megnyugvás után visszakapcs, és a hangerőt feltekerve erős sípolás hallható. Az előfok (TL072) és a végfok (TDA2050) kimenetein külön-külön sípolás hallható.
Gondoltam előveszem, megpróbálom megjavítani, a kérdésem annyi lenne, szerintetek hol érdemes nekiállni a hibakeresésnek? Az IC-k mehettek tönkre, esetleg már a tápnál van valami?
Előre is köszönöm!
(#) szamóca válasza Avion hozzászólására (») Jún 28, 2012 /
 
A hibakeresést, mindig a tápfeszültségek ellenőrzésével kezdjük. Enélkül hogyan is mehetnél tovább?
(#) Avion válasza szamóca hozzászólására (») Jún 28, 2012 /
 
Rendben, köszönöm a választ!
(#) gyongyb hozzászólása Jún 29, 2012 /
 
Sziasztok!
Már egy ideje meghibásodott a keverőerősítőm, csak mostanra már elég zevaró lett a hibája és nem tudom rendesen használni. Megróbálom leírni néhány szóban a hibáit, hátha körvonalazódik a probléma, illetve ha tudtok valamilyen szakembert vagy szervízt akkor írjátok le légyszíves!

Az erősítő típusa: Bővebben: Link Lassan két éves, most már több hibája is van:

A 6-os csatorna hangerőszabályzója nem működik, ha bekötök valamit a csatornába, az előfok a legnagyobb álláson erősíti a jelet, hiába tekerem akár nulla állásba is a potmétert.
Következő hibája, hogy a hátoldalán levő RCA bemenetek elvileg sztereó bemenetek, el vannak különítve egymástól, régen próbáltam is, ha egyik bemenetről kihúzom az RCA csatlakozót, csak az egyik oldali hangszóró szólt. Most viszont ha bármelyik bemenetre is kötök egy RCA csatlakozót, az mind a két oldalon szól, nincs semmi féle sztereó szétválasztás.
A harmadik és egyben legnagyobb problémája az erősítőnek, hogy torzít, ha mikrofont kötök be és éneket hangosítok, akkor nem, vagy ha billentyűs hangszert kötök be akkor sem, de ha pl már basszusgitárt vagy akusztikus gitárt kötök be, XLR vagy jack csatlakozóba, mindenhogy torzít egy kicsit magasabb hangerőn, régen ezzel sem volt probléma, egyáltalán nem torzított kihajtva sem. Külön, más erősítővel kipróbáltam a hangfalakat és nem torzítanak, tehát nem a hangfalak a hibásak.

Üdv: Barna
(#) SPORE hozzászólása Jún 29, 2012 /
 
Sziasztok! Azzal az erősítővel kapcsolatban érdeklődnék, amiről már itt kérdeztem:
Idézet:
„Sziasztok! Kaptam egy full csöves erősítőt és nem tudom miért csinálja azt, hogy egy bizonyos hangerőnél lecsapja az 1A-es biztosítékát. A tápnál lévő kondikat kicseréltem, mert elég kicsi volt a kapacitásuk. (a kondik: 330uF, 470uF, 47uF, 20uF, 2db 1000uF). A két végcsövet (PL36) kicseréltem, mert az egyik nagyon fűtött, az újak nem fűtenek annyira. Ha kis hangerőn hallgatok zenét, nem csapja le. A 470ľF-os 100V-os elkó egy kicsit melegszik és a trafók is. Van benne még 4db kisebb orosz 6n3p cső is. Ezek lehetnek rosszak? Mivel lehet őket helyettesíteni? Mi lehet a baja? Sajnos kapcsolási rajzom nincs róla.
Előre is köszönöm!”
Az eddigi hiba teljesen megszűnt (nálam MP4-ről 20W-os hangszóróról), de mikor az együttes kipróbálta 400W-os hangszóróval, feltekert hangerővel nagyon torzít. A basszusgitárral nincs gond, mert másik erősítővel jó. Itthon amíg nálam volt, azt vettem észre, hogy ha lecsavarom a hangszínszabályzókat, elhallgat. Lehet hogy a két kicserélt végcső a baja?
Előre is köszönöm!
(#) dave500 hozzászólása Jún 30, 2012 /
 
Sziasztok! Volt egy házimozim, de mind a 4 IC leégett benne, szóval "kidobtam a belsejét".. így van egy 16 Ohm-os 50W-os mélynyomóm. Ráraktam próbaképp a hifimre, ami 6-ohm-ra lead 100W-ot, szóval nem hajtotta meg annyira a mélyet. Milyen erősítőt ajánlotok, ami 16Ohm-ra le tud adni 50W-ot? A trafója 110VA-es toroid trafó, 2x18V váltóval..
Előre is köszi!
(#) 5mate149 hozzászólása Jún 30, 2012 /
 
Sziasztok!

Az lenne a kérdésem hogy hogyan tudnék ehhez a kapcsoláshoz egy hangerő szabályzó potit rakni?
Előre is köszi!
(#) 5mate149 hozzászólása Jún 30, 2012 /
 
(#) Beringer 600 válasza dave500 hozzászólására (») Jún 30, 2012 /
 
Hali! Milyen ic-k voltak benne?
(#) dave500 válasza Beringer 600 hozzászólására (») Jún 30, 2012 /
 
Szia! LM 1876TF!
(#) 5mate149 válasza (Felhasználó 13571) hozzászólására (») Jún 30, 2012 /
 
Hello!

Azt hiszem rosszul fogalmaztam.
Azt akartam megkérdezni hogy hova tehetek potit ebbe a kapcsolásba és mekkora legyen az értéke?
(#) Beringer 600 válasza dave500 hozzászólására (») Jún 30, 2012 /
 
Ahoz képest,hogy a teljesítménye nem,de az ára eget rengető.
(#) dave500 válasza Beringer 600 hozzászólására (») Jún 30, 2012 /
 
Tudom, hídba volt kötve..de semmiképpen nem fogok kiadni majdnem 5 ezret azért, hogy ne működjön, mert a "digitális" része is halott.(hangerő, bemenetválasztó)..viszont így van egy mélyládám, hangszóróm, trafóm..csak egy erősítő kéne, és boldog lennék. csak ez a 16 Ohm akkora..butaság.
(#) Beringer 600 válasza dave500 hozzászólására (») Jún 30, 2012 /
 
Próbáld ki a TDA7294-es ic-s erősítőt,nekem szépen dolgozik.
(#) proli007 válasza gyongyb hozzászólására (») Jún 30, 2012 /
 
Hello!
Vélhetően a 6-os csatorna potméterének GND pontja van felszakadva. Vagy a nyákon, vagy maga a poti hibás. Innen a hiba, hogy nem szabályozható le, és látszólag áthallás van a két oldal között.
üdv! proli007
(#) Pioneer.bence hozzászólása Jún 30, 2012 /
 
Hello!
Volna egy olyan problémám egy JVC a-x55-ös erősítővel hogy bekapcsolás után villogva marad a "protection" led, aminek néhány villogás után égve kéne maradnia. Nem nagyon értek az elektronikához, azért szeretném tudni hogy mi baja lehet, hogy ne vágjanak át a szervizben. A segítséget előre is köszönöm!
(#) dave500 válasza Beringer 600 hozzászólására (») Jún 30, 2012 /
 
Én is arra gondoltam! Köszi, akkor összerakom majd! 16Ohmra hány Wattra számítsak? 30-40?
(#) Beringer 600 válasza dave500 hozzászólására (») Jún 30, 2012 /
 
Inkább 40-50w!
(#) dave500 válasza Beringer 600 hozzászólására (») Jún 30, 2012 /
 
A meglévő 110VA-es 2x18V-os trafóval?
(#) reloop válasza dave500 hozzászólására (») Jún 30, 2012 /
 
Szia! Nézd meg a mellékelt adatlap 18. ábráját. TDA7265.
(#) dave500 válasza reloop hozzászólására (») Jún 30, 2012 /
 
Megnéztem, most már értem! Ha felteszek egy képet a hangerőszabályzó részről, meg tudod mondani, hogy mit hova kössek? Reménykedem benne, hogy hátha működik, és akkor egyszerűen meg tudom oldani a hangerőszabályzást!
(#) reloop válasza dave500 hozzászólására (») Jún 30, 2012 /
 
Az LM1876 8 és13 lábainak a helyére mehet a bemenet. Bővebben: Link
Szerk.: A hangerő szabályzó nem ment tönkre?
(#) dave500 válasza reloop hozzászólására (») Jún 30, 2012 /
 
Bocsi, én nem voltam érthető. Tudom hogy az IC-nek hova kell a bementet adni, de ebben van digitális hangerőszabyálzás. És én ezt szeretném használni majd a TD7294-hez!
Én ezen nem tudok kiigazodni. Ha el tudnád magyarázni, azt megköszönném.
(#) reloop válasza dave500 hozzászólására (») Jún 30, 2012 /
 
A rövidítések alapján csak a táp egyértelmű
Az IC-hez van adatlap és jópár leírás, ki lehetne bogozni hogyan lehetne munkára bírni. Rajzot nem lehetne keríteni, hogy lássuk mi van ezen a panelen?
(#) dave500 válasza reloop hozzászólására (») Jún 30, 2012 /
 
Igen, ez a bajom nekem is. Semmit nem értek az adatlapból. Este átrajzolom! Nyákrajzot kerestem( asszem HT5800D VOL.pcb) néven, kb 3 találat..esélytelen. Átrajzolom!
(#) reloop válasza dave500 hozzászólására (») Jún 30, 2012 /
 
Átrágtam rajta magam. Az SC9153 hang bemenetei a 3 és 14 lábak. A 6 és 11 a kimenet. Csatornánként van egy 10dB lépésű és egy 2dB lépésű ellenállás osztó. Amikor ez utóbbi 8dB-t csillapít akkor visszaáll nullára és a 10dB-es lép egyet. A kettő között kell lenni egy buffernek, ami magas bemenő és alacsony kimenő ellenállással rendelkezik. A paneleden lévő két tranzisztorból ezt a funkciót nehezen nézem ki az elrendezésük miatt. Persze nem is lehetetlen. A lényeg, hogy egy aktív fokozat kell a 2-5 és 14-12 közé.
Az SW az testre menő nyomógomb. Az SWD -> down halkít.
(#) dave500 válasza reloop hozzászólására (») Jún 30, 2012 /
 
Ajjajj de nem értem.:/
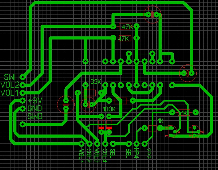
Közbe lerajzoltam, segítség gyanánt.
Köszönöm szépen, hogy foglalkoztál vele!
Akítv fokozat mit takar? Sajnos nem értem.

kapcsolas.jpg
    
(#) reloop válasza dave500 hozzászólására (») Jún 30, 2012 /
 
Ezt az aktív fokozatot felejtsd el, nincs ez túlragozva. Csak az adatlap szerinti minimum van megépítve, ráadásul egyetlen csatornára. A 11 és 14 lábak üresek!
Szerencsére sikerült mindent beazonosítani rajta.
Van pár apróbb hiba a rajzon, legalább is a rövidítés és a hozzá vezető funkció szöges ellentétben áll egymással. Fusd át még egyszer, esetleg egy tükörből nézd a forrasztási oldalt, úgy vesd össze a rajzoddal. Addig a vezetősávok alkatrész felőli végére beírom a funkciókat.
Remek témát vetettél fel, egész kedvet kapta egy ilyen hangerőszabályozóhoz
(#) dave500 hozzászólása Jún 30, 2012 /
 
Holnap reggel megnézem, fáradt vagyok szerintem azért hibáztam! A nagy panelt elküldöm neked, ha gondolod, van rajta 4db ilyen IC- nem garantálom, hogy mind jó, de nekem nem kell..elég ha 1 csatornát tudok szabályozni. Szóval akkor a 3 és 4-esre hang be, 6-11 ki, a kapcsoló pedig a GND SWI ami a fel, GND SWD a le? Lehet ezt egyből értenem kéne, mégse teszem.
Következő: »»   1087 / 2572
Bejelentkezés

Belépés

Hirdetés
XDT.hu
Az oldalon sütiket használunk a helyes működéshez. Bővebb információt az adatvédelmi szabályzatban olvashatsz. Megértettem