Fórum témák
» Több friss téma |
Mielőtt kérdezel, a következő két dolgot ellenőrizd!
I. A helyes tápfeszültségek megléte.
II. A kimeneten van-e egyenfeszültség.
Élesztés.
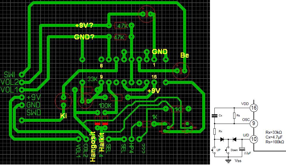
Remélem így érthető. A táp és a test az IC-nél pontos. A 47k feszültség osztó elején csak tippeltem.
Érthető, persze, de a rajzom "sajnos" pontos. Vagy én vagyok nagyon vak. Lefényképeztem tükörből a panelt!
Így mondd ez neked valamit?
Jó a tükrös trükk! Minden látszik rajta, persze kellett a rajzod is az alkatrészekkel.
No, minden világos! Holnap reggel összekötözgetem, remélem működni fog! Köszönöm szépen a segítséged!
Azokat a feliratokat guglival fordították valamilyen távol-keleti nyelvről.
Összekötöttem, de én nem merem rákötni a gépemre..a kimeneten 15mV-tól egészen 1.5V ugrál... vagy ez csak az üres bemenet miatt lehet?
Összekötöttem! Működik! Köszi szépen mégegyszer!
Örülök! Milyennek találod, egyenletesen szabályoz? Zajt termel?
Ért egy kis csalódás. Úgy kötötem össze(hogy lássam a jelalakot) hogy a gép line-out kimenetére kötöttem az ic bemenetét, a kimenet "visszacsatoltam a gép line-in bementére" tökéletesen működitt (oszcilloszkóp-on néztem, ilyen program.) szinte 0 zaja volt. Majd összekötöttem a hifivel, hogy mit szabályoz valósan..erre egy nagy büdös búgás lett az eredménye. és nem értem miért.
Szia én írtam a gerjedést,leszigeteltem miden bemenetet,kimenetet,és láss csodát minden problémám megszűnt, eltűnt a túlhúzott mikrofon effekt.Nagyon szép hangja van a végnek.
De volna még egy kérdésem, csinálgatok egy fetes véget,és sok helyen olvasom hogy fűzzek még további feteket össze hogy a terhelés elosztódjon,akkor nem lesz gerjedékeny,és a melegedés is alig lesz.Van e értelme ennek?érdeklődtem hogy mennyiért csinálnának nyákot ehhez de sok volt,meghaladta az egésznek az árát alkatrészestül.Én nem tudok nyákot csinálni.Köszönöm
Szia.
A párhuzamosításnak van előnye de hátránya is. Előnyei közé sorolható az egy fetre jutó hődiszipáció eloszlása amit a párhuzamosított darabok száma határoz meg, illetve maga a teljesítmény ellenállás és annak értéke. A melegedés az adott bordán nem lesz kevesebb, hisz amit eddig a kevesebb fet diszipált azt most több fogja egyenletesen eloszolva. -Ettől még a hűtőközeg megfogja kapni azt a hőt, -csak éppen több fettől. Gerjedékenységéért a gate lábon való jól méretezett ellenállás a felelős, illetve maga a nyákterv, és pl a negatív visszacsatolás nagysága. Aztán vannak azért hátrányai is a több párhuzamosan kapcsolt fetnek. -A béták nem egyformasága, a kapacitásuk nem egyformasága stb stb.. Ez mind mehet a hangminőség romlására. Főleg a magas kapacitás. Szerintem csak abban az esetben gondolkozz több párhuzamosításán ha mindenképp cél a magasabb terhelhetőség. -Hisz ez is a fetek párhuzamosításának előnye.
Vagy földhurok van a számítógép és az erősítő között, vagy a jelhez tartozó test nincs rendesen bekötve. A hangerőszabályzót miről táplálod? Onnan nem alakulhat ki földhurok?
Szia! Ez így ahogy van hatalmas teljesítményt szolgáltat. Ki van kísérletezve. Bármilyen módosítás nagyobb valószínűséggel ront, mint javít rajta.
Egy régebbi vasútmodell-trafóról, (0-24V-ig szabályozható, 4700µF szűrve, pontosan 9.00V-ra beállítva! Test kábelek mind jók, megnéztem..majd szórakozgatok vele, csak most alszanak kisgyerekek. Őszintén szólva nem tudom, hogy kialakulhat e. Paintel alkotok valamit!
Köszönöm akkor előbb próba lesz aztán meglátjuk tovább.A GPA elképesztően jó végfok.Köszi
Ha a hangerőszabályzó nincs bedugva a jelforrásba (nálad gondolom PC), akkor van-e búgás?
Van bizony! Viszont egyértelmű 50hz-es, (ugyanolyan, mint amikor fogdosom a bemenetet).
Itt egy rajz, eléggé "gügyü" de talán így látod, hogy hogy kötöttem össze.! Mindjárt csinálok egy videót, hogy hogyan szabályoz!
Na elkészítettem a videót! Látszik, hogy gyakorlatilag 0 zaja van. Egy picit "pukkan" amikor hang erőt adsz/veszel le, de nem vészes!
Ui.: Picit gyors a videó, meg szaporán nyomkodtam a gombokat, nem szabályoz ennyire durván!
Lehet a tápszűrésed nem szakszerű. Elemmel nem tudnád kipróbálni?
Negatív. Nincsen elem. Mármint 9V-os. De ha nem lenne jó a szűrés, az a videón is látszana, nem?
Ez a búgás intenzitásától függ. Nem kell nagy amplitúdó ahhoz, hogy zavaró legyen.
Vannak hangerő szabályzó áramkörök, pl. LM1036, ami megköveteli a szűrésen kívül a stabilizálást is, különben búg. A paneled valóságos jelföldje a 47k ellenállások osztáspontjában van. Ez megy a 4 és 13 lábra. Kísérlet gyanánt átteheted ide a be és a ki jelföldjét.
Értem, megpróbálom! Azt a fura jelenséged tapasztaltam, hogy amikor búg és a gépről jel gyanánt zenét zenét kap, az sehogy nem jut el az erősítőig..ergo elveszik a jel, és csak búúúúúúúúúúúúúúúúúg. Ez azért érdekes, mert ha a visszakötöm a line-in-ba, akkor újra ott a jel..ez mégis mit akar jelenteni?
Sziasztok!
Erősítőnél probléma az, hogy ha a jelet kétszer osztom? Úgy mint a képen látható módon. Azért lenne szükségem erre, mert a mélynyomó lényegesen halkabb a másik erősítőhöz képest, és így be tudnék állítani egy megfelelő arányt a két erősítő között mondjuk egy trimmer potival.
Szia! 3-4W-t hőveszteséggel kell számolni teljes kivezérlésnél 4Ohm/6W, 2Ohm/10W esetén 6-8W. Végfokonként egy függőlegesre állított egyik oldalán 50cm2 felületű 1.5-3mm vastag alulemez megfelel.
Nincsen probléma, csak megerősítést szerettem volna az elméletem helyességéről... Megkaptam. Köszi.
Szia! Ennek a kapcsolásnak csak teljesítményerősítése van. A feszültségerősítés kb. 0,7szeres. Szükséges elé kötni egy meghajtó fokozatot, ami előtt már elhelyezhető a hangerő szabályozó potenciométer. Lásd: Bevezetés - Egyszerű kísérleti erősítők fórum. http://www.hobbielektronika.hu/kapcsolasok/egyszeru_kiserleti_erosi...4.html
Helló!
Ez a rajz melyik könyvben vagy újságban van benne?
Ez nem újságban van hanem a Baji féle fetes 400w rajza
Köszönöm!
|
Bejelentkezés
Hirdetés |

















