Fórum témák
» Több friss téma |
Válasz megy PM.
Nem tudom megosztani veletek a nyomtatható formátumot. Sorry.
Szia!
Koszonom szepen, megerkezett es mar valasz is ment. Idézet: „_JANI_ tollabol: "...Nem tudom megosztani veletek a nyomtatható formátumot...."” Akkor megprobalom en, segitve ezzel kedves forumtarsunkat.
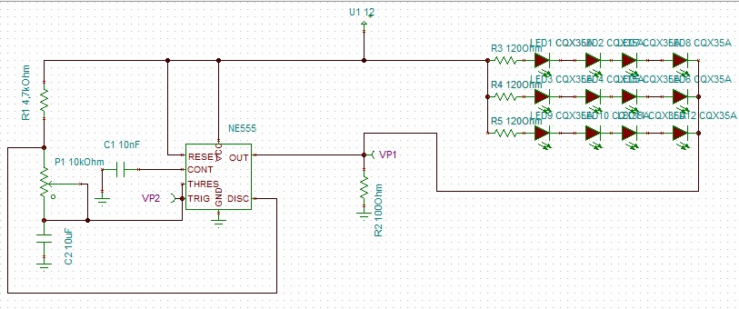
Sziasztok! Csináltam már régebben ilyen villogót nagyon jól ment, most csináltam hozzá egy nyákot is (tudom, hogy már vannak fent nyákok,de én is szeretek alkotni
)Ez a kapcsolás!
Szia.
Tudsz esetleg videót feltenni a működéséről?
Heló! Sajnos nem, telómmal már próbáltam, és csak világtott
Sziasztok!
Olvasgattam régebbi hozzászólásokat, de nem válaszoltak a kérdéseimre. Adott lenne az alábbi 555 alapú astabil kapcsolásom, aminek csak az egyik kimenetére tennék ledeket. Számszerint 11 darabot, együtt kellene villogniuk. Tinában próbáltam leszimulálni, de nem volt elég nekik a tápfeszültség. 12Volt. Valami erősítőkapcsolás kellene nekik? Hogy kellene kötni a ledeket? Párhuzamosan? A válaszokat, javaslatokat előre is köszönöm!
Ajanlom a LEDek soros parhuzamos kapcsolasat vegyesen.
Mondjuk koss 4db LEDet /4x2.3V=9.2v/ sorba + az aramkorlatozo ellenallast /120 Ohm/. Ezt 2x ismeteld meg. Majd az igy kapott 3db fuzert kosd parhuzamosan egymassal.
Köszönöm a tanácsot! Összeraktam Tinában, mellékelem, rajzzal együtt. Így gondoltad? Akkor nem kell semmi erősítő a kapcsolásba?
Szia
Valahogy igy , de en tranzisztorral kapcsolnam a veget.Nem tudom 60-70mA-t elbir-e az 555.
Tisztelettel üdvözlök mindenkit. Már régóta olvaslak benneteket. Én ugyan még gyerekcipőben járok hozzátok képest, de szeretnék minél többet megtanulni az elektronikával, ezért most először írok, és a tudásotokra lenne szükségem. Ez az első próbálkozásom nyáktervezésben.
Megterveztem ennek a kapcsolásnak a nyákját. Bővebben: Link Ha valaki leellenőrizné, azt nagyon szépen megköszönném.
Heló! Úgy néztem, hogy jó, de az alkatrészeket a beültetés megkönnyítése végett írd oda, ezt az egyszerű kapcsolásba nem fontos bele irkálni az alkatrészeket de célszerű
.
Szia misi93!
Köszönöm a segítséged. Már elkészült a prototípus belőle.
Szia egy videot tudnál róla csináni engem érdekelne.
Szia Golem!
Hétvégén felteszem a videót. Bár még nem tökéletes a dolog. A nyáktervek jók, működik, csak az alkatrészeket kell még cserélgetnem, mert még nem az igazi.
Hagyd a videot át ápitetem az án kapcsolásom de tényleg nem az igazi játszani kel a kondikal.
Megnéztem az alkatrészeket.
Kondiból 100u 16v Tranyóbol BC548C Ellenállatok a kapcsolásban leírtak. Szépen felváltva villog... Működik..
Szia!
100-47 mikrofradal ki se alszanak a ledek. 100-100 mikrofradal csináltam meg
Szintén 100-100 , bocs, hogy nem írtam...
Üdv
Valaki tud egy olyan teljesen működő kapcsolást ami 2× 20 ledet tud villogtatni és egyszínű kék a két oldal és esetleg lehet módot is változtatni ? Előre is köszi
Szia! Nem lenne nehéz találnod a tudásodnak megfelelő kapcsolást a témában. De ha rám bízod a választást, akkor én (#882066) Zoli_bácsi: Link áramkörét vagy ezt az egyszerű villogó: Link -t ajánlom.
Egyszerű áramkörök. De ha több effektet szeretnél akkor PIC vagy AVR-es áramkört keress.
Nálam ez a a kapcsolás működik:
a nyomat lapot lézernyomtatóval írásvetítőfóliára ki kell nyomtatni, egyet kivágni és vasalós technikával panelra felvinni.
Megépítettem a kapcsolást tökéletesen működik.
A kimenetekre nyugodtan rá lehet kötni akár 20-20 ledet. A két potméterrel mindenki izlésének megfelelő villogást állíthat be. A két led próbaképpen lett beforrasztva 100 ohmos előtét ellenállással.
Sziasztok!
Tetszik ez az FBI style villogó! Van győri vagy Győr környéki aki tudna segíteni az áramkör kivitelezésében? Nem vagyok egy elektronikai zseni, de érdekel a téma!
Szia! Valami más formátumba nem tudnád feltenni ezt a rajzot? Köszönöm!
Sziasztok! Ez a kapcsolás működik? A leírtak alapján megépítettem, és semmi életjelet nem ad.
Szia!
Az idok folyaman, en a Teljesítmény_villogó_LED-el_-4060-4017-_Alapverzió -t epitettem meg. Sajnos a rajzodrol gyakorlati velemenyt nem tudok mondani, mert csak a rajzot tettem kozze amit Jani kuldott at.
Szia! Az elvi kapcsolást: Link többen is sikeresen elkészítették. Szerintem azzal nem lehet gond. A mellékelt áramkörömet többször is ellenőriztem. Persze attól még lehet benne megbúvó bug. Javaslom az elvi rajzot és a kész kapcsolást vesd össze. Ellenőrizd a vezetősávokat erős fénynél. Nincs-e véletlen valahol fémes átvezetés, ahol nem kellenehogy legyen. STB.
Ha az áramkör vezetékei jók és az elvi rajzzal is megegyezik, akkor folyasd a hibakeresést a tápfeszültségek és a logikai állapotok ellenőrzésével. Szisztematikus hibakeresés: PL a 4093-as ASM-től elindulva. ( Az azonos logikai kapuk egymással felcserélhetők. Lényeg a működési elv. ) Remélem tettél foglalatot az IC-knek!?
A V-01-es verzióban a 4011-es D kapuja (12. 13. lába) is határozott logikai szintre került. A V-01 áramköre még nem lett megosztva, de egy pici huzaldarabkával gyorsan kiegészíthető az áramkör: Link.
|
Bejelentkezés
Hirdetés |




)












