Fórum témák
» Több friss téma |
Üdv,
Előszöris elnézést kérek ha nem jó helyre nyitottam a postot, de így ítéltem meg hogy jó helyre teszem. A problémám leginkább az hogy vettem egy (a címben említett) hangószórendszer mélynyomót, melyhez készíteni szeretnék egy control podot mely a működéséhez szükséges. Eszerint az írás (kapcsolás) szerint próbáltam meg: http://blog.jseaber.com/2010/02/27/logitech-z-2300-control-pod-disassembly/ A dolog úgy tűnik működik de mégsem. Bekapcsolni sikerül, jelet is kap a 3,5-es jack-en keresztül szól is de nem úgy ahogy kellene. Olyan mintha egy fejhallgatót hallgatnék, a hang ereje gyenge. Valamit elkötöttem volna? (a headphone részt kihagytam mert arra nincs szükségem). Előre is köszönöm a segítséget.
Namost a linken szereplő rajz az gyakorlatilag két potenciométerből áll (na jó, háromból ha a subot is nézzük).
Olyan sok hiba nem lehet benne. Vagy rossz az értéke az ellenállásoknak, potiknak, kondiknak, vagy zárlatot tettél valahová, vagy csak elkötötted. Szerintem előbb ellenőrizz le minden alkatrészt hogy akkora-e amekkorának lennie kell, és közben csinálj egy fotót a művedről! Így telepatikusan meglehetősen nagy a hibalehetőség.. Azt is megteheted, hogy a pod helyére közvetlenül teszel egy műsorforrást, mert az is lehet, hogy az erősítő a rossz, és azért jutottál hozzá olyan könnyen (még ez sem gáz, mert valszeg egy tda lapul benne, szóval könnyen cserélhető). Ha nem tudod mit hova, akkor kézzel tapogasd meg a bemenetet! Ha brummog, akkor jó. Persze csatornánként! Szerintem
Erre én is gondoltam hogy ha esetleg az erősítővel van valami, de kipróbáltam úgyis hogy a bekapcsoláshoz használatos 2 pint rövidrezártam illetve az audió kábelt rákötöttem a jobb-bal bemenetre illetve az audió groundra. Erőteljesebb hangot kaptam mint így.
A rajzon amúgy 2 potméter van igaz (eredeti rajzon a master volume poti 2-nek látszik az 6 lábas poti) + van még egy kapcsoló bekapcs. jelző led, és az ellenállások. Szval nem sok cucc. Mivel az erősítő 2 hídba kötött IC így ha abból valamelyik rossz lenne egyáltalán nem kéne szólnia, gondolom én. Multiméter nincs kéznél, ezért színkódjuk alapján lettek beazonosítva az ellenállások jó értékűek. +-5%
Képek arról amit csináltam.
Illetve a kapcsolási rajzról ami alapján készítettem. Bővebben: Link Tehát a lényeg hogy működik (bekapcsol, szól, de max hangerőn is halk, és a magas hangszórók recsegnek).
Sziasztok!
Bár a téma már nem igazán pezseg, de hozzászólnék. Szerintem nem biztosan nyerő, ha összekötöd azt a két pint, ami a bekapcsolásra szolgál. Lehet, hogy legalább valami ellenállás kéne közéjük. Plusz az is lehet, hogy a leden eső feszültséget is kihasználják a bekapcsoló jelben, és védelmi szerepe van. Ha nincs ott a led feszültségesése, akkor meghalhat benne valami, vagy csak rosszul működik (pl halk lesz). Na jó, ez csak fantázia, de láttam már valahol hasonló megoldást, ha jól értelmeztem a működést. A videóban lévő cucc hangszórói amúgy nem olyanok, mint amiket Magyarországon adnak el. Lehet, hogy a láda belseje sem ugyanaz. Az ittenieknek van valami hasonló testvére, ahhoz adtak ilyeneket. De ha ugyanaz is lenne, az itteni piacra is kétféle Z2300-as került. Talán elektronikailag ugyanaz a podjuk, de nem biztos. A Z2300-ban amúgy tényleg TDA-k dolgoznak. Ha jól emlékszem, 2 db TDA7295 és 2 db TDA7294, de az utolsó számjegyek nem biztosak. Ezekből egy pár hajtja hídban a sub-ot, a másik kettő meg a két hangszórót. Viszont más is tönkre mehet benne. A hangszórók recsegését illetően el kell, hogy keserítselek. Ez valószínűleg kontakthiba lesz, valahol a bekötőszálak tövében. Sajnos tipikus. Kezdd el őket méregetni, hátha megtalálod a pontos helyét, és talán ki is javíthatod, de az esélyeid csak 50% körül vannak. Egy pár máshonnan kölcsönzött hangszóró lehet itt a megoldás. Jobb is lehet tőle a hangja, mint az eredeti. Talán 8 ohm, 40W-osak vannak bennük, de mérni csak 6 ohmot fogsz rajtuk (ha egyáltalán jók még annyira). Azért nem csak rossz hírem van. Ha minden igaz, tudok a podok beléről infót szerezni, de megígérni nem merem. Majd jelentkezek, ha megtudok valamit. Üdv!
Hali,
A hangszórók biztos hogy nem rosszak, több logitech hangfalrendszerem van és mivel soknál RCA-t használnak csatinak így könnyedén átköthető. (azokkal is produkálja a recsegést) Amúgy a pontos diagnózis az lenne hogy. A 2 satellit közül az egyik szinte nem is szól, vagy annyira halkan hogy közel hajolva hallani max hangerőre tekerve. Emellett olvastam neten hogy még a feszültségszabályzója is okozhatja ezt a hibajelenséget (gyenge recsegő hang, töltöttem fel róluk képet melyikek is azok). Ezeket kiméregettem multiméterrel üzemi feszültség alatt, elvileg mind 2-nek 18V értéket kéne adnia, ehelyett az egyik csak 7V a másik megfelelő. Várom a további segítségeket, illetve a képet ha sikerül
Hali!
Képeket minimum holnap tudok adni, de inkább később (már ha egyáltalán...). A másik relatíve tipikus probléma pedig tényleg a két regulátor közül az egyik elfüstölése. Egyszer ilyet kellett cserélnem. Pont ilyen tokban, pont ilyen feszültségű és pontosságú IC-t nem nagyon fogsz találni sehol. Viszont a próbák alapján nem kell annak annyira pontos 18V, szóval szinte biztosan megfelel egy sima TO-220-as tokozású normál 7818, vagy 7918 is (attól függően, hogy melyik ment ki), csak hűtőborda kell hozzá, és persze megfelelő rögzítés. Ezek szerint a satokkal szerencséd van. Lehet, hogy simán megúszod egy olcsó IC cserével, és még új podot sem kell építened.
Már nem tudtam szerkeszteni, ezért írom külön:
Van egy kellemetlen tippem a 7V-ról. Mi van, ha véletlenül a bemenet és a kimenet közt mértél 7V-ot a 79L18-nál? Bárkivel megeshet, mert annak GND-IN-OUT a lábkiosztása, nem pedig IN-GND-OUT, mint a 78L18-nak. Ott pedig kb 7V-nak kell lennie 18V-os kimenet esetén. Szóval érdemes ellenőrizni, mert lehet, hogy mégis jók az IC-k. Akkor viszont mégsem biztos, hogy olyan szép a világ.
A 78L18-nál mértem 7V-ot. Mind a kettőnél a két szélső lábat mértem. A középső láb (nincs forrasztva) ebből adódóan gondolom én hogy maga a talpazata a GND.
A középső láb a tok hátával van összekötve, és az van a nyákra forrasztva. A hűtés is ezen keresztül van megoldva.
Mivel a 78-as sorozatnak a középső lába, azaz a hátlapja a GND, így a kimeneti feszültséget a hátlap és a 3-as (szemből nézve jobb oldali) láb közt kell mérni. A két szélső közti 7V a bemenet és a kimenet különbsége, ami sajnos pont jónak tűnik. (Amúgy bocs, de elírtam az előző hozzászólásban, mert nem 78L, hanem 78M. De ez mindegy.) Ha jól emlékszem, a panel hátoldalán sorakoznak a műveleti erősítő IC-k, de talán azok is ritka fajták. Biztos lehet őket helyettesíteni valamivel, feltéve, hogy azok közül halt meg az egyik. De inkább a podot nézzük meg előbb. Mindjárt szét is szedem, ami van. Lefényképezni nem tudom, meg lehet, hogy bele is alszok. :S
Szia oleg53!
Sikerült jutni valamire?
Szia!
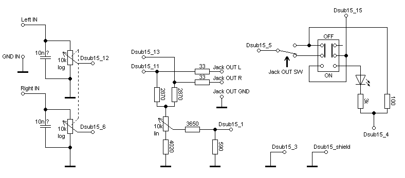
Sajnos ebben az utóbbi kb 2 hétben alig jutottam elektronkához, szóval bocs, hogy csak most válaszolok. A control pod beléről felraktam egy képet. Ez egy visszarajzolás, de mivel visszarajzolni talán nem szabad, ezért nem én csináltam, én csak úgy találtam. ![]() Gyakorlatilag ugyanaz, mint amit a nyitóhozzászólás alapján meg lehet találni, csak nagyon kicsi eltérések vannak az ellenállásértékekben is (pl. 2.85k helyett 2870 ohm). Annyi a változás, hogy a régi rajzon 10k-s előtét ellenállása (R107) van a lednek, ebben a verzióban ez csak 3k-s. Valamint a STDBY (5-ös tű) jelre más módon jut a VREG (15-ös tű). Viszont ez utóbbi csak a kikapcsolt állapotban mutat különbséget, Nálad meg nem ezzel van a gond. Szóval megint ugyanott vagyunk. ![]() Ja, a kondenzátorok értéke nem biztos, de az sem lehet baj. A hozzászólás módosítva: Szept 5, 2012
|
Bejelentkezés
Hirdetés |

















