Fórum témák
» Több friss téma |
Van egy potméter és szeretném ha az elmozdításkor
egy elektronikából egy impulzus jönne ki az elekronikának két kivezetése van és atol függ hogy melyiken jön ki a jel hogy merre forgatom a potmétert. Nekem legelsőnek az jutott az eszembe hogy a potit szétszedem és a tengejét felhasználva rárakok egy "jukacsos" lemezt és azt figyelem két optokapuval. csak az a probléma ha 30-40 dbot kell átszerelni az nem kis idő. Tud e valaki egyszerübb megoldást??
Szia,..
Tehat ha jol ertem azt szeretned megoldani h amikor balra csavarod a potit legyen pl egy 2v jeled egyik labon es ha jobbra akkor egy masik labon 2v, VAGY ha balra akkor -2v vagy ha jobbra akkor +2v,.. es ne legyen galvanikus kapcsolat a poti es a jelet ado aramkor kozt,.. (megkerdezhetem h mire is kell?) Erdekesnek tunik,..
ez egy audió everő lenne számitógéphez pl. traktor
Es; 'Tehat ha jol ertem' akkor az kell amit a felobb leirtam? megvalositson,..
Ha jól sejtem akkor valami DJ konzol lesz a dologból. Hogy illeszted a pl a Traktorhoz? Billentyűzetet szétszeded és abba berheled bele?
Én ha nekem kéne én PIC-el állnék neki. Csinálnék egy USB-s eszközt, a potikat az A/D-re rákötni. USB-n egy saját programnak küldeni a potik álását. A saját program pedig billentyűleütést szimulálna mondjuk. Vagy pedig egy USB-s billentyűzetet is meg lehet csinálni PIC-el, ami egyből a potik állásának megfelelő billentyűkódot szimulálja mondjuk a Traktornak.
Hali
Ilyen "potmeter" letezik pl. a klf electronikus keszulekekben. Encoder neven keress ra. Ennek a kezelesehez kell vmi PIC, ami feldolgozza az encoder jelet. hasonlot talalsz a normal egerekben is csak ezek optocsatolosak es a ket opto jelet kell figyelned.
Ragaszkodsz a potméterhez??? Szükség van az ellenállására? (Google: Rotary encoder)
Üdv.!
A potira köss egyenfeszültséget és a potiról ezt levéve két különböző időállandójú differenciáló taggal pufferold. Az egyik így nem tudja követni olyan gyorsan a poti tekerését, a másik viszont igen. A két diff. tag kiemenetén lévő feszültség polaritásából tudod, hogy merre tekered éppen a potit. A feszültség nagyságából pedig azt hogy milyen gyorsan tekered. Üdv.: Attila
Hmm, elég csak egy differenciáló tag.
Rotary encodert aranyáron adják, kb 1000ft. Jó lenne valami módszert kitalálni hogy házilag hogy lehetne csinálni 1et mert a közeljövőbe nekem is kéne 10 12db
Helló! én épp egy ilyesmi házilag való elkészítésén dolgozom, egérből való alkatrészekkel és nyákkal. Tudom, hogy túl sok lesz a lyuk a keréken, de azokat majd ki lehet csippenteni. Mindjárt lefotózom!
Itt vannak a fotók. az első kettőn az optikai enkóder félkészen, a harmadikon a vezérlő panel hangerőszabályzó MAX5440 IC
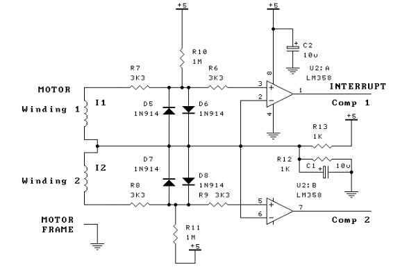
Én léptetőmotort használok enkóderként, PC-re bevált! Két komparátorral, 1M-val visszacsatolva, nem lehet olyan lassan tekerni, hogy ne érzékelje...Igen jó mechanika, fínom arretálás...
Én is csináltam ilyet, az erősítőmben lesz.
Tudnál dobni egy kapcsolási rajzot, mert én is megpróbáltam, de nem volt sehogysem jó.
Ime!
Kiegészítettem egy -egy 1M-s ellenállással, az 1-3 és az 4-7. láb közé. Így stabilabb. LM393-mal csináltam meg. A motor kivezetésekkel kicsit ugye sakkozni kell!!
Köszi a válaszokat!
A Medve féle léptetőmotoros megoldás nagyon 5letes, de sajnos a súlya és a mérete miatt nemhiszem hogy megfelelne a célra. Master megoldása is teccik, de akkor sok egeret kell feláldozni Így még nem értem a működési elvét, pár képet feltennél majd az elkészült darabról?Köszi
Kis léptetőmacit kell választani!
Raktam mögé egy gombot, igy ha megnyomom, az az "enter". Sőt, --de ez még csak terv-- ha az egészet egy billenő lapra szerelem fel, a rögzítő csavarok alá egy rugót teszek, akkor egy joystick is elfér ugyanazon a kezelőszerven.
O_o
Eddig csak nomális méretűvel találkoztam, ilyen picit hol lehet kapni? Ez is elég drága lehet nem? Egy kicsi brainstorming után lett valami 5letem. Egy hengernek az egyik oldallapját szépen cikkcakkba bevágdosni és azt forgatni. 1 lemezt kb ami a relékbe van úgy elhelyezni hogy forgatás közbe a cikkcakkos része eltolja a lemezt. A lemez ahogy eltolódik hozzáér 1 másik lemezhez és kapcsol. Visszafele uyganez csak a másik irányba dől a lemez és másikat kapcsol. Mellékelek egy gyors Rembrant festményt az ötletről. (Hengret írtam mert így könnyebb volt lerajzolni, de akár lehet 1 olyasmi is mint ami az egérbe van lukacsos pörgettyű. csak ott a közökbe kerülne a középső lemez.) üdv..
Tökjó ötlet!
léptetőmoci ügyben, én bontani szoktam, abból, ami csak a kezem közé kerül. Kis motor van pl az1,44-es floppy meghajítóban, de annak tengelyét meg is kell támasztani. Vagy pl a modernebb nyomtatókban. Nekem a 3cm még kicsi
Holnap teszek fel képeket róla készen...
itt egy szoft is, hátha kellhet
Sziasztok!
Van egy "ROTARY ENCODER"-em. Ezt szeretném egy X9C103 digit. potihoz illeszteni. (Forgásiránytól függő alacsony/magas "U/D" + "CLK" jelek kellenek Tudtok ebben segíteni? Valamijen egyszerű digi kapcsolás kellene.
Szia Medve! Az LM393-as IC-nek szimpla, vagy szimmetrikus tápfeszültséget adtál?
|
Bejelentkezés
Hirdetés |








Így még nem értem a működési elvét, pár képet feltennél majd az elkészült darabról?
Raktam mögé egy gombot, igy ha megnyomom, az az "enter". Sőt, --de ez még csak terv-- ha az egészet egy billenő lapra szerelem fel, a rögzítő csavarok alá egy rugót teszek, akkor egy joystick is elfér ugyanazon a kezelőszerven. 





