Fórum témák
» Több friss téma |
Fórum » Digitális forrasztóállomás
Próbáld így..
A hozzászólás módosítva: Szept 15, 2012
Valóban a pufferkondi volt a gond. Sose gondoltam volna, hogy az ilyen hibákhoz vezet.
Mér szépen működik. Azt szeretném kérdezni, hogy 220µF-ot is rárakhatok? Mert akkor SMD-ben oda tudnám biggyeszteni, és nem lenne ilyen csúnya, mint most ezzel az odaforrasztott 100-assal.
220u SMD? Kifúrod és mehet bele a sima 1000u
.. A hozzászólás módosítva: Szept 15, 2012
De nem birok már fúrni rajta. 1000 mikro? Miért olyan nagy? Kisebb nem elég? Mi a gond a 220u-al???
Elférne...,nyáktervet láttam, de tegyél kisebbet.
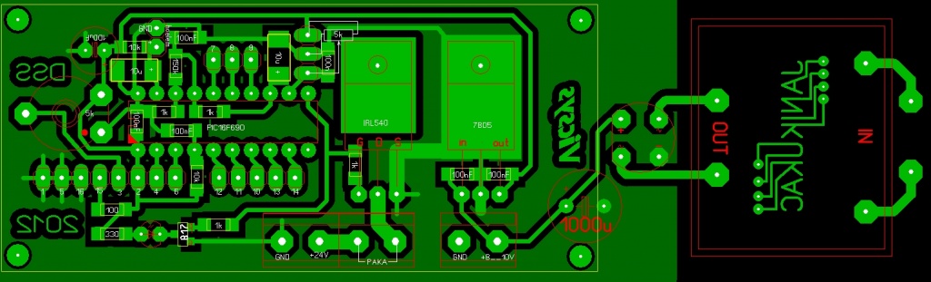
Itt vannak képek a félkész műről! Bővebben: Link
Hello!
Végül is elképzelhető, hogy "J" típusú a hőelem. A vas-konstantán hőelem nem lehet drágább, mint a "K". Ennek meredeksége kb. 55uV/fokC, ami kedvezőbb. Vagy is kb. 35%-al meredekebb. Ezt már elég könnyű kideríteni, mert ennyit nem lehet tévedni, még egyszerű forróvízzel sem. (A "hidegpontot" olvadó jégbe kellene tenni.) A vas Curie pontja 770 fokon van, ezért csak 750 fokig használható. De egy pákánál ez nem lehet szempont. üdv! proli007
Milyen hőfokokon kéne megmérni?
Hello!
Majdnem biztos, hogy nincs a pákában hidegpont kompenzáció. Egyszerű prózai oka az ár. Ha kompenz vezetéket raknánk a páka vezetékébe, akkor oda speciális kábelre lenne szükség. Ha a hidegpont hőmérsékletét mérjük, és úgy kompenzálunk (mint itt a jobbak), akkor pedig hőérzékelőre és plusz vezetékre van szükség. üdv! proli007
Mert a meleg levegő felfelé száll? Na de a páka maga is vezeti a hőt nem csak a levegő. Szerintem ez elég nagy butaság.
Amúgy most kapcsolódok csak be, miért kell ez a hidegpont-kompenzálás?
De még egyszer kérdem, miért? Mert a meleg levegő felfelé száll, vagy miért? A páka teste, nyele is vezeti a hőt.
Hé, hátrébb az agarakkal! Nem hülyéztelek le, hanem tesztedre írtam hogy az szerintem butaság. A teszt, nem Te.
Attól függetlenül hogy most kapcsolódtam be a témába és nem értem a hidegpont-kompenzálás okát, attól még amit tesztként leírtál, értem.
Minden anyag, a műanyag is vezeti a hőt. Nem is kicsit. Nálam ennél a pákánál a nyél, azaz a műanyag rész eleje is annyira forró hogy nem lehet megfogni. Pedig az műanyag! Szerintem ez a kék bugyi is ezért van rajta gyárilag hogy jobban szigeteljen.
De ettől függetlenül is, a páka belső üreges tere durván egy vékony ceruzaelem méretű. Ha ennek a páka felőli vége melegszik (márpedig az nagyon melegszik) akkor a nyél kis üregében lévő levegő átmelegszik. Főleg hogy ott a pákanyél zárt mivolta okán légmozgás nincs. Idézet: „Ha az üreges tér minden további nélkül átmelegedne a hőelem hőmérsékletére akkor a hőelem nem adna feszültséget, az elektronika pedig a végtelenbe hajszolná a fűtőszálat.” Igen ezt értem, nem is azt mondom hogy teljesen felveszi a pákahegy hőmérsékletét. Hanem azt, hogy ugyan annyira veszi fel a pákahegy hőmérsékletét ha a páka vízszintesen van, ha függőlegesen, ha lefelé vagy felfelé fordítva, akárhogy.
Szia!
Ennek a kompenz vezetéknek le tudnád írni a működési elvét? Még nem hallottam róla, de elég érdekesnek tűnik. Üdv, mate_x A hozzászólás módosítva: Szept 23, 2012
Hello!
Nagyon egyszerű a "képlet". A kompenz vezeték vezetőinek anyaga, ugyan olyan anyagjellemzőjű fémből készül, mint a hőelem. Ezért a hőelemmel történő összekötési pontban nem keletkeznek parazita hőelemek, mint ha más fémekkel találkozna az összekötési ponton. Így a hidegpontja a mérésnek nem a hőelem végén lesz, hanem áthelyeződik a kompenz vezeték végére. Célszerűen a jelfeldolgozó elektronika bemenetére, ahol sokkal könnyebb a hidegpont hőmérsékletét mérni, nem kell külön kábel ér.. a hőelemig. Hátránya vezeték ára. üdv! proli007
Ez a hőelem kompenzálás elég jól le van írva az Elektor újság 1992/2 számában egy hőmérőkapcsolás leírásában. Szerintem érdemes elolvasni, ugyanis magyarul is megjelent ez a szám, így az érthetőségével sem lesz gond. Nekem sokat segített a hőelemes mérések megértésében.
Szia!
Köszönöm szépen, tényleg nagyszerű ötlet. Üdv, mate_x
Na megmértem pár hőfokon...
(25,1 °C környezeti hőmérséklet mellett) páka hőmérséklet - környezeti hőmérséklet = hőelem hideg ponthoz viszonyított hőmérséklet 112-25 = 87 °C-on 3,5122mV (0,04037mV/°C) 131-25 = 106 °C-on 4,3035mV (0,04060mV/°C) 166-25 = 141 °C-on 5,7880mV (0,04105mV/°C) 204-25 = 179 °C-on 7,4098mV (0,04139mV/°C) 223-25 = 198 °C-on 8,1968mV (0,04140mV/°C)
Na én is csináltam egy gyors tesztet. Szétszedtem EZT a pákát és a digimultim hőelemét bedugtam a belsejébe, közvetlen a hidegpont mellé. Aztán visszanyomtam a nyélbe az egészet. Mivel a forrasztóállomás III áramköröm, amely majd ezt a pákát fogja meghajtani még nem működik, ezért a pákát úgy forrósítottam fel hogy gázlángba nyomtam. A szobahőmérséklet 22 fok volt, és pár percig melegítve a páka fűtőszálos részét 32 fokig melegedett fel a pákanyél belseje, azaz a hidegpont.
Kipróbáltam kíváncsiságból, forgatgattam a pákát össze-vissza de ahogy gondoltam, ló****t sem változott a nyél belső hőmérséklete. ![]() Ezek szerint az is elég ha a szoba hőmérsékletét mérjük mert akkor is a hidegpont hőmérsékletének (ebben az esetben) kb 2/3-át kikompenzálnánk. Ráadásul szerintem a hidegpontnál lévő hőmérséklet max 1-2 fokban térhet el ha a pákahegy 150 fokos vagy ha 450 fokos. De ezt már csak én gondolom. De a lényeg, hogy szerintem nem biztos hogy ez a hidegpont-kompenzáció olyan nagyon fontos. Persze, ha figyelmen kívül hagyjuk akkor a pákánk nem pont olyan hőmérsékletű lesz mint amit mérünk, hanem néhány fokkal eltér tőle. Mérlegelni kell hogy e hiba kiküszöbölésének milyen ára van és az megéri-e. Esetemben a fentebb linkelt pákának mind a 6 ere használva van (fűtőszál:2ér, hőelem:2ér, mozgásérzékelő:2ér), egy termisztor (vagy valamilyen más hőmérő alkatrész) beiktatása ezért nem túl egyszerű, illetve ennek jelének erősítése további alkatrészeket kívánna a nyákon. Ez bonyolítja az áramkört, több hibaforrást hoz be, növeli az anyagköltséget és sűrűbbé teszi a nyákot. Véleményem szerint ennek a néhány fokos eltérésnek a kiküszöbölése nem ér meg ennyit. (Persze ezzel nem kell egyet érteni, ez az én szubjektív véleményem.) Főleg, hogy a fentebb említettek miatt a hiba jelentős része pusztán a környezeti (szoba)hőmérséklet mérésével is kiiktatható. Annak a PIC-nek egyébként amit én a forrasztóállomásomhoz használok majd van belső hőmérője, úgyhogy így még plusz alkatrész sem kell. A hozzászólás módosítva: Szept 23, 2012
Hát nem kis túlzás a pákanyélbe építeni a hőkompenzációt. Amikor először láttam, hogy egy 2000Ft-os pákába ilyesmit építenek megmosolyogtam, mert még egy JBC pákában sincs ilyesmi. De amúgy az ötlet nagyszerű, és a pontos méréshez ez kell is, nem véletlenül használják ezt a Hakko pákákban.
De szerintem gyakorlati haszna nulla, mert eleve 50-100 °C-t is eshet a pákacsúcs hőmérséklete mikor hozzányomod a panelhoz forrasztani.
Így van, ezt el is felejtettem írni hogy szerintem ez a hidegpont probléma kb 10-15 fok eltérést vihet be a rendszerbe maximum. Viszont vannak más dolgok is ami hasonló, ha nem nagyobb hibaforrást képviselnek. Ilyen például amit te is említesz, vagy a pákahegy és a hőelem közti termikus kapcsolat minősége. (Megjegyzem amúgy ebben a pákában amit linkeltem ez marha jól meg van oldva, mert a hőelem kinyúlik a hegybe, szinte egészen a csúcsáig.)
Annak a PIC-nek egyébként amit én a forrasztóállomásomhoz használok majd van belső hőmérője, úgyhogy így még plusz alkatrész sem kell.
Ezt kifejtenéd bővebben? Tudom, adatlap, de vagy kiszúrja a szemem, vagy csak szimplán gőzöm sincs, mit keressek, de nem találom. Mégiscsak 622 oldal.
Persze. "Temperature diode" névre keress rá, az A/D modulnál és a CTMU modulnál lesz. Gyakorlatilag az A/D-nél nem csak az AN lábakra lehet kapcsolni az A/D periféria bemenetét hanem egy belső diódára is, ami kimondottan hőmérésre van kitalálva. A diódán nyitó irányba lehet áramot átfolyatni szintén minden külső alkatrész nélkül, a CTMU modullal.
Sok jó dolgot talál ki a Microchip. Pl ugyan ebben a PIC-ben van beépített, bekapcsolható stabkocka. Még ötletesebb dolgok szerintem a CLC, CWG és NCO modulok, mondjuk azok ebben a PIC-ben nincsenek.
Kipróbáltam végre ezt a FAHRENHEIT 28112 pákát. Már évek óta csak porosodott itthon.
Egy PIC-es vezérlést készítettem hozzá, írtam egy egyszerű rutint ami ha alacsonyabb a mért hőmérséklet mint a beállított akkor rákapcsolja a 12V-ot a pákára, ha nem akkor meg nem. Működik, de hatalmas túllövése van sajnos. Ha beállítok mondjuk 200 fokot, akkor lehűl kb 190 fokra, majd túlfűt 240-250 fokig! Egyenlőre nem sok ötletem van. Jó lenne látni ennek a pákának a gyári vezérlését hogy az hogyan oldja ezt meg. Esetleg ötlet? Én arra gondoltam hogy nem 0 vagy 12V közt kapcsolok hanem lehet hogy hagyni kellene egy minimális, néhány Watt teljesítményt a pákán akkor is amikor a hőmérséklete megfelelő.
Nekem a Weller pákánál PWM-el van megoldva a vezérlés. 2-3°C-ot fűt csak túl, mert mire a beállított közelébe ér a hőfok, már csak 5-10% a kitöltés.
Talán PID szabályzás lenne a legmegfelelőbb megoldás. A mellékletbe beraktam a páka programját, hátha hasznát veszed.
Nekem ehhez hasonló állomásom van, kicsit másabb a dizájn, de gondolom a bele nagyjából ugyanaz... Bővebben: Link
Teljes sötétben, infrára érzékenyebb kamerával figyeltem a felfűtését. Első bekapcsolásnál, maximumra állítva a hőfokot, nem tudom, hány fokkal fűti túl a pákát, de a kamerán fehérlik a fűtőszál környéke egészen a pákahegyig. Miután a benne lévő hőelem is átveszi a hőmérsékletet és az elektronika is normálisan szabályoz, ugyanazzal a beállítással (csutkán van továbbra is ) már alig látszik a páka az első bekapcsoláshoz képest... Ha megtalálom a multiméteremhez kapott hőmérőt, megpróbálom lemérni... Az általad írt rutinnál eredményesebb lehet az a módszer, ha nem akkor kapcsolsz, mikor már a megadott értéket eléri, hanem kis szüneteket tartasz a bekapcsolások között, és úgy mérsz, majd eldöntöd, szükséges-e még adni neki kakaót, vagy sem. Raksz még bele esetleg egy kis hiszterézist, pl ha 200°C-t szeretnél, és az előző mérés alkalmával már 199°C-t mértél, akkor már esetleg nem kapcsolod be újra, mert lehet, hogy a hőtehetetlenség miatt még felkúszik 200°C-ra...
Szia!
Már megcsináltam ehhez a pákához a vezérlőt, így van tapasztalatom vele. Első körben a 12V kevés lesz. Használhatatlan tőle a páka komolyabb forrasztásokhoz (mint pl. többrétegű nyák). Kell neki a 24V, cserébe nagyon gyorsan felfűt, és a hőt is szinte azonnal tudja pótolni a pákahegybe, ami fontos, mert elég kicsi a pákahegy hőkapacitása. Vezérléshez pedig PID kéne. Ezt még én se lőttem be, csak nagyjából, mert most dobozban fekszik a páka. |
Bejelentkezés
Hirdetés |






Mér szépen működik. Azt szeretném kérdezni, hogy 220µF-ot is rárakhatok? Mert akkor SMD-ben oda tudnám biggyeszteni, és nem lenne ilyen csúnya, mint most ezzel az odaforrasztott 100-assal.
) már alig látszik a páka az első bekapcsoláshoz képest... 