Fórum témák
» Több friss téma |
Mielőtt kérdezel, a következő két dolgot ellenőrizd!
I. A helyes tápfeszültségek megléte.
II. A kimeneten van-e egyenfeszültség.
Élesztés.
Ennek alig van erösitése, igy elöerösitönek még kevésbé alkalmas mint erösitönek....(gyakorlatilag csak áramot erösit, feszültséget alig, neked meg az kellene).
Szia! Reloop! be építettem a hiányzó alkatrészeket,amiről pár hozzá szólással előrébb beszéltünk,és tökéletes.Meg hallgattam az eredeti kapcsolást,és utána a te általad javasolt alkatrészek beültetése után,és sokkal jobb lett.köszönöm a segítséget.
A hozzászólás módosítva: Okt 14, 2012
Gondoltam megkérdezem: elkészült az erősítő? Melyik verzió? Használod még? Menyire vált be az évek során?
* Szerkesztve az áthelyezés miatt . A hozzászólás módosítva: Okt 14, 2012
SOS!! volna egy olyan problémám hogy van egy uniel KTA 400 as végfokom aminek a nyákja már sajnos nem a legjobb sokmindenki járt már rajta!!!!!!!! szeretnék készíteni hozzá egy uj nyáklemezt hogy valósíthatom én ezt meg valami egyszerübb modszert kérnék tervezgetni ilyen olyan programokkal nem nagyon szeretnék és az az igazság hogy nem is nagyon tudok
a képeken kicsit hiányos a dolog
Erre a legegyszerubb az, hogy lefenykepezed, behozod bmp-kent sprintbe hatternek es atrajzolod. Innentól a szokasos vasalas, stb
az a baj hogy nem nagyon ismerem ezeket a programokat:/ és sajnos nem tudom használni őket valahogy máshogy scanerel nemlehet megoldano hogy bemásolom a gépbe képformátumba és valamien rajzolo programal átrajzolom..?
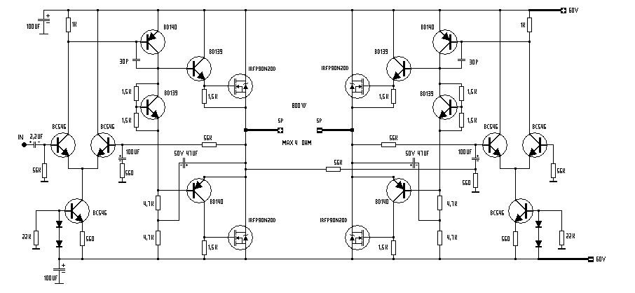
vagy estleg nincs valakinek egy olyan kapcsolási rajza nyákterve ami 200W ot tud 4 ohmon a nyáklap mérete kb ekkora és 2x60V kell neki.. vagy 2x57V
Helló!
Még annyi lenne a kérdésem ezzel kapcsolatban, hogy ha mondjuk duplázom a bemeneteket, szóval mondjuk nem, kettőt hanem 4 stereo bemenetet akarok egybe alakítani akkor változtatnom kell az ellenállás értékeken? Köszi!
Pont erről beszélek te fiú.
Csaképp sokkal egyszerűbben. Lefotózod a panelt, pontosan felülről, majd elmented a képet. A képet megnyitod paint-be kivágod ami kell belőle, majd egyszerűen elmented BMP formátumba az asztalra. Elinditod a sprint layout programot, ebben van egy olyan gomb,hogy háttérkép beillesztés, ez pont erre való, megnyomod, kiad egy ablakot, ahol betallózod az asztaltól a BMP képet, illetve vannak méretező gombok, szélesség, magasság, szépen beállítod a panelt a megfelelő méretre, ebben segítségedre lesz a vízszintes és függőleges vonalzó, ami cm-be mér, ha megvan a kívánt méret, egyszerűen rárajzolod , olyan mintha nyákot terveznél,csak itt ott van a háttérben a kész terv, csak át kell rajzolni, ha készen vagy, akkor PRINT és ott a nyák papiron. Ha műnyomóra nyomtatod akkor meg máris vasalhatod, marathatod. Teccikérteni?De ha másikat építenél, van 200w-os quad, ekkora fesszel működik, és gyönyörű hangja , vagy van még a BD249/250 párossal felépített RT-s kapcsolás, az elég kevés alkatrészt kér, a panel is kicsi, bár az meg elég kényes a zavarokra, ha nem jól illeszted, akkor búg, vagy ilyen panelja van egy 350-400w-os FET-es végnek, nemrég volt róla szó itt a fórumban. A hozzászólás módosítva: Okt 15, 2012
Hol van ez a gomb? Én az évek során még egyszer sem találkoztam vele sajnos, pedig szükségem lett volna ilyesmire sokszor.
Életben nem jöttem volna rá! Köszi!
Nem tudom menyire ismeritek ezt a kapcsolást de ha még rakok 2 pár végtranyót pluszba akkor kijön a 200w 4 ohmon? (Ha igen akkor olyan erősítőt építek aminek lesz sztereó/ híd kapcsolója, s nem lehet egyszerűbben hidalni mint fázisfordítóval?) Úgy nézem 150w ot csak 4 ohmon tud!
A hozzászólás módosítva: Okt 15, 2012
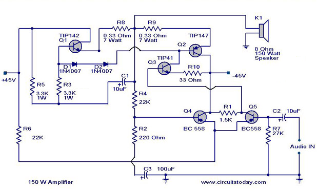
Szia ezt építsd meg ha a tranzisztorokat kicseréled rajta nagyobbra,nekem MJ15024-25 TO3 tranyók vannak rajta,a meghajtókat is nagyobbra,akkor lesz egy nagyon jó hangú véged,ami 300w kb.
Sziasztok Mesterek!
Ismét egy amatőr kérdés! Samsung dvd lejátszó (hátul scart és rca kimenetek) hogyan dugom össze a technics sa-dx 850-es erősítővel? Már korábban írtam, hogy halk...de valószínű azért mert rosszul kötöttem össze. A hátulját az alábbi linken láthatjátok, a segítséget köszönöm! http://www.google.hu/imgres?imgurl=http://www.avland.co.uk/technics...dur=40 Szép estét Botond
Sima sztereó RCA-val dugd be a CD bemenetbe.
Szia Doncso!
Köszi a választ! Tehát akkor az erősítőn majd nem a "dvd"-re tekerem, hanem a "cd"-re? Ugyan az a minőség mind két lehetőség? Mert a hátlapon a cd tényleg csak két lyuk, a dvd-nél meg "ezer" lehetőség... Köszönöm. Botond
S tudsz valami jó kapcsolást 200w 4 ohmra aminek nincs a kimenetén tekercs és nem QUAD 405
Sziasztok!
Van egy SKAA1000J típusu csodálatos végfokom. Ebbe szeretnék fázisfordítót kreáltratni valahogy, remélem lehetséges. A teljesítménye 2*380W/4Ohm ill. 2*250/Ohm. A leényeg, hogy 1 db 400/800w/8Ohm sub lenne hajva róla. Köszönöm válaszotokat. Üdv
Probald meg, minőségben semmi változást nem fogsz tapasztalni, mindossze nehezebb rossz helyre kötni. Ha igy is halk, akkor karcsu a dvd-d kimeno jele. Esetleg le van halkitva a távval.
Semmi csak még olyat nem csináltam s félek nem sikerül elsőre
meg ha mH ban van megadva honnan tudjam hány menet milyen átmérőre, s huzalátmérő?
Nem nehéz, és nem kritikus. Általában legmagosra kell tekerni, fogsz egy fúrószarat és ratekered az x menetet. 20-30, általaban ennyi szokott kelleni. Ha szamolni kell itt segitenek mi a modja.
Szia! ez megfelel? nyugodtan csináld meg,tuti működik,én is ezt használom. Panelom belül is meg lehet oldani a fázis fordító kapcsolást.A fetes kapcsolást,szemléltetőnek mutatom,mert így lehet ki építeni panelon belül a fázis fordítást.
Szia! Én ezt a kapcsolást már régóta használom,és nagyon jól szól.Csak a 33 o, elenálást cseréld ki rövid zárra,mert nekem is így a legjobb.Meg lehet oldani a fázis fordítást panelon belül is.Nézd az előző hozzá szólásomba,már mutattam a fetes erősítőnél.Ha kérdésed van,szívesen segítek.
Ha hidalva használom 8 ohmon hány watt préselhető ki? (400w ra lenne szükségem,esetleg ha a végtranyókat megduplázom?)
Sziasztok!
Szeretnék építeni egy tranzisztoros vagy egy fetes végfokot. Lenne egy toroid trafóm 2x53v és 1x9v jön ki belőle és olyan 800-900 w körüli lehet. Szeretnék valami működőképes rajzot kapni hozzá esetleg nyáktervel. Előre is köszönöm: Laci A hozzászólás módosítva: Okt 16, 2012
Hát szerintem 4-4 pár biztos kellene,és akkor már lehet DC 2x60-65v-ról küldeni.De ha biztosra akarsz menni,kérdezd meg reloop-ot,fogadd meg a tanácsát,mert ő jó szaki.
Sziasztok! A mellékletben szereplő fázisfordítót szeretném +20V-ról járatni. Ha az műv.erősítő megkapja a 20V-ot, V- pedig földre megy az helyes megoldás? Vagy rail splittert kéne alkalmazni hogy 20V-ból +-10V legyen? Esetleg valami más megoldás? Ötleteket szívesen fogadok. Törekszem a legegyszerűbben megoldani. LME49720-ról lenne szó.
|
Bejelentkezés
Hirdetés |





a képeken kicsit hiányos a dolog







meg ha mH ban van megadva honnan tudjam hány menet milyen átmérőre, s huzalátmérő? 








