Fórum témák
» Több friss téma |
WinAVR / GCC alapszabályok: 1. Ha ISR-ben használsz globális változót, az legyen "volatile" 2. Soha ne érjen véget a main() függvény 3. UART/USART hibák 99,9% a rossz órajel miatt van 4. Kerüld el a -O0 optimalizációs beállítást minden áron 5. Ha nem jó a _delay időzítése, akkor túllépted a 65ms-et, vagy rossz az optimalizációs beállítás 6. Ha a PORTC-n nem működik valami, kapcsold ki a JTAG-et Bővebben: AVR-libc FAQ
Szóval, ha jól értem, simán betölthetem az atmega8 programját a 88-ba?
Egyébként én is órát építeni terveztem vele, emiatt örültem meg a két ic-nek(eredetileg a vfd kijelzők miatt hoztam el a paneleket, és későbbiek folyamán tudatosult bennem, hogy ez a két ic is rajta van. ) A hozzászólás módosítva: Dec 1, 2012
Azt, hogyan lehet megoldani, hogy a program futása ugyanazon gomb lenyomására induljon és álljon meg? Azt meg tudtam csinálni, hogy egy gomb lenyomására indul és egy másik lenyomására leáll.
Sziasztok!
Egy egyszerű kapcsolást szeretnék megépíteni, hogy ismerkedhessek az AVR-ekkel. Azonban a rajzban szereplő AT90S1200 IC-t nem tudom beszerezni. A kérdésem, hogy tudtok-e ajánlani olyan helyettesítő IC-t, ami lábkompatibilis és software kompatibilis az AT90S1200-el. Vagy esetleg egy beszerzési forrást az említett alkatrészre... Előre is köszönöm!
Ismerem, a gyári STK500 frissítő IC-je is ilyen.
Ennek leszármazottja az ATTiny2313, teljesen lábkompatíbilis vele. Elvileg hex-ben is kompatíbilis(tehát nem kell a kódot újrafordítani), de ha van rá lehetőség, inkább fordítsd újra a meglepetések elkerülése végett!
Szia !
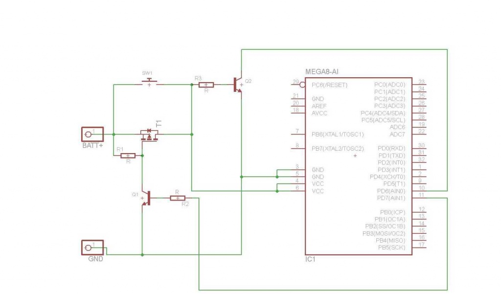
Én úgy szoktam, hogy az AVR egyik lábán bekapcsolom a felhúzó ellenállást, és ide csatlakozik egy tranzisztor, ami ezt a lábat földre húzza, ha lenyomtuk a gombot. Egy másik lábon vezérelek egy mások tranzisztort, ami egy P-FET gate-jét húzza a GND-re, amitől az vezetni fog. Ezzel a FET-tel van párhuzamosan a gomb. (móricka rajz mellékelve) A működés a következő: Bekapcsolás : Ha megnyomjuk a gombot, akkor megkapja a tápot és elindul a program, amiben rögtön p. 1000ms-ig várunk. Ha az idő letelte előtt elengedjük a gombot, akkor visszaáll az alap állapot, ha tovább nyomtuk, akkor a uC bekapcsolja az öntartást a Q1 tranzisztorral. Egy változóban jelezzük a bekapcsolt állapotot (on=1) Kikapcsolás : Egy Timer ISR-ben (nálam ált 100Hz) figyeljük a gomb megnyomását. Ha megnyomtuk és az on==1 akkor növelünk egy változót (on_off++), majd megnézzük, hogy ez a változó elért-e egy áltakunk beállított értéket (OFF_DELAY), ha igen akkor az on változót beállítjuk 0-ra. A főprogramban figyeljük ezt a változót és ha 0, akkor elmentjük amit kell, majd az öntartó Q1 bázisára csatlakozó PIN-t L-re kapcsoljuk, amitől megszűnik a táp. Az alábbi kis programrészletben az remélem követhető.
A hozzászólás módosítva: Dec 2, 2012
Ma sikerült hozzájutnom egy avr programozóhoz. A AVR-Doper cikkben leírtak szerint telepítettem a programokat. (AVR Stúdió 4, WinAvr 2008-04-30, LibUSB) Programozni tudok, az oldalról letöltött .hex fájlt, viszont a lefordítás nem megy.
A program megnyitásakor az alábbit írja a Build:
Ha pedig megpróbálom lefordítani a programot, akkor:
Kárem segítsen valaki, aki jobban ért hozzá. Köszönettel, pokornyib
Melyik Avr Studio verzió, 4.18?
Szia!
Nekem hasonló problémára ez volt a megoldás: Project->Config Options->Custom Options-> Use AVR toolchainból kiszeded a pipát, avr-gcc helyére megkeresed ami nálam így van: "C:\WinAVR-20100110\bin\avr-gcc.exe", make helyére pedig: "C:\WinAVR-20100110\utils\bin\make.exe". A hozzászólás módosítva: Dec 3, 2012
HI!
Lenne egy kérdésem. Illesztőt szeretnék programozáshoz, UART/COM portra ATMega8-16AU-hoz Találtam egy ic-t Régi alaplapon. ST75185C Ezt találtam róla: Bővebben: Link PDF És itt egy kapcsolás: http://www.datasheetdir.com/ST75185C+RS-232 Fel lehet ezt használni programozásra? A hozzászólás módosítva: Dec 3, 2012
Hát programozásra nem biztos hogy jó, de arra biztos hogy UART-on kommunikálj PC-vel.
DE: az IC-nek valahonnan kerítened kell +/-12V-ot, na meg az AVR-nek is +5V-ot. Ráadásul, ha jól látom, az IC csak SMD tokba van. Tudok ajánlani egy jobbat, a neve MAX232. Ez előállítja a +/- feszültségeket és csak egy +5V kell neki! És kapható DIP tokba is. A tiédhez hasonló IC-vel egy SMD-beültetőgép javítása közben találkoztam: az alaplapon mindkét COM portot hazavágta... A hozzászólás módosítva: Dec 3, 2012
Sziasztok,
Egy gyors kérdésem lenne, valaki meg tudná mondani, hogy az alábbi (AVR_Doper) ISP programozó pontosan melyik mikrokontrollereknél használható, de például ATMega128 -nál használható? Nem láttam sehol sem egy teljes listát, kerestem google -ön is a sokadik oldalon, illetve itt is több cikket is végig olvastam, stb... Előre is köszönöm.
Gyakorlatilag megegyezik az STK500-zal a kompatibilis eszközök köre.
Mellékeltem egy pdf nyomtatást a Studio 4.19-ből. Az adapteres megjegyzéseket hagyd figyelmen kívül, az csak a bekötés miatt van. Ami benne van a PDF-ben, azzal menni fog a dopered.
Köszönöm! Pont ezt keresetem
Tipp: Doper csak emulálja az STK500-at, igy jónéhány esetben kompatibilitási gondok lépnek fel!
Keress inkább STK500-at (valódi HW USB) illetve MKII-t (AVR nagyobb tagját, az xMegát is ismeri!). Árban nem sok a különbség....
Kár....
+/- 12v, +5v nem gond. ATMega8-16AU-hoz kéne valami programozó. nincs itt valakinek valami kit? Usb -re jobb lenne.
Hello!
Összeoztam egy Arduino klónt, 328P-vel, most a Duemilanove bootloadere ketyeg rajta, úgy tűnik, működik. (Legalábbis az SCK LED villog szépen másodpercenként.) Paralell programmerrel programoztam fel, az Arduino IDE-ből. USB vagy soros hozzáférésem még nincs (nem ért ide a cucc, amit rendeltem...). A kérdés az lenne, hogy a Paralell programmerrel kiolvasott fuse értékeim jók-e? Méghozzá ezt olvassa : Extended: 0x5 High: 0xDA Low: 0xFF Ha nem jók, akkor gondolom a következő programírás felülírja a bootloadert... Köszi, ha valaki tud segíteni! A hozzászólás módosítva: Dec 6, 2012
Feltelepített Arduino -> boards.txt állományban van...
Hello!
Az alábbi kapcsolást és nyákot terveztem és meg is építettem. Ez volt az első alkalom, hogy ilyesmit csináltam. Az A/D átalakítóra érkező jelet szeretném vele elküldeni a PC-nek soros porton. Bár a terveken egy ATmega323 szerepel valójában ATmega1284-est használok, a lábkiosztása ugyanaz, csak több funkcióval rendelkezik. A forrasztás során nem zártam semmit rövidre, ezt leellenőriztem multiméterrel, az alkatrészek sem hibásak. JTAG-el szerettem volna programozni de sajnos az AVR Studio 5 nem ismerte fel. Először arra gyanakodtam, hogy a mikrovezérlő rossz de volt szerencsém kipróbálni egy kölcsön STK500 fejlesztő panelen, ami elég érdekes eredményeket adott. A LED-eket tudtam villogtatni, de a megszakítások és a soros port nem működtek valamiért. Ennek mi lehet az oka? A mikrovezérlő teljesen új, egyszerű tesztprogramokat töltöttem csak fel rá amikor a fejlesztőpanelen teszteltem. A foglalatokból mindig óvatosan szedtem ki, nem hiszem, hogy meghibásodott volna. A Fuse és Lock bitekkel nem mertem szórakozni, mert úgy tudom annak kellemetlen következményei is lehetnek. Rosszul kötöttem volna be valamit?
Szia !
Szerintem nem a MISO,MOSI,SCK-ra kell kötni, hanem a TDI,TDO,TCK...-ra Bővebben: Link Ebbe a problémába én is - mások is - belefutottak először. Sokat segít az adott kontroller leírása, bár elég hosszúak, nehéz benne - először- megtalálni amit keresni kell. Az Atmel kontrollerei nem hibásodnak meg könnyen, eléggé strapabíró szerkezetek, sokszor még a fordított tápfeszültséget is túlélik. A hozzászólás módosítva: Dec 6, 2012
Az AVR studio 5 nem támogatja a Jtag ice-ot, t-brid-öt nem tudom programozni, ha valaki esetleg erre tud megoldást akkor szívesen elfogadom.
AVR Studio 4-el feltudod programozni. Atmel Studi 5-ben megírt kódot lefordítod majd AVR Studio 4-el pedig felprogramozod az atmegádat.
Önök egy "adj pofont a sz**nak" típusú rovatunkat olvasták, köszönjük.
Egyébként nem értem, mitől jobb az 5-ös? A hozzászólás módosítva: Dec 6, 2012
Kicsit vegyél már vissza az arcozásból...
Ezt meg mért tőlem kérdezed? tecsa kérdésére válaszoltam, hogy mivel tudja felprogramozni. Ezzel a "kókány" megoldással megtudja tenni. De ha Neked van más ötleted akkor szívesen olvasom én is!de valószínűleg nincs mert akkor biztos írtad volna...
Esetleg még avrdude-al feltudod programozni.
A T-bird panelon ott a Jtagice, így 4-es verziók valamelyikét használom, amikor valami mást programozok akkor használom az 5ös verziót. Az kicsit jobban tetszik.
Bocsi a hülye kérdésekért, valamit ebből is tanulok.
Köszönöm a válaszokat. Remélem csak annyi a gond, hogy az AVR Studio 5 nem támogatja és nem kell újat csinálnom. Azért így kötöttem be a JTAG-et mert a legtöbb példában amit a neten találtam is így volt és azokban nem panaszkodtak arra, hogy nem működik.
Egyébként a kapcsolás többi része jó? Kérlek ellenőrizzétek le arra az esetre, hogyha újat kell építenem. |
Bejelentkezés
Hirdetés |




Egyébként én is órát építeni terveztem vele, emiatt örültem meg a két ic-nek(eredetileg a vfd kijelzők miatt hoztam el a paneleket, és későbbiek folyamán tudatosult bennem, hogy ez a két ic is rajta van.
)






