Fórum témák
» Több friss téma |
Üdv minden ATMEL rajongónak!!!
Én még kezdő vagyok a témában.Fél éve foglalkozok a témával intenziven.Miután az Atmel 89s8253 assal eljutottam egy bizonyos szintig (Chip programozó gyártás, 7 szegmenses display kezelés,A/D converterek, Soros portra adat küldés...) Gondoltam beszerzek egy 16x2 es LCD displayt DEM 16212SY.Azonban nem tudom rávenni a kijelzöt hogy kiirjon valamit is. Bascom 8051 be programozok.Lhet hogy nem kompatibilis az LCD ezzel a programnyelvel ? Elektronikailag amit csak lehetett kipróbáltam. A P0 tól a P3 ig végig póbáltam a bekötést.felhúzó ellenálllásokkal is próbálkoztam de egyszerüen nem müködik
szia. borzalmasan röstellem magam, hogy egy másik oldalra irányítalak erről a fórumról, de a Bővebben: Link -en mindenki atmellel foglalkozik. ott lehet, h találsz megoldást a problémádra.
egyébként a fórum gazdájának javasolnám, h kéne készíteni egy oldalt, ahol atmel-es fórum, kapcsolások vannak, a pic-es oldalhoz hasonlóan. üdv, szetty
Helló!
Több adatot kéne megadnod, hogy segíthessünk: 1. Az alkalmazott kapcsolás (rajz) 2. Az LCD adatlapja, ha kaptál hozzá egyáltalán (a Google nem talált). Nem soros vezérlésű véletlenül ez az LCD? 3. A működtető program (a .bas és a kapott .asm vagy .lst). Nem ismerem a BascomAvr-t, van 'beépített' LCD kezelője, és azt használod? Jól? Próbáld meg inkább magad megírni! Ha assembly-ben programozol, ez nem lehet gond. Egyébként nincs olyan, hogy valami egy programnyelvvel nem kompatibilis... 4. A tapasztalt jelenség (egyáltalán ad-e életjelet a kijelző, pl. sötét kockák, stb) A neten egyébként rengeteg példát találsz, de könnyű elrontani is valamit (pl. 4 v. 8 bites interface, helyes inicializálás, időzítések, címzés stb). Javaslom, keress egy példát, és hasonlítsd össze a saját megoldásoddal. Csatolj egy RAR-t vagy ZIP-et az adatokkal! zuisti
Szia!
Kicsit kotortam a neten, a következőt találtam: DEM16214 Ez nem ugyanaz a típusszám, de a 2. oldalon a táblázatban szerepel a tied is. A pdf alapján én azt mondom, ez egy szokványos, HD44780 kompatibilis kijelző lesz, annak a kezelésére millió helyen találsz példákat a neten. A lényeg, hogy parancsokat és adatokat kell küldeni neki, amik alapján megjeleníti a karaktereket. A bekapcsolás utáni inicializálási procedúrára van egy leírás is, ott elég hosszú időzítéseket kell betartani. HD44780
Az LCD kijelzo a www.display-elektronik.de/
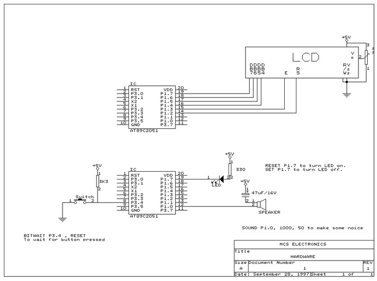
tol van es megtalaltam a Datascheet et hozza A Bascom nevu program amie allitolag benne van az LCD inicializacioja.A csatolt file ba megtal'lhato a kapcsolasi rajz ami alapjan dolgoztam. http://www.mcselec.com/ 4 bit es en szeretnem inicializalni az LCD t... Ismerem az Assemby t.Ha tudna esetleg source kodot koldeni.Elore is kosz
Hi pzsolesz,
Bocs, de nincs most időm írni egy ass progit neked. Keress a neten: pl. "AT89c2051 LCD interface source" Hirtelen ezt találtam (bascom!): http://www.mcselec.com/index.php?option=com_content&task=view&id=16...mid=57 zuisti
Hi pzsolesz,
ez talán az, ami segít neked: http://www.rentron.com/at89c205.htm A letölthető clock.zip-ben ott az asm forrás is... zuisti
Szia! Nézd meg a Bascomban, hogy ugyanazok a lábak vannak-e beállítva az LCD-hez és ugyanúgy, mint ahogy a kapcsolásodban van, 4 vagy 8 bites bus módra van-e állítva. Ellenőrizd le, hogy nem a kijelző kontraszt beállításával van-e a gond (potival állítható). Minden jól van-e bekötve az LCD-nél...
Köszönet mindenkinek a segitseger, Meg oldódott a probléma.A contrast beállitással volt a gond.
Gondoltam (meg írtam is...
) hogy a kontraszttal lehet a gond. Mindig valami apróság szokot gondot okozni...
Nem akarok tolakodó lenni, de esetleg kioszthatnád az 50 pontot a segítők között... :integet2:
|
Bejelentkezés
Hirdetés |





) hogy a kontraszttal lehet a gond. Mindig valami apróság szokot gondot okozni... 




