Fórum témák
» Több friss téma |
- Ez a felület kizárólag, az elektronikában kezdők kérdéseinek van fenntartva és nem elfelejtve, hogy hobbielektronika a fórumunk!
- Ami tehát azt jelenti, hogy a nagymama bevásárlását nem itt beszéljük meg, ill. ez nem üzenőfal! - Kerülendő az olyan kérdés, amit egy másik meglévő (több mint 17000 van), témában kellene kitárgyalni! - És végül büntetés terhe mellett kerülendő az MSN és egyéb szleng, a magyar helyesírás mellőzése, beleértve a mondateleji nagybetűket is!
Szerintem először mérj meg egyet, ahogy leírtam. Akkor már tudod, hogy mekkora áramnál világít legerősebben, lehet, hogy kevesebb áram is elég. Ha többet engedsz át rajta, mint a maximált érték, hamarabb tönkremegy. Szerintem a max 20 mA lesz az igazi. Akkor mérd meg a rajta eső feszültséget, és számolj 3 -at sorba előtét ellenállással, és három ilyen ágat párhuzamosan. Az előtét ellenállás számolásához használd a fórum fejlécében jelzett "segédprogramok" közül a megfelelőt.
Sziasztok! Kellemes Ünnepeket. Egy kis játék markoló gépbe szeretnék beszerelni 4 db ledet,a működése 3 db1,5V gomb elemről működne, (az elem helye meg is van-mivel gondolom gyártottak ilyen típust amibe bele is rakták csak többe is kerül). A kérdésem az lenne hogy egy olyan nyomógomb kapcsolót vagy mi a neve szeretnék beletenni -(tehát nem ki-be kapcsolót) hogy egy nyomásra kb fél percig világítson aztán elaludjon.Ehhez milyen kapcsolási rajzot keressek? A válaszokat előre is köszönöm.Üdv.
Helo!
Szerintem 555-ös monostabil multivibrátor megfelelne neked, a segédprogramok között ki is tudod számolni.
Szia! Köszi a választ,közbe meg is néztem azt miről írtál,(gondolom a 4 -ledet párhuzamosan kell kötnöm.Na de hogyan tovább? Az IC 3 lábát kötöm a led anódjához a led katódot meg viszem a GND-re? Üdv
A Be IC 2lábára mi megy? és a nyomó gombot azt hova kössem be?
Nos, hogy állsz vele? Megcsináltad amit Pucuka írt? Lehet amikor a 30Ohm-mal próbáltad kicsit megsütötted őket. (Milyen színűek?)
Helo!
Most találtam a Hobbielektronika egyik számában ezt a megoldás +-5 V előállítására. Azt szeretném megkérdezni, hogy esetleg valaki állított-e már így elő valaki +-5 V-ot? Az ujság azt írja, hogy legfeljebb 50mA terhelést bír ki. Ezt nem lehetne valahogy megnövelni egy icsit?
Valóban működik, ám csak akkor használhatod, ha egyedül működik. Tehát nincs semmi más rákötve a táplált kütyüre, ami a bemenetére kötött tápról működik.
Remélem érthető mit akarok mondani.
Idézet: „Ezt nem lehetne valahogy megnövelni egy icsit?” Cseréld ki nem "L"-re... Mit akarsz működtetni róla? Azon érdemes elgondolkozni hogy honnan-hová folyik az áram.... Lehet gogy 7805/7905 párossal jobban járnál...
Köszönöm szépen a gyors válaszokat.
Mps: Igen érthető volt amit írtál, ha megépítem erre is figyelek. Gafly: Őszinte leszek, még nem terveztem sehova beépíteni, csak volt már olyan, hogy valamit át kellett gondolni, mert nem volt +-5 V-om. Ez azért tetszett most meg, mert nem kell hozzá középmegcsapolásos trafó. Vagy a 7905-höz sem kell?
Ahhoz sem kell középmegcsapolásos trafó.
Mellesleg középmegcsapolásos trafót kiválthatod ám két trafóval is. Még csak kötelezően egyformának sem kell lenniük. Mostanság dobálják ki a régi trafós telefontöltőket, analóg műholdvevőket, stb...
Köszönöm a tippet! Mostantól figyelek az ilyenekre.
A franc, pedig ez nekem is jó lett volna, csak nekem is olyan cucchoz kéne, ami nem csak magában van, hanem máshoz van kötögetve... Gondolom összeföldelés esetén pápáb-5V. :S
Most verem a fejem a falba, hogy kidobáltam, meg eladtam (pont itt ) a régebbi trafóimat, merthogy úgysem építek már semmit A hozzászólás módosítva: Dec 26, 2012
Azám! Nem is gondoltam, hogy még Arduinoval fogok szórakozni, és működni is fog a dolog
Sziasztok! Most kerültem először közeli kapcsolatba IGBT-vel, és az lenne a kérdésem, hogy ha párhuzamosan szeretnék több IGBT-t használni, akkor mi a helyes kapcsolás? Neten találtam olyan rajzot is, ahol simán párhuzamosították őket, mint a FET-eket szokás, de volt olyan is, ahol emitterköri kiegyenlítőellenállásokat használtak. Melyik a helyes kapcsolás? Az IGBT-k típusa egyébként IXEH 40N 120D. A válaszokat előre is köszönöm
A hozzászólás módosítva: Dec 26, 2012
Ezeknek az IGBT-knek pozitív hőmérsékletű együtthatójuk van,ott a PDF-ben is,ezért egyszerűen párhuzamosíthatók,nem kell semmilyen kiegyenlítő ellenállás a E. lábakhoz.A pozitív együttható azt jelenti röviden,hogy minél melegebb egy IGBT,annál kevésbé fog vezetni,nem rántja magára az áramot,nem szalad meg zárlatra,a párhuzamosan kapcsolt félvezetőkön jobban eloszlik a terhelés.
Köszönöm a válaszodat, nekem sikerült átsuhannom az adatlapban ezt a pozitív hőmérsékleti együtthatós dolgot
Sziasztok! Ezek az NTC ellenállások milyen pontosak? Ezeknek is van valamilyen tűrése? Ha igen akkor ezek jellemzően mekkorák?
Megkeresed az adatlapját megtudod.
Nem tudjátok véletlenül, hogy ezen az oldalon lehet szerkeszteni is egy áramkört szemléltetésre?
Sziasztok!
Ha meggyullad egy NPN tranzisztor, és ontja magából a füstöt, akkor az jelent komoly egészségügyi kockázatot (mármint ha belélegezzük a füstöt). Első sorban a kristály adalékolás miatt kérdezném. Úgy tudom, hogy arzént is használnak un. szennyező anyagként. Vagy túl kevés van benne, hogy mérgező legyen?
Az egész tranyó maga akkora hogy nem hiszem hogy egy normális szobában nem egy kamra méretűben tudna az egészségügyi határérték felé emelni egy bizonyos értéket. De várad a profikat
Az NTC ellenállások tudtommal nem pontosak. Nem is arra valóak, hogy pontosak legyenek. Hőmérsékletmérésre nem valóak (nemlineáris karakterisztikájuk miatt), szóval nincs értelme pontosra csinálni.
Az attól függ, milyen volt a tranzisztor. Si -vel, GE -vel nincs baj, hacsak nem RF végtranzisztor, mert abban a szigetelő kővezető kerámia mérgező, vagy nagyon nagyfrekvenciás tranzisztor, amiben a félvezető galliumot arzénnel szennyezik. De egyik sem akkora mennyiség, hogy egy darabnál jelentős lenne. Persze más a helyzet gyártásnál.
Köszönöm a választ!
Nem tudom hogy pontosan milyen volt, nyilván SI. Egy ATX tápban volt, TO-92 tokozásban.
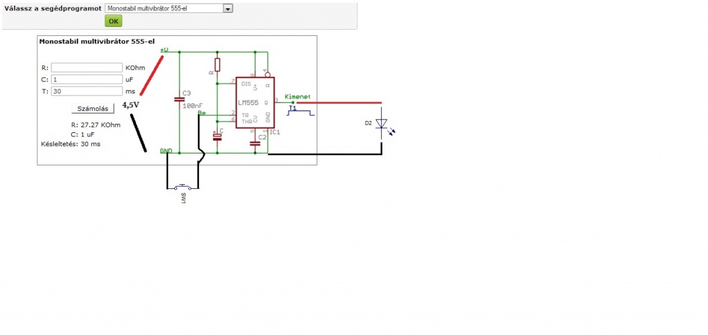
Szia!-sztok! Ez így jó ez a kötés? Ha ez jó ez a bekötés R,C-és C3 adott .Itt a C2-nek milyennek kell lennie? Köszönöm a választ! Üdv.
A C2 értéke nem kitikus, legyen 10nF.
|
Bejelentkezés
Hirdetés |





) a régebbi trafóimat, merthogy úgysem építek már semmit

