Fórum témák
» Több friss téma |
Mielőtt kérdezel, a következő két dolgot ellenőrizd!
I. A helyes tápfeszültségek megléte.
II. A kimeneten van-e egyenfeszültség.
Élesztés.
Okés, köszi a tanácsot! És szerinted rendeljem meg úgy ahogy van, vagy jobb ha magam szerzem be hozzá a hozzávalókat? Ill szerinted számgép mellé milyen hangzása lesz körülbelül? (a hangfalak nagyon nagyot szolnak, minőségiek quad 405-tel próbáltam, azzal egy álom volt)
Idézet: Nem kötekedni akarok, de meglátszik, hogy kezdő vagy. Nagyobb ohmos hangsugárzót bármilyen erősítőre bármikor lehet kötni, sőt azért külön jó a 4 ohmos, mert arra párhuzamosan bármikor köthetsz még 2 db 8 ohmost.„Tudnátok ajánlani valami frankó kis cuccot amit egy kezdő is meg tudna építeni?” Szerintem a hozzá való táp ára húzósabb, arról meg nem beszéltek. A hozzászólás módosítva: Jan 16, 2013
Hát nem véletlen írtam hogy KEZDŐNEK
![]() Eddigi elektronikai munkásságom, főleg a hangszer (gitár) elektronika felé koncentrálódott
És mellesleg azért akarom magam csinálni mivel nagyon érdekel és szeretek ilyenekkel bíbelődni. Eddig csináltam már led gyertyát meg ilyen kapcsolásokat led sorból, villogót
Sziasztok!
Építettem egy picike erősítőt TDA 2822 M-ből. (hasonlót, mint amilyenek az olcsóbb 2.0-s PC-s hangfalakban találhatóak) és rákötöttem egy jóval nagyobb teljesítményt is tűrő hangfalat. A hangerő tökéletes, elegendő lenne, viszont az a baj vele, hogy nincs mélysugárzás. Nem vagyok jártas erősítő-építésben, de úgy tapasztalom, mintha egy hangszínszabályzóval a Bass teljesen el lenne némítva. (Gondolom gyenge neki az erősítő, elvégre a 2822-es teljesítménye 2x0,3W) Ha ebből az erősítőből nem is, de egy másik ugyanilyenből / hasonlóból nem lehetne megoldani amit szeretnék? Van még néhány 2822M IC-m. Előre köszönöm a választ!
Szia! Az a baj, hogy ahhoz, hogy a mélynomót "meglengesse", kellene több erő. Nem kel iszonyat sok, akár már pár watt is elég lehet. Keress nagyobb teljesítményű IC-t. Pl: TDA 2005
A hozzászólás módosítva: Jan 16, 2013
Javaslatom ez. Én legalábbis régen össze taknyoltam aztán nemrég újra építettem igényesen mert nagyon jó kis cucc. Nekem 4-4db 249C 250C van benne, az ic 46-47v-ot a végtranyók pedig 50V ot kapnak. 240W-ot írnak rá, nekem a gyári SA500C Stage(2x225W) véget osztályokkal alázza ugyan abban a környezetben. Arra figyelj hogy az elterjedt kapcsolásban van egy kis hiányosság én is szívtam vele. A 3as lábát az icnek nem csak a kondival tápra hanem 12K-val GND-re is kötni kell. A 3k-s trimmer helyett én 4k7-et tettem tökéletesen be lehet állítani a nyugalmit vele. És tettem a kimenetre egy R-L tagot is. A napokban lehet fel is teszek róla kapcsolást és képeket.
Esetleg tudnál 1 jó nyáktervet küldeni hozzá ha van neked?
Köszönöm,meg szívlelendő.
Még nincs de nemsoká megcsinálom, én kézzel rajzoltam mert 2oldalas lett és a legtöbb alkatrész helye adva volt a borda miatt. Szóval a lényeg hogy azt kézzel rajzoltam és nincs terv, de majd holnap lehet megcsinálom. Itt van pár kép róla.
A hozzászólás módosítva: Jan 16, 2013
Sziasztok! Nem használt műveleti erősítő bemeneti lábait érdemes a földre kötni?
A válaszokat köszönöm!
Szia!
Mindkét bemenetét ne kösd földre, hanem csináld meg így. A hozzászólás módosítva: Jan 16, 2013
Sziasztok
![]() A napokba kezem ügyébe jutott egy videoton EA7386 S típusú erősítő ami sajnos nem szuperál :S Nem is kapcsol be, pedig ránézésre nem lehet egy rossza kis erősítő ![]() Kérdésem, hogy valószínű táphibája lehet vagy valami más? ha táp akkor főleg hol lehet a hiba, toroid trafóba, kondikba, diódahídba? A válaszokat előre is köszönöm
Off.: Ha fekete és nem csúnya, adok helyette egy működő ezüst színűt.
Nézz biztit, húzd le a trafó SEC. kábelét a panelról mérj feszt.
Gratula,egész jólett.
Sziasztok.
Kezdő építészként tennék fel egy kérdést. Hogyan kell beállítani egy végtranzisztor munkapontját ? Pl.: BD249,BD250
Szia! Az kapcsolástól függő. B osztályban nem folyik nyugalmi áram. AB osztályban többnyire 10-100mA közötti nyugalmi kollektoráramot szokás állítani. A osztályban a csúcsáram felét kell megcélozni.
Mutass egy rajzot!
Szeretnék építeni az autómba egy erősítőt.
Ebben szeretnék kérni valami jó és könnyen építhető kapcs rajzot. Amit szerintetek is érdemes megépíteni. Előre is köszi.
Szép estét!
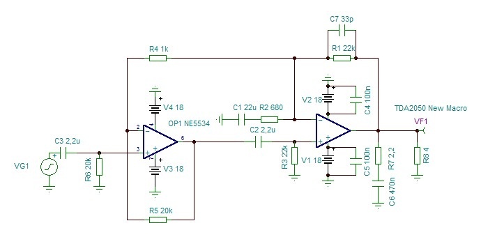
Erre a hétvégére egy kellemes meglepetéssel készültem. A torzítás csökkentő család egy új tagját fogom bemutatni. A TDA2050, amit én csak úttörő IC-nek nevezek, - hiszen ez a korosztály is képes belőle működőképes erősítőt építeni - egy minimális kiegészítéssel képes felnőni a High-End kategóriába ezzel az áramkörrel. A bemutatott kapcsolást én terveztem Záborszky László újnak éppen nem nevezhető 1988-as szabadalma alapján. A szabadalommal az történt, ami annyi más esetben már a magyar szabadalmakkal, annyira egyszerű volt, hogy a nagy gyártók egyszerűen figyelmen kívül hagyták, mert az ezzel épített erősítők eladhatatlanná tették volna a drágább gyártmányokat. ( Említhetném itt Pataki Gábor zseniális A osztályú elrendezését is, ami kompromisszum mentes A osztályt biztosít - AB osztályú hatásfokkal. ) A kapcsolással bármilyen hasonló elrendezésű IC-s, vagy akár már megépített, bedobozolt diszkrét végfok torzítása lecsökkenthető hihetetlen mértékben, anélkül, hogy stabilitási problémák, gerjedés veszélye lépne fel. A végfok elé illeszthető 5db (!!!) alkatrész akár 40dB-el azaz a századrészére is képes csökkenteni az aktuális végfok torzításait. Az általam bemutatott kapcsolásban a torzítások csak 20 dB-el csökkennek, de cserébe teljesen kizárt a hozzáépítésből származó gerjedés. Tudom, mert több erősítőbe is beledrótoztam... A szimulátor kedvelők számára rossz hír, hogy a kapcsolás hurokegyenletei teljesen ismeretlenek a szimulátorokat programozók számára, ezért a torzítás csökkenése a szimulátorokba épített Fourier analizátorral lekövethetetlen. Azért, hogy a működés mégis szimulálható legyen, én összeállítottam egy szimulátorban is futtatható 1kHz-es lyukszűrő rajzát, amit a szimuláció során az áramkör után köthetünk, így a lyukszűrő kimenetén mégiscsak látható lesz a torzítás csökkenése. A kapcsolást két példán fogom bemutatni, a TDA2050-en és ESP minimál koncepciós végfokán. A hozzászólás módosítva: Jan 20, 2013
Szia.
Idézet: „( Említhetném itt Pataki Gábor zseniális A osztályú elrendezését is, ami kompromisszum mentes A osztályt biztosít - AB osztályú hatásfokkal. )” Gugli nem volt a barátom..ezt a kapcsolást hol tudom megnézni?
Sziasztok ! Castone 500 as erősítővel kapcsolatban tud nekem valaki segíteni? A castone topikba írtam pár napja, de még nem talált senki rám. Előre is köszönöm.
Sziasztok. Egy kb 400W-os erősítőnek érdekelne a rajza, nyákrajza. Haverom bízott meg egy erősítő építéssel Őt idézve: legyen megbízható és jól szóljon... Előtte volt egy fetes végfokja amit sikeresen kinyírt, ahhoz van minden dokumentumom, de félek tőle a "szakember" ugyan úgy kinyírná azt is ha építenék egy újat, aztán még én lennék a hülye, hogy milyen sz**-t építettem.
Szóval valami "állat"biztos kapcsolás érdekelne. Előre is köszönöm a válaszokat.
Javítsd meg az elromlott erősítőt. Ha az gyári volt, akkor annak megbízhatóságát, elég nehéz házilag elérni.
Egy új erősítő építése nagyobb kiadás, mint venni egyet készen.
Áhh nem gyári volt. Úgy vette házilag készített készen vette. Van egy 4 fetes kapcsolás amire 400W-ot ígérnek annak a 8 fetes változata volt. Egyszer túlterhelte a helyes bekötésekkel kipurcantak a fetek és utána már nem lett jó. Hiába mértük a alkatrészeket, minden olyan érték volt mint aminek kell lennie nem lett jó...
Igaz működött az a kapcsolás ímg ki nem purcant. A hozzászólás módosítva: Jan 20, 2013
Szia. Igen ennek volt a 8 fetes változata talán emlékszel még. Ezt a 4 fetest összerakta mert őőő megcsinálja élesztésnél meg kivitte az összes fetet... Azóta ezel elektrotechnikus se tud mit kezdeni...
A 8 fetes működött amíg ki nem nyírta.
Aha 70V még jó is. Esetleg nyákrajz van hozzá? ekkora kapcsolásnak meg se próbálom megrajzolni...
|
Bejelentkezés
Hirdetés |

















