Fórum témák

» Több friss téma
Fórum » Erősítő mindig és mindig
Mielőtt kérdezel, a következő két dolgot ellenőrizd! I. A helyes tápfeszültségek megléte. II. A kimeneten van-e egyenfeszültség. Élesztés.
Lapozás: OK   1215 / 2571
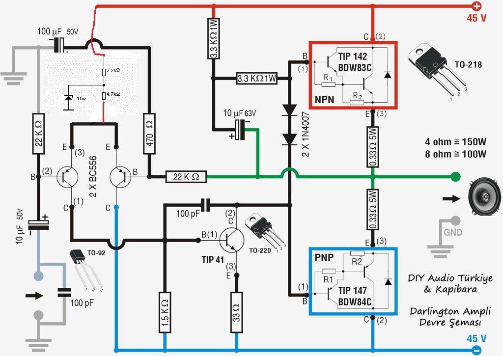
(#) blasz hozzászólása Jan 14, 2013 /
 
Sziasztok,kaptam egy Darlingtonos panelt,unalomból megöregbitettem. Csak az egyik oldalt vannak bent a végek+meghajtó.
(#) accaboj válasza blasz hozzászólására (») Jan 14, 2013 /
 
Nem tudom milyen hangja lehet de nekem nagyon bejön a kinézete
(#) blasz válasza accaboj hozzászólására (») Jan 14, 2013 /
 
Az egyik oldal szó,l nincs rossz hangja,bár még csak 30v +- próbáltam le
(#) reloop válasza blasz hozzászólására (») Jan 14, 2013 /
 
(#) blasz válasza reloop hozzászólására (») Jan 14, 2013 /
 
Szia pontosan,ez is onnan van Beringer 600 társamtól. Működött eddig is de igy jobban tetszik.Az egyenfesz nagyon ingatag a kimeneten,hidegen +15mV,melegen -35-40mV.
De nem kapta meg a rendes neki járó feszt csak kettős tápról próbáltam,az 2x 30v Dc 16ohmos hangszóróval.
(#) highand hozzászólása Jan 14, 2013 /
 
Az LT 1028 tanulmányozása arra ösztökélt, hogy egy végfokot tervezzek a kapcsolás erényeinek felismerése után. A cseppet sem szerény Nonplusultra névre keresztelt kapcsolás valóságos tranzisztor temető. A kapcsolás torzítását megépítése esetén valószínűleg senkinek sem fog sikerülni hitelesen megmérni. Amit én most közreadok az egy átdolgozás, hazai boltokban is beszerezhető félvezetőkre.

A végtranzisztorok kivételével minden pozícióba elvben megfelel a BC550C-BC560C párosítás, a kimeneti darlington mindenképpen minimálisan 3MHz FT legyen. A nyugalmi áram R21-el állítható, D5, D6 diódákat egyszerűen ragasszuk rá a végtranzisztorokra.

A kapcsolás adatai több mint hihetetlenek. A számított torzítás a kimeneti teljesítmény függvényében:

50W - 0,0001%
10W - 0,00004%
1W - 0,0000????% nincsen ismert hiteles adat.

A számítás azért biztató, mert az LT1028 belső áramkörének szimulációja pontosan visszaadta az adatlap torzítási adatait, minden előzetes kétségem ellenére. Így bízni lehet abban, hogy a minimálisan átalakított kapcsolás szimulációja a valósághoz hasonlatos eredményeket mutat.

Az áramkörre jellemző, hogy teljesen érzéketlen az elektroszmogra a két egymást követő differenciál erősítő miatt. Vegyük észre, hogy az esetleges közös módusban jelentkező hibákra nézve egy belső hurok került kialakításra, ami miatt a kapcsolás DC szempontból mindenképpen önbeálló. A kiváló torzítási adatok 100 Ohm-nál kisebb belső ellenállású meghajtásnál jelentkeznek. Invertáló meghajtás esetén nem érzékeny a meghajtó impedanciára, de a 10kOhm-ot gerjedés veszély miatt ne haladja meg.

Védelmet nem terveztem be, ezt mindenki meg tudja ma már oldani.

A szimulációhoz szükséges kötést készen mellékelem.

A hozzászólás módosítva: Jan 15, 2013
(#) Tomsa hozzászólása Jan 15, 2013 /
 
Üdv Mesterek!
Egy kis segítséget kérnék végfok csere ügyben vagyis pontosabban nem oldodot meg teljesen a próbléma tranyó csere után teljesen!
Pioneer A-447 es ről lenne szó!szilveszterkor kicsit kapta az ívet és nem voltam elég figyelmes nem kapott plusz hűttést elszált a jobb oldal nem is kattant be a relé,erre szétkaptam lefforraztottam a jobb oldal tranyó lábait próba relé bekapcsolt bal oldal szépen szól,erre beszereztem szám alapján a HQ ból tranyokat már nem toshiba noname tipusu és nem is zöld csak simán fekete.csere paszta szépen felhordva!próba bekapcs relé kapsol de torzul szól a jobb oldal!
merre induljak vagy miket nézek ellenállásokat??
Előre is köszi!!!
(#) rammeradrian hozzászólása Jan 15, 2013 /
 
Végre megjöttek az új félvezetők, és lett időm is az erősítőm folytatására. Az eddigi hiba elhárult a meghajtótranzisztorok cseréjével, de pár másodperc működés után az egyik oldal áramfelvétele jelentősen megnő és a hangszóró is lebegésbe kezd. Ezt mi okozhatja? Tippem, hogy a két oldal (+ nem erősít egyformán, vagy az egyik sehogy.
(#) highand válasza highand hozzászólására (») Jan 15, 2013 /
 
Amennyiben valaki megépítené a lenti kapcsolást, az élesztésnél C3 pozícióba mindenképpen 470pF-et tegyen és fokozatosan csökkentse. A stabilitást a clipp-be hajtott erősítő oszcilloszkópos ábráján lehet figyelni. A 470pF addig csökkenthető, amíg a clipp-nél a visszatérő szakaszon berezgés nem jelentkezik.

A kapcsolás 470pF-el is működőképes, azonban a torzítás a szörnyűséges 0,001%-ra romlik....

Nagyon szívesen venném, ha valaki másféle szimulátorban is ellenőrizné a kapott eredményeket. Mondjuk Multisim-ben.
A hozzászólás módosítva: Jan 15, 2013
(#) reloop válasza rammeradrian hozzászólására (») Jan 15, 2013 /
 
Melegedést tapasztaltál valamelyik alkatrésznél? A hangszórót ne direkt kösd rá, hanem pl. 100 ohm ellenálláson keresztül.
(#) rammeradrian válasza reloop hozzászólására (») Jan 15, 2013 /
 
Nem melegszik semmi már. (mondjuk az ellenállást nem tapintottam meg, de nem volt jele melegedésnek) A torzítása is elég nagy, így hallás után is.
A hozzászólás módosítva: Jan 15, 2013
(#) reloop válasza rammeradrian hozzászólására (») Jan 15, 2013 /
 
Van szkópod, hogy megnézd a gerjedést? Most nincs előttem a rajz, ha van a kimenetén Zobel tag, az ellenállását tapintsd meg, melegszik-e?
(#) rammeradrian válasza reloop hozzászólására (») Jan 15, 2013 /
 
Nem rég vettem egy szkópot, csak még mérőzsinórom nincs hozzá. Nem melegszik semmi, most már áttapogattam Ja és ellenállást sorbakötve nincs az előbb említett féloldalas áramnövekedés se.
(#) reloop válasza rammeradrian hozzászólására (») Jan 15, 2013 /
 
A kimeneti egyenfeszültséget feltétlen állítsd 0V-ra! Az egyik poti erre való, ha pontosabb infó kell linkeld ide a rajzot.
(#) rammeradrian válasza reloop hozzászólására (») Jan 15, 2013 /
 
Terheletlenül, vagy ha rajt a hangszóró? Tudom melyik állítja, csak azt nem hogy mikor kell beállítani, mert hangszóró nélkül belőttem 1-2 század mV-ra jobban nem tudtam
(#) reloop válasza rammeradrian hozzászólására (») Jan 15, 2013 /
 
Hangszóróval és hangszóró nélkül egyaránt tartani kell magát a kimeneti egyenfeszültségnek. Ha a hangszóró rákötése DC hibát okoz az gerjedést jelent. Kérlek linkeld a rajzát!
(#) rammeradrian válasza reloop hozzászólására (») Jan 15, 2013 /
 
Ő az, csak megtaláltam
(#) reloop válasza rammeradrian hozzászólására (») Jan 15, 2013 /
 
A "K" jelű fázisfordítót kapcsold át, akkor megváltozik a kimenet és a bemenet egymásra-hatása, hátha segít.
(#) rammeradrian válasza reloop hozzászólására (») Jan 15, 2013 /
 
Próbáltam már, de nem tapasztalok változást.
(#) reloop válasza rammeradrian hozzászólására (») Jan 15, 2013 /
 
Inkább hagynám a találgatást, ha a szkóp üzembehelyezése belátható időn belül megtörténhet.
(#) rammeradrian válasza reloop hozzászólására (») Jan 15, 2013 /
 
Hát, akkor várunk, nem sürgős nekem se, de a szkópzsinórokat e-bayről rendeltem, pár hét mire megjön...
(#) Beringer 600 hozzászólása Jan 16, 2013 /
 
Jó estét ! Kérdezném hogy UPC1270-es IC-re épülő erősítő kapcsolást tudna nekem valaki?Meg bízható kellene,köszöntem.
(#) Leaslie hozzászólása Jan 16, 2013 /
 
Sziasztok!
Volna nekem két darab passzív 8ohmos hangfalam darabja ha jól tudom 80wattos. Ezt szeretném rákötni a számítógépemre, viszont maga a gép persze nem hajtja meg
Ehhez kéne nekem valami egyszerűen, és olcsón megépíthető erősítő, és ha ez még jól is szol akkor az maga lenne a tökély!
Tudnátok ajánlani valami frankó kis cuccot amit egy kezdő is meg tudna építeni?
én néztem volna ilyet, de ez sajna 4 ohmos:
http://bolthely.hu/mikroshop/id/00535_KIT__stereo_vegfok_2_x_25_W_T...4Q-val
Vagy akármilyen ötlet is jól jönne
(#) nagysasy válasza Leaslie hozzászólására (») Jan 16, 2013 /
 
A B5 nagyon jó és egyszerű és a hangja is jó.
(#) reloop válasza Leaslie hozzászólására (») Jan 16, 2013 /
 
Szia! Arra a KIT-re nyugodtan köthetsz 8 ohm-os hangsugárzókat, attól csak kevésbé lesz terhelve. Szobában bőven elég lesz a hangereje.
(#) Leaslie hozzászólása Jan 16, 2013 /
 
A B5-öt mennyibe kerülne körülbelül összehozni?
A másik kérdésem meg hogy szerintetek érték ár arányban menyire jó?
(#) nagysasy válasza Leaslie hozzászólására (») Jan 16, 2013 /
 
CSak a végfokot vagy mindennel együtt? A két végtranyó 1500/db a többi apróság.
(#) Leaslie hozzászólása Jan 16, 2013 /
 
mindennel együtt gondolnám elkészíteni, elő-vég fokkal
(#) Directors válasza Leaslie hozzászólására (») Jan 16, 2013 /
 
Szerintem kezdésnek ne B5 építs.
Valami egyszerűbbet. Például azt a KIT-et amit linkeltél.
(#) nagysasy válasza Leaslie hozzászólására (») Jan 16, 2013 /
 
A végfok kb 2000-2500-ból megvan. A védelem kb 4000 ft
Következő: »»   1215 / 2571
Bejelentkezés

Belépés

Hirdetés
XDT.hu
Az oldalon sütiket használunk a helyes működéshez. Bővebb információt az adatvédelmi szabályzatban olvashatsz. Megértettem