Fórum témák

» Több friss téma
Fórum » Erősítő mindig és mindig
Mielőtt kérdezel, a következő két dolgot ellenőrizd! I. A helyes tápfeszültségek megléte. II. A kimeneten van-e egyenfeszültség. Élesztés.
Lapozás: OK   68 / 2566
(#) zotyo hozzászólása Nov 5, 2007 /
 
lamalas!

Kösz a tanácsokat és a képet, ilyenre gondoltam én is.
A gondom csak az, hogy a "főkapcsolóba" (amely egyben tartalmazza a biztosítékot, a kapcsolót, és az IEC aljzatot) is ilyen csatlakozó passzol, s véletlenül a hálózati csati nem csak a tápkapcsolóba, hanem közvetlenül az erősítőbe is köthető. Még mindig ezt a csatlakozót látom a legjárhatóbb útnak, viszont figyelni kell, és jól láthatóan jelölni. A gazdának természetesen egyértelmű a helyes csatlakozatás, csak illetéktelen oda ne férjen.

Egy, a témától független kérdésem is lenne Hozzád.
Talán már volt időd jobban meghallgatni a KD féle B5-öt.
Beválni látszik, mint JLH-t helyettesítő erősítő? Gondolom teljesítmény és a melegedés szempontjából nincsen vele gond.

huhuu!
Neked is köszönöm az ötleteidet!


Zoli
(#) GTI hozzászólása Nov 5, 2007 /
 
Ha kell egy újabb megszálott, itt a következő. Én leginkább IC(20-30W elófok)-kal hajtott, tranyós végfokokat szeretek építgetni, bár mostanában kezdek érdeklődni a digit végfokok iránt is. De egyenlőre csak érdeklődés van, tudás még nincs. Visszatérve az előttem szólókhoz, a Darlington nagyon jó, IC szolóba is frankó csak 100W felette teljesítmény esetén kicsit trüközni kell velük (Tudomásom szerint TDA7294-esből lehet a legnagyobbat építeni 400W-osat!)

Hajrá erősítő fanok, építsétek a cuccokat, nem kell bolti. Mert hülye azért nem vagyok!!
(#) lamalas válasza zotyo hozzászólására (») Nov 5, 2007 /
 
Hogy egyertelmubb legyen a dolog tenyleg erdemes megjelolni/feliratozni a csatlakozokat stb. hogy veletlenul se lehessen elkotni.

Nekem egyelore ugy tunik, hogy bevalik a B5 mint JLH helyettesito erosito. Mostanaban mar csak a B5-ot hallgatom, a JLH nem volt bekapcsolva miota osszedobtam a B5-ot. Ugyhogy keszulni fog meg egy B5 amiben mar a KD mester altal javasolt MJL vegtranyok lesznek. A mostani B5-nek kisebb tapfeszultsege van az ajanlottnal, igy a max. kimeno teljesitmeny is kisebb (4ohmon kb. 40 - 45W), de otthonra ez is bosegesen elegendo! Sztem erdemes megepiteni es kiprobalni.
(#) zotyo válasza lamalas hozzászólására (») Nov 5, 2007 /
 
"Sztem erdemes megepiteni es kiprobalni."

Hamarosan hozzá fogok én is.
Nem tudom hol lehet eredeti MJL-ekhez jutni. Valaki mintha említette volna, a HQ-nál hamisak kaphatóak.
Ha jól emlékszem előfok nélkül használod, csak potival az elején. 100K-s?
(#) lamalas válasza zotyo hozzászólására (») Nov 5, 2007 /
 
Idézet:
„csak potival az elején. 100K-s?”


Igen, csak 1 poti van a bemeneten, ugyanaz ami a JLH elejen is Egyebkent 47k-s.
(#) zotyo válasza lamalas hozzászólására (») Nov 5, 2007 /
 
OK!
Kíváncsi leszek, MJL-eket használva TIP tranyók helyett lesz-e majd hallható különbség.
(#) Dzsoni hozzászólása Nov 5, 2007 /
 
Lomexet fel kell hívni van-e nekik még. Ott volt eredeti még a nyáron mjl21193/4-bol, egy ezres volt darabja.
(#) zotyo válasza Dzsoni hozzászólására (») Nov 5, 2007 /
 
Raktár készleten van, csak kérdés, hogy eredeti vagy sem. Az ár stimmel.
(#) szamóca válasza zotyo hozzászólására (») Nov 6, 2007 /
 
Szia zotyó!
Én csináltam már ilyen "távtápot" anno.
Igaz +-12V-ra és nekem 5 pólusú tuchel ajzat volt a kimeneti csatlakozás, de ugy tettem bolondbiztossá, hogy tettem bele egy relét, ami csak akkor húz be és ad feszt a kimenetre ha a saját csatlakozóját dugod bele. Ezt a dugó két fenmaradó pólusának rövidzárjával érem el, ami a relé behúzótekercsének ad feszt.
A te esetedben a lomex-nál is kapható ipari csatlakozók széles választékából választanék, amik még hirtelen kirántás ellen is védettek.
(#) zotyo válasza szamóca hozzászólására (») Nov 6, 2007 /
 
Szia szamóca!

Köszi a tippet, hamarosan útba ejtem a lomexet, majd megnézem a kínálatot.
Igazán ötletes a relés megoldásod, gratulálok!
(#) Raptor46 hozzászólása Nov 6, 2007 /
 
Sziasztok!!! Én a neten találtam egy kimondottan autós mélyládákhoz készített erősítőt amit a TDA1562Q-val hajtanak! Meg is csináltam aztán elmentem haverhoz hogy kipróbáljam a ládáján és szólt mint állat még én is meglepődtem! Aztán másnap megint bekötöm, bekapcsolom és ahogy tekerem fel a hangerőt egyszer csak elkezd berregni a mélynyomó! Mint kiderűlt a végfok romlott el! Megnéztük szkóppal és csak a kimeneten torzúlt el a szinusz jel (levágta a tetejét) de ez már a második tda volt benne mert miután először behalt egy pár nap múlva kicseréltem és utánna is rosz volt! Ezért kérnék szépen egy kis segítséget hogy mi miatt mehet ki a végfok ic? A hangszóró jó az erősítőben is jó minden más alkatrész!!
Valaki help!!!
(#) fureszk válasza Raptor46 hozzászólására (») Nov 6, 2007 /
 
A kapcsolással nagy eséllyel nincs gond, inkább a megvalósításban keresd a hibát.
(#) retoocs hozzászólása Nov 6, 2007 /
 
mit tudtok mondani erről az ic érdemes épiteni vele erősitőt?
egyáltalán milyen ic-k az lm-ek?

datasheet.pdf
    
(#) Raptor46 válasza fureszk hozzászólására (») Nov 6, 2007 /
 
Attól nem mehetett ki a végfok hogy amikor bekapcsoltam az erősítőt akkor mindig pukkan egyett a mélynyomó?
(#) huhuu válasza Raptor46 hozzászólására (») Nov 6, 2007 /
 
Szia!

Néha érdekes dolgokra érzékenyek ezek a csoda ic-k.
SZERINTEM akár ez a pukkanás is okozhatta a halálát.

Kísérlet képpen én az ic bemenetére tennék egy potmétert és letekerném minden bekapcsolás előtt.
Vagy a stanb-by lábbal vezérelném, illetve nézd meg az adatlapot, hogy nincs e rajta mute, stand by vagy hasonló funkció, mert ha van akkor lehetne oda építeni egy 2 vagy 3 másodperces időkapcsolót, hogy a kattanást ne erősítse fel.

Amúgy ha precízen szépen kivitelezted, akkor másra nem tudok gondolni.
Ez a kattanás azért van, mert műveleti erölködőktől eredő kattanás egyenesen rámegy az ic-re(ezért írtam a potit) és az ezt a kattanást felerősítí.
(#) Raptor46 válasza huhuu hozzászólására (») Nov 6, 2007 /
 
Hát nemtom! Van direkt ilyen standby kivezetés ami közé raktam is be kapcsolót és van egy folyamatos 12V (mint a beültetési rajzon is látható)! Amikor a kapcsolóval bekapcsolom akkor pukkan egyett és a hang csak később szóllal meg tehát szerintem van ilyen késleltető benne de mégis pukkan! Ja meg hangerő szabályzó poti is van rajta meg hangszín szabályzó is! És mégis pukkant!

Vélemény??
(#) Tom025 hozzászólása Nov 6, 2007 /
 
Sziasztok!

Terveztem egy erősítőt, és segítséget, véleményt szeretnék kérni vele kapcsolatban. Már felvetettem a dolgot a másik topicban, de választ nem kaptam. Azóta kicsit haladtam vele, számolgattam alkatrészértékeket, és leszimuláltam a kapcsolást. A szimulációval kapcsolatban kérdezném, mennyire hihetek a programnak (EWB Multisim9), mivel nem teljesen tökéletes az áltata mért eredmény. A szinuszjel hullámosodik, és néha teljesen el is megy más jelalakok irányába. Tudom hogy nem kiforrott a kapcsolás, és okozhatná akár az is a jelenséget, de megkérdezném szimulált-e már valaki erősítőt, és milyen eredménnyel? Eddig nem sok jó tapasztalatom van a szimulálóval, először örültem hogy egyáltalán működik szerinte a kapcsolás. Kíváncsi lennék bevált kapcsolások szimulációjára. Ha van valakinek ilyen, ne kíméljen.

Csatolom a kapcsrajzot és a multisim fáljt.

Üdv, Tom
(#) Dzsoni hozzászólása Nov 6, 2007 /
 
Így kapcsrajz alapján azt mondom korrekt tervezés, kb. helyes a méretezés.
Mondjuk a védelem így gyakorlatilag elég gagyi, vagy tervezd át vagy dobd ki!
Ja és a 10u, 100u kondik értékét a bemeneti résznél gondold át mégegyszer! Az időállandók helytelenek.

Ha instabil a nyugalmi áram akkor adj az alsó végtranyónak is emmiterellenállást.

UI.: Mivel rajzoltad? Mármint nem a Multisimre értem hanem magát a kk3.png-t.
(#) Tom025 válasza Dzsoni hozzászólására (») Nov 6, 2007 /
 
Fontos lenne a védelem. Mit javasolsz az áttervezésére?

A kondikkal még annyira nem foglalkoztam, láthatod nem is mindnek adtam értéket. Korrigálom később.

Az alsó végtranyó "emitterellenállása" a kollektoron van az áramkör kvázikomplementeses volta miatt. Ez így nagyon nem helyes tervezés?

A kk3.PNG-t painttel rajzoltam. Én is nagyon szeretném megszerezni azt a progit ami ebben a stílusban rajzol. (Nekem tetszik.) Összeszedtem az alkatrészeket egyenként, mindenféle állásban és variációban, és ezeket dobáltam a készülő kapcsrajzba. Meg lehetne oldani egyszerűbben is, de idáig jó volt ez a módszer.

Amúgy az EWB szerint az a hibajelenség, hogy bár terheletlenül tökéletes, 4 vagy 8 ohm terhelésre a színuszgörbe a kimeneten meghullámosodik, nagyon torzul. Amikor teljesen elszáll az szerintem nem lehet a kapcsolásnak betudható.
(#) Dzsoni hozzászólása Nov 6, 2007 /
 
Hát pl. nézd meg az ST151-et vagy egy hasonló rövidzárvédett erősítőt, na olyan kapcsolás kellene bele. Ami most van berajzolva az egy torzításgenerátor, + nemigen véd....
Az emmiterellenállás OK így, csak akkor kell lentre ha mászkál a nyugáram a gyakorlatban.
Kondiknál majd arra figyelj hogy ahogyan "befelé" haladsz az erősítőben úgy legyenek egyre alacsonyabbak az RC-tagok időállandói.
(#) Tom025 válasza Dzsoni hozzászólására (») Nov 6, 2007 /
 
Nézem az ST151-et, abban sincs sokkal másképp megvalósítva a védelem, plusz egy földbe vezető dióda a lényeg. Én ezt a diódát azért hagytam el, mert a láttam már erre példát, és a földponttal gondban vagyok. Mivel az enyém szimplatápos, nincs olyan középső földpont, hova vezessem a diódákat, a földbe, vagy mondjuk féltápfeszbe? Ennek a kis védőáramkörnek sosem értettem igazán a működését, remélem nem írtam nagy baromságot.

EWB-ben kiiktatva a védelmet, minden torzítás eltűnt, tehát tényleg az volt a gond. Köszönöm az eddigi segítséged.
(#) KD mester hozzászólása Nov 7, 2007 /
 
Én egy féltápos feszültségosztót szoktam használni ilyenkor, aminek kimeneti ellenállása (a két ellenállás eredője=tehát a fele) akkora, mint a kéttápos megoldásra számítható, diódákkal soros ellenállás értéke.
(#) KD mester válasza Tom025 hozzászólására (») Nov 7, 2007 /
 
(Talán a rövidzárvédelem tranyóinak emitterét rá kellene kötni a kimenetre) Hiányzik egy pont!!!!

Na majd kiméretezek bele egy rendes feszültségfüggő rövidzárvédelmet és felrakom a rajzot. Kellene a végtranyók típusa és a tápfesz, meg a legalacsonyabb terhelőimpedancia, amit még meg kell neki hajtani.

Egyébként a rövidzárvédett erősítőhöz hibásan van kialakítva a nagyjelű fokozat! Nincs határolva a negatív irányú kimenőárama!!!!!
(#) KD mester hozzászólása Nov 7, 2007 /
 
multisim 9-et felejtsétek el, mint analóg elektronika tervezésére használható programot. Teljesen megbízhatatlan, a szimulációnak semmi köze a valósághoz.

Dzsoninak meg azt mondom, hogy a nyugalmi áram stabilizálásában nem sokat segítene egy + alsó "emitterellenállás"!!! De erősen asszimmetrikus maradékfeszültséget eredményezne! Asszimmetrikus lenne a kimeneti jel határolása a terhelt működés közben.
(#) valve válasza KD mester hozzászólására (») Nov 7, 2007 /
 
Erdeklodhetek, h miert is? Tapasztalatbol beszelsz, h a szimulacio nem egyezett a megepitett kapcsolassal?
(#) KD mester hozzászólása Nov 7, 2007 /
 
A multisim 7-et abszolút megbízható programnak tartom, de a 9 töménytelen és oriási hibát vét. Fizikai képtelenségeket művel, amik megszegik az alapvető elektronikai törvényeket is. A szimuláció teljesen hiteltelen.

Bármien visszacsatolt erősítőnél (még egy kompozit végfoknál is) a jel emelkedési sebességének határolódása esetén a kimeneti jel összeomlik a szimuláció alatt.

Addíg boldogul a szimulátor, míg az erősítő líneáris üzemállapotban működik, de képtelen "átváltani" valamiért, mikor megszűnik a líneáris üzemállapot és pl: beáll a jel emelkedési sebesség határolása.

Itt egy szimuláció multisim 7-en az ST151 es erősítő kimeneti jeléről, amikor létrejött a jel emelkedési sebesség határolódása.

A jelalak tökéletesen megegyezik a valóságban mérhető (és egyértelműen számítható) jelalakkal. Pontosan az elméletileg számított frekvencia-amplitudó szorzatnál kezd el határolódni a jelemelkedés és szépen elkezd háromszögesedni a kimeneti színuszjel, vagy "trapézosodni" a négyszögjel.

A második ábra ugyanez, de a multisim 9-en szimulálva.
(#) valve válasza KD mester hozzászólására (») Nov 7, 2007 /
 
Nem tudok velemenyt mondani a multisim 9 rol! Mert nem hasznaltam, csak telepitettem es nemlattam semmi extrat belole, igy kivettem a lemezt! Nekem a multisim 8.0.45 van meg es a 10.0.1 es verzio! Ezekkel nem volt gondom, de ha eszleltel valami bug-ot akko szolja ma ;o)) (amgy azt gondoltam h a multisim mint programra mondod, nem verzioszam szerint, azert irtam,..)
(#) Tom025 válasza KD mester hozzászólására (») Nov 7, 2007 /
 
Inkább ebbe a topicba írok, ne folytasuk 2 helyen. Köszönöm a segítséget.
Akkor a védelem diódáit féltápra kell kössem. A pontot meg tényleg lefelejtettem, elbambultam.
Annak nagyon örülnék ha feltennéd egy jó működőképes védelem rajzát. A tápfesze 80 vagy 90V lenne, a teljesítmény amit ezzel a fesszel el lehet érni. Terhelőimpedancia 4ohm lesz, de jó lenne második verziónak egy olyan változat, ami a 2ohm-ot is bírja, hidaláshoz. Végtranyótípusokat most nem tudok mondani, mivel nem otthonról írok, de vannak jóféle 2N tranyóim, meg japán 2SD-k is. Később majd felsorolom amiből lehet válogatni. Perverzióként megemlítem még az MJE13007-et is, mert van belőle egy valaggal, bár nagyon nem erre tervezték. Viszont hátha jó lesz még valamire.
A kimenőáram határolásáról is jó lenne néhány szót ejtened, vagy egy rajz még beszédesebb lenne.
A multisimet pont azért kérdeztem meg mert eddigi áramköreimnél nagyon nem jól teljesített. Ez legalább működik szerinte is, de akkor hanyagolom a továbbiakban. Viszont megkérdezném, Te milyen szimulátort használsz, mert látom abban szerkeszted a kapcsolásaidat...
(#) Raptor46 hozzászólása Nov 7, 2007 /
 
Itt a nyák rajz is kérésre! És valaki nem tudna hozzá akkor egy ilyen "koppanásgátló" áramkört mutatni?

Nyákrajz.jpg
    
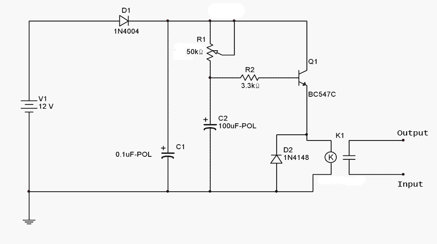
(#) djloui válasza Raptor46 hozzászólására (») Nov 7, 2007 /
 
Íme a koppanásgátló sok sikert
Következő: »»   68 / 2566
Bejelentkezés

Belépés

Hirdetés
XDT.hu
Az oldalon sütiket használunk a helyes működéshez. Bővebb információt az adatvédelmi szabályzatban olvashatsz. Megértettem