Fórum témák
» Több friss téma |
Mielőtt kérdezel, a következő két dolgot ellenőrizd!
I. A helyes tápfeszültségek megléte.
II. A kimeneten van-e egyenfeszültség.
Élesztés.
Nézd meg a végfok ic-t. Szerintem ez a TDA 100 w-os lesz. Ahhoz meg mindent megtalálsz itt.
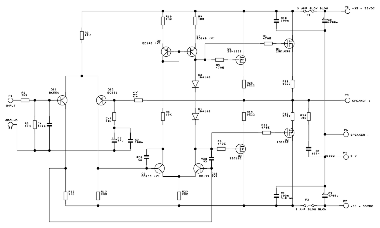
Amúgy ne vegyek inkább bele 50V- os kondenzátort, mint ahhogy az ábrán is van amit küldtem?
sziasztok szeretnék 1kis segitséget kérni van itt nekem 1 Technika 5.1házimozi végfok panelem csak sehogy nem tudom életre birni mert nem tom a panelon a táp jelölésnél mit jelentenek. ahova megy a táp ezek vanna irva
Vcc =? Vcc = ? GND = ? GND = ? STA = ? 12 V tudna e valaki segiteni hogy milyen tápot adjak neki vagy valami. van itt 2kép hogy milyen a panel. aki tud segitsen már köszönöm. A mondatkezdéseket nagy betűvel jelöljük. Nincs szleng, leírjuk rendesen hogy, egy kettő, nem lustulunk, nem tom-ozunk, tod-ozunk. Mod. A hozzászólás módosítva: Feb 17, 2013
segítséget szeretnék... építeni akarok 2 db végfok panelt és annak a Végfoktarnyói MJE15030 és MJE15031 nah most ezeket tudom helyetesíteni 2sc3854 és 2sa 1490 es tranyókkal???
nah most erre a te ttílusodban vakerolok... hány x szójunk még a nagybetűké, meg a írásé? ![]() Mod. A hozzászólás módosítva: Feb 17, 2013
Köszönöm a válaszokat!
Hangtechnikás cuccokkal még nemigen foglalkoztam komolyabban, de kapcsolás alapján építettem egy-s-mást... Most belegondolva a fejhallgató kimenetre rádugtam egy fejhallgatót, ezen is picit torz... És általában a hangerőszabályzásnál torzul el/némul el egy-egy oldalra... Lehet, hogy akkor azzal kellene elkezdeni... Akkor a napokban szétkapom az erősítőt, és kicserélem! Ha elakadok, akkor írok, ha meg sikerül, akkor is, és még örülni is fogok neki... Köszönöm mindenkinek!
Sziasztok!
Nincs valakinek egy Síva ppa 1200-höz kapcsolási rajza és/vagy nyákterve? A régebbi típusom van ami még 2 ledes. Van 5 db vékony drót ami nem tudom mi célt szolgál. Sajnos egy kicsit át kell szabnom a történetet, mert csak a végfok meg a táp használható belőle. Előre is köszönöm. Üdv.B
Sziasztok!
Segítséget szeretnék kérni, mert én nem találtam egy TEC System 5000 típusú erősítőhöz kapcsolási rajzot. Aki tud kérem segítsen. Előre is köszönöm. Palkó.
Sziasztok! Van egy Fischer Ca520-as kis erősítőm. (végfok hibás)
Nincsenek benne a végtranzisztorok sem, csak a szigetelt vezeték végek. Bekapcsol és bemenet is választható róla. A tervem az lenne hogy ellőfoknak használnám, szobába a végfokomhoz. Így lenne bemenet választom is egyben. A kérdés az lenne hogy kivitelezhető-e? És hogy honnan tudom kivezetni a jelet a hátuljára? Oda is rca csatlakozó aljzatokat tennénk és kábellel már menne is a végfokba. A hozzászólás módosítva: Feb 18, 2013
Szia
A driver IC(UPC1270) 4-es lábáról le tudod venni a jelet. Viszont szerintem érdemes lenne életet lehelni bele, azzal a 4 tranyóval...
Szia! Az alkatrészről tudnál a képet linkelni. Nekem is az lesz a végső célom vele.
Ez csak átmeneti állapotra gondoltam, és így tesztelve lenne ez a része is.
Itt van a teljes kapcsolási rajz.
Ha az IC épp, akkor csak a 4 tranyó cserés és mehet tovább.
Köszi szépen! Majd délután neki is látok. ha így működni fog akkor még a héten pótolni fogom bele a végeket.
Mutatós darab, érdemes a megmentésre.
Hát ha ez az a kapcsolás a bolthelyes ott 50 v-os kondi van bent azt mindenképpen cseréld ki.
Na, megvan a szkópzsinór, úgyhogy újra előkerül a projekt, bár most már nincs annyi időm, de igyekszem
![]() Mit is kéne most vizsgálni?
Ezt kéne megnézni. Tapasztalható-e 100kHz nagyságrendű gerjedés.
És ezt hogy kéne megmérni?
Először is rövidre zárt bemenettel. Ha nem mutatkozik oszcilláció akkor 1 kHz-et köss rá, és növeld míg a kritikus áramfelvétel be nem következik. A tápáram határolásáról ne feledkezz meg!
Sziasztok! Szeretnék már régóta egy jó minőségü erősítőt, nyitott végfokot építeni. Két monoblok, független táppal mindkét oldal számára, sokat böngésztem,de nem sokat találtam. Lehet nem megfelelően kerestem. Teljesítményben 100-120W 8ohm ami kellene. Kettőt találtam amiről véleményt kérnék tőletek mesterek, de nagyon örülnék,ha tudnátok esetleg valami jobbat.
Szia! Ha szimpatizálsz a FET-tel építhetsz mini crescendót.
Ajánlom az Actrk szériát. Én építettem belőle végfokot. Jó hangzású elég jól nyúzható vég. És főleg elég olcsón ki lehet hozni.Ha kell megvan az egész Nmos széria kapcsolási és nyákrajza is + a táppaneleké is.Az Nmos 200-as szériát ajánlom. Jól szól nagyon.
A hozzászólás módosítva: Feb 18, 2013
Ha nem riadsz meg néhány alkatrésztől, a Naim NAP250 nagyon jó eredményt ígér. Viszont nem könnyű hozzá megtalálni mindent. Ennek a tápja, hasonlóan összetett mint maga az erősítő.
Üdv, srácok. Lenne egy kérdésem. A csatolt tápegység rajza általánosságban megfelel erősítő tápegységnek? A 12voltos rész előfoknak és egyéb eszközöknek van kialakítva.
Öröm ilyen tervet látni
Ez tényleg sok szempontól előnyös. Nagyon jó! Le is mentettem.
A hozzászólás módosítva: Feb 18, 2013
Köszi srácok, akkor megnyugodtam, hogy jó lesz. Egy ismerősöm kérte...
Ezt találtam erről, nem ismertem,de jónak tűnik. Neked van tapasztalatod vele? Bár azt a 2sk537 nem találtam a hq-nál, meg azt az op77gp-t se.
cressendo
ACTRK 400-at én is megépítettem,de csak subnak használom, be van kötve, nem tudom kipróbálni, szétszedni meg nem volt kedvem. Az irfp260-miatt húzom a fogam mert nem tudom mennyire lenne jó hangja teljes sávszélben. Vannak olyanok mint a Toschiba 2sk sorozata? Amúgy köszönöm megvannak a doksik róluk.
Szia! Nem ismerem ezt az amp-ot, az alkatrészek nehezen beszerezhetők? Belinkelnéd a doksiát? Kíváncsi vagyok milyen is?
|
Bejelentkezés
Hirdetés |














