Fórum témák
» Több friss téma |
Mielőtt kérdezel, a következő két dolgot ellenőrizd!
I. A helyes tápfeszültségek megléte.
II. A kimeneten van-e egyenfeszültség.
Élesztés.
Sziasztok,kaptam egy Darlingtonos panelt,unalomból megöregbitettem. Csak az egyik oldalt vannak bent a végek+meghajtó.
Nem tudom milyen hangja lehet de nekem nagyon bejön a kinézete
Az egyik oldal szó,l nincs rossz hangja,bár még csak 30v +- próbáltam le
Szia! Ide kapcsolódik.
Szia pontosan,ez is onnan van Beringer 600 társamtól. Működött eddig is de igy jobban tetszik.Az egyenfesz nagyon ingatag a kimeneten,hidegen +15mV,melegen -35-40mV.
De nem kapta meg a rendes neki járó feszt csak kettős tápról próbáltam,az 2x 30v Dc 16ohmos hangszóróval.
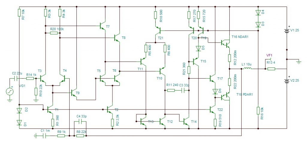
Az LT 1028 tanulmányozása arra ösztökélt, hogy egy végfokot tervezzek a kapcsolás erényeinek felismerése után. A cseppet sem szerény Nonplusultra névre keresztelt kapcsolás valóságos tranzisztor temető. A kapcsolás torzítását megépítése esetén valószínűleg senkinek sem fog sikerülni hitelesen megmérni. Amit én most közreadok az egy átdolgozás, hazai boltokban is beszerezhető félvezetőkre.
A végtranzisztorok kivételével minden pozícióba elvben megfelel a BC550C-BC560C párosítás, a kimeneti darlington mindenképpen minimálisan 3MHz FT legyen. A nyugalmi áram R21-el állítható, D5, D6 diódákat egyszerűen ragasszuk rá a végtranzisztorokra. A kapcsolás adatai több mint hihetetlenek. A számított torzítás a kimeneti teljesítmény függvényében: 50W - 0,0001% 10W - 0,00004% 1W - 0,0000????% nincsen ismert hiteles adat. A számítás azért biztató, mert az LT1028 belső áramkörének szimulációja pontosan visszaadta az adatlap torzítási adatait, minden előzetes kétségem ellenére. Így bízni lehet abban, hogy a minimálisan átalakított kapcsolás szimulációja a valósághoz hasonlatos eredményeket mutat. Az áramkörre jellemző, hogy teljesen érzéketlen az elektroszmogra a két egymást követő differenciál erősítő miatt. Vegyük észre, hogy az esetleges közös módusban jelentkező hibákra nézve egy belső hurok került kialakításra, ami miatt a kapcsolás DC szempontból mindenképpen önbeálló. A kiváló torzítási adatok 100 Ohm-nál kisebb belső ellenállású meghajtásnál jelentkeznek. Invertáló meghajtás esetén nem érzékeny a meghajtó impedanciára, de a 10kOhm-ot gerjedés veszély miatt ne haladja meg. Védelmet nem terveztem be, ezt mindenki meg tudja ma már oldani. A szimulációhoz szükséges kötést készen mellékelem. A hozzászólás módosítva: Jan 15, 2013
Üdv Mesterek!
Egy kis segítséget kérnék végfok csere ügyben vagyis pontosabban nem oldodot meg teljesen a próbléma tranyó csere után teljesen! Pioneer A-447 es ről lenne szó!szilveszterkor kicsit kapta az ívet és nem voltam elég figyelmes nem kapott plusz hűttést elszált a jobb oldal nem is kattant be a relé,erre szétkaptam lefforraztottam a jobb oldal tranyó lábait próba relé bekapcsolt bal oldal szépen szól,erre beszereztem szám alapján a HQ ból tranyokat már nem toshiba noname tipusu és nem is zöld csak simán fekete.csere paszta szépen felhordva!próba bekapcs relé kapsol de torzul szól a jobb oldal! merre induljak vagy miket nézek ellenállásokat?? Előre is köszi!!!
Végre megjöttek az új félvezetők, és lett időm is az erősítőm folytatására. Az eddigi hiba elhárult a meghajtótranzisztorok cseréjével, de pár másodperc működés után az egyik oldal áramfelvétele jelentősen megnő és a hangszóró is lebegésbe kezd. Ezt mi okozhatja? Tippem, hogy a két oldal (+
nem erősít egyformán, vagy az egyik sehogy.
Amennyiben valaki megépítené a lenti kapcsolást, az élesztésnél C3 pozícióba mindenképpen 470pF-et tegyen és fokozatosan csökkentse. A stabilitást a clipp-be hajtott erősítő oszcilloszkópos ábráján lehet figyelni. A 470pF addig csökkenthető, amíg a clipp-nél a visszatérő szakaszon berezgés nem jelentkezik.
A kapcsolás 470pF-el is működőképes, azonban a torzítás a szörnyűséges 0,001%-ra romlik.... Nagyon szívesen venném, ha valaki másféle szimulátorban is ellenőrizné a kapott eredményeket. Mondjuk Multisim-ben. A hozzászólás módosítva: Jan 15, 2013
Melegedést tapasztaltál valamelyik alkatrésznél? A hangszórót ne direkt kösd rá, hanem pl. 100 ohm ellenálláson keresztül.
Nem melegszik semmi már. (mondjuk az ellenállást nem tapintottam meg, de nem volt jele melegedésnek) A torzítása is elég nagy, így hallás után is.
A hozzászólás módosítva: Jan 15, 2013
Van szkópod, hogy megnézd a gerjedést? Most nincs előttem a rajz, ha van a kimenetén Zobel tag, az ellenállását tapintsd meg, melegszik-e?
Nem rég vettem egy szkópot, csak még mérőzsinórom nincs hozzá. Nem melegszik semmi, most már áttapogattam
Ja és ellenállást sorbakötve nincs az előbb említett féloldalas áramnövekedés se.
A kimeneti egyenfeszültséget feltétlen állítsd 0V-ra! Az egyik poti erre való, ha pontosabb infó kell linkeld ide a rajzot.
Terheletlenül, vagy ha rajt a hangszóró? Tudom melyik állítja, csak azt nem hogy mikor kell beállítani, mert hangszóró nélkül belőttem 1-2 század mV-ra jobban nem tudtam
Hangszóróval és hangszóró nélkül egyaránt tartani kell magát a kimeneti egyenfeszültségnek. Ha a hangszóró rákötése DC hibát okoz az gerjedést jelent. Kérlek linkeld a rajzát!
Ő az, csak megtaláltam
A "K" jelű fázisfordítót kapcsold át, akkor megváltozik a kimenet és a bemenet egymásra-hatása, hátha segít.
Próbáltam már, de nem tapasztalok változást.
Inkább hagynám a találgatást, ha a szkóp üzembehelyezése belátható időn belül megtörténhet.
Hát, akkor várunk, nem sürgős nekem se, de a szkópzsinórokat e-bayről rendeltem, pár hét mire megjön...
Jó estét ! Kérdezném hogy UPC1270-es IC-re épülő erősítő kapcsolást tudna nekem valaki?Meg bízható kellene,köszöntem.
Sziasztok!
Volna nekem két darab passzív 8ohmos hangfalam darabja ha jól tudom 80wattos. Ezt szeretném rákötni a számítógépemre, viszont maga a gép persze nem hajtja meg ![]() Ehhez kéne nekem valami egyszerűen, és olcsón megépíthető erősítő, és ha ez még jól is szol akkor az maga lenne a tökély! ![]() Tudnátok ajánlani valami frankó kis cuccot amit egy kezdő is meg tudna építeni? ![]() én néztem volna ilyet, de ez sajna 4 ohmos: http://bolthely.hu/mikroshop/id/00535_KIT__stereo_vegfok_2_x_25_W_T...4Q-val Vagy akármilyen ötlet is jól jönne
A B5 nagyon jó és egyszerű és a hangja is jó.
Szia! Arra a KIT-re nyugodtan köthetsz 8 ohm-os hangsugárzókat, attól csak kevésbé lesz terhelve. Szobában bőven elég lesz a hangereje.
A B5-öt mennyibe kerülne körülbelül összehozni?
A másik kérdésem meg hogy szerintetek érték ár arányban menyire jó?
CSak a végfokot vagy mindennel együtt? A két végtranyó 1500/db a többi apróság.
Szerintem kezdésnek ne B5 építs.
Valami egyszerűbbet. Például azt a KIT-et amit linkeltél.
A végfok kb 2000-2500-ból megvan. A védelem kb 4000 ft
|
Bejelentkezés
Hirdetés |









Ja és ellenállást sorbakötve nincs az előbb említett féloldalas áramnövekedés se.




