Fórum témák
» Több friss téma |
Fórum » Erősítőhöz való hangsugárzó védelem (koppanásgátló)
Témaindító: Thom, idő: Márc 14, 2006
Témakörök:
Ha jól látom a beültetésbe is mind 2 dióda egy irányba ál.Így csak a + egyen feszre reagálna a cucc.Fordísd meg a panelba is!
Ami van az oldalon koppanásvédő másodszor csináltam meg és nem megy.... Egyszerűen kap feszt egyből behúz a relé és semmire nem reagál adok egyenfeszt és akkor le se old semmi..... Nincs valakinek valami olyan kapcsolása ami rendesen megy?? Mert ettől ami fent van elment valahogy a kedvem.... Mind a kettő ugyen ezt csinálja... 200as quadhoz kellene a védelem... Valami egyszerű és lehetőleg működjön....
A kapcsolások között lévő hangfalvédőben a 47 µF-os kondik hány V-osak?
Köszi
A kondik (47uF) annyi voltosak, amennyi tápfeszt adsz a hangfalvédőnek. Én 50V-osat raktam bele, de a tápfeszem 12V, mert tettem bele egy stabkockát, tehát 30-35V-ig minden féle fesszel meg tudom hajtani.
Tehát amennyi a tápfesz!
Üdv!
Nekem elsőre sikerült. Szerintem a tranyók lábkiosztása nem megfelelő. Vagyis a te álltalad használt tranyók lábkiosztása nem egyezik meg a nyákéval. Gondolom az oldalon fentlevő nyák-ot csináltad meg. A Datasheetcatalog.comon megtalálod a tranyó lábkiosztását. Valószínű a BC549 vagy a BC559 okozza a problémát. De ha egyből bekapcsol, akkor a BC107 lehet, hogy átütött!
Ok!
Köszi a gyors választ. Épp most tervezem hozzá a NYÁK-ot.
Kész van a NYÁK
Remélem működni is fog. Ja és 1 áramkörös relé elég horrá? Melyik ágat szakítsam meg? + vagy - ? Köszi
A relé "nagysága" a wattoktó függ!! Minél nagyobb az erőlködő, annál nagyobb amper (néha fesz) lesz a kimeneten. Mondjuk a felvett amper 1.5 szerese elég. Tehát ha az erősítő 2 Ampert vesz fel akkkor egy 3 Amperes relé elég. Az enyémben egy 5A-es van.
Én a pozitív ágat szakítom meg. Nekem így műkszik, baj nem volt vele. Felteszed ide a nyákot (ha lehet jpg, vagy valami képformátumban)? Kíváncsi lennék rá!
BC 337, BC 327-el próbáltam meg próbáltam BC182, BC 212-vel is de semmi.....
Az enyém is 5 Amperes.
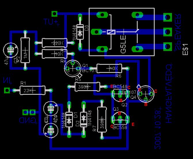
Itt van a Nyák. Remélem jó lesz. Ha van kedved átnézhetnéd.
2 hibát találtam, az egyik biztos.
1. A dióda katódja (vonal a diódán) a +tápfesz irányába kell áljon. 2. Ez csak akkor érvényes, ha nem egyforma a tranyó: A képen jelöltem a tranyók bázisait. Ezek szerint a Q1 és Q4 nem egyforma tranyók, habár a kapcsiban egyformák. Tehát jó lenne, ha (gondolom eagle-ban csináltad) a kapcsolást is feltennéd, vagy a tranyók után néznél (ha nem egyformák).
Gondolom le tudod mérni a tranyó bázisát. Ebből már megállapítható a lábkiosztás. Mint mondtam ha a lábkiosztás megegyezik és ha PNP helyett nem NPN típusút tettél be működnie kell. Mindjárt utánanézek a tranyóknak.
Hoppá ez tényleg nem jó
És még a hsz.-emet is töröltem
PL. a BC337 lábkiosztása nem egyezik meg az oldalon fentevő nyákéval. Lásd kép!
A tranyók ebből a szempontból érzékenyek. Egy rakat tranyót végeztem már ki még egy pár hónappal ezelőtt. Én mindíg lemérem a bázist. Ma már nem leszek fent a fórumon, de holnap reggel mindenképpen visszanézek.
Köszi így már megy is
Nézegettem a lábkiosztást elötte csak ezek szerint kicsit láma voltam...
Istenigazából a tranyókat ne nézzétek a beültetési rajzon, hogy hogyan áll a tokozás, mert sok tranyó lábkiosztása más más.A lényege h ott a beöltetési rajz, hogy könnyen kinyomtatható, és átfurogatható a panel , és kirajzolható.
A 47mikros kondik meg szerintem minimum 50V -osak legyenek, mert ha beszarik a végfok akkor a tápfesz lesz a kondi 2 végén, ami sorba kötve összeadódik a fesszzük, így 100v-ot elviselnek. Anyi h esetleg a soros ellenálláson esik fesz ha jól gondolom, az R1-en de ajánlatos lenne nem 16V -ost rakni szerintem.
És a NYÁK rajz az szerinted jó, amit terveztem?nyak
Pontosan erről beszéltem tegnap. A Q4 tranyó bázisa nem a GND-n van!!! Összecserélted a Q4 bázisát és emitterét!!! Tehát...lerajzoltam, hogy hogy lenne jó. Hangsúlyozom:ennél a lábkiosztásnál.
Köszi. Tényleg. és a Q3 és a Q2 is rosszul volt
Az a fő, hogy megtaláltad(tuk) a hibákat. Legközelebb cselekedj dbase előző hosszászólása szerint!
Jah és a Q2,Q3 maradhat, csak beültetésnél fordítsd meg őket. Tehát A tranyó tokozásának sima részé az ellenkező irányba mutasson.
Kicsit feljebb van egy protect.pdf, ezt akarom elkészíteni majd vf2-es végfokhoz.
De nekem 8 végfok lesz együtt(8 védelemmel), és azt szeretném, ha 2db 4 morzés relével kapcsolhatnám a hangot a hangfalakra. Valami olyanra gondoltam, hogy és kapukkal megldanám a védelmek figyelését, és így ha valamelyik védelem is aktívra váltana, akkor a két relé elengedne. Szerintetek Megvalósítható ez így?
Szerintem kár plusz alaktrész.Tegyél diódát mindegyik R1 ellenállással sorba és vezesd rá közös relére.
Erre én is gondoltam, de ha valamelyik védelem hibát jelez, akkor ott nem lesz fesz, a többin viszont igen, és a relé bekapcsolva marad.
Azt akarom, hogy ha bármelyik végfok meghibásodik akkor engedjen ki a relé, mintha csak 1 védelem lenne.
A már sokat emlegetett protect-es védelemhez (Reflex, majki oldal) tudna valaki relé tipust ajánlani?
Üdv.: Zoli |
Bejelentkezés
Hirdetés |




Remélem működni is fog. 








