Fórum témák

» Több friss téma
Fórum » Erősítő mindig és mindig
Mielőtt kérdezel, a következő két dolgot ellenőrizd! I. A helyes tápfeszültségek megléte. II. A kimeneten van-e egyenfeszültség. Élesztés.
Lapozás: OK   1245 / 2580
(#) 13_Balu50 válasza reloop hozzászólására (») Feb 27, 2013 /
 
Szia!
Oké köszi, egy biztos nagyon jól szól, az STK 0050-es IC mind minőségben, és strapabíró képességben szinte elnyűhetetlen, a melegedése normális. Egy márkás 5.1 erősítőm csatornánként hasonlót tudna elvileg, mint ennek egy oldala, de nyomába se érhet, pedig tranzisztoros végfok panelek vannak benne.
Üdv, Balu.
(#) 13_Balu50 válasza bereczk.jans hozzászólására (») Feb 27, 2013 /
 
Szia!
Még most is megteheted, én nem rég a Vak....-án vettem belőlek 1 párt 2000Ft-ért tartaléknak, mert sose tudni. A METZ erősítőmben ilyen van, és attól nem szeretnék megválni semmi pénzért. Csak ezzel szeretek zenét hallgatni, nekem ez jött be akárki, akármit is gondol.
Balu.
(#) Haliapu válasza highand hozzászólására (») Feb 27, 2013 /
 
Nagyon szépen köszönöm.
(#) highand hozzászólása Feb 27, 2013 /
 
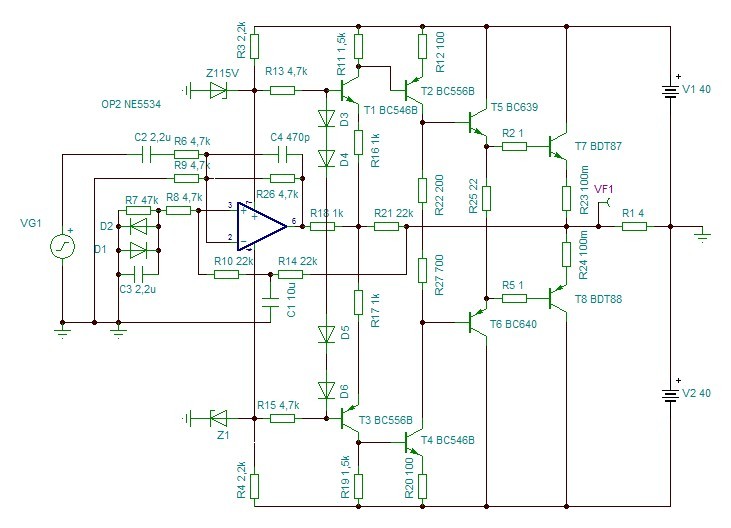
Mondtam, hogy bajaim vannak ezzel az Apex erősítővel. A power fokozatát külön is kirajzoltam, vannak benne tökéletesen felesleges és a működésben részt nem vevő alkatrészek, ezeket lehagytam a második rajzról. tekintve, hogy aOPA fázisfordítóként működik itt, ezért a negatív bemenete virtuális földpont, azaz max néhány mV feszültség lehet rajta. Emiatt azután természetesen a nem invertáló bemeneten is ugyanez a néhány mV lehet csak, így tökéletesen felesleges és érthetetlen a két diódából és kondiból álló komplexum a két bemenet közé.

Ez az erősítő a blikkfangja minden elméletnek. Kezdődik egy OPA-val ami 4x-t erősít, majd következik egy másik, ami -1-t. ( persze úgy, hogy az invertáló bemenete van meghajtva, hogy muszáj legyen elé még egy OPA... felfoghatatlan) Ez eddig két teljesen funkció nélküli felesleges OPA. ( mondjuk a második az javítja a DC hibát, na)

Majd ezután egy földelt emitteres feszültségeltoló és jön a mezítlábas feszültség erősítő fokozat, ami önmagára vissza van csatolva. Olyan amilyen, mert a hurok éppen csak az erősítésre elég. Torzít is vagy 1,5%-ot (!!!). Mivel a két OPA semmilyen módon nem vesz részt a végfokozat hibáinak csökkentésében, ezt lehet hallgatni. De minek ehhez ez a nagy cécó? A harmadik ábra szerint lecsupaszítjuk, csak a végfokot hagyjuk meg, meghajtjuk egy fejhallgató kimenetről és pont ugyanezt kapjuk 600.000 Ft-al olcsóbban....( na egy kicsit jobban fog szólni, hiszen nincsen benne a két funkciótlan OPA)
A hozzászólás módosítva: Feb 27, 2013
(#) (Felhasználó 46585) válasza highand hozzászólására (») Feb 27, 2013 /
 
" földelt emitteres feszültségeltoló "

Nem földelt bázisút akartál írni?

Ha már ennyire átalakítottad, akkor tehetnél rá valamit, amitől jobban ki lehet hajtani a végtranyókat.
(#) reloop válasza highand hozzászólására (») Feb 27, 2013 /
 
Üdv! IC 1/2 nem csak jelet erősít, része a hidalásnak ami fontos lehet. IC 2/2 pedig gyakorlatilag egy DC szervó. Egy NE5532 árát szerintem ki lehet bírni.
(#) highand válasza (Felhasználó 46585) hozzászólására (») Feb 27, 2013 /
 
Igazad van, elhibáztam, földelt bázisú természetesen, a következő fokozatot látta már a szemem. Köszönöm a kijavítást. Nem szándékozom foglalkozni a kapcsolással tovább, csak be akartam mutatni, mi van benne és miért.
A hozzászólás módosítva: Feb 27, 2013
(#) highand válasza reloop hozzászólására (») Feb 27, 2013 /
 
Nem az IC ára a problémám, hanem az egész kapcsolás komolytalansága. Kezdve a gerjedős klipp védővel, folytatva a hiányzó áramkorláttal ( én nem találom, persze ettől még lehet benne) befejezve az elfogadhatatlan torzítású ( szerintem), kimunkálatlan végével.

Ez az Apex már nem az az Apex....
A hozzászólás módosítva: Feb 27, 2013
(#) highand hozzászólása Feb 27, 2013 /
 
Mégiscsak van benne áramkorlát ( az én modellem szerint 24A 80V tápfesznél), csak az baj vele, hogy a végtranzisztorok bétájától függ a korlátozásnál folyó áram nagysága, no meg a tápfesztől is. Márpedig a béta az nagyon hőmérséklet függő...

Ennek a kapcsolásnak, ha van egyáltalán előnye, akkor ez az áramvezérelt nagy jelű meghajtása, amitől automatikusan lágy lesz klippje, a klipp védő nélkül is. PA-ban lehet, hogy ez a fontos szempont, hogy a klipp-ben ne "reccsenjen". Ha ez volt a konstrukciós cél, akkor viszont jár a pont.
A hozzászólás módosítva: Feb 27, 2013
(#) Ge Lee válasza highand hozzászólására (») Feb 27, 2013 /
 
Lehet hogy azért munkálták át a végét fetesre, és így születhetett meg belőle a VF2.
(#) chipi hozzászólása Feb 27, 2013 /
 
Sziasztok!

Kérdésem a következő lenne. Ti mit javasoltok, melyik szól szebben?
LM 3875 VS STK496 Melyik ic vel érdemes foglalkozni? Melyik szólna szebben és jól?

Köszönöm!
A hozzászólás módosítva: Feb 27, 2013
(#) szamóca válasza chipi hozzászólására (») Feb 27, 2013 /
 
Hibridet már sokat építettem, most vágok bele egy ilyen monolitba. Majd ha kész nyilatkozom.
(#) (Felhasználó 46585) válasza Ge Lee hozzászólására (») Feb 27, 2013 /
 
A Castone-nak is van ilyenje. Egyébként, nagyon ötletes elrendezés, bár nekem az APEX nem tetszik, a VF2 sokkal szimpatikusabb, már csak azért is, mert jobb a hatásfoka.
(#) Ge Lee válasza (Felhasználó 46585) hozzászólására (») Feb 27, 2013 /
 
Sőt a Phase Linear-nak is volt már a 80-as vagy 90-es években dupla végtranyóval, normális áramkorláttal. Az ötlet (alapelrendezés) meg még régebbről származik, de akadnak mindig "újítók", akik újra feltalálják.
(#) Ge Lee válasza chipi hozzászólására (») Feb 27, 2013 /
 
Hangzásban nagyjából egy kategória. De ha építesz egy HTA-t, az mindkettőt lepipálja.
(#) chipi válasza Ge Lee hozzászólására (») Feb 27, 2013 /
 
Ez mit takar? Kicsit bővebben
Mi az HTA hasonló mint az stk vagy ic -s végfok?
Hasonló teljesítményben mik a variak?
(#) kadarist válasza chipi hozzászólására (») Feb 27, 2013 /
 
Szia!
Keresd így.
(#) lobbooo hozzászólása Feb 27, 2013 /
 
Sziasztok! Tegnap építettem egy aktív sub váltót, egy actrk nmos 400 elé. Az lenne a probléma, van egy minimális búgás, de mikor kézzel a potikhoz érek nagyon felerősödik,de ha az rca test részéhez érek minden búgás megszünik. Valami föld gond, tudnátok segíteni nekem ebben? Képeket linkelek. Az erősítő nyitott állapotban teljesen gerjedés mentes. Az erősítőben középen van egy szürke trafó, az a trafója, alatta pedig az az egy bordás panel a tápja, ami alatta van az a régi előfok,de erre szeretném cserélni.
(#) nagysasy válasza lobbooo hozzászólására (») Feb 27, 2013 /
 
Próbáld meg a potik házát is testelni
(#) szabi83 hozzászólása Feb 27, 2013 /
 
Sziasztok egy amatőr kérdésem van, élesztésnél.. a trafó előtt sorba van az égő, bekapcsolásnál felvillan, eddig ok. Ez nem ereszt át delejt, hogy betudjam állítani a nyugalmi áramot ?
(#) agressiv válasza szabi83 hozzászólására (») Feb 27, 2013 /
 
A nyugalmi áramot akkor kell beállítani, amikor már üzemképes a dolog.
(#) szabi83 válasza agressiv hozzászólására (») Feb 27, 2013 /
 
Köszi, csak fura, mert eddig a biztosíték helyére raktam teljesítmény ellenállást és akkor betudtam állítani.. most fura.. akkor nincs semmi baj, csak simán semmi hang nem jön ki ... megyek kikötöm az égőt
(#) szabi83 válasza szabi83 hozzászólására (») Feb 28, 2013 /
 
valami baja van.... még is csak
(#) szabi83 válasza szabi83 hozzászólására (») Feb 28, 2013 /
 
St151 200W-ról van szó, a T3 és a T6 tranyót fordítva ültettem be(4 éve), melegednek.. remélem nem ment tönkre semmi, a működtető füst nem jelent meg.
(#) djgombi válasza szabi83 hozzászólására (») Feb 28, 2013 /
 
Hangnak ki kell jönni égővel is! Villogni fog ütemre
(#) sn4k3 válasza reloop hozzászólására (») Feb 28, 2013 /
 
Ez meg is történt, sajnos hang proci, odáig ugyanis eljut a jel onnan viszont csak a jó csatornáké megy tovább.
Úgyhogy most az épp csatornákat használva sztereó erősítőként használom. Úgy döntöttem a mai gazdasági helyzetemben nem éri meg még x ezret rákölteni.
(#) lobbooo válasza nagysasy hozzászólására (») Feb 28, 2013 /
 
Össekötöttem a potik házát egy sima vezetékkel és a végét az előfok kimeneti gnd pontjába fogattam így minimális lett a zaj, de még egy picit így is erősödik, ha a potikat megérintem, de ha csak az rca test részét fogom teljesen zajmentes. Szerinted mit lehet még megpróbálni?
(#) DJ Szabcsa válasza lobbooo hozzászólására (») Feb 28, 2013 /
 
És ha a potik földelését oda kötöd ahova az RCA földelése megy?
(#) lobbooo válasza DJ Szabcsa hozzászólására (») Feb 28, 2013 /
 
Még azt nem próbáltam, egy fél óra és hazaérek, megpróbálom.
(#) szabi83 válasza szabi83 hozzászólására (») Feb 28, 2013 /
 
A T3 és a T6 jól volt benne, az MJE15030/15031 tranyóknak más a lábkiosztása.

Már szól
A hozzászólás módosítva: Feb 28, 2013
Következő: »»   1245 / 2580
Bejelentkezés

Belépés

Hirdetés
XDT.hu
Az oldalon sütiket használunk a helyes működéshez. Bővebb információt az adatvédelmi szabályzatban olvashatsz. Megértettem