Fórum témák
» Több friss téma |
Mielőtt kérdezel, a következő két dolgot ellenőrizd!
I. A helyes tápfeszültségek megléte.
II. A kimeneten van-e egyenfeszültség.
Élesztés.
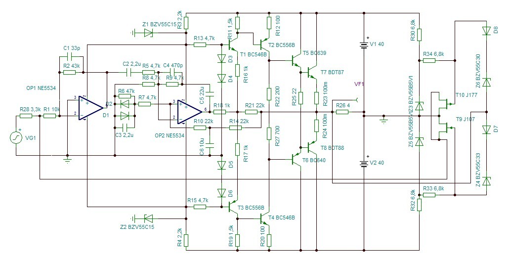
Szia, kedves kolléga régen beszélgettünk. Hát a te védelmed az tényleg profi, de most más dilemmám van, ezt a kapcsit kéne kérésre meg építenem és egy pár dolgot szeretnék kihagyni belőle, hogy én is könnyeben boldoguljak. De félek, hogy meg változik az erősítő bemeneti inpedanciája és ezzel együtt a frekvencia menete is ezért elkelne egy kis segítség, hogy mit kellene változtatni a bemeneten ha el hagyom azt a pár általam felesleges alkatrészt, amit előrébb lévő hozzá szolásómban és hozzá csatolt rajzon be karikáztam. Ha segítenél egy kicsit nagyon meg köszönném. Sajnos oszciloszkópom nincs és a tervező programom is csak layout 5-ös.
Hű ezzel még nem találkoztam. Igaz nem is kerestem mert a rajzot úgy kaptam de itt az oldalon már találkoztam az elméleti rajzával egy pár oldallal korábban. Meg mondom őszintén én jobban szeretem azokat a kapcsolásokat amit már többször is kipróbáltunk és még ti is segítettetek abban, hogy azok tökéletesek legyenek. Köszönöm a segítséget.
Itt látható az alsó átkötés is. Azt a pár alkatrészt esetleg nem ülteted be. Ott lehet azért a helye, mert később még jól jöhet.
Szerk.: azt írd a keresőbe, hogy "APEX B500", mindent megtalálsz róla. Bővebben: Link A hozzászólás módosítva: Feb 26, 2013
Egy kicsit el vagyok maradva a fórumot illetően, így visszaolvastam a nagyjábóli gondolatmenetet ..
![]() Ha jól értem a gyári limitert akarod belőle kiiktatni? -Ha igen akkor nincs más dolgod, mint, hogy figyelmen kívül hagyd a a fototranzisztoros részt az elején. Egyszerűen nem tervezed ezeket bele. Valamint a végén lévő vezérlést is elhagyod (2X100K,10nF,2N5401,5K6,22K). De védelem nélkül kérlek ne add át az ismerősödnek, ha zárlat van akkor drága tűzijáték, és nagy szomorúság lesz sajnos. Ui: Dc védelem (az-az védelmi nyák) így is úgy is kell majd, ezért gondoltam hogy a már régen átbeszélt és jól működő védelmemmel több legyet ütnél egy csapásra. Még a hőfigyelő részt is betudnád iktatni. Ui2: A végén lévő 2db záróirányba bekötött 1N4007 helyett jobb lenne inkább 2db Her304 A hozzászólás módosítva: Feb 26, 2013
Kedves kolléga te kezed alatt volt már ilyen készülék? És ha volt írnál róla pár sort, hogy mennyire strapa bíró és, hogy mennyire tetszett a hangja esetleg ha meg kéne építeni szerinted megérné !? ezzel a típussal foglalkozni.
Sziasztok!
A kérdésem a következő. Tervezni szeretnék egy 5.1 erősítőt. De ez csak 5 csatornás lenne. Így 5.0 ![]() Végfoknak lm3875 ic -t szeretnék... hogy miért? Mert használtam már e ic -t és nagyon bejött a hangzás világa. ![]() A kérdésem a következő lenne. 1. 5db ic nek mekkora hőelvezetőre lenne szükségem? 2. Mekkora tápra lesz szükségem? Teljesítményben. 3. Használható e kapcsolás. Már ezt megépítettem. KÉP Köszönöm a választ előre is!
Meg fogadom a tanácsodat. De én jobban szeretném a srácot rábeszélni arra az 500W-os kapcsolásra amit még te adtál nekem tranzisztoros elő fokozattal és később te át alakítottad hibridre, abból már készítettem egy párat és szinte mind indult elsőre és nagyon meg vagyok vele elégedve.
Eleddig nem volt hozzá szerencsém, de annyi információ van róla, hogy lépten-nyomon bele botlik az ember.
Itt elég alaposan kitárgyalják. A #84. posztban megtalálod a hozzá való védelmet is.
Sziasztok lehet, hogy rossz topik ba írok de RELOOP RMX 20 as keverőhöz keresek kapcsolási rajzot , akinek esetleg van az eltudná nekem készíteni \ küldeni ? 06.may-2004 es kiadású kellene! köszönöm.
A védelem kapcsolási rajzával még adósod vagyok.
A képeket át tudod tenni Sprint-be?
Sziasztok! Engem érdekelne az a védelem amit készítettél! Már csak ha nem gond a dolog! Fent van itt valahol az oldalon?
Sziasztok!
Van egy - a képen látható kapcsolású - végfokpanelem , a Reflex Cres nevű gitárkombójában volt. Kérdésem az lenne h tudnám 4ohm ra meg tunningolni ?A lényeg h megbízható legyen mert egy gitárerősítőbe szeretném amit használnak 4 és 8 ohmos ládákkal is. +-48V -os a táp üresjáratban.(46V-ra esik le) Én IRFP240-9240-es párosra(duplán) gondoltam.De van egy 2pár 2SK405/2SJ115-öm is.Amit nem tudok hogy milyen értékű ellenállásokat tegyek a gate-hez ill a source-hoz? (A párhuzamosítás azért menni fog ) Amúgy müködik a 2sk135/J50-el is , bár nagyon melegszik alapjáraton is(bemeneti jel nélkül) pedig a 20Mhz-es szkópon nem mutat gerjedést.A source ellálláson(0.16ohm) 16mV-ot mérek alapjáraton.A tápágban 100mA-t. (10ohmos ellenállat sorba azon mérek 1V-ot a + és - ágban is).60W szinusz 1kHz 8ohm műterheléssel.A T12 gate-jén 150mV , T11 gate-jén 700mV -on.Ez kicsit gyanús.
Szia! Ez a Mini-Crescendo ebből lett kicsinyítve.
Aha...köszi.A meghajtás elég lenne egy dupla fet párnak?
Mit kellene utánállítani?
Itt egy jó téma hozzá.
A meghajtásban nem látok eltérést a bővítés esetén sem. Az IRFP-khez kéne hőfok kompenzálás: Bővebben: Link
Hát nem igazán mert az én sprintem nem fúl verzió de alkatrészenként szoktam meg rajzolni. Előbb kinyomtatom az elméleti rajzot és azután tervezem alkatrészenként és végül össze kötöm a vezető sávokkal. Te, hogy szoktad?
Szia.
Privátban szívesen megosztom / beszélek róla ha érdekel. Az off-ok elkerülése véget nem akarom itt taglalni. Köbzoli -nak sem akarom plusz munkával az estéjét terhelni. Tegnap egy kicsit így is sikerült a kelleténél jobban elmerülnöm Highand-el e téren.
Amit linkeltem lemented és így. Minden verzió viszi
Jó ilyesmit tudni, ripsz-ropsz kész a NYÁK-terved. A témájában kapsz hozzá segítséget ha elakadnál.
Megköszönném a segítséged benne!
Szia! Ha használtál már ilyet akkor nyilván használható
![]() Hűtést, táp teljesítményt értelem szerűen az IC-k számának arányában növelni kell. Miért az invertáló bemenetről hajtod? Olvastad, hogy az a jó, vagy kipróbáltad a normál meghajtást is?
Tessék:
5db ic-nek 5x akkora hőelvezetésre lesz szükség, de csak elméletben mivel azt hiszem egy házimozi-erősítőt szeretnél összefabrikálni tehát jelen esetben nem lesz 5x akkora hűtőbordára szükség (filmezés = nem szinusz jel max kivezérlés szóval bírja kissebb bordával is nem fog végig "clippelni" ) vagy ha túl forrónak tűnik, felhasználod maga a dobozt is hőleadóként, több szellőzést adsz neki, vagy megküldöd egy kis pici ventivel. 2. Erősítő táptervezésnél én másfélszeres teljesítmény-túlméretezést szoktam javasolni bár ez az erősítő amit építesz nem kifejezetten mind az 5 csatorna egyszerre max kivezérlés tő hangerő megszólaltatására lesz kitalálva szóval elég az IC-k csúcsteljesítményének a háromnegyede is. Azaz példaképp 5x56W=280VA trafó helyett bőven elég neki valami 200VA-is ettől kissebb viszont már tényleg gáz lesz. 3. Minden smakkol rajta kivéve a bemeneti 7-8 as lábak fel vannak cserélve az IC-n a bemenő jel a 7-es IN+-ra kéne menyjen a 2.2µF-on keresztül. A hozzászólás módosítva: Feb 26, 2013
Idézet: „Miért az invertáló bemenetről hajtod?” Ezt én se értem.
Lehetnék egy kicsit pofátlan, lehetne esetleg magyarul mert az angol tudásom az egy nagy nudli és a programom is magyar a fiam magyarította. De ő már nagy fiú és tojik a fejemre így nehézkes a bütykölésem. De köszönöm az eddigi segítségedet is, ha nem jön össze marad a régi módszer.
Dupla tápos a panel. (Egyik ismerősöm tervezte így pár éve, de utána kérdezni nem tudok nála már.)Sztereó erősítőmben van ez az áramkör, mindegyik csatornához külön-külön dupla tápos 180w -s toroid tartozik. A mély basszusok is nagyon jól kijönnek zenei környezetben. Az eredeti 2200µF elkok megvannak duplázva oldalanként.
Csak azért kérdeztem az 5db külön panelon lenne mindegyik csatorna erősítő is és mivel dupla tápos 1 így 5x2 táp kell neki. Többségében a helység zenei hangosítására szolgálna, meg persze mozi - mozi film is. Szóval zenével is lenne hajtva rendesen. A nagyon teljesitményt igénylő hangok szép kijövetelétől tartok, h. ha nincs elég energia ami egy basszusnál felvesz, akkor torz lesz és erölködik.
Trafót már ne vegyél
![]() A két front mehet egy 180W-os trafóról, a két rear és a szub a másikról. Szerk.: A puffereket ebben az esetben trafónként egy helyre kell csoportosítani, és csillagpontot képezni. A hozzászólás módosítva: Feb 27, 2013
Szia, a rajzról leszedtem, amit gondoltam, de igaza van a többieknek, valami védelem kell bele. Az első rajz a megpucolt kapcsolás, a másodikra tettem klipp védelmet, szerintem jobbat a gyárinál. A párhuzamosan kötött végtranzisztorok helyett csak egy pár van a rajzon, de értelem szerűen többel kell megépíteni.
|
Bejelentkezés
Hirdetés |







) Amúgy müködik a 2sk135/J50-el is , bár nagyon melegszik alapjáraton is(bemeneti jel nélkül) pedig a 20Mhz-es szkópon nem mutat gerjedést.A source ellálláson(0.16ohm) 16mV-ot mérek alapjáraton.A tápágban 100mA-t. (10ohmos ellenállat sorba azon mérek 1V-ot a + és - ágban is).60W szinusz 1kHz 8ohm műterheléssel.
Jó ilyesmit tudni, ripsz-ropsz kész a NYÁK-terved. A témájában kapsz hozzá segítséget ha elakadnál. 






