Fórum témák
» Több friss téma |
Fórum » NYÁK terv ellenőrzése
Hello!
Mivel itt a műveleti erősítő invertáló bemenete virtuális GND pont (működés alatt mintha ez a pont a GND-n lenne), az áramkör bemeneti ellenállását, az R1 határozza meg. (A bemeneten lévő kondenzátor váltóáramú ellenállását zérusnak véve.) Erősítést pedig R3/R1 hányadosa. üdv! proli007 A hozzászólás módosítva: Feb 2, 2013
A PIC kezdőknek topicban kezdtem el érdeklődni egy PIC panel készítésének miértjeiről. (PIC24HJ128GP504) Ott is feltettem az alábbi kérdést de sajnos ez már inkább ide tartozik, így hát felteszem itt. Ami a PIC témakörét érinti azon túl vagyok, viszont:
Csak úgy sikerült teljesen egyoldalúra tervezni a NYÁK-ot, ha a VSS vezetőt három helyen is egy-egy SMD ellenállás (1206) alatt vittem át. Furatszerelt alkatrészek esetén úgy tudom, hogy ilyen nem jelentene nagy problémát, mert a NYÁK másik oldalán futna a vezető, viszont SMD-vel való megoldáskor ez mi problémát okozhat? Főleg, hogy a 3 ilyen megoldás közül van két olyanom ahol a VDD fölött fut el a VSS. Mellékeltem egy képet.(EagleCAD) (a kontroller lábait néhol összemosta a print-screen, azzal ne törődjetek ) A jobboldalon jelölt VDD-VSS esetén egy 0 Ω-os ellenállás található és így egymás felett futnak a vezetékek. Az alsó VDD-VSS esetén egy 10 Ω-os ellenállás található, mely az AVDD-VDD között elhelyezkedő (adatlapban javasolt) ellenállás szerepét tölti be. Mindezek milyen problémát okozhatnak?!?! Vagy elfogadható az, hogy ugyanazon az oldalon a tápot és a földet egy SMD ellenállással egymás felett viszem el?!?! A hozzászólás módosítva: Feb 3, 2013
Szia! Elvileg semmilyen problémát nem jelent, ha csak össze nem pacázod annyira hogy összefolyik alatta az ón. Én is szoktam nem csak 1 hanem 2-3 csíkot is vinni egy egy ellenállás alatt néha. De ha már idekerültél lenne nekem egy pár változtatási ötletem a tervedhez kapcsolódóan. A kérdéses pontok a képen a módosítással együtt.
Köszönöm a segítséget! Megfogadom! Csak kedden fogom lenyomtatni, szóval még módosítok rajta néhány dolgot, többek között azokat is amit említettél. Akkor nem csak az én elvetemült ötletem volt ez az "SMD-vel kierőszakoljuk az egyoldalú NYÁK-ot" ötlet.... Ez megnyugtató.
![]() Az említett "Ez minek kell???" rész viszont elgondolkodtató... A táp bevezetéseinek elvileg először a kondenzátorokat kell érinteniük és csak azok után a kontrollert. Viszont ha azt nem teszem oda, akkor ez nem valósul meg. De itt amúgy én is hibát találok a dologban, mert akkor meg a kontroller alatt kellene kihagyni a föld összekötést nem?!?! És így biztosítanám, hogy a táp és föld bevezetések kizárólag a kondikon keresztül érjék a chip-et nem?!?! És még el nem felejtem: Teliföldesre akarom készíteni a NYÁK-ot, ez elvileg nem okoz zavarokat majd igaz? Illetve teliföldben melyik a jobb megoldás? A "tömény"/homogén, vagy a "raszteres" teliföldes? A hozzászólás módosítva: Feb 3, 2013
A chip alatti résznek sokkal kisebb az ellenállása mint a vékony kunkornak ezért arra tuti nem fog áram folyni csak a chip alatt jelen esetben.
Ez valóban így logikus... De akkor elvileg ki kellene szednem az egész földelést a chip alól, mert így nem teljesül a "táp először a kondikra majd onnan a chip lábaira" elv. Elgondolkodtató.... Erre lehet még rákérdezek a PIC topicban is, hátha tudják a PIC mennyire zavarodik meg ha ez nem teljesül.
Mindenesetre köszi a segítséget!
Sziasztok,
bocs hogy még mindig ezzel zavarlak titeket de valaki megnézné hogy hogyan lehetne egy kicsit minimalizálni ennek a nyáknak a méretét? Köszi
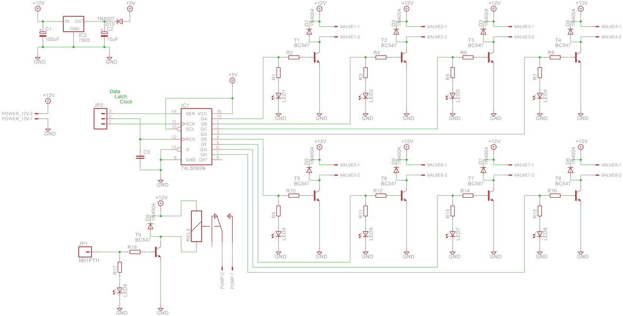
Szia! Szerintem SMD alkatrészek nélkül nem fog menni. A D10 dióda fordítva van!
Szia! Állítsd fel az összes ellenállást és az összes diódát, ezzel több mint 1 centit keskenyíthetsz rajta.
De sikerült pár millimétert lefaragni a panel hosszából.
A teli földel nem tudtam mit kezdeni ( s jobban kedvelem ha minden vezetékkel van lefűzve. ). Az R17-es ellenállást és a LED9-et az R18 mellé lehetne tenni. De ezekkel az alkatrészekkel már nagy lenne ott a zsúfoltság. A hozzászólás módosítva: Feb 10, 2013
Ez amúgy pontosan milyen relétípus is?
Amióta először megláttam, már azóta nem értem, hogy annak mi értelme, hogy a kapcsolt oldal középkivezetése nem a két kapcsolt érintkező mellé van kivezetve, hanem a vezérlőtekercs kivezetései mellé... Ez tök értelmetlenül csökkenti a szigetelési távolságot, és azért a relégyártó részéről ez nagy butaság.
Szia,
melyik ellenállásra/diódára gondolsz? Mert mindegyik áll
Szia,
SMD alkatrészeket max az ellenállásokat tudnék használni de ott meg gond lenne a GND vezetésével. Igazad van tényleg fordítva volt a dióda. Köszi átnézem. A relénél ahogy megoldottad azt úgy szabad?
Megnéztem, ezek tényleg odarakták a középső érintkezőt... Ha 0.8mm-es furatot, és hozzá 1.5mm-es kerek forrszemet használsz (ez ugye elég átlagos kialakításnak nevezhető, bár a rajzodon nem pont ilyen van), akkor 4.8mm lesz a panelon a távolság a vezérlőáramkör és a vezérelt között. Ez - szerintem - messze nem elegendő a hosszútávú biztonságos működéshez.
Nézd meg pl. ezt, neki ugyan nagyobb furat kell (1.1-1.2mm-es), amihez dukál mondjuk egy 2-2.5mm-es forrszem, de még azzal is 13-14mm lesz a panelon a távolság. Én a helyedben másik relét néznék... A hozzászólás módosítva: Feb 10, 2013
Azon gondolkodom hogy létezik e 12VDC 3fázisú mágneskapcsoló. Mert akkor nem kellene 230V-ot húznom a relére. 24VAC/DC-s biztos van, csak akkor módosítani kell a kapcsolási rajzban a feszültség stabilizátort (a 7805-os stabilizátor bemenetére sok a 24V) ill. az elektromágneses szelepeknek is 24 voltosnak kellene lenniük.
A hozzászólás módosítva: Feb 10, 2013
Üdv!
Készítettem egy teszt panelt a nagyobb DIP 40-es AVR-ekhez. Azt szeretném megkérdezni, hogy a kristály ami az XTAL pinekre megy, az túl messze van e vagy még "határon belül" van e? A rev1 képét csak azért töltöttem fel, hogy a tüskesorokat be lehessen azonosítani. SB
Nincs az messze, ekkora sebességnél (freki) nem okoz gondot.
A fáma azt írja , hogy minél közelebb legyen , de szerintem ez még belefér.
Az ekkora freki alatt a kristályon lévő 4MHz-re érted vagy 1 és 20MHz között bármilyen használható(adott avr által "támogatott") kristályra?
Üdvözletem!
Szeretnék segítséget kérni tőletek! Milyen panelt készítsek egy LED (40db) sor rendszerhez. Úgy szeretném megoldani, mint a bicikli lámpánál a 3 fokozat (álló, oda vissza fénymozgás, villogó) effektus. Mit kell hozzá összeszednem (kondenzátor, ellenállás stb), milyen lapkát kell hozzá készítenem kb? Hozzáteszem, hogy a bekapcsológomb világításának a tápellátására kötném. Mondjuk nem tudom az hány V , de kb 5-12 közötti lehet, de lehet hogy csak 3-3,3V. Mellékelek egy képet a kék pöttyök a LED-ek. A hozzászólás módosítva: Feb 19, 2013
Mivel az AVR-ek az XMegakat kivéve mind 20MHz és alatta mennek, ezért 20MHz-ig írtam, hogy ezzel nem lesz gond. (Az ökölszabály az, hogy minél közelebb legyen a procihoz és a két vezető egyforma hosszú legyen.)
De szerintem vékonyabb vezetővastagsággal jóval közelebb kerülhetne a Q is a procihoz. Nem kell ehhez 40miles vezető (ha jól néztem) A proci közepén viszont nagyon közel van a vezető és a via egymáshoz. (Jól gondolom, hogy ez próbapanel + légkábelezni fogod?) A hozzászólás módosítva: Feb 20, 2013
Köszönöm szépen a segítséget. Eddig csak azt az ökölszabályt ismertem, hogy lehető legközelebb legyen. Hogy egyforma hosszú is legyen a vezeték ez nekem új, így egyből meg is jegyzem magamnak.
A NYÁK rajzot EAGLE programmal készítettem alap 0,05 colos négyzethálóval, ahol a vezetősávok 0,056-osak. Ha jól gondolom akkor ezek nagyobbak a 40miles-nél. (most meg is néztem a programban, tehát ha jól értem 0,05 col vagy inch az = 50 miles) Azért használtam ezt a méretet, mivel úgy tervezem, hogy műnyomós technikával készíteném el majd a panelt, ami ha jól tudom "kicsi" vezetősáv szélességen nem biztos, hogy jó lesz. A próbapanelt csak azért raktam így össze, forrasztás nélkül, hogy látható legyen, hogy hol tudnék szalagkábelt is használni, mint pl.: ISP, SPI, JTAG.... Így ki tudtam próbálni, hogy ne ütközzön bele a csati egyik a másikba, vagy kondiba. Szóval ezt nem fogom teljesen összerakni és légkábelezni. Ezt a panelt azért szeretném megépíteni, mert a nagy próbapanelem már kevés a hely és a sok vezeték amit használok zavar nem is beszélve az egyre gyakoribb kontakt hibákról. Tehát, hogy átláthatóbb legyen. Még 2 kérdésem lenne, hogy a ADC VCC-jébe ha jól tudom érdemes lenne egy ~10mH-s induktivitást betenni, ami így jobban szűri a zajt, jól tudom? A másik, hogy nem feltétlen kell, de egyes AVR reviziókhoz(hibás szériákhoz) a TOSC lábakra azaz a RTC kristályhoz néha kellhetnek kondik? Szóval hogy az induktivitásnak és az említett kondiknak csak foglalatokat ültessek a NYÁKba? SB
Elhagyhatod azokat az alkatrészeket nem feltétlen muszáj bele tenni.
Itt nem is a feszültséggel hanem az árammal lesz gondod. Nyítófesz felett
már bármivel elmegy de ha mondjuk 10mA egy led (de állt 20 is lehet) akkor 10mA x 40. Bár lehet mátrixban is de akkor az elektronika bonyolódik. Vagy sorba is kötheted de akkor meg nagyobb feszültség kell mint a nyitóáram szorozva darabszám. Google-ban találsz pár megoldást erre.
Értem és köszönöm, bár mondjuk ha 12V-ot nézzük akkor nyitó feszültséggel nem lenne gondom szerintem, illetve az árammal. Viszont mivel nem építettem még életemben áramkört, csak elektronika órán de már nem tudom hogy merre, így valamiféle tervre lenne szükségem, amit megnézve össze csinálhatom a kis lapkát. Igazából úgy gondoltam, hogy sorba kötném a ledeket, persze szét osztva jobb ill bal csatolásra, tehát két modulból állna a led rendszer. De igazából átellentétesen kellene kötnöm a lapkába, hogy az oda vissza mozgás meg legyen. Próbáltam Google-ban nézni bicikli villogó áramkört (az a kis piros vagy fehér lámpa amit lehet ezresért kapni) de nem találtam sehol sem. Igazából azt kellene megsokszoroznom 3 ledenként gondolok itt ellenállás és kondenzátorra.
Sziasztok!
Segítségre szorulok, mégpedig a problémám a következő. Szeretném a nyák rajzomat összekötni, megoldani, hogy működő képes legyen. Mégpedig digitális hangerő szabályzómat szeretném vezérelni infrán érkező jelen (távirányító) ehhez rendelkezésemre áll egy tc9149 igaz nem mai darab ő már, de van pár darab nekem belőle. ![]() 4 csatornás audió hangerő szabályzót szeretnék vele egyszerre fő hangerő szabályozni, és ha lehetséges a mute funkciót is életre kelteni benne. Ezen kapcsoláson belül panel oldalon lévő tekeropótis hangerő szabályozást mellette. Köszönöm a segítséget előre is!
Sziasztok ez a kapcsolas elkeszult sztereo valtozatban, stabil tappal, kerlek titeket kicsit nezzetek at hogy jol keszitettem-e a panelt.
A hozzászólás módosítva: Márc 9, 2013
|
Bejelentkezés
Hirdetés |






















