Fórum témák
» Több friss téma |
Fórum » Oszcilloszkóp számítógépre
Igen, ami így ~0.5 uF. De llax 100 nF-ról írt.
Ebből következik kérdés, hogy mi az a minimum érték ami még használható? Ugyanez kérdés a kimenetnél is. A hozzászólás módosítva: Márc 13, 2013
Az a dióda tökéletes oda, mint a rajzon is odaírtam, szinte bármi jó. Nincs jelútban, lassúsága sem gond, mivel bármi túlfesznek előbb a tápszűrő kondikat kell féltápról teljes tápra feltöltenie, csak utána juthatnak szerephez azok a diódák.
Laslie: A kimeneten legalább 680nF -1 µF körül legyen (de nagyobbnak sincs sok értelme), min. 10V-os. Az alacsony fesz. miatt olcsóbban is vannak klf. műanyag dielektrikumú kondik (pl. fólia), bármely polarizált (elko, tantál) megoldás lehetőleg kerülendő. Alex2: Ma egyszer majdnem nekifutottam egy hangkártya bemenetet szimuláló tesztnek (az osztód minden variációjával), csak még azóta sem jöttem rá, merre vannak a BNC T elosztóim. De ha újra bekövetkezik a pc, f.gép, szkóp, T elosztó, csillagok és a Hold, szabadidőm, ezen túl személyem együttállása, akkor jó eséllyel nekiesek. Hangkártyával kipróbálva két esetet változott a jel, csak éppen nagyobb mértékben a lefutó élen (ahol nem, vagy legalábbis kevésbé kellene változni)...
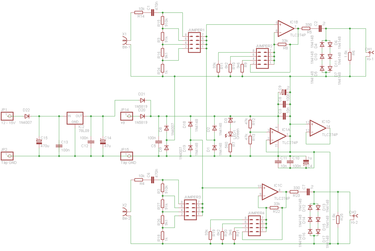
Elkészítettem a 2 csatornás változatot. Mivel sikerült 470 nF/250 V kondikat szereznem, ezért meghagytam a /1000-es osztást. Kérdés, hogy jó lesz-e ez így? Ránéznétek?
Közben észrevettem egy hibát. (nem volt bekötve a Ch2 GND).
Mekkorák azok a kondik?
Egyébként megépítésnél az osztó és szorzó hobelevanc külön nyákra készült. (Ide jön a jel, itt vannak az ellenállások.) Az ic panellal 4 rövid vezetéken keresztül érintkezik(Jel; gnd; szorzó; 1x szorzó) A nyákba beültettem 2db 4x2 tüskesort. (egészen pontosan a tüske anyája került rá. Érintésvédelmi szempontból jobb, ha nem tudsz ráfogni kézzel a jelre )A jumper pedig egy sima jumper csatiba forrasztott kettős tüske volt. A mostani előtét igényesebb lesz. Nyomtatott matricával stb....
10 mm x 8 mm x 10 mm (sz/h/m) fémezett poliészter (nem SMD)
Én még nem tartok itt, egyenlőre még a nyák terven dolgozom.
Üdv az uraknak!
Lehetne-e ennek a legutolsó és letisztázott "tuti" hangkártyaszkóp-illesztőnek a kapcsolását jpg-ben is feltenni?
Egy csatornás és két csatornás kivitel mellékelve.
Én a héten építem meg. Utána beszámolok.
Működésnek komolyabb akadályát nem látom.
Amire érdemes odafigyelni: a visszacsatoló hálózat ellenállásai ill. a hozzájuk tartozó kapcsoló minél rövidebb úton csatlakozzanak az OPA-hoz. Azért a tetejére építeni nem kell, de 3-4cm-nél hosszabb vezetékezés lehetőleg kerülendő. Amit feltétlenül a legrövidebb úton kel az OPA táplábaihoz ill. a jel GND-hez kapcsolni, azok a tápot szűrő kondik legkisebb tagjai. A bemeneti csatlakozók hideg végeit kizárólag a panel (jel) GND fóliájára kösd, a lehető legközelebb az adott bemenethez tartozó osztó földpontjához, azok más úton ne kapcsolódjanak sem egymáshoz, sem a kimeneti csatlakozókhoz. Továbbá tervezésnél (esetleges árnyékolás, stb...) a "hideg" pont minden esetben a jel GND legyen, ugyanis ez csak a DC táp szempontjából nézve "virtuális" GND, a jel szempontjából nagyon is valós...
Mellékelem a szétbontott rajzokat és a nyákterveket is.
1, osztó panel: mérendő jel, és gnd-je; osztó, szorzó jumper; osztó és szorzó ellenállások. Ic panel: a többi. Kérlek nézd meg, ha van időd.
Figyelni fogok erre, köszönöm.
A nyák tervezés nagyján túl vagyok, de még egy dolog ötlött fel bennem. Gondot okozna ha nem elemről, hanem dugasztápról táplálnám meg? Ebben az esetben kell valamit változtatnom a táp részen, vagy jó az úgy ahogy van?
Dugasztápot használva illene stabilizálni (és jobban szűrni) a tápfeszültséget, ha nem stabilizátoros a táp. Ha stabilizátoros tápot használsz, akkor elég az áramkör táp bemenetére tenni egy kb. 100-220µF-os elkót.
Berajzoltam a külső tápot, meghagyva az elemes táplálás lehetőségét. Ránéznétek, hogy jó-e így?
Azért gondoltam erre, mert a dobozt amit sikerült beszereznem lehetővé teszi ezt.
Jó így is, de ha beépíted a stabilizátort, akkor utána tehetsz kisebb elkót is (pl. 10µF-47uF).
Végül is sikerült teljesen furatszer szerelt alkatrészekkel megtervezni a nyákot. Az 1N5819 helyett BAT 41-es diódák lettek berakva. A nyákot a "KM35"-ös dobozva terveztem, helyet hagyva az elemnek is. Beépítettem még egy csatlakozási pontot egy kapcsolónak.
Megnéznétek, hogy jó-e ez így? A hozzászólás módosítva: Márc 26, 2013
Valamilyen képformátumban, pdf-ként vagy EAGLE fájlként fel tudod tenni?
Ha még egyszerűen meg tudod tenni, a föld fólia és a többi vezetősáv között hagyhatsz nagyobb rést is, illetve az árván maradt fólia felületeket kigyomlálhatod.
Elkészítettem a kétcsatornás szkópelőtét SMD változatát.
Három "emelet magas", vagyis három nyák ból áll, amiket rövid vezetékak kötnek össze. Így befér a 20x35x10 mm helyre!!!! Mellékelem a rajzokat: Összeszerelési, tápnyák jelnyák osztónyák.
Köszi, ez így frankó, de akkor már kérlek a Te általad rendezett .brd file-okat is felraknád, mert akkor nem kellene már nekünk pakolgatni az alkatrészeket.
rakom!
A Jel részében van az erősítő, és az végső diódás védelem. Az osztó részében a bemenet a soros ellenállással és kondikkal, valamint az osztó és szorzó jumperek vannak az ellenállásokkal. A táplálás részben van a 9V-os táplálás, virtuális földbeállítás, és a BEMENETI VÉDELEM IS! Ezeket a lapokat rövid vezetékekkel kötöm össze. Elhelyezés 80x40x20 dobozban(ebben az elem is benne van). Valaki átnézhetné a összeállítás kapcs raját, hogy jól bontottam-e szét az eredeti kapcsolást.
Napközben nem tudom megnézi a rajzot, de majd este ránézek.
Először én is a miniatűr megoldást kerestem, hogy minél kisebb legyen, de aztán rá kellett jönnöm, hogy bizonyos szint alá nem tudok lemenni. Kell a hely a bemenetnél a BNC aljzatoknak, a kimenetnél az RCA aljzatoknak. Neked ebbe a dobozba ezek is beférnek? Vagy más fajta csatlakozókat terveztél bele? |
Bejelentkezés
Hirdetés |




)









