Fórum témák

» Több friss téma
Fórum » A-osztályú erősítők
 
Témaindító: Dióda, idő: Feb 14, 2006
Lapozás: OK   101 / 137
(#) soos csaba válasza CIROKL hozzászólására (») Ápr 1, 2013 /
 
Na azért ebben nem hiszek, ne haragudj, az IC-s végfokokat kifejezetten rossz hangúaknak ítélem el!
(#) CIROKL válasza soos csaba hozzászólására (») Ápr 1, 2013 /
 
Bővebben: Link
Itt a kis tesó neki kevesebb az igénye !
Bővebben: Link
Az én példányom természetesen ennek is van több lehetséges módozata.
(#) soos csaba válasza CIROKL hozzászólására (») Ápr 1, 2013 /
 
Látom ez a 8Wattos változat, de ahogy látom ennek a tápegységében is szerepel két akkumulátor, te ezt hogy küszöbölted ki, hogy ne keljenek az aksik?.
(#) CIROKL válasza soos csaba hozzászólására (») Ápr 1, 2013 /
 
Az eredetiben igen van akkumulátor de működik ez az nélkül is az előbbi hozzászólásokban ecseteltük pont az esetleges megoldásokat .
Bővebben: Link
A hozzászólás módosítva: Ápr 1, 2013
(#) soos csaba válasza CIROKL hozzászólására (») Ápr 1, 2013 /
 
Köszi szépen a segítséget!, még gondolkodom azért ezen a végfokon hogy meg építsem vagy nem, nagyon költséges lenne ez nekem. Lehet hogy inkább megépítem EZT ezzel olcsóbban ki jönnék, és lehet van olyan jó mint a Hiraga, szerinted?.
A hozzászólás módosítva: Ápr 1, 2013
(#) CIROKL válasza soos csaba hozzászólására (») Ápr 1, 2013 /
 
Na ettől jobbat nem találsz ... Ha nekem nem hiszel akkor még magadnak sem, ha olcsót szeretnél akkor tényleg marad a TDA... /A link nem megy! / /
A hozzászólás módosítva: Ápr 1, 2013
(#) szamóca válasza soos csaba hozzászólására (») Ápr 1, 2013 /
 
Milyen gyorsan változik az építőkedved. Mire találok neked kondit 107€-ért, már nem is aktuális.
(#) llax válasza soos csaba hozzászólására (») Ápr 1, 2013 / 1
 
Itt nem a hangjukról, hanem a táp szűréséről van szó... Az egyik alig érzékeny rá, a másiknál minden azon múlik. Szándékosan említettem a "közutálatnak" örvendő TDA2030-at. Szimmetrikus tápról 1000µF pufferek mellett sem fog akkora brummot produkálni, mint egy vele azonos teljesítményű A-class 100.000µF mellett...
Ezen túl csak annyit kell még tudomásul venni, hogy egy jó 30W-os A osztályú végfok építésénél már akkora gondot kell fordítani a táp megépítésére, mint egy sok száz W-os AB osztályúnál...
(#) soos csaba válasza CIROKL hozzászólására (») Ápr 1, 2013 /
 
Erről a gépezetről van szó, a linket nem tudtam ki javítani, valamiért nem működik.
(#) soos csaba válasza szamóca hozzászólására (») Ápr 1, 2013 /
 
Atya ég ez aztán jó drága!, inkább hanyagolom!. Azért köszi hogy keresgéltél nekem. Hát a kedvem hamar meg változik ha lehetetlennek tartom egyes gépezetek meg építését!
(#) soos csaba válasza llax hozzászólására (») Ápr 1, 2013 /
 
Szevasz!, Értem és igazad is van!
A hozzászólás módosítva: Ápr 1, 2013
(#) CIROKL válasza soos csaba hozzászólására (») Ápr 1, 2013 / 1
 
Már megint csak viccet üzöl velünk mi itt magyarázunk meg irjuk a valóságot , neked meg percenként változik a kedved ...
Épist amit akarsz nem hallgass senkire az a leg tiszább !
A hozzászólás módosítva: Ápr 1, 2013
(#) szamóca válasza soos csaba hozzászólására (») Ápr 1, 2013 /
 
Mégis mit gondoltál, mennyi egy ekkora kapacitású kondi ára?
Egy jó tanács. A kapcsolási rajz még nem készülék. Attól hogy valami egyszerűnek tűnik, igencsak komoly felkészültséget igényelhet. Először önmagaddal kell összhangba kerülnöd, hogy mit szeretnél, mik a lehetőségeid anyagilag, milyen géppark amit el tudsz érni, és végül de nem utolsó sorban a saját felkészültséged felmérése, szigorú mércével.
(#) reloop válasza soos csaba hozzászólására (») Ápr 1, 2013 /
 
Szia! Olvasva kérdésedet, javaslom először építs egy belépő szintű A osztályú erősítőt. Abból annyi tapasztalathoz jutsz, mintha itt oldalakat írnánk tele. Semmi esetre se 30W-ossal indíts!!!
Kérlek tanulmányozd ezt az írást! Ha időd és alkatrészkészleted engedi, építsd is meg, ígérem nagyon tanulságos. A JLH témában megnézheted mennyi pozitív vélemény született erről a végtelen egyszerű kapcsolásról. Nézd meg a csatolt fotókat, és mérd fel például hűtőfelületben mire kell számítanod egy 30W-os A osztályú erősítőnél.
A rettenetes pufferállományt feszültségstabilizátorral is kiválthatod a hangzás drasztikus romlása nélkül. Kipróbáltam, az én rendszerem például kimondottan jobban szól stabilizált táppal.
(#) keszeg01 válasza soos csaba hozzászólására (») Ápr 1, 2013 /
 
Szia.
Ezt is olvasd el és először is dönts el mekkora teljesítmény kell neked !
http://hapro.atw.hu/
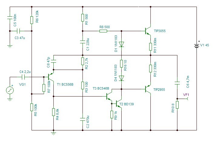
(#) highand válasza soos csaba hozzászólására (») Ápr 1, 2013 / 1
 
Én viszont ezt javasolom neked. Az R12, a 10 ohm-os ellenállás növelésével 3A-ig növelheted az A osztály áramát a végtranzisztorokon. R6-al tudod a legnagyobb kimeneti torzítatlan jelet beállítani, de ezzel az értékkel már jó lesz. 15V felett tetszőleges tápfeszültséget használhatsz, amilyen transzformátorod a fiókban van, az jó lesz, legfeljebb R6-al utána állítasz.-

A kapcsolás még arra is nagyon használható, hogy R12 csökkentésével közvetlenül meg tudod hallgatni a különbséget az A osztály és más osztályú beállítás között. ( nem húzza el a középfeszültséget).

Ráadásul egy nagyságrenddel jobb a torzítása mint más egyszerű erősítőknek...
A hozzászólás módosítva: Ápr 1, 2013

HOODVEGAB.JPG
    
(#) reloop válasza highand hozzászólására (») Ápr 1, 2013 /
 
Üdv! Úgy látom a hivatkozott ellenállás pozíciószáma R16. Ajánlanám figyelembe venni, hogy R1-R8 eredőjén folyjon legalább annyi áram, ami az NPN végtranzisztor béta-szorosával kiadja a nyugalmi áramot - tudom részletkérdés, de az ördög ebben lakozik
(#) highand válasza reloop hozzászólására (») Ápr 1, 2013 /
 
Az utánhúzóról elfelejtkeztél...különben meg pontosan annyi áram kell a végtranzisztornak, mint a JLH kapcsolásban.


Egyébként köszönöm a kiigazítást, mert ezzel végtranzisztorral tényleg legfeljebb 2A-ig fog menni, bár sosem lehet tudni...A lényeg nem változik, A, AB, B kipróbálható vele.
A hozzászólás módosítva: Ápr 1, 2013
(#) reloop válasza highand hozzászólására (») Ápr 1, 2013 /
 
A JLH-ról jutott eszembe, hogy 1k eredő bázisellenálláson mily kevés áram folyik. Táblázat.
(#) highand válasza reloop hozzászólására (») Ápr 1, 2013 /
 
A JLH-ban sem igen folyik több, tekintve a potit is, amivel az általad hivatkozott cikkben az áramot állítják. Ott kb 13V van erre, ebben 22V. 60-80-as bétával lehet számolni nyugodtan.

Szóval ide nem jó a táblázatod, mert itt az eredő nem 13V-on van, hanem 22-ön. ( ha a nyitófeszültséget is beleszámolom, akkor még jobb a helyzet ugye)
A hozzászólás módosítva: Ápr 1, 2013
(#) reloop válasza highand hozzászólására (») Ápr 1, 2013 /
 
Pont így számoltam. R1-R8-on 22mA folyik. Ebből illő meghagyni T3 kollektorának 5mA-t. A maradék 17mA-t a végtranzisztor jó esetben is 100x-osára erősíti.
A feszültségutánhúzással az a gond, hogy a pozitív félperiódusban az R8-on folyó áram továbbra is 22mA marad, még ha ideális esetet is számolunk. Mikor T3 lezár nincs ami tovább fokozná a TIP3055 bázisáramát. Megoldás lehetne darlingtonokat alkalmazni, de azok termikus stabilitása túl nagy kihívás lenne A osztályban. Marad a kompozit darlington, mint arra Csaba tett is be példát.
(#) highand válasza reloop hozzászólására (») Ápr 1, 2013 /
 
No, a JLH-ban pedig 26mA folyik, innentől minden ugyanaz. Az utánhúzásnál valamit elszámoltál, mert az utánhúzó kondi teljes kivezérlésnél min. 50V-ra emeli fel R8-at, így legalább 15V marad R8-on, azaz 30mA. 2A-nál simán van 100 a béta a ma kapható tranzisztoroknál, de ha csak 70, akkor is megvan a 2A.

Magyarul ha a végtranzisztornak megvan 2,5A-nál a 100-as béta, akkor meg lesz 30Vpp a kimeneten a jel, bár én nem írtam kimeneti teljesítmény maximumra semmit.

Ha nagyon jót akarunk, akkor a végére BD441-442 kell és kész.
A hozzászólás módosítva: Ápr 1, 2013
(#) reloop válasza highand hozzászólására (») Ápr 1, 2013 /
 
C1 feszültsége a kivezérlés minden pillanatában konstansnak tekinthető. Mi indokolja, hogy az R8-on eső feszültség bármikor is nagyobb legyen a nyugalmi állapotban mérhetőnél?
Ne vedd zaklatásnak, csupán az eszmefuttatás kedvéért vetettem fel ezt méretezési részletkérdést.
(#) highand válasza reloop hozzászólására (») Ápr 1, 2013 /
 
Az utánhúzó kondi lényege: a kimeneti feszültség emelkedését átviszi a kapocspárra. Jelen esetben a kondi felső vége kb 35V-on van kivezérlés nélkül. Amikor a kivezérlés a kimeneten felmegy 15V-ot, a kondi mindkét vége felmegy 15V-ot. Tehát simán a tápfesz fölé megy, ez az egyik haszna. A másik az, hogy látszólag megnöveli R8 impedanciáját, hiszen a kivezérlés során R8-on a feszültség csak annyit változik, mint amennyi a nyitófeszültség változása plusz R11-en változó feszültség, ami pici.

Tehát hasonlóan működővé teszi R8-ot, mint egy áramgenerátor.

Most jöttem rá, hol beszélünk el egymás mellett. A max kivezérléshez a kimenetet pár volttal a féltáp alá kell állítani. Így már meg is vannak a te levezetésedben hiányzó V-ok. Én vezettelek félre, amikor az előbbi magyarázatban 22V-ot írtam R1, R8-ra. Ez olyan 25V körül adódik, hiszen lefelé a PNP tovább húz, mint felfelé az NPN, tehát féltáp alá megyünk.
A hozzászólás módosítva: Ápr 2, 2013
(#) reloop válasza highand hozzászólására (») Ápr 2, 2013 /
 
Tiszta és világos. Az R8-on folyó áramot azért továbbra is keveslem. Ebben tamáskodtam:
Idézet:
„10 Ω-os ellenállás növelésével 3A-ig növelheted az A osztály áramát a végtranzisztorokon.”
(#) highand válasza reloop hozzászólására (») Ápr 2, 2013 /
 
Kb 2V - ot változik R8-on a feszültség vezérlés közben, ami a nyitófeszültségből és a figyelő ellenállás feszültségéből adódik.
(#) highand válasza reloop hozzászólására (») Ápr 2, 2013 /
 
Erre már válaszoltam és megköszönten azt, hogy kijavítottál:

Idézet:
„Egyébként köszönöm a kiigazítást, mert ezzel végtranzisztorral tényleg legfeljebb 2A-ig fog menni,”
A hozzászólás módosítva: Ápr 2, 2013
(#) reloop válasza highand hozzászólására (») Ápr 2, 2013 /
 
Tényleg. Egész elmerültem az A-osztályú kivezérelhetőségben.
(#) highand válasza reloop hozzászólására (») Ápr 2, 2013 /
 
A teljesség kedvéért még annyit hozzá kell tennem, hogy ez a 2V változás R8-on lecsökken 0,5V-ra, ha A osztályba állítjuk az erősítőt és 200mV-ra, ha teljesen elhagyjuk a figyelő ellenállást. Ez növeli hurokerősítést, hiszen ez azt jelenti, hogy R8 "áramgenerátor" belső ellenállása tovább nőtt.

A vitánk egyébként erősen akadémikus jellegű, hiszen ha a kérdező kipróbálja a kapcsolást tapasztalni fogja, hogy pár száz mA nyugalmi áram felett az égegyadta világon semmi változást nem lehet hallani. Pont ez a kapcsolás haszna, ezért raktam fel.
A hozzászólás módosítva: Ápr 2, 2013
(#) reloop válasza highand hozzászólására (») Ápr 2, 2013 /
 
A téma címéből eredően csak az A-osztályú működést tanulmányoztam. Válaszaid köszönöm.
Következő: »»   101 / 137
Bejelentkezés

Belépés

Hirdetés
XDT.hu
Az oldalon sütiket használunk a helyes működéshez. Bővebb információt az adatvédelmi szabályzatban olvashatsz. Megértettem