Fórum témák
» Több friss téma |
Mielőtt kérdezel, a következő két dolgot ellenőrizd!
I. A helyes tápfeszültségek megléte.
II. A kimeneten van-e egyenfeszültség.
Élesztés.
Ez ugyanolyan jó megoldás, mivel itt is csak egy nagy impedanciás bemenet van. A másik megoldás csak annyiban tér el ettől, hogy a vezérlések nem a testhez képest, hanem a virtuális földpontokhoz képest történnek és oda vissza. Tehát klipp-ben jobb a viselkedés.
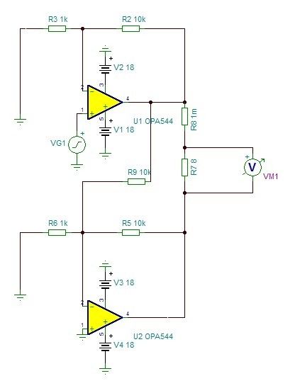
Biztosan jó ez a rajz? Nem lehet, hogy a jobb oldali félhídnak nulla a kimeneti feszültsége?
Egész jól néz ki ezekkel a vég tranyókkal.
Szerintem működik, de nem a legjobb megoldás az biztos.
Sziasztok ezeket mértem szkópon,és multival, jók e az értékek.Jelgenerátorral 1 Khz szinussal 1v bemenettel.A multi első képe a kimenő fesz váltóban padlón,a másik a megjelenő egyenfesz millivoltban.A szkóp képe a felső rész az eredeti jel az alsó pedig a végből kijövő jelalak.Nem láttam változni a jelet,persze most terhelés nélkül mértem.
Ha nem jól csinálok valamit irjátok meg légyszi.
Csak azért gondolom, mert a jobb oldal egyrészt a saját kimenetéről kap jelet a visszacsatolásban, másrészt meg a másik kimenetről ellenfázisban. Ugyanakkorák az ellenállások. Tehát az összegzett vezérlés nulla...
Mivel a szkópod belső ellenállása Mega ohm-os így az erősítő nem is fog szinte semmit sem terhelődni, max kivezérlésnél. Tehát az általam ábrázolt halmazrajz alapján már ki lehet számítani az erősítőd teljesítményét.
A kép szerinti elrendezésben az alsó erősítőnek természetesen nem nulla az összegzett erősítése, hanem -1 szeres.
Azaz a felső erősítő kimeneti jelét erősíti egyszeresen, de ellentétes fázisban, tehát tökéletes hidat alkot... Teljes mértékben egyezik a Beringer 600 által csatolt rajzon megvalósított elvvel, tehát építsétek meg nyugodtam Beringer600 hídját. A hozzászólás módosítva: Ápr 5, 2013
Hali! Akkor talán bdw83 jó lenne?
1-3A-es is jó. Mindjárt keresek.
Kitakaritom a próba terhelésem, és akkor mérek újat.
BD879, BD979 vagy ez.
A hozzászólás módosítva: Ápr 5, 2013
Értem,és köszönöm kifogom próbálni.
Sziasztok ez megfelel műterhelésnek?Ami rá van irva 220vAc,6.67R,amit mérek az 5.9R.6.6A,
Gondolom elég a teljesítménye hozzá a végfokokhoz
Jó lesz persze, még fűteni is.
A hozzászólás módosítva: Ápr 5, 2013
Köszi akkor most lepróbálom,megterhelem 1Khz szinusszal
Told neki,ha már izzik akkor üssél rá két tojást
.
Köszi,de nem hiszem majd 7A terhelést tudok ráküldeni hogy izzon.2.5mm ellemállás huzal megy végig a porcelán testen
Hello!kaptam egy apt100-at es azt szeretném kérdezni hogy hogy kell 9bekötni?
Nem semmi hangja van az ellenállásnak szól rajta a szinusz
Mit?Itt nézd meg.
A hozzászólás módosítva: Ápr 5, 2013
+ - gnd be ki
Sziasztok!
Gondolom hülyeség lesz amit kérdezek bár most nekem mégse egyértelmű ![]() Régebb óta tervezek egy "hordozható hangszórót" Ezt javasolták vagyis a tda2030-at , igaz 12V ből lehetne többet kihozni, de állítólag ez megfelelő lenne nekem.. Szóval az alap felállásom az lenne, hogy hangszóró vmi erősítő +robogó akkumulátor... És egészen véletlenül akadtam rá most erre: Erre D ez az írja, hogy 2x12 v ... ez azt jelenti, hogy a 12 nem is elég neki vagy csak annyi, hogy akkor szimplán 18w om lesz? Köszönöm... A hozzászólás módosítva: Ápr 5, 2013
Szia! Egészen pontosan azt írja: 2x12VAC. Ez váltóáramot jelent, egy középleágazásos 2x12V-os szekundert. Ebből +/-16V-ot állítelő egyenirányítva, pufferelve. Ennek köszönhető a nagyobb teljesítmény.
Ha 12V akksi lesz benne, az autós végfok IC-k között nézz szét! A hozzászólás módosítva: Ápr 5, 2013
Köszönöm a választ...
És ez így nem is használható? ![]() Nem autós akksi, mert veszítene mobilitásán csak valami kis robogó, de ez ugye csak formai dolog
Nem, annak szimetrkus tápfesz kell.
Semmilyen megoldás nincsen rá? :'(
Keressek másik erősítőt?
Hányszor kell még leírni, hogy másik kell? Keress autós IC-k között, mert azok mennek szimpla 12V-ról. Egy egyszerű példa TDA2005..
Amit belinkeltél azt nem tudod közvetlenül akkumulátorra kötni.
Építeni, vagy vásárolni szeretnél? Szerk.: Bővebben: Link A hozzászólás módosítva: Ápr 5, 2013
|
Bejelentkezés
Hirdetés |












. 






