Fórum témák

» Több friss téma
Fórum » ATmega fejlesztői panel építése, ötletek tanácsok.
Lapozás: OK   1 / 1
(#) tomipap hozzászólása Máj 12, 2013 /
 
Szervusztok. Pár napja játszottam a gondolattal, hogy építek egy fejlesztő panelt magamnak AVR DIP40 µC-hez. PIC-hez már készült pár példány és a mai napig is sokat használom őket ha PIC-es fejlesztésről van szó. Nem vagyok nagyon profi szinten még programozás terén és vannak azért hiányosságok minden téren. A PIC-es board-om a "feryservice" féle fejlesztő panelek átdolgozott változata. Valami hasonló építésén gondolkodom Atmel ATmega DIP40-es családhoz is. Mondjuk adapterekkel minden további nélkül használható lesz 28 vagy kevesebb lábú kontrollerekhez is. Többre pedig első körben nem lesz szükség.

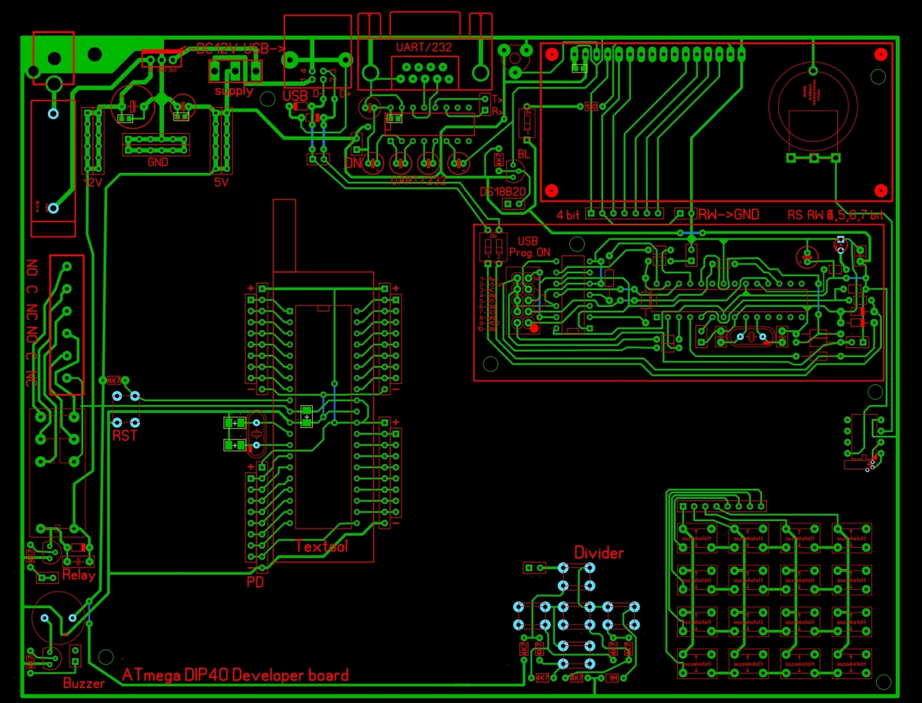
ATmega 324 lesz az első kontroller amivel éleszteni szeretném a panelt. A képek között megtaláljátok csak iránymutató célzattal a PIC-es board-ok fotóit is. A panel tervezést elkezdtem, de mivel az ötletek folyamatosan jönnek, így sokat változott már csak az elmúlt 5 órában is. A panel még erősen "prealphabeta" 0.0001 verzió. Tegnap kezdtem el vele foglalkozni SprintLayout-ban, a panel még félig üres, és nincs még minden felrajzolva.

Amik lesznek a panelen az eddigi tervek szerint.

- Textool foglalat a 40 lábú µC-nek
- 1db vezérelhető relé sorkapcsokkal
- 1db buzzer
- RS232 port MAX232-vel (UART) DSUB9
- DS18B20 OneWire hőmérséklet érzékelő IC
- DS1307 I2C RealTime Clock 3V backup elemmel
- 2x16 LCD kapcsolható háttérvilágítással
- 4x4 taszt móatrixban 8pin
- 4 irányú taszt plusz középső gomb "enter"-nek. (ez egy analóg portra csatlakozik egy 5 lépcsős feszültség osztóval
- LM358 műveleti erősítő
- EEPROM pl.: Atmel 24C02
- USB port

- ?Programozó?

És itt jön a nagy kérdés és az is ami miatt látjátok a nyákra rádobott AVR Doper programozót. Ha jól emlékszem a programozó nyákját "atiotezer" csinálta csak EAGLE formátumban volt amiből átlett rajzolva Sprint Layout 6.0-ba. Szóval amiben nem jutok dűlőre az az, hogy érdemes e ráépíteni a programozót is a nyákra? Én majdnem biztos vagyok benne, hogy megteszem mert a cél az lenne, hogy a panel egyetlen USB kábel csatlakoztatásával azonnal használható legyen. De úgy, hogy egy "kapcsolóval" váltani lehet az USB D+ D- lábait, és ha az AVR doper irányába van kapcsolva akkor ugye rögtön tudom szinte bármelyik fejlesztő környezettel programozni az µC-t, mert az AVR Doper az STK500V2 kompatibilis. Nagyon kényelmes lenne sok esetben ha nem kellene hozzá külön programozót cincálni. Programozás után pedig egyszerűen visszakapcsolni a D+ D- lábakat (ezt persze nem muszáj csak hogyha valami USB-s projekten dolgozunk) AZ ISP portot bedrótozhatom, elvileg nem fog zavarni sok vizet. De azt is jumperekkel vagy dip kapcsolókkal bonthatóvá teszem.

Szóval ez az egyik dolog amivel kapcsolatban nagyon kíváncsi vagyok a véleményetkre, ötleteitekre. A másik pedig csak annyi lenne, hogy akinek van ötlete, kritikája az ne tartsa magában, hátha sikerül az ötletekből valami érdekes összehozni.

Két képet találtok a PIC-es board-okról, és a panel tervet jpg valamint Sprint layout formátumban.

Bárki bármire bárhogy szabadon használhatja...
(#) lazsi válasza tomipap hozzászólására (») Máj 12, 2013 /
 
Szia!

A programozó megoldására egy ötlet, ami az STK500-ason is van: A programozó jelei (MISO, MOSI, SCK, Reset) egy tüskesorra kivezetve. Mellette másik tüskesoron ugyanezek, amik mennek tovább a uC-hez.
Előnyök: Külső, kész panelen lévő uC-t tudsz ISP programozni. Ha nem 40 lábú uC-t használsz, akkor ugye máshol vannak ezek a kivezetések, vagyis egy másik tüskesor, és a megfelelőbe dugod az átkötést.

További ötletek:
- Potméter(ek), hogy analóg bemenőjelet tudj szimulálni.
- PWM-hez műveleti erősítős integrátor
- Infravörös (kétirányú) port
(#) tomipap válasza lazsi hozzászólására (») Máj 13, 2013 /
 
Köszönöm, a PWM integrátor jó ötlet, nem jutott eszembe pedig sokszor bíbelődök PWM-el. Infraport nem foglal sok helyet az sem rossz ötlet. Tegnap óta kicsit igazítottam rajta, és elkezdtem beletervezni a programozót.
A hozzászólás módosítva: Máj 13, 2013
(#) tomipap hozzászólása Máj 13, 2013 /
 
Nem sok változás történt de azért updatelem.

Új 4x4 matrix került fel a nyákra,
javítva lett a 4 irányú gombsor,
DS1307IC elkezdtem berajzolni.

Csak azért, hogy hátha valakit érdekel.

Talán pár nap múlva már érdekesebb lesz a panel. Sajnos nem volt ma elég időm rá.
(#) sargarigo hozzászólása Máj 13, 2013 /
 
Esetleg belepakolhatsz még egy ethernet-et is mondjuk enc vezérlővel. Az usb mellett még jól is mutatna
Érdekes elgondolás egyébként amit csinálsz, kíváncsi vagyok mi sül ki belőle!
(#) tomipap válasza sargarigo hozzászólására (») Máj 13, 2013 /
 
Az enc28j60-at hasznaltam parszor de mostmar olyan nehez beszerezni, hogy levagyok dobbenve. A Wiznet chipek hoditanak azt viszont mar nem akarok erre a panelre. De mostmar akarok ethernet-et is... Holnap meg huzos napom lesz, de csutortok estig felrajzolom a pwm cuccokat, befejezem az ora ic-t es megcsinalom az ethernet-et.

Az ethernet mondjuk nehezebb mert azt szeretnem megoldani a panelon, hogy az olyan periferiak amik nem megoldhatoak 2-3-4 vezetek csatlakoztatasaval, azokat DIP kapcsoloval lenne jo kapcsolni az uC-re mert lustasag fel egeszseg... Megprobalom, hatha elferek. Elvileg siman, max megprobalok a hatlapra tobb alkatreszt SMD-ben pakolni.

Ket oldalas nyakot csak azert nem szeretnek, hogy konnyebben utanepitheto legyen amatoroknek is...
(#) tomipap válasza sargarigo hozzászólására (») Máj 13, 2013 /
 
Nincs egy ethernet csati macro-d Sprint Layout-hoz? En nem talalok sehol. Nincs kedvem berajzolni/meretezni. Van meg igy is javitanivalo boven

edit: talaltam RJ45-ot. Vak voltam, sorry.
A hozzászólás módosítva: Máj 13, 2013
(#) Hp41C válasza tomipap hozzászólására (») Máj 14, 2013 /
 
Szia!
SPI (SPI DualIO, SPI QuadIO) EEprom, digitális potenciométer. MB501L frekvenciaosztó és kapuzó áramkör, LM311 oszcillátor, amiben az L vagy a C változtatható (egyszerre csak az egyik), így L és C mérőnek lehet használni.
(#) tomipap válasza Hp41C hozzászólására (») Máj 14, 2013 /
 
Koszi az otleteket. SPI EEPROM -ot szeretnek, digitalis potmetert meg az eletben nem hasznaltam bar sosem lehet tudni. Apropo MB501L. Hol a feneben lehet olyat beszerezni? En nem talaltam sehol es kellene nekem is egy 1/64-es oszto ami MB501 kompatibilis vagy kimondottan az.
(#) tomipap hozzászólása Máj 17, 2013 /
 
Viszonylag sok valtozas tortent az eddigi elmult par napban. A kisebb aramkorok, EEPROM, 1/64 oszto, oszcillator, muveleti erosito viszont meg varatnak magukra addig amig vegre kibontakozik mit is akarok valojaban. A helyzet abban valtozott, hogy a fejleszto panelt szeretnem Arduino kompatibilisse IS tenni. Ez annyit tesz, hogy Arduino Shield-eket ralehet csatlakoztatni es a kesz library-ket igenybe venni hozza. A kovetkezo µC-khez is letezik mar Arduino bootloader: Atmega164,324,644,1284.

Eleg sok Arduino shield-em van kezdve a kulonfele ethernet shield-eket, SD kartya, Eth+SD, egyszeru csavaros sorkapocs shield-ek (pl. riaszto tervezesnel jol jon), solar toltoaramkor shield et cetera. Szeretnem ezeket is hasznalni ezzel a panellal.

Ennek tukreben kapott a panel Arduino meretezesu tuskesorokat is. Itt jott elo a TEXTOOL foglalat foloslegessegenek a kerdese is. Egy precizios foglalat lehet, hogy boven megteszi. Nem napi szinten lenne ugysem cserelgetve az µC.

A rele ami eloszor 12Volt-osra volt tervezve az cserelve lett 5Volt-osra. A panel egy resze ujra lett gondolva, hogy logikusabba sikeruljon alakitani az elrendezest.
Lathato, hogy mar az ENC28J60 Ethernet µC/IC is belett rajzolva, de meg nincs kitalalva, hogy milyen modon lesz (jumper, dip kapcsolo, "dugdosos vezetekes") csatlakoztatva az µC-hez mivel ugye okelmet is ISP-n kell programozni, tulajdonkepen ez egy ethernet kepes mikrokontroller.

A kontroller programozo labai DIP kapcsolon keresztul lettek vezetekezve a programozora, de az ISP csatlakozo megmaradt a panel programozo reszen, hogy masik eszkozt is lehessen igeny szerint programozni.
A RealTimeClock IC az LCD ala kerult, sok dolgunk ugysincs vele, az SCL SDA labait pedig kihoztam elerheto helyre.
Felkerult egy 3.3V-os stab a panel aljara (SMD, SOT223 (AMS1117)) az ENC28J60 tapjanak. Hat nagyjabol ennyi. Vannak hianyzo GND vezetekek es berajzolatlan dolgok boven... A billentyuzet is kapott egy kis szepeszeti atalakitast .
(#) Hp41C válasza tomipap hozzászólására (») Máj 17, 2013 /
 
Szia!
Sajnos lemaradtál róla. A L@mex -ben árulták 10 Ft/db áron...
(#) tomipap válasza Hp41C hozzászólására (») Máj 17, 2013 /
 
Itt nemetorszagban egen foldon nem talalok. De mar a magyar kereskedoket is vegig zongoraztam. Eppen a te altalad tervezett serial analyzerrel buveszkedtem
A hozzászólás módosítva: Máj 17, 2013
(#) Unfi hozzászólása Máj 17, 2013 /
 
Sziasztok.
Én az Arduino ötletéből csináltam egy fejlesztőt, DIP40-es Atmega324-hez, amin ki lehet próbálni sok mindent. Rendelkezik USB, és ISP csatlakozási lehetőséggel. Minden port ki van hozva, plusz a GND, a 12V, és az 5V is. Ha adapterről használod, lekapcsolja az USB 5V-ot

100_0543.jpg
    
(#) tomipap hozzászólása Máj 26, 2013 /
 
Üzdvözlet mindenkinek.
Hosszasabb költői válság és időhiány után ismét nekiláttam és dolgoztam pár órát a panelon. Történt megint pár változás ami azt illeti. Az ENC28J60-al kicsit zsákutcába kerültem és egyelőre leszedtem a panelról (nem jelent semmit) mert mivel az utolsó nagyobb változás óta törekszem az Arduino kompatibilitásra is azóta rájöttem, hogy van 3-4 Wiznet 5100-as ethernet shield-em is arduino-hoz és akkor inkább azokat használom, nem az ENC28J60-at. A másik ami megerősítette a döntést, hogy "pure" még soha nem dolgoztam az ENC chippel és még abban sem voltam biztos, hogy működik e úgy ahogy megrajzoltuk (thx Bubuka57). Jobbnak láttam egyelőre jegelni és nem elszúrni egyelőre a kevés időmet vele. Feltöltöttam arról is a rajzot, ha valakit érdekel akkor legalább tudja használni talán valamire. Ennek ellenére még mindíg jobban tetszene ha a panel kapna egy FIX ethernet portot, de amíg az ENC28J60-at nem próbálom ki tesztpanelon élőben addig eléggé bizonytalan vagyok, hogy "mifán terem".

A penel alsó részére felkerült egy LED "bar" 10LED-es.
Bal oldalra került 1db(IO) + 3db(i2c) Seeed Groove szériával is kompatibilis csatlakozó.
Ugyanígy kivezetésre került 5db analog port is. Alulra került még egy HC-SR04 ultrahangos szenzornak aljzat és mellé egy ADXL335-ös analóg gyorsulásmérő panelnek egy 6-os tüskesor. Szintén berajzoltam egy 24Cxx eeprom-ot.

Szerk.: Közben már az Arduino kompatibilitás is hibásnak tűnik, pontosabban a lábkiosztás nem egyezik az elvárttal ami nagyon megnehezítené a fejlesztést így Arduino alatt. Na azt átkell rágnom vagy rajzolnom teljesen. Csak arra nem emlékszem, hogy mi alapján csináltam így.
Ezen a képen van egy lábkiosztás táblázat.
A hozzászólás módosítva: Máj 26, 2013
(#) tomipap hozzászólása Jún 10, 2013 /
 
Üdv!

Ismét sikerült egy nagyobb lépést tennem a fejlesztőpanel projektemmel. Elkészült az első prototipus amely rögtön kb. 15 módosításra adott okot és felmerült a kérdés azzal kapcsolatban is, hogy melyik programozó típus integrálása lenne célszerűbb. A panel beültetése és úgy egyáltalán az igényessége nem kimagasló mivel a lehető leggyorsabban egy működő, tesztelhető prototipust szerettem volna látni az asztalon. A feliratozás minősége is rossz lett mert az itthoni laminálóm nagyon nehezen viszi ezt a méretet és szorul mint a fene. Nem volt kedvem vasalgatni...


Jelenleg egy AVR-doper programozó működik a panelon de sajnos a doper-nek sok sok problémája van a driverekkel. Szerencsére nekem a műhely laptopom esetében ilyen problémám nem akadt soha, de például a Windows 8-at futtató "nagy" gépem már az istenért nem bírkózik meg a driverrel. A célom egy olyan programozó integrálása lenne amellyel nem fordulnak elő ilyen problémák. STK500 hibatlan Win8 alatt is...

Másik ötlet az lenne, hogy a teljes programozó ugrik a penelról és marad az ISP port a programozáshoz. Ellenben az Arduino kompatibilitást bővítve, a panelra kerülne egy Atmega 8U2 vagy pedig egy FTDI chip, hogy rögtön az Arduino IDE-ből is programozható legyen a board. A panel sokat lenne Arduino IDE alatt programozva, mivel egyszerű és millió library található hozzá.

Az első teszteken túl vagyok és egyelőre minden működni látszik.

A "Hello World" programot a gyorsaság kedvéért Flowcode-ban dobtam össze (1perc munka) csak, hogy lássak valamit az LCD-n végre. A kész HEX-et pedig ingyenes Codevision AVR (4K max)-el égettem be az ATmega324P-be.

Ötleteket, tanácsokat, kritikákat továbbra is szívesen fogadom.

Mint azt megtapasztaltam a legnagyobb határokat a döntés képtelenség szabja e projektemben így bármiféle ötlet nagyon jól jön.

...Egyik komolyabb hiba a panelon: lemaradt az Arduino tüskesorról a Reset áramkör bekötése.
A hozzászólás módosítva: Jún 10, 2013
(#) tomipap hozzászólása Jún 10, 2013 /
 
Kicsúsztam az időből már nem tudtam az előző post-hoz hozzácsapni.
Galéria
(#) tomipap hozzászólása Jún 18, 2013 /
 
Sziasztok.

Az elso verzios panel tapasztalataibol kiindulva (aminek a fejlesztese nem all le) megepitettem egy kovetkezo prototipust. Ez Arduino alapokra epitkezik, shield kompatibilis es egyszeruen hasznalhato az Arduino IDE-vel. Atmega1284p chip-re van alapozva amelyhez kesz library is elerheto.

A panelen levo hardvereket eddig 80%-ban mar leteszteltem es kijelentheto, hogy a tesztelt "modulok" ugy mukodnek ahogy kell.

Tesztelve:
DS1307 Real Time Clock
ADXL335 X Z Y accelerometer
24C02 EEPROM
Rele
Buzzer
DS18B20 homerseklet erzekelo
2x16-os LCD hattervilagitassal
3-as nyomogomb sor
5-os iranygombok
RS485
RS232
tapok, GND-k a helyukon

Persze vannak meg bugok itt ott es a panelterv is meg sok sok kivanni valot hagy maga utan. Es raadasul meg ott van egy rakat hely a nyakon amit meglehetne pakolni. Az egesz varazslat atfog kerulni eagle-be, hogy atlathatobb legyen a kapcsolas masnak is.

Az elozo verzios panelen lecserelem azt a nyamvadt dopert egy STK500-ra. Hulyeseg volt azt raepiteni. Nekem mukodik minden gepemen, de nemelyik gepen agyrem telepiteni es nem mukodik Atmel Studioval. Esatobbi doper betegseg.

Egyelore az Arduino vonali fejlesztes fog tovabb haladni sebesen. Elkeszult par peldaprogram is a panelhoz, hogy gyorsan tesztelheto legyen.

Akinek kerdese, otlete van azt megkernem, hogy itt tegye fel inkabb mint maganban. Kaptam jopar emailt ami nem baj, csak jobb lenne ha nem egyedul blogolnek itt hanem hatha masok is otletet merithetnek a fejlesztesbol.

A panel jelenleg egy USB-vel a gepre kapcsolva, majd az arduino hardware libraray telepitese utan (egy konyvtar bemasolasa) azonnal hasznalhato es programozhato. Persze az Atmega1284p-be belekell irni a bootloadert eloszor.

A kovetkezo dropbox linken pedig par peldaprogram amiket a gyari peldaprogramokbol igazitottam ki, hogy azonnal LCD-vel lehessen oket tesztelni.
A linken szinten elerheto a szukseges Arduino Library keszlet is.

Dropbox
A hozzászólás módosítva: Jún 18, 2013
(#) aramos hozzászólása Nov 13, 2019 /
 
Hali!
Egy kis segítség kellene egy Atmega 324A-val kapcsolatban: egy optocsatolót szeretnék meghajtani vele (adott a kimenet , nem tudom melyik láb, csak azt, hogy mikor mi van a csatlakozón), az a kérdésem, hogy általában mennyivel terhelhető egy kimenet, (sink/source), és ehhez milyen feszültség szintek tartoznak. Sajnos az adatlap nekem nem mond sokat. Ez egyébként típusonként változó érték, vagy van valami általánosan jellemző?
(#) Kékróka válasza aramos hozzászólására (») Nov 14, 2019 /
 
Szia !

A 318. oldalon nézz körül.

J.

Bővebben: Link
(#) aramos válasza Kékróka hozzászólására (») Nov 14, 2019 /
 
Így már teljesen egyértelmű!
Köszönöm!
Üdv.
Következő: »»   1 / 1
Bejelentkezés

Belépés

Hirdetés
XDT.hu
Az oldalon sütiket használunk a helyes működéshez. Bővebb információt az adatvédelmi szabályzatban olvashatsz. Megértettem