Fórum témák
» Több friss téma |
A linkelt PT1000 mérőváltós rajzot fel tudnád tölteni újra? Sajnos lejárt a link.
Előre is köszi!
Hello! A gond az, hogy nem találom. A dátum alapján 200712.13-án lett feltöltve, és Pt1000 néven. Csak hogy ebből az időből nem látok filet a gépemen. De közben volt egy winyó hiba is, meg a régi gépem a garázsban van dobozban. Ilyesmi névvel mindössze ezt találtam.. üdv!
Nekem anno ezt dobtad össze: Bővebben: Link
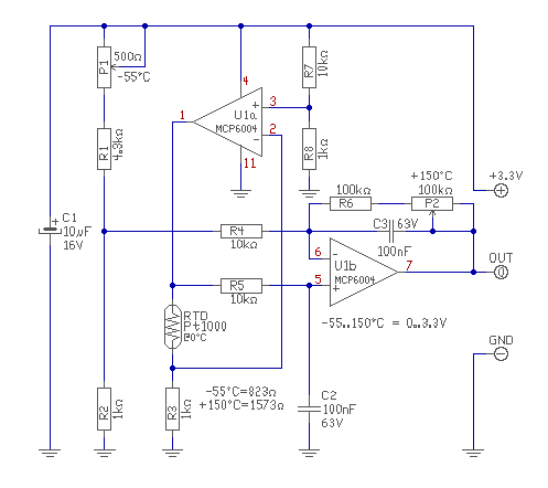
Hello! Tisztázni kellene milyen tól-ig hőfokra szánod, mit értesz 0..2,5V tartományon. De semmi esetre sem az R11-el. Mert láthatod, hogy a végértéket (meredekséget) P2-vel, nullpontot meg P1-el állítod. Ha MCP6004-et alkalmazol, akkor nem kell a Fet-es kiegészítés, így cseppet módosítani kell a rajzon.. PT1000 nem gond, csak az R3-at kell 22kohm-rea cserélni. üdv!
Mondjuk -55°C tól 150°C ig jó lenne. A 2.5V-on a pic AD ref+ feszét értettem.
Ha az AD referenciáját használod, akkor a platina áramgenerátorának és nullpontjának feszültségét is stabilizálni kell. Ha a +5V-ot használod PIC referenciának, akkor ha az változik, magától kompenzálódik a hiba. Valamint 0..5V lesz a használható tartomány. De ha ragaszkodsz hozzá, megrajzolom 2,5V-ra is..
Ha nem muszály akkor adok tápot a ref+ nak (kihagyom a referencia ic-t) így akkor egyszerűsödik a kapcsolás.
Amúgy 3v3-as a pic. A hozzászólás módosítva: Jún 5, 2013
Nos megrajzoltam. Remélem jó is, mert nekem ilyen IC-m nem volt még.. üdv!
Nos 1000 hála, a héten kipróbálom valóságban és visszajelzek.
Üdv!
Összeraktam a kapcsolás, kérdésem az lenne, hogy hogyan kell kalibrálni a két potival? Pt1000 helyére tegyek egy -55C-nak megfelelő ellenállást és P1-el kalibráljam 0V-ra a kimenetet, majd az ellenállást cseréljem ki a +150C-nak megfelelő értékkel és a P2 potival állítsak be a kimeneten 3v3-at?
Hello! Ez pontosan így van, de előtte meg kell nézni az IC mennyire tudja megközelíteni a 0V-ot, és a 3,3V-ot. Mert ez szerint kell beállítani. Vagy is ha nem, akkor szűkíteni kel a tartományt mondjuk 50mV..3,25V-ig. üdv!
Kösz!
Nem tudja teljesen a 0v-ot, de nyílván abból dolgozok ami van. ![]() A másik baj, amivel most szembesültem, hogy hogy lesz ebből celsius fok? Mert nekem a linearizációs függvényem ellenállás értéket vár, nekem meg most feszültség jön az ad bemenetére. Milyen összefüggés van a PT1000 ellenállása és a váltó kimeneti feszültsége között? Hogy számoljak? Nem is gondoltam volna, hogy ez ilyen bonyolult. Jelenleg a kapcsolás 2mv és 2.86 V között dolgozik, bér kissé nehéz belőni, mert egyik poti állása hatással van a másikra is. A hozzászólás módosítva: Jún 17, 2013
Hello!
A programot nem én írom, hanem Te! Gondoltad, hogy OHM-ot fog kiadni a kapcsolás? ![]() De mi a gond? Láthatod, hogy 750ohm változásra ad ki 2,84V feszültségváltozást. Ebből kiszámolható, hogy adott feszültség változás, hány ohm-ot jelent. A 823ohm-ot meg hozzáadod. Ez nem elektronika, hanem kis számtan.. üdv!
Így már világos köszönöm!
(Nem gondoltam hogy Ohm-ot ad ki, csak eszembe nem jutott volna, hogy előbb áttételt kéne számolni, majd azt visszavetíteni az ellenállásértékre)
Hi Mesterek!
Én kocsiba akarok hőmérőt rakni s ott csak 12V van. A kérdésem az lenne hogy a lenti kapcsolásban szereplő műveleti erősítő cserélhető e pl.: lm324-re aminek nem kell szimmetrikus táp?
Üdv!
Kicserélheted, de az LM324-nek is kell a szimmetrikus táp. Ebben a kapcsolásban mindenképpen szimmetrikus táp kell. Mondjuk egy MCP60x-el felépített illesztő már jó lenne neked, de ahhoz egy új kapcsolást kell tervezni. Ha nem kell akkora pontosság mint amit a PT tud és, ha mikrovezérlővel akarod feldolgozni a jelet, akkor válassz inkább egy digitális hőmérő IC-t. Pl. DS18S20, LM75. Vagy az LM35DZ analóg érzékelőt, amit szinte csak rá kell kötni az ADC bemenetre és kész is.Szerk.: Most nézem jobban, és látom, hogy féltápfeszes a kapcsolás 5V-ról. Próbáld ki, a -12V-ot kösd le GND-re a +12V pedig maradjon 12V. Működnie kell így is. A hozzászólás módosítva: Júl 15, 2014
Szia
"pl.: lm324-re aminek nem kell szimmetrikus táp? " Miért nem kell a LM324 nek szimetrikus táp? Egyik műveleti erősítőnek sem kell szimetrikus táp. De ha nem hasznász szimetrikus tápot akkor elfelejtheted a 0V környékén lévő értékeket. A LM324 es az egészen jól le bír menni a nullához de nála is, 1,5V alatti értrékek nem lineálissak, a nulla max 0,7V lehet. És ez az a műveleti erúősítő, ami a legjóbban megközelíti. Ha a +/- tápfeszültségből leveszel 2:2V ot akkor kapod meg a lineális szakaszt ( De erősítő válogatja ) De gondolom ez nem gond mert a PIC hez menő vezetéken van 2 dióda ami 0,6...0,7V felett vezetni fog. Amit oda írtak hogy be 0....5V az csak 0,7V.....4,3V ig lesz csak, a kapcsolásba. De amit az előbb írtam ~2V így 2V....3V között lesz a műveletí erősítőnek a lineális szakasza. Ha a teljes 5V ot akarod használni akkor válasz U/F átalakítot, és akkor le van a gond arró,l hogy a PIC csak 0...5V ot kaphat, és nem kell olyan PIC et választanod, amibe benne van a A/D átalakitó. üdv. ui.: Az előttem szóló irta a LM35 IC t ha neked az is megfelel lehet olyat kapni frekvencia kimenettel. Az közvetlen illeszthető a PIC re. A hozzászólás módosítva: Júl 15, 2014
Hi Mesterek.
Most rakom össze a kapcsolást. Van a végén 2 db dióda. Nem fognak azok vágni 0,7V felet a kettő 1,4V nél?
A multiplexer RON értéke viszont beleszámít majd.
Sziasztok!
Szeretnék rákötni egy PT100-at egy PIC-re. Proli007 által rajzolt 0-300 C-os változatra gondoltam. Rajzoltam hozzá egy nyák tervet. Szeretnék megkérni valaki hozzáértőt, hogy nézze át nekem. Előre is köszönöm a segítséget. Peti A hozzászólás módosítva: Szept 29, 2014
Sziasztok!
Összeütöttem az alábbi áramkört, ez így működőképes lehet? Hűtés szabályozáshoz kellene, hogy 15-30°C között tartsa a hőfokot, így azt gondoltam elég 0-50°C között mérni.
Szia Proli007!
Érdeklődöm,hogy az általad megrajzolt kapcsoláson mit kell módosítani, ha -40°C és 200°C közötti hőfok mérésre szeretném használni, a szenzor PT100 típusú és a referencia feszültség pedig +5V? Előre is köszönöm a segítséget!
Hello! Ez a kapcsolás igazából Pt1000-hez való.
Számításom szerint a Pt 100 és -40..200°C (74,27..175,8 Ohm) esetén.. P1=100 Ohm R1=300 Ohm R2=100 Ohm R4=R5=3,3k R7= 4,7k R8= 1,2k Szükséges.
Hello! Ez a kapcsolás igazából Pt1000-hez való.
Számításom szerint Pt100 -40..200°C (84,27..175,8 Ohm) és 5V tápfesz esetén P1= 100 Ohm R1= 300 Ohm R2= 100 Ohm R3= 1k R4=R5= 3,3k R6= 100k P2= 100k R7= 4,7k R8= 1,2K szükséges. (Előbb 84 helyett 74 Ohm-ot írtam, de már ne javította..) A hozzászólás módosítva: Ápr 5, 2018
Szia Proli007!
Köszönöm szépen. Ezek szerint Pt100 - hoz nem is lehet alkalmazni? Szimuláltam Proteusban az áramkört az általad megadott értékekkel, de 3.3V-nál nagyobb kimenő feszültségnél nem mutatott többet. Lehetséges,hogy kell még valamelyik ellenállás értékén változtatni? A hozzászólás módosítva: Ápr 7, 2018
MCP6004 volt benne,ahogy az eredeti kapcsolásban is.
Megnézem az általad javasolt műveleti erősítővel is. Köszönöm! A hozzászólás módosítva: Ápr 7, 2018
|
Bejelentkezés
Hirdetés |









Ebben a kapcsolásban mindenképpen szimmetrikus táp kell. Mondjuk egy 







