Fórum témák
» Több friss téma |
- Ez a felület kizárólag, az elektronikában kezdők kérdéseinek van fenntartva és nem elfelejtve, hogy hobbielektronika a fórumunk!
- Ami tehát azt jelenti, hogy a nagymama bevásárlását nem itt beszéljük meg, ill. ez nem üzenőfal! - Kerülendő az olyan kérdés, amit egy másik meglévő (több mint 17000 van), témában kellene kitárgyalni! - És végül büntetés terhe mellett kerülendő az MSN és egyéb szleng, a magyar helyesírás mellőzése, beleértve a mondateleji nagybetűket is!
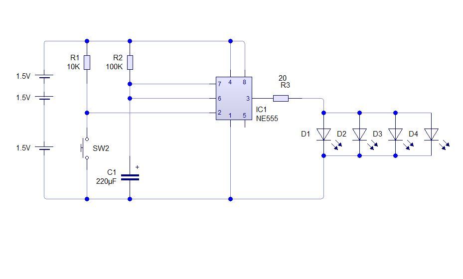
Az általam épített ne555-ös időzítő áramkör 7sec-re állítva nálam úgy működik a rajz alapján megépítve, hogy folyamatosan bekapcsolt állapotban van vagyis ha led-et kötök rá az folyamatosan világít majd ha megnyomom az időzítő gombját 7sec-re kikapcsol majd megint folyamatosan világít.
Szerintetek jól van ez így vagy elrontottam valamit.
Hello! Egy rajz talán segíthetne nekünk is. Nem? De még azt sem tudom kiolvasni, mi a gondod, vagy mit szeretnél. De lehet a Led-et a kimenet és a tápfesz közé kötötted, és a kimenet s GND közé kellett volna? üdv!
Igazán köszönöm a felhomályosítást valóban elkötés gond volt átkötöttem és most már frankón megy.
Szeretném a kocsimat úgy megcsinálni hogy ajtó bezárás után / távirányítós / az indexek villogjanak néhányat. Igazán köszönöm.
Megoldható egy rádiós ébresztőóránál (amiből a rádiórész off), hogy 1-2 másodperces áramkimaradások miatt amikor újra kell állítani, hogy a tápegység után egy nagyobb értékű kondi biztosítsa a szükséges energiát az átmenetre?
Szia.Nem célszerű, mert a többi alkatrésznek is van áramfelvétele (pl. a ledes kijelzőnek nagy!)Ha néhány sec. kimaradást szeretnél áthidalni, akkor inkább egy elemet, vagy akksit javaslok.
sziasztok
van egy Finder timer Type 85.34 es időrelém a táp bekötés oké hogyan tudom elérni hogy megadot időnként ki be kapcsoljon? a ki az megvan csak az a baj hogy nem kapcsol vissza. van rajta 4 pici kapcsoló
Szia!
A 85.34-es nem alkalmas ciklikus üzemmódra. Ehhez a 85.52 .53 vagy a .54-es típusok közül kell választanod Adatlap: Bővebben: Link. A hozzászólás módosítva: Jún 22, 2013
Sziasztok! A feszültség stabilizátor ic 1A áramánál többre lenne szükségem. Találtam egy kapcsolást ami elvileg ilyesmit tud, de a szimulátor szerint bőven 1A fölé engedi az áramot az ic-n. hogy is kéne csinálnom. Egy 7806-al kellene 3A-es tápegység.
A hozzászólás módosítva: Jún 22, 2013
Cseréld fel a kollektort és az emittert!
Megcsináltam újból smd alkatrészekkel rendes nyákon. Most működik csak kb 3 mp-ig.közben a szimulátorban ott 25 mp-ig működik. Most így nem tudom hogy végül hányasra cseréljem a kondit,vagy az ellenállást? Üdv.
Köszönöm, úgy jó! Egyébként innét másoltam:Bővebben: Link
Megvan a bűnös. Az R2 100K smd most lemértem,csak 40K-ot mutat.,ez hogy létezik?
Hello! kb. 22..24 másodpercig kellene működnie. Ellenőrizd a kondi és az ellenállás értékét. Vagy az ellenállás 10kohm, vagy a kondi fordított polaritással van bekötve. üdv!
Szia! Igen úgy van én is úgy számoltam 25mp-ig legyen.Mértem az ellenállás 1K-os a kondi is jól van bekötve.
A rajz amit visszaküldtél úgy van hogy a kondi + fele fölül van a - meg megy a IC6-2 lábra.
Így raktam.
Az 1k-nak túl sok szerepe nincs, csak védi a nyomógombot a szikrázástól. A 100kohm-nak és a kondi kapacitásának kell megfelelőnek lenni. Ha az idő 3sec, akkor majdnem tizede a 100k ellenállás, vagy az elkó kapacitása nagyon kevés..
A hozzászólás módosítva: Jún 23, 2013
Kicseréltem az ellenállást 1M-ra meg a kondit 470µF-ra és így is csak 10mp-et megy.Amúgy már megépítettem ezt az időzítőt ezekkel az alkatrészekkel mind a képen látható, és az ott okés.(csak gondoltam tovább fokozom villogóként).
Úgyhogy még mindig nem értem. Köszönöm. Üdv. A hozzászólás módosítva: Jún 23, 2013
Sziasztok!
PTC biztosítékot szeretnék, ~500mA-eset. Mit jelent az alábbi leírás? RXEF 040 Biztosíték, regenerálódó (0.4A/60V) Maximális feszültség : 60 V Min. vezetési ellenállás : 0,55 Ohm Max. vezetési ellenállás : 0,81 Ohm Min. kioldó áram : 0,8 A Max. bekapcsolási áram : 0,4 A Regenerálódási idő : 0,7 s (5×Imin esetén) A min. kioldó áram és a max bekapcs áramra lennék kíváncsi. Köszi! A hozzászólás módosítva: Jún 23, 2013
Olvasd el amit bemásoltál és meg is válaszoltad magadnak.
Na már most én azt nem értem, hogy
Biztosíték, regenerálódó (0.4A/60V) , min kioldó áram 0,8A. Tehát 800mA kezdi megnövelni az ellenállását? Na és a max bekapcs áram?
Ha kikapcsolt, akkor milyen áramra gondolsz? Pont az a lényeg hogy ne folyjon (legalábbis számottevő) áram.
Egyébként az átfolyó áram hőhatása miatt "kapcsol ki", azaz hirtelen megnöveli az ellenállását. Ha lehűl, (regenerálódik) akkor újra lecsökken az ellenállása (hirtelen). Ezek a jellegzetes pontok vannak rögzítve az általad bemásolt táblázatban.
Szóval az a lényeg, hogy az én smd-s avr égetőmbe keresek biztit.
Sima "elégőt" nem akarok. Az USB-n keresztül 500mA folyik max ugye, de ha elkötök a céláramkörön valamin vagy bármilyen gigszer van akkor tök jó lenne ez a ptc-s dolog. Szóval, ehhez keresek biztosítékot, s azért kérdeztem, hogy azok a jellemzők milyen jellemzők. Tehát, hány mA-nél fog ez a biztosító szakadásként viselkedni? Illetve ezek mit jelentenek? Min. kioldó áram : 0,8 A Max. bekapcsolási áram : 0,4 A A hozzászólás módosítva: Jún 23, 2013
én ezt úgy értelmezem, hogy ha kiold, mindaddig nem kapcsol vissza, ameddig a terhelés áramfelvétele meghaladná a 0,4A-es áramfelvételt.
Jól értelmezed.
fifadani: Ha nem vagy biztos benne, egyszer az életben meg is mérhetnéd, és akkor világos lesz. Így is lehet ám tanulni.
Még csak most vásárlom a dolgokat, azért kérdeztem, hogy nehogy rosszat vegyek.
Nos akkor nekem ez nem tuti mert a minimális kioldó áram 0,8A... Amíg nem esik vissza 0,4A alá addig szakadás marad. Okszi értem már.. Köszi! Akkor gondolom ez már jó: Maximális feszültség : 60 V Min. vezetési ellenállás : 1 Ohm Max. vezetési ellenállás : 1,95 Ohm Min. kioldó áram : 0,5 A Max. bekapcsolási áram : 0,25 A Regenerálódási idő : 3,2 s (5×Imin esetén) A hozzászólás módosítva: Jún 23, 2013
Sziasztok!
9V-os elem bekötésénél a nyákon levő VDD felirathoz melyik polaritás tartozik?
Sziasztok! Most már egyre komolyabb áramköröket építek (5-nél is több alkatrész!), úgyhogy felmerült az igény, hogy néha le tudjam szimulálni a dolgokat. Főleg elektromágneses rezonátorok érdekelnek, ezeket az igényeket kéne kielégítenie a szimulátornak. A fórumon keresgéltem és kettőt találtam: MultiSim és CircuitMaker. Jók lesznek ezek nekem?
sziasztok!
Nem szeretném visszaolvasni mind a 2142 oldalt,így megkérdezném,hogy miből érdemes megtanulni áramköri ismereteket? Itt mindenki nagyon ért hozzá,és én is szeretnék építeni 1-2 dolgot, de a szokásos tankönyvekből nem lehet szerintem megérteni,hogy mit miért használ az ember,főleg csak a működési elvét írják le ( de pl azt se,hogy hogyan kell bekötni). Szóval örülnék ha kapnék 1-2 ajánlatot...vagy itt mindenki mérnök?
Én youtube-ról tanulok... Beírod, mit akarsz építeni és találsz 15 step-by-step videót rá.
|
Bejelentkezés
Hirdetés |











