Fórum témák
» Több friss téma |
A pozitív oldali kondi fémháza a GND-n van, és a "másik lába" van a +tápon. Ezért nem tudsz azon feszültséget mérni a GND-hez képest (a kondenzátornak a negatív kivezetése közös a fémházzal).
Idézet: „A pozitív oldali kondi fémháza a GND-n van, és a "másik lába" van a +tápon” Igen, kicsit hamarabb kérdeztem, mint gondolkodtam volna. Valami ilyesmire jutottam én is, amit aztán az otthoni a mérések is alátámasztottak. Idézet: „a kondenzátornak a negatív kivezetése közös a fémházzal” Az axiáliskivitelűnél egyértelmű, de a radiálisnál nem gondoltam rá és a műszer sem mutat fémes kapcsolatot (persze ott az elektrolit). Itt ennyit erről, mert ugye ennek van topikja. Köszönöm a választ!
Hi Mesterek
Hídba kötve mennyi a általános tápfesz neki +,- ba ? Simán tudom hogy +,- 44V az ideális. Hídba "érdemes" 4 ohmos terheléssel hajtani, bírná? Válaszokat előre is köszönöm. A hozzászólás módosítva: Jún 12, 2013
Max +-40V dc még biztonságos (2x24VAC 300VA trafó kb megfelelő) 4 ohmon nem lehet terhelni a hidat, mivel hídkapcsolásban 1-1 erősítőt kötsz a hangfal 1-1 vezetékére, és ha 4 omhos a hangfal 2-2 ohm jutna/ IC és adatlapból kiderül hogy 2 ohmal nem terhelhető.
Azért nem mert túlmelegszik az IC s lekapcsol a hővédelem vagy az áramkorlát, mivel minél kisebb az impedencia annál nagyobb áram kering a vezetéken és az IC tokán keresztül. A hozzászólás módosítva: Jún 12, 2013
Egy apró, de fontos kis mozzanatot nem veszel figyelembe.
A feszültségek és az impedanciák valóban összefüggnek, de nem jó következtetést vonsz le. Ha 4R-al terheled a hidat, akkor valóban 2-2 jut mindkét IC-re, de ez nem jelenti azok automatikus túlterhelését. Csupán arról van szó, hogy adott tápfeszültség mellett, alacsonyabb impedanciával történő terhelés esetén, könnyen elérhető egy olyan kivezérlési szint, aminek hatására a kimeneti feszültség már olyan nagy hangszórón folyó áramot okoz (ez folyik az IC-n is), ami már beindíthatja a védelmet, vagy károsíthatja azt. De ez csak egy elérhető állapot, tehát ha nem vezérled ki jobban mint kellene (egy adott érték alatt tartod a kimeneti feszültség maximumot), akkor nem fog bekövetkezni. Azért vannak az intelmek a híd+4R társítása kapcsán, mert az amatőrök többsége a legminimálisabb önmérséklettel sem rendelkezik (főleg ha hangerőről van szó), ezért sajnos Önmaguk jelentik a legnagyobb veszélyt, így ez ellen kell védekezni. Ha kizárjuk a józan ész meglétét, akkor az eszközt kell olyanná tenni, hogy lehetőleg ne lehessen benne kárt tenni, ami a kimeneten folyó áram korlátozását jelenti. Ezt vagy a terhelés impedanciájának növelésével lehet elérni, ahol a maximális kimeneti fezsültség sem tud a kritikustól nagyobb áramot átkergetni a hangszórón, vagy a tápfeszültséget csökkentjük le annyira, aminek a maximuma esetén sem folyik az adott impedancián (akár alacsony is lehet) a kritikus áramtól nagyobb.
Szia!
Idézet: „Simán tudom hogy +,- 44V az ideális.” Ezt honnan tudod?
Hi
Simán után lemaradt a vesző. Úgy értettem hogy simán/nem hidalva, tehát 1 db IC-vel. Azért akarok hidad építeni mert ha már építek és rááldozom a pénzt és energiát akkor minimális plusszal (1db IC) dupla teljesítményt tudjon. Később ha kellene egy nagyobb teljesítményű erősítő akkor legyen, sosem lehet tudni mit hozz a jövő ![]() Jelenleg amihez készül a sub erősítő egy kis "subocska" ami gyárilag egy beépített erősítővel rendelkező 5.1-es szetthez tartozott (Samsung). Ezt akarom evvel a véggel (TDA híd) hajtani. Panelba/tömblakás lehet hogy még ez is sok lesz, már mint a mély-láda. Ezt a ládád viszont egy 10-20W erősítő is bőséggel meghajtana. Biztos hogy ha elkészül alapjárat alatt fog üzemelni a vég. Alkotó szavait megfontolva maradt a hid és rakok rá egy 4 ohmos soros teljesítmény ellenállást nagy hűtéssel, biztos ami biztos Köszönöm a válaszokat s a segítséget! A hozzászólás módosítva: Jún 13, 2013
Azt a vesszőt odagondoltam, a +/-44V miért felel meg a TDA7294 bármilyen alkalmazásánál is?
A soros 4 ohm ellenállás nagyon haszontalan! A híd egyik IC-je a hangszóróra, a másik tisztán az ellenállásra fog dolgozni. Van ennek valami értelme szerinted?
Nekem lenne egy tippem, ami értelmet adhat a dolognak.
Kellően nagy hangerőn, egyenletes szinuszhullámot hallgatva (ízlés dolga), a soros ellenállást aquvárium vizébe merítve, hűvös téli napokon jótékonyan fűtheti a halak életterét.
Sziasztok! Elkészült a TDA7294-el a sztereo hidam (Alkotós paneltervek alapján) és hozzá a kiegészítő áramkörök (hangsugárzó védelem, ventillátorszabályozás, hangszínszabályzó LM1036-al és természetesen tápegység).
Próbáltam követni a csillagpontos szerelés elvét, hogy elkerüljem a földhurkok miatti brummogást, de mégis van egy pici brumm a kimeneten. Ha csak a két híd rövidre zárt bemenettel üzemel síri csend a hangszórókban. Ha a hangszínt elé kötöm és annak a bemenetét földre húzom, alig zavaróan de mégis hallható némi brumm. A kérdéseim: - Mi az a zúgás, ami még elhanyagolhatónak mondható egy ilyen rendszernél? (tudom ezt nagyon nehéz definiálni, de azért mégis….). A teljes némaság elvárható tőle? - Az egyik hangszórókimeneten -6,7mV a másikon 3,7mV DC van. Ezek ugye jó értékek? Amiben eltértem a csillagpontos szerelés elvétől az, hogy a bejövő jel kábelének árnyékolását a hangszín panel GND-jére kötöttem, hangszint és a VF-ot összekötő kábelezés árnyékolását GND-re kötöttem a hangszín panelen is és a végfok panelen is, és nem a tápegység panelján kialakított csillagpontba. Így értem el a legkisebb brummot (lehet egyébként is így kell?). Ide raktam fel képeket az erősítőről és az egységek összekábelezéséről: Bővebben: Link Még két kérdés: -Van-e értelme utólagosan átalakítani a hidakat egyszeres táplálásúvá a Reloop féle módszer szerint (kiegészítő panelen hozzáépíteni azt a négy ellenállásból, két tranzisztorból és egy diódából készített hálózatot, ami egy virtuális GND-t hoz létre, ha jól tudom). Ezzel csökkenteni lehet a földhurkok kialakulásának veszélyét. Jól gondolom? - Mivel a TDA-s paneleket úgy készítettem el, hogy két jumper levételével a mono híd szimpla sztereóvá alakítható, így benne van a lehetőség, hogy az IC adatlapjában közölt hídkapcsolás helyett fázisfordító alkalmazásával hajtsam meg a hidat. Érdemesebb-e ilyen módon hidalni a kapcsolást? A válaszokat előre is köszönöm: metabo123 A hozzászólás módosítva: Jún 13, 2013
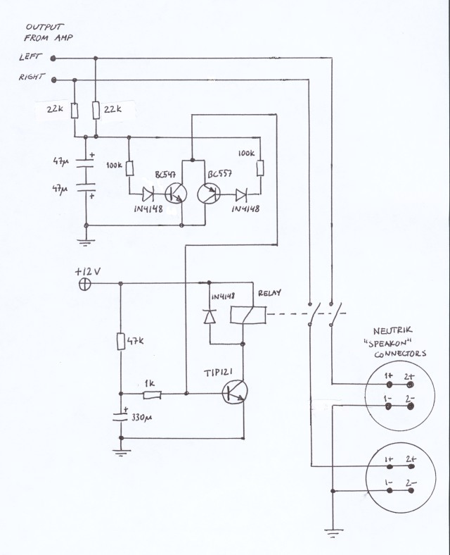
Vettem egy kitet és nem tudom bekőtni ez a tervrajza ,és ez elmegye 12V voltrol?
Szia! A testhez képest kell negatív és pozitív táp is, legalább 10-10V, de jobb ha +/-30V-ra kötöd.
Nem értem ,akkor kell GND-re is kösek +/- segitsetek rajzal ha lehet:
![]()
(Ne csak Reloop kínlódjon velünk. ) Olyan trafó kell aminek két azonos szekunder tekercse van. Az első kapcsolás egyszerűbb, a másodiknál kisebb az esélye a földhurok kialakulásának, van aki az egyikre van aki a másikra esküszik.
Sziasztok, volt időm végre új nyákot gyártani, és elsőre el is indult az erősítő, az IC nem romlott el a forditott nyáktól
!!!! Maxi respect, Reloop!!!!a 22k ellenállás növelésével növekszik az erősítő érzékenysége, kisebb bemenőjel is kihajtja? a bemeneten van egy 470nF kondi, annak a növelésével csökken a az alsó freki, amit átvisz? A hozzászólás módosítva: Jún 15, 2013
Melyik 22K-ra gondoltál? Bővebben: Link
Szia! Örülök, hogy sikerült. Az adatlap tartalmaz egy táblázatot, hogy mennyi az alkatrészek ajánlott értéke és hogyan befolyásolja az erősítő működést az attól való eltérés. Remélem másoknak is hasznos lesz az erről készült kivágás.
Lenne egy amatőr kérdésem: ha egy kétutas hangfalat kötök az erősítőre, a magashoz van hangváltó is, es mindkét hangszóró 4 ohmos, akkor hány ohmos a hangfal???
A kérdés csak akkor "amatőr" ha azt gondolod hozzá, hogy a hangszóró egy stabil értékű ellenállás. Erről szó sincs. Az impedanciája (váltó áramú ellenállása) nagyon széles határok között mozog, és a megadott érték nagyjából ennek a változó tartománynak a minimuma.
Szinte minden esetben a mély hangszóró paraméterei alapján határozzák meg a rendszer impedanciáját, mert a magasabb tartományokban már nem kapcsolódik olyan nagy áram a megszólaláshoz. A hangváltó is befolyásolja az impedanciát és annak frekvencia függését, de ezt a hatást igyekeznek alacsony szinten tartani (nem mindig sikerül). Ha pl egy z=4R nak árult hangszóró elé egy olyan tekercs kerülne, aminek az impedanciája az érintett tartományban 1R lenne, akkor a betáplált teljesítmény 20% a tekercsen tűnne el. Találomra mellékeltem egy adatlapot, ahol az alul látható piros vonal mutatja az impedancia változását, az értéket pedig a jobb oldali skálán olvashatod le. A 8R-os hagszóró impedanciája nagyjából 8-60R tartományban mozog. Még vedd észre, hogy van egy éles hegy a görbében, 30Hz körül. Itt maximum az impedancia, és ez a hangszóró saját rezonanciája. E fölé érdemes az üzemi frevenciatartományt választani. Kiegészítés: Sajnos amit mellékeltem abban van egy elírás, mert a szöveg és az ábra nem passzol össze (azt nem tudom melyik a rossz). Ettől függetlenül, hidd el nekem, hogy a diagram "hegye" az éppen a rezonancia frekvencia. A hozzászólás módosítva: Jún 16, 2013
Sziasztok!
Kezd végleges formát ölteni a rendszer, de néhány itt felvetett kérdésemre még választ várnék Bővebben: Link. Szükségem lenne a tapasztalataitokra! Igyekszem beleadni "apait-anyait" ebbe a projektbe, úgy műszakilag, mint esztétikailag, hogy a maximumot hozhassam ki a dologból (már ami tőlem és a lehetőségeimből telik). Köszi
Sziasztok véglegesen elkészült a hybridem
ajánlom figyelmetekbe mert sokat dob a csöves előfok a hangján. http://www.youtube.com/watch?v=ufmF0kSY53Y&feature=youtu.be
Szia metabo123,
Kérdéseidre a válasz: -Olyan mértékű zaj/brumm fogadható el, amennyit te el tudsz fogadni! Erre nincs "szabvány". -A DC offszetek tökéletesek. -A hidakat átalakítani nincs értelme, az csak olyan esetben praktikus megoldás, ha mondjuk van egy szimpatikus trafód, amin viszont csak egy szekunder tekercs van, de mégis szeretnél végfok tápot építeni belőle. -A TDA gyári hídkapcsolása teljesen rendben van, korrekt, nem érdemes bajlódni külső fázisfordítóval. Mindent jól kötöttél be szerintem. A kisjelű fokozatok és a vég közti jelkábel bekötésének módja kísérletezés tárgyát szokta képezni: árnyékolás mindkét fokozaton földelve, vagy csak a kisjelű fokozaton, vagy csak a végfoknál. Néhányszor nekem már bevált, hogy a jelkábel árnyékolása csak a kisjelű fokozaton volt letéve földre, és a kisjelű fokozat a földet nem a csillagpontról kapta, hanem a végfok nyákjának földpontjáról egy 1,5mm2 vezetékkel. Esetleg próbáld ki ezt te is. Még azt is érdemes lenne kipróbálni, hogy: - előfok tápjába a stab után ráteszel provizórikusan egy 1000 mikrot, és meghallgatod, hogy csökkent-e a maci hangja (stab kocka környékéről hiányolom a diódát katód a bemeneten, anód a kimeneten, ehhez a kísérlethez érdemes rátenni). - a hálózati trafó primerén a fázis és nulla pontokat megcseréled (fordítva csatlakoztatod a dugvillát a 230V konnektorhoz) Ha majd dobozolod a kütyüt: - potik testei legyenek elszigetelve a fém doboz testétől (láttam, hogy fémházasak); - bemeneti és kimeneti csatlakozók hidegpontjai is legyenek elszigetelve a fém doboz testétől; - életvédelmi nullázás (zöld-sárga cirmos vezeték) egy ponton legyen a sasszihoz rögzítve olyan csavarral ami más mechanikai rögzítést nem szolgál; - próbáld ki, hogyan legkisebb a brumm: táp földpontja és életvédelmi nullázó pont vezetékkel összekötve, 100Ohm-al összekötve, egyáltalán nincs összekötve. Több most így hirtelen nem jut eszembe. Üdv.: Péter
Szia Baxi,
Az IC adatlapja szerint hídkapcsolásban az alábbiak szerint tud üzemelni az IC: - tehelés 8 Ohm, ekkor a tápfesz +-25V - terhelés 16 Ohm, ekkor a tápfesz +-35V Ha a megadott üzemeltetési körülményeket nem tartod be, az IC minden különösebb kiváltó ok nélkül gerjed, erősen melegszik, végül vagy eséllyel tönkremegy. A linkelt adatlapon a 13-14. oldal szól a hídkapcsolásról. TDA7294 adatlap Üdv.: Péter
Ez egy igen erős biztonsági "ráhagyás", adatlap ide vagy oda
![]() Ennél azért többet bír egy híd, ha jól van hűtve.
Sziasztok! A következő a problémám: Van egy 2x TDA 7294 hidas végfok egyik 2x27VAC 270VA-es trafóval a másik meg 2x24VAC 300VA. Az a csatorna amelyik 300Va az megy szépen, de a másik egy idő után a hangfalon akadozós hang jelenik meg, ha meg leveszem a "hibás" oldalról hangerőt a 300VA os oldal csúnyán sípol, de ha kap jelet elhallgat.
Másik észrevétel: ha a 270VA os oldalra nincs kötve hangsugárzó és rátekerem a hangerőt akkor a 300VA os oldalon hallatszik a zene recsegve. A GND közösítve van a két csatornának.
Van egy DC védelem is kötve az erősítőre és nem amiatt jelentkezik? A figyelő résznél nem nagyobb ellenállás kell mint 22k?
A hozzászólás módosítva: Jún 29, 2013
Sziasztok Kis segítségre lenne szükségem,miután pár 7294 es Nyákot készítettem és egy ideig működtek, majd azlett velük hogy ok nélkül ahogy bekapcsoltam egyből a hangszóróm mebránját berántották, majd az eggyik lesült, úgy döntöttem hogy veszek gyári ú.n. KIT et. Nos mivel van nekem egy ügyes kicsi SAL Pa30100 asom sub nak és mellé 2 darab 100w os eminence driver meg némi közép hangszóró szükségem volt 2*100w ra és 1x170w ra, ebből kifolyólag vásároltam 2 100 és 1 170 es kitet 7294el, gondoltam előnyös a beépített védelmek miatt. Ezek okésan működtek 3 hónapot majd egy kis szünet után egy buliba jól leégtem énis és 2 ic és a 4 közül
). A sub erősítőben a hídbakötött ick közül az egyik és az egyik "magas AMP" ic je, a hídbakötött akkor égett ki mikor kimentem a mosdóba, mire visszajöttem szénné volt égve, majd átköttöttem a cuccot a magasakhoz aminek az lett a vége hogy minimális hangerőn csak háttérzene ment, de hát a közepe izzani ekzdett mint egy kis csillag. Mindkét ICn a V+ szál le volt égve, a sub ampnál a nyák aljáról is felégett mivel későn vették észre hogy kiégett. Ezek után biztosítékot raktam bele +,- tápfeszre is a magasakhoz 2 2,5A st a subhoz pedig 2 3A st a +- tápfezre. Van 44000 µF szűrésem, a magasaknál+-44v terhelés nélkül, terheléssel +-38v, a sub ampnál +-36v csendben, terhelés alatt +-33VSzámítva arra hogy megint ki fog égni Segítségeteket kérem abban,hogy mi a csökömtől égnek ki folyamatosan ezek a cuccok. Előre is köszönöm Gergő
Szia! Független tápok esetén a bemeneti test pontnál kösd össze a csatornákat, ne a pufferek csillagpontjait! Vizsgáld meg a két erősítőfelet teljesen szétválasztva is.
Terhelés nélkül ne adj jelet az erősítőre, nem szereti.
A leírt jelenség a hűtés elégtelenségére utal. Ez nem jelenti azt, hogy kicsi a hűtőborda, már az is gond, ha az IC-ről nem elég tempósan jut a hő a hűtőbordára. Ekkora tápfeszültségnél az IC hűtőzászlója alatti szigetelő már túl lassú ebből a szempontól. A témában keress rá a hűtőtönkre!
Rendben. A híd fullon használva mértem az IC fölötti rézlapocskát, amin Amga chip van, eléggé ingadozott, de kb. 70-83 fokig volt.
Egy rézmagos PC hűtőn van ventilátorral, az nem szokott 50 fok fölött lenni. A hozzászólás módosítva: Jún 29, 2013
|
Bejelentkezés
Hirdetés |










!!!! Maxi respect, Reloop!!!!






