Fórum témák
» Több friss téma |
Fórum » Ford buzzer(Ding-ding) épitese
Témaindító: illestibor, idő: Jún 29, 2013
Témakörök:
Sziasztok.Szeretnek epiteni egy buzzert, de ami nem csak sipol, hanem mint a Fordok-nal, ding-ding modban adja ki a hangot.Nem igazan talaltalm aramkort ami ezt csinalja, ezert kernek itt segitseget, hatha van valakinek egy jo kis kapcsolasa.Megkoszonnem.2
Szia!
Elmész bontóba 2000-ért kapsz ilyet. Daewoo nexia/racer is csilingel többféle (amerikai autos) hangon, mindez már dobozolva. Ennyiből nem hozod ki.
Egy dallamcsengő átalakítása megoldás lehet?
Valami hasonló, gong hangot ad. Mehet 12V-ról is.
Ilyen a hangja: Bővebben: Link A hozzászólás módosítva: Jún 29, 2013
Ez jol nez ki.Koszonom a kapcsolast.Ha gong hangot ad ki akkor jo kell hogy legyen.
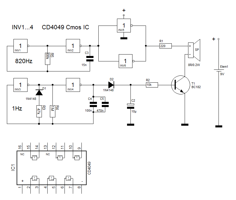
A kapcsolási rajz és a beültetési rajz, csak Én szerintem nem egyezik?
100n + 470n helyett 1 u van a nyákon.
A kapcsolási rajz szerint építettem meg. Működik csak nagyon halk 9V-ról, 12V-ról pedig sípol!
A C4 és C5 azért van ilyen furán kialakítva, mert oda nem lehet elkót rakni. Tudom, hogy a nyákterven az van, de erre figyelj!
Az eltérések azért vannak, hogy be lehessen állítani a fülnek kellemes hangot. Oda írtam, hogy kb. milyen frekik jelennek meg az oszcillátorok kimenetein. A felső adja az alap hangot, az alsó meg az "ütést" engedélyezi. A tranya bázisán lévő dióda+kondi pedig a lecsengést biztosítja. |
Bejelentkezés
Hirdetés |





