Fórum témák
» Több friss téma |
Üdv mindenkinek!
Olyan próblémával fordulok hozzátok hogy van egy több méter hosszú szalag tekercsekbe, amin matricák vannak. (olyan amiket a könyvekre ragasztanak leértékeléskor,stb) Azokat kéne megszámolni rajta. Próbálkoztam IR fénysorompó áramkörrel, de mivel a matricák 5mm-re vannak egymástól nagyobb sebességnél használhatattlan. Milyen érzékelővel lehetne ilyesmit csinálni? Válaszokat köszönöm előre is.
Infrakapu. Egy infra led + fotódióda. Komparátor áramkör a diódára és egy impulzusszámláló. Csak a külső fényt ki kell zárni nagy valószínűséggel.
Én átvilágítanám a matricák hordozójához kiválasztott színű leddel, a másik oldalon pedig fotodióda (vagy tranzisztor), egy kis erősítés, komparátor, számláló. Jó közel egymáshoz a diódákat, ill. a papírhoz, amennyire csak lehet, így a külső fényre sem lesz túlzottan érzékeny.
Sok múlik azon, hogy milyen anyagból van a hordozó. Ha infravörös fény számára kellőképp átlátszó, akkor át lehet vezetni a csíkot egy rés-optón (nyomtatókban vannak szép nagy darabok is, amikbe valószínűleg befér a csík legalább fél-szélességig); az adó diódát adott frekvenciájú impulzusokkal kell meghajtani, vevő oldalon pedig erre a frekvenciára szűrni (a környezeti fényhatások kiszűrése érdekében), majd jöhet az említett komparátor és számláló-áramkör. Az opto válaszideje és a címkék mérete, eloszlása fogja meghatározni, mekkora lesz az a legnagyobb továbbítási sebesség, aminél még stabil a számlálás.
Ha a hordozó nem igazán átlátszó, akkor is nagy valószínűséggel tükrözni fog. Ekkor szintén infravörös adó- és érzékelő használata a legcélszerűbb, de úgy kell őket elhelyezni, hogy a kibocsátott fény visszaverődéssel jusson az érzékelőbe (nagyobb nyomtatókban, fénymásolókban előfordulnak ilyen kialakítású adó-vevő párok). A matrica visszaverése biztosan el fog térni a hordozóétól, és ezt lehet felhasználni az áthaladás detektálására. Abban az esetben, ha a matricák állandó, teljesen szabályos távolságra vannak egymástól, a csík hosszának mérésével is meg lehet állapítani a rajta lévő mennyiséget, a hossz pedig mérhető pl. úgy, hogy két hengergörgő között engedjük át a szalagot, miközben az egyikről adott számú impulzust kapunk minden egyes körülfordulásra (lásd scroll a PC-s egereknél). És ha nagyon sok pénze van az embernek, fölszerelhet függőlegesen a csík fölé egy lézeres távolságmérőt, érintés nélküli konturográfoknál használnak ilyeneket. Amikor jön a matrica, annak vastagságával csökken a mért távolság, és lehet egyet számolni.
mellékeltem a képeket a matricákól, jelenlegi nem jó megoldásról. Az infra fénysorompó, ami a conrádból van nem jó erre. Az egyik alapvető próbléma hogy rélés. Mielött megkérditek hozzám már így került a cucc, nem én választottam ezt a megoldást. Ez a szalag egy motorral lesz hajtva tehát nagy sebbességgel fog elhaladni az infra led elött. Ha impulzus lenne relé meghuzás helyett, akkor a IR lenne olyan gyors hogy észlelje a matricák közti szüneteket? Lézeren is gondolkodtam, de szerintem az sem volna a legjobb. Tanácstalan vagyok.
Szia!
Érzékelés: Résoptocsatoló, Infra led + infra fotodióda vagy fototranzisztor. A Propeller óraban a helyzet érzékelésére mindkét fajtát kipróbáltam kb. 2000 impulzus/sec körül, de biztosan megy nagyobb sebességgel is. Számlálás: A relét vezétlő tranzisztort fel lehet használni (relét lekötve róla) / meg lehet ismételni, hogy egy CMOS / TTL számláló lánc órajelét hajtsa meg (ST szintillesztő fokozat kellhet még). Egy hatákonyabb megoldás is van. A tranzisztor kimenetét egy mikrokontroller megfelelő (számláló bemenet, megszakítás kérés, ...) bemenetére vezetve, a számlálást a kontroller elvégezné, az eredményt lcd-n, 7 szegmenses kijelzőn meg tudná jeleníteni. Ha jól választod a kontrollert, az egész berendezés PC -ről távvezérelhető lenne: Számláló törlése, indítása, az eredmény kiolvasása megoldható pl. RS232 felülettel - a PC soros vonalát felhasználva vagy USB-n is. Ha még marad egy két lába a kontrollernek, a szalagot továbbító motor is vezérelhető PC-ről...
Szia! Nem 2000/percet akartál írni?! A fordulatszám miatt... :hide: Vagy már infrás adatátvitel is belekerült az órába?! Már elég rég olvastam részletesen a propeller topicot.
Szia!
Való igaz, hogy az órában csak 2000/percre van igénybevéve, de teszteltem 2000/sec -cel is. A be és kikapcsolási ideje 10-15 us, ami kb. 28000/sec -nek felel meg... TCST1000-2000
Szerintem nem át kéne világítani rajta, hanem megvilágítani, és a visszavert fényt nézni, mivel a matrica matt, míg a hordozó fényes.
És nem a középvonalban kell mérni, mert látom, néhol összeérnek a matricák.
Ok!
A matricák nem érnek össze, az az egy kivétel, mert le lett véve és nem lett ponosan visszarakva.
Üdv kollégák!
Segítséget szeretnék kérni... Terméket kellene számlálni egy gyártósoron, ami eléggé egyszerű, mert egy optikai szenzorral figyelem az elhaladt termékeket és impulzusszerűen a számláló számol. Eddig tiszta sor. Vettem erre a célra egy Voltcraft DCM 340 típusú digitális kijelzésű számlálót. Mellékelem a leírásait: magyar nyelvű: http://www.produktinfo.conrad.com/datenblaetter/125000-149999/12669...ul.pdf ; Többnyelvű: http://www.manualstorage.com/f/voltcraft-dcm-240-and-dcm-340.htm ( a külföldi némileg részletesebb). Mindenhol előre ill. visszaszámlálást is emleget, de meglepő módon az előre működik, de visszafelé sehogy sem akar számolni. Úgy kellene működnie, hogy előre beállítok egy értéket és ő visszafelé számol, minden egyes elhaladt terméknél. De hiába érintem testre a "DOWN" lábát, nem megy visszafelé. Előre tökéletesen számol, amúgy minden szükséges funkciója üzemel. Ebben kérném a segítségeteket, hátha valakinek akadt a keze ügyébe hasonló jószág, vagy esetleg csak nekem kerülte el valami a figyelmemet... (Ja és ez már a második, garanciában lett cserélve, ugyanis az első abszolút nem működött!) Előre is hálás köszönet! Üdv!
Szia!
A 3-as kivezetést kell a 4-eshez kötni fixen. Ekkor visszafelé kellene számolnia.
igen... illetve nyomógombbal akár, a lényeg, hogy a 3-as kivezetést GND-re kell kötni (nem folyamatosan!).
De ez a funkció nem működik. Ezért írtam...
Sziasztok!
Adva van egy CD 4026-okból felépített számláló és azt szeretném, hogy áramkimaradás vagy számlálás kézi leállítás esetén valamilyen áramkör az utolsó állapotot megjegyezné. Tudom pic-es számlálónál ez nem gond de nem értek a pic programozáshoz sajnos.
Diódázd le a tápokat.
A kijelzők és IC külön tápról menjenek . Ha elmegy a fő tápfesz kialszanak a ledes kijelzők , fogyasztás sokkal kisebb lesz. Akkor már csak a CMOS pár mA fogyasztása van. Ezt szorozd fel azzal az idővel ameddig tárolni akarod az állapotot ,órák , évek , hónapok. Ez megadja az akku kapacitását, méretét, súlyát, élettartamát részben , árát ... és rájösz , hogy olcsóbb lehet modernebb eszköz használata ."diódázd le": Pontosabban a kijelzők GNDre mennek közös katódos. Ide kell a közös pontjuk és a test közé 1 npn tranzisztor ami elviseli a teljes áramfelvételüket . Ezt kell 1 diódán ellenálláson keresztül a főtáppal kinyitni. Ha nincs főtáp akkor ez zár és a ledek nem világítanak. A főtáp másik ágát diódán keresztül vezeted a számláncra. Erre még a (számlánc tápjára) másik diódán az akkuról is jön egy vezeték. Ekkor nem fogja az akku hajtani a ledeket csak a cmos számláncot a záró irányó diódák megakadályozzák a ledek működését az akkuról. (Si jó vagy ha kisebb esést akarsz akkor schottky ... diódák is viseljék el a kijelzők fogyasztását) Az akkura pedig a főtápról megy egy (csepp)töltő áramot biztosító vezeték is. Ha nem érted miről írtam akkor nem csak a PICekhez nem értesz hanem az elektronikához se . Remélem segítettem ! A hozzászólás módosítva: Aug 12, 2016
Üdv! Logikai áramkörökkel ezt szerintem is csak szünetmentes táppal lehetne megoldani, ahogy Kera_Will is írja. De nem tudom mekkora frevenciához kell, hány digit, ill kell-e előre-vissza számlálás is, de egy egyszerű 4 digites van Vicsys kolléga oldalán: számláló. A PIC-et biztosan elküldi valaki felprogramozva a PIC és a posta áráért. ( ezt az áramkört régebben megépítettem, tökéletes )
Hell! A CD4026-nak van Display Enable bemenete, ezt a GND-re húzva kialszik a kijelző, vagy is nem fogyaszt. Ezt kell vezérelni és az IC-nek állandó táp kell.
Köszönöm a hozzászólásokat, a diódázásos megoldás megfordult a fejemben de viszonylag kicsi a hely a műszerdobozban. Egy 5 V-os akkupakk még elfér benne, úgyhogy megnézem a számláló IC adatlapját és úgy teszek, ahogy proli007 javasolta.
Sziasztok!
Segitséget kérnék, már vagy 10 éve hogy tanultam ezeket, nagyon megkopott a tudásom ezen a téren. Szeretnék egy előre-hátra számlálót csinálni, ami úgy működne hogy 2 gomb lenne egyik előre, másik hátra számol nem egy átváltó kapcsoló, amivel váltom a számolás irányát, hanem 1 gomb előre 1 gomb hátra. Mind ez ha elkezdene számolni egy led világítana ha 0 akkor led kialszik. Nértem már a JK, D tárolókat, de már nem emlékszem hogy kell tervezni áramkört ezek segítségével.
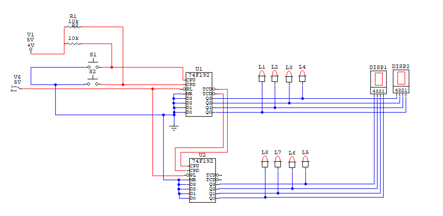
Hello! Ha nem 0 és 1 között számolsz, akkor célszerűbb az egyszerű tároló(k) helyett egy 74192-őt használni. Pld..
Ez így miért nem számol a nyomógombok nyomkodásával? szimulációt futtatom de nem számol, hol rontottam el?
A CPU és CPD bemeneteket egyedileg húzd földre max 420 ohm -os ellenállással. Ahhoz, hogy egy gombnyomásra csak egyet számoljon pergésmentesített nyomógombokat kell használni.
Így már működik! 10K ohmal. A pergés mentesítést még megoldom csak a szimulációban nem akart menni egyenlőre.
Ha betudsz még áldozni 1 NAND IC-t akkor az abban lévő 4 db kapuból tudsz csinálni 1-1 db váltó érintkezős nyomógombhoz hardveres pergés mentesítést . A R-S tároló a lényege a megoldásnak.
Kimenetre ledet raknék vagy egy relét, akkor milyen erősítővel tudnám meghajtani ezeket, hogy az IC ne füstöljön el az áramfelvétel miatt?
|
Bejelentkezés
Hirdetés |

















