Fórum témák
» Több friss téma |
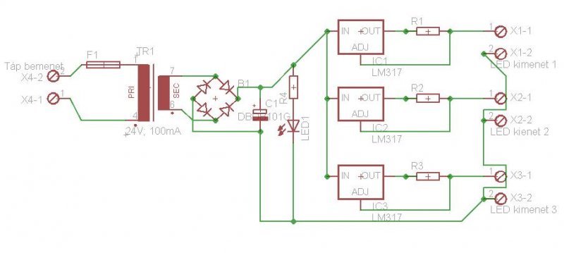
Jah az áramkört zártam rövidre és még bekötöttem a műszert is hogy akkor mennyi mA és akkor volt a 30
1,25 V/ 0,2A=6,25 Ohm ,
1,25 V/0,5A=2,5Ohm , Tehat 200mA es 500mA kozotti aram beallitashoz 6Ohm es 2,5Ohm vegertrekek kozotti ellenallast lehet hasznalni ket fenyero beallitashoz. Az ellenallas legyen 1W-os adva a maximalis 1,25V*0,5A=0,62W , de lehet ket 0,5W-os 5 Ohm ellenallas parhuzamossan kapcsolva , eggyik allandoan bekapcsolva a masodikat meg egy kapcsoloval beiktatni ha nagyobb fenyero kell.Persze ki kell kiserletezni a ket fenyerore vonatkozo aramerosseget/ellenallaserteket.
A LED-ek feszultsege 3,2V ehez kell legalabb 6V az LM317 bemeneten.Ezt mertem ki most 16 x20mA feher LED -ek parehuzamossan .A bemeneti feszultseget 3,2V- 6,4V kozott valtoztatva a fenyero minimalisrol a maximalisig valtozik .az aram 2 mA-tol 320mA-re no.
Az ellenallas 3,9 Ohm ( 10 darab 39 Ohmos parhuzamossan kotve .Ez volt gyorsan ) Gondolom ezt mar mindenki latta az elemes lampaknal, a kis feszultseg melett latszik tisztan melyik LED "szeretne" tobb aramot es melyik fenyesebb kisebb aramon is.
Aham én nem is így kötöttem be akkor az volt a baj.
Hello!
Nekem van egy adapterem (vagy lehet, hogy valamiféle töltő lehetett valamikor) amit egy led sor megvilágítására szeretnék használni. Az van ráírva, hogy output: 5.0V, 2.0A. Az lenne a kérdésem, hogy ha rákötök 100 db 20mA-es LED-et, párhuzamosan mindet, + kellő mennyiségű ellenállás minden LED elé, az úgy működne? Válaszokat előre köszönöm, windy
Hello!
Ha minden Led elé kötsz külön ellenállást, akkor kiválóan fog működni. Re=(5V-Uled)/20mA (Uled a katalóguslapon..) üdv! proli007
Köszönöm a válaszod!
Azon gondolkoztam, hogy esetleg a LED-ek számát változtathatom-e. Ha nem tévedek akkor 100 db-nál többet nem bír el, de kevesbbet rá lehet kötni minden probléma nélkül, ugye? windy
OK. Köszönöm a segítséget mindernkinek!
windy
Üdv!
Szeretnék tanácsot (és kapcsit) kérni, hogyan oldjam meg 20db ilyen LED meghajtását, biztonságosan. (a LED és az emberek szemponjából is) Hálózatról lenne nyerve (majd az ideális) feszültség, egy konyhapult világításához. Köszönöm!
Hello!
Ha mind két szempontból biztonságot szeretnél, akkor trafó alkalmazása a célszerű. Például ezen az egyszerű módon.. (Igaz, hogy ebben 21 Led van) üdv! proli007
Értem. És ezzel meg van oldva az áram és a fesz stabilizálása/beállítása is? Mert az is fontos....
Hello!
A Led-ek esetében, az áramot kell állandó értéken tartani, nem a feszültséget. Ha megnézed az adatlapot, akkor azon 20mA-t írnak az üzemi áramra, miközben a Led nyitófeszültségét tipikusan 3,6V-ra (maximim 4V-ra a gyártási esetleges szórás miatt) adják meg. - Normál esetben, egy előtét ellenállással a 20mA körüli áramot állítunk be. Az áram, pedig úgy fog változni, ahogy a tápfeszültség változik (jelenleg ez a hálózati feszültség függvénye. - Ha "precizkedni" akarunk, akkor áramgenerátor lenne szükséges, az állandó áram eléréséhez. Ez is megoldható. De akkor minden ág számára, külön-külön áramgenerátor lenne szükséges. (3db esetében még nem katasztrófa) - A feszültséget is szokták stabilizálni. (De semmi képpen nem a diódákra jutó feszültségről van szó, hanem a tápfeszültségről!) Legfőképpen azért, ha a tápfeszültség jelentősen változik, és számtalan párhuzamos ág van. Valamint, ha a Led-ek nyitófeszültségének összege, közel van a tápfeszültséghez. Pld. Ha gépjárműbe tennénk a diódákat, akkor 12V-ra (12V/3,6V=3,3db) így maximum 3db-ot köthetnénk sorba. Így az előtét ellenállásra, 12V-(3*3,6V)=1,2V jutna. Az előtét ellenállás így 1,2V/20mA=60ohm lenne. Ez rendben is van, csak a kocsiban az aksi feszültsége, 12V..14,5V változhat. Így 14,5V esetében az ellenállásra már 14,5V-(3*3,6V)=3,7V jut már. Ez így 3,7V/60ohm=61mA áramot jelentene. Tehát látható, hogy ez itt már nem jó megoldás. Ekkor kell vagy az áramot stabilizálni (számtalan áramgenerátor), vagy a feszültséget stabilizálni, hogy bármekkora bemenő feszültség mellett, az előtét ellenállásra állandó feszültség jusson. (Mert természetesen akkor az áram is állandó értékű lesz.) Tehát sima előtété ellenállás akkor érhető el megfelelő eredmény, ha az ellenállásra eső feszültség "nem túl kicsi", és a tápfeszültség változás "nem túl nagy". Jelen esetben, a hálózati feszültség változását, kb. +-5%-ban kell figyelembe venni. Az ellenállásra jutó feszültség, pedig itt is a nyers tápfeszültség (a pufferkondin) mínusz a sorba kötött Led-ek nyitófeszültségének összege adja. Az eredményt, pedig számítsd ki magad. A névleges áramerősség 20mA, a maximum pedig 35mA (De annyi bizonytalansági tényező van, hogy egy "kistrafó" feszültségesése, a terhelés hatására, inkább csak saccolható, tehát érdemesebb mérni és úgy számolni. (A három párhuzamos ág áramfelvétele, természetesen 60mA) Az előtété ellenállás tényleges értékét, ez alapján lehet kiszámolni. Én csak meghasaltam.. üdv! proli007
Igen, a ledeket mindíg áramra állítjuk be.
persze a nyitófesz azér lényeges mert ki kell alakuljon az áram, és ha elfogy a feszültség , nem alakul ki az áram. De, mint a si diódáknál a ledeknek is negatív tk-ja(hőfok tényezője)van, ezért a kisebb nyitófeszű led több áramot vesz fel, amitől jobban melegszik mint a többi , amitől még több áramot enged át magán, a többi ledet kisöntöli(az áramgenerátor össz áramot szabályoz)ezért előbb utóbb meghal, zárlatos v szakadt lesz. ha zárlatos akkor az egész vele párhuzamos ledsor elsötétedik, ha megszakad akkor a többi viszi a szakadt áramát is, lavinaszerű lesz a meghibásodás. nekem is volt olyan melóm , ahol ledeket kapcsoltam párhuzamosan( a megrendelő kívánsága volt), tapasztalat: a kék és a fehér ledek meglepően egyformán világítottak, zöld és piros sajna nem , volt ami 10% fényerőt adott (áramgenerátoros táplálás volt). végül áram generátornak inkább a fet és tranzisztort használnék, mert a legkisebb maradékfesz kb 0,8 V utána megközelítően pontosan tartja az áramot. aki nem ismeri : teljesítmény fet d-jén led katód , annak az anódja a tápon , s-en egy ellenállatka ami a testre megy . a g-je 10k val felhúzva tápra, egy tranyó kollektora a g-n , emitter a testen, bázisa az s lábon. az s ellenállás kiszámítható: r=u/i 0,8 v lesz az ell-on, ellenállást a képlettel kell kiszámolni. na én így csinálnám, üdv csaba
Egy ismerősöm segítségével (köszi JANI
) ezt sikerült alkotnom. Vélemény?
Kicsit még dolgozni kellett a külalakon...
Sziasztok!
Van egy marék ilyen fehér ledem. Építettem egy ilyen PWM szabályzót és a motor helyére tettem párhuzamosan a ledeket, mindegyik elé előtét ellenállást használtam (1K-t, mert csak hangulatvilágításra készül a dolog és így éppen alapjáraton ketyegnek a ledek, nem melegszik semmi a feten kívül). A kérdés az lenne, hogy ártok e ezzel a ledeknek, látszólag semmi bajuk, jól szabályozható a fényerejük. Ha valaki tud jobbat, amiből nem kell annyit építeni, ahány ledem van és szabályozható is, szívesen veszem az ötleteket, illetve ha ez nagyon nagy marhaság, amit leírtam, akkor azt is jelezzétek, nem akarom kinyírni a ledeket, de mint írtam, a célnak megfelelően jól működik. Előre is köszi a válaszokat.
Szia!
Mivel minden LED elé 1k-s ellenállást raktál, a cucc "örökéletű" lesz. ~10mA csörgedezhet a LED-eken.
Sziasztok!
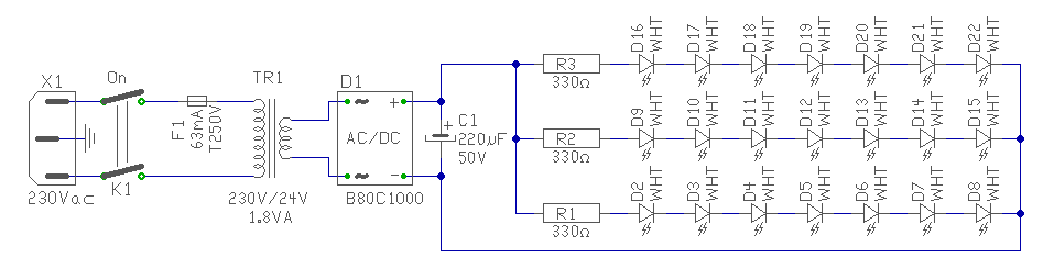
Szükségem lenne a segítségetekre. Egy olyan kapcsolásról lenne szó, ami 24V DC-ről működne. A kapcsolásban kb. 300 db LED van, amit meg kéne valahogy hajtani. A ledekből betűk lennének kirakva, ezért van szükség ilyen sokra. A lehető legegyszerűbb és leghosszabb működést biztosító áramkörre lenne szükségem. Milyen megoldás jöhet szóba? A válaszokat előre is nagyon köszönöm!
Hello!
Mivel a Led nyitófeszültsége 20mA esetén 2V, én 10-esével kötném sorba. Ez 20V. és 30db. oszlop. 24V/600mA-es táp kell bele minimum. - Ha a 24V stabilizált, akkor lehet egyszerű előtét ellenállást használni, 4V/20mA=200ohm ez csak 80mW, úgy hogy bármi jó bele. - Ha a 24V változhat, akkor az áramgenerátort jobbnak találom. Igaz ez 30db lenne, de két ellenállás és két 8Ft-os tranyó és két 4Ft-os ellenállás megteszi egy darabhoz. Felület szerelttel még olcsóbb. (Grátiszként még kapcsolható is vele.) üdv! proli007 A hozzászólás módosítva: Márc 1, 2013
Üdv!
Nagyon szépen köszönöm a válaszod! Sajnos a 24V nem stabil, így akkor az általad javasolt áramgenerátoros megoldást kell megépíteni. Ha nem probléma, tudnál nekem erre konkrét példát mutatni? Tisztelt Moderátorok! proli007 hozzászólására véletlenül nyomtam negatívot, legyetek szívesek javítani! Köszönöm!
Hello!
Igen egyszerű ez. Amint látod, kb. 22,5V-tól tartja az áramot állandó értéken. A Te Led-eddel, lehet még alacsonyabb feszültségtől, mert a Tina-ban csak a 2,2V-os Led volt hozzá a legközelebb. üdv!
Üdv!
Köszönöm szépen, nagyon sokat segítettél!
Sziasztok!
Adott egy erősítő, melyen található két kijelző. Sajnos mindkét kijelzőnek elszállt a háttérvilágítása, mivel ne egy mai darab a megvilágítást 2 db 12V -s izzóval, váltóáramról oldották meg. Ezeket kivettem, beraktam egy diódahídat, 3,3V -s fesztsab kockát, kimenetére egy 10V 1000µF -s elkót, majd így ráforrasztottam párhuzamosan a két fehér ledet. Szép fénye volt, de 3 hét után nagyon legyengültek a ledek. Szerintem hiába csak 3.3V volt rajtuk, túl nagy áram folyt amit nem lálykoltak. A multiméterem sajnos annyira nyomorék hogy 20mA alatt(ott is pontatlan) és 0,5-20A mér, így fogalmam nincs mekkora ellenállást kéne tennem a 3.3V és a fehér led közé, hogy bírja a strapát, de jó fénye maradjon... Én olyan 100-150Ohmot tennék a feszstab - 2 párhuzamos fehér led közé. Szerintetetek?
Hello! A lehető legrosszabb irányba indultál el. Diódánál, mindig az áramot korlátozzuk, nem a feszültséget állítjuk be rajta!
Mivel a táp magas, még véletlenül sem célszerű Led-eket párhuzamosítani. Vagy is sorba kötés a nyerő. Ha a híd után egy 100µF-os elkót tettél volna csak, már is kész az egyenfeszültség. Stabilizálni teljesen felesleges, főleg nem 3V-ra. Az egyenfeszültség kb. 16V lesz, így abból a két soros dióda feszültségét levonva, megkapjuk a korlátozó ellenállásra jutó feszültséget. 16V-(2*3,2V)=9,6V. Mivel a tápfesz jóval több mint ami minimálisan szükséges, gyakorlatilag egy ellenállással is korlátozható az áram 9,6V/20mA=480ohm Vagy is egy 470-ohm-os soros ellenállás és már kész is vagy. Ha meg szebb megoldást szeretnél, használhatsz áramgenerátort is. Ehhez elég bármely két tranyó, és két ellenállás. A 10kohm csak a bázisáramot szolgáltatja, az árambeállító a 33ohm és a tranyó bázis-emitter küszöbfeszültsége. A Led-ek árama, UBE/Re=0,65V/33ohm=19mA. HA ezt a kapcsolást használod, akkor a kollektorkörbe 1..4 Led-et is kapcsolhatsz sorba az áram nem fog változni. Nos ilyen egyszerű ez és biztonságos is lesz. üdv!
Köszönöm a leírást, akkor kicserélem a ledeket, kivetem a feszstabot és zsonglörködöm az ellenállásokkal. 20 +-hány mA folyhat biztonságosan a Ledeken?
Hello! Inkább 20mA alatt legyen az áram mint felette, ha nem ismered a Led típusát. Ha több fény kell, tegyél sorba többet. üdv!
|
Bejelentkezés
Hirdetés |















