Fórum témák
» Több friss téma |
Hi, Sziasztok!
Mai napon bányásztam egy trafót: Be: 220 V Kimenet: 12 V - 8,5A És 150 Watt. Ebből szeretnék építeni tápegységet CB-hez. Kell-e valami más a kimenet után? Vagy csak így naturba egyeneriányítás után mehet a rádióra?
Szia.Először is iszonyúan szűrni kell.Másodszor 12Volt nem elég egyik cb-hez sem.Min 13.8 max 14Volt és ez szigorúan be kell tartani. (tapasztalatból mondom én is cb-zek) Az Amper az nagyon király lenne ha legalább 13.8voltos lenne a trafó.Úgyhogy sztem inkább keress egy másik trafót és akkor majd tudok rajzot is adni.
üdv.: csikosgabi
Szia !
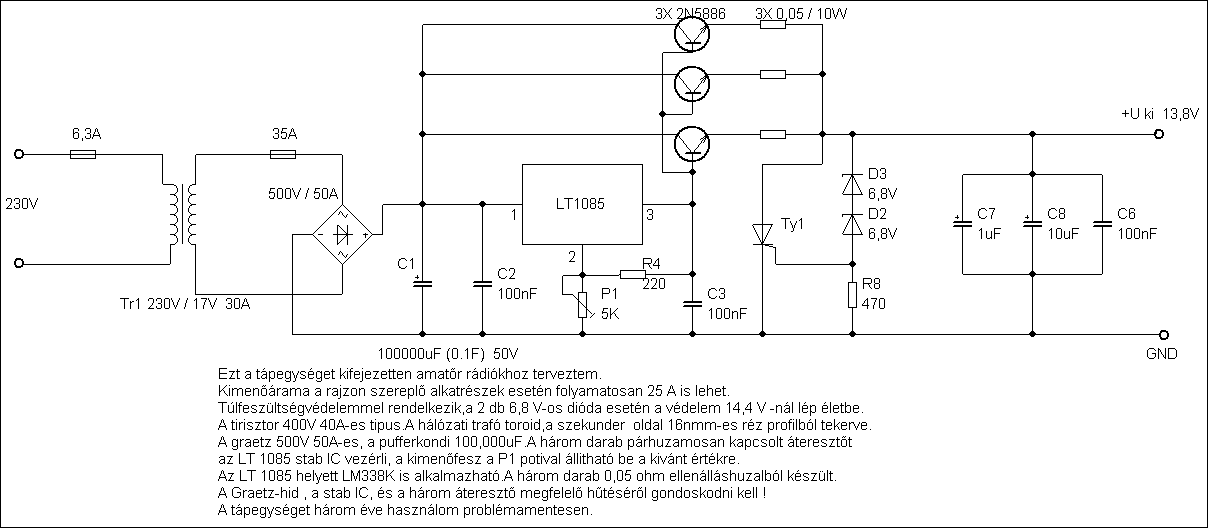
Ha mód van rá tekerd meg a trafót a szekunder oldalon kb: 17 V-ra. Utána használható. Mellékelek egy rajzot, nem bonyolult, ha gondolod épitsd meg. Jó munkát ! Üdv ! Luki
Ok, köszönöm a segítséget mindenkinek.
Kinek jár most a pont?
" Versenyen kívül"...
Volt nekem is hasonló trafóm, kb 12,5 volt jött le, amper 10... nem volt szívem se megbontani, rátekerni, stb. A pufferre beraktam egy pici invertert, stabilizáltam, "ráültettem" a pufferre, erről ment a fetek gate-feszültsége, amiket áteresztőnek raktam be+ egy kis tranyó, hibajelerősítőként. Nyertem kb. 1,5 voltot... pl. 4 ampernél még 13,5 stab. van. Persze jó bármilyen pici dugasztáp is bele, ami csinál legalább 8-10 volt stabot. Ugyanezt a szisztémát alkalmaztam egy másik esetben, amikor egy gyári 12volt / 40 amperes tápra raktam rá 6,5-12 voltos szabályzót, 10 amperre (kívánság szerint) és 11,75 voltig lehetett levenni a feszt. Csak érdekességként.
Sziasztok!
Kaptam egy kis CEPTES CB rádiót, és egy tápegységet szeretnék építeni hozzá. A rádió adásban 850 mA-t vesz fel, én egy 1 Amperos tápra gondoltam, csak nem tudom mennyire kéne komolyat csinálni? Mert gondolom jól meg kell szűrni stb.. Elképzeléseim szerint, egy trafó, egy greatz, és egy 7812 + 1-2 kondi és kész, de gondoltam megkérdezem mielött belevágok, hátha van valami amit érdemes tudni még. Ezzel kapcsolatba kérnék egy kis segítséget!
Szia;
Taplalhatod egy PC -taprol,.. Annal jobb stabilizalast szinte lehetetlen epiteni,.. Vagy ha tenyleg butykolni akarc valamit, ami tudod, h sajat kezzel van, lessz, volt csinalva akkor melegen ajanlhatom Ezt a Tapegyseget! Igaz ez tobbet is tud a kelletenel amire neked szukseged van, dehat na ha epitunk vmit akko lehessen maskor is meg mashova is hasznalni,.. Udv; Imre,..
Szia!
A PC tápot el akarom felejteni, mert van egy alap búgása a rádión az adásom alatt, építeni akarok mindenképp ![]() Amit adtál linket, ott van egy 20Amperos táp, az nem is lenne rossz, csak max 1 amperra méretezni az alkatrészeket. Azt hiszem azon el tudok indulni! De azért ha valakinek még van ötlete, ne fogja vissza ![]() Köszi! Lavjaman
Legfeljebb egy 2N -est dobc bele es az eleg neked! En is mar regota szemezek ezzel a tappal, csakhat annyi baja van az embernek de ha tenyleg erre esik a valasztas, akko megtervezem
Ja, világos, maradok ennél már, mert minnél elöbb, annál jobb, holnap délutánig meg akarom csinálni
![]() Ha elkészült, azért valami visszajelzést adok róla! Köszönöm a tippet, segítséget!
Akkor holnap delelott elkeszitem a nyakot, latom sietos ;o)) Aztcem, h egycerre fogjuk epiteni, majd szolok miko beultettem az elso kondid lassuk te melyiknel tartacc
Delbe belinkelem a tervezest,.. Udv; Imre,.. (ja es kocci a pontot!)
Oké, jó, nyák szerintem annyira nem fontos, mert nincs benne sok minden, az áteresztők úgyis hűtőbordán, a többi cucc meg elfér egy kicsi próba panelon
![]() Bár, nem azt mondom, nem rossz hozzá egy NYÁK rajz, ha nem kéne holnapra mérési jegyzők.-t írnom, akkor még ma meg is tervezném
Üdv!
Nem semmi vagy,hallod. Most regisztrálsz,és már rögtön topik-ot nyitsz. Amúgy van már tápegységes topik. Csak egy a sok közül.Tápegység CB-hez
Meg friss ;o)) Majd belerazodik,.. Altalaban mindenki kap megszolitast, en is atestem 2x rajta, nem titkolom! Ezutan majd biztos utanna fog keresni! Ugy-e lavjaman?
Én megértem hogy új emberke itt a HE-n. De amikor én be regisztráltam,nem nyitottam rögtön topikokat össze-vissza,hanem elősször körülnéztem,és megismerkedtem a HE-vel.Ajánlom lavjaman-nak is hogy nézzel körül,aztán kérdezzen,és csak ezután nyisson új topikot,ha szükséges.
Na megvanak a nyakok; 3verziot keszitettem kisebb modositasokkal,.. Az elso (v1.0) huzalokkal valo bekotest tesz lehetove a 2N -esek szamara, a masodik (v1.1) nekem nem jon be (2db 2N -es -nek hagytam helyet, h azert lehessen szivni a tapot is),..
Nekem a favorit az harmadik (v1.2) verzio, atalkitottam piccket BD249 -re Ha van valami hiba a nyakokban, bokdossetek,.. Udv; Imre,..
Oksi, köszi szépen őket, de még nem tudtam megnézni, milyen progival csináltad?
tamas88: Jogos amit mondasz, olvastam az általad belinkelt témát, de ott nem találtam választ a kérdésemre, viszont írhattam volna oda is, abban igazad van. Legközelebb jobban oda figyelek!
Bővebben: Link
Addig is itt egy kep;
Okok, sikerült közbe letölteni a programot, már a maratás alatt is van a nyák.
Egy kérdés: a harmadik verziód, a BD249-es, szerinted hány ampert bírhat? Adatlap szerint 25 Amper folyamatos terhelést bír a BD249, vagy ilyenkor mást kell nézni?
Hat szerintem 25A nem huzol at rajta semmi szin alatt,.. De ez csak sajat velemeny,.. De a te celodnak bosegesen elegendo,.. En ma delutan vetem be marni,.. Holnap delutanra gondolom kec is lecc,..
Koszi a pontot! Amgy en ma rakom ossze, az este csak marasra volt idom
Majd dobd be a velemenyedet, milyen a tap, hogy szuperal neked,.. En is leirom, hogy muxik,..Udv,..
Na osszedobtam valamennyire,.. Meg a vegtranyok hianyoznak es par w -os ellenallas es 15A zenner,.. Ma nem lehet semmit nyitvakapni, ez lehetetlen,.. (Dec.1)
Helló valve
A diódahíd alatt mi az az X? Igy van a nyákra is fotózva? Az eredeti PCB-n zöld szinnel a Top oldalon volt! Jó lett a film! :yes:
Jah, azt a ket x -et ossze kell kotni egy vezetekkel,.. ;o)) Nem akartam atkotest csinalni a nyakra igy vezetek melett dontottem,..
Üdv, mindenkinek!
Nem akartam új témát nyitni, ezért itt kérdezném meg a hozzáértőktől, hogy: került hozzém egy olyan táp amiben a szabályozást TL071-es oldja meg. A feszültségét a jelenlegi 17V körüli értékről leszeretném vinni 13-14V közé, hová nyúljak mert ezt a szabályzást nem látom át ill. nem értem. Előre is köszönöm a válaszokat.
Elvi rajz ?!!?
Anélkül nehéz lenne nekünk is látni .. pláne messziről .. ha te közelebbről se látod át ..
Üdv.Szeretném megépiteni az általad áttervezett tápegységet. Egy kapcsolási rajzot kérhetnék róla,hogy az alkatrészeket be tudjam azonositani?!Köszi
Sziasztok! Szeretnék egy kis segítséget kérni. Vettem egy tápot CB-hez. Szerintem egy átalakított akkumulátor töltő. Az biztos, hogy orosz. Gyárilag 13,8 volt van ráírva, KAJAK a márkája. 16,5 volt jön le róla üresben, ha bekapcsolom a rádiót, akkor lemegy 15,4 voltra. Ekkora feszültség nem árt a rádiónak hosszú távon? 6,5 amper méréshatárú műszer van az elejébe építve, ez működik is, hogy pontos e azt még nem tudom. Egy kis CEPT-es rádióval adásban 1 ampert mutat. Esetleg mit tudnék még a kapcsolásba bekötni, hogy mérsékeljem a feszültséget. Egy méretes 33 000 mikrofarádos kondi van beleépítve, nem gyári. Szerintem 16 voltos a kondi. Előre is nagyon köszönöm a segítséget.
Sziasztok! Szeretnék egy kis segítséget kérni. Vettem egy tápot CB-hez. Szerintem egy átalakított akkumulátor töltő. Az biztos, hogy orosz. Gyárilag 13,8 volt van ráírva, KAJAK a márkája. 16,5 volt jön le róla üresben, ha bekapcsolom a rádiót, akkor lemegy 15,4 voltra. Ekkora feszültség nem árt a rádiónak hosszú távon? 6,5 amper méréshatárú műszer van az elejébe építve, ez működik is, hogy pontos e azt még nem tudom. Egy kis CEPT-es rádióval adásban 1 ampert mutat. Esetleg mit tudnék még a kapcsolásba bekötni, hogy mérsékeljem a feszültséget. Egy méretes 33 000 mikrofarádos kondi van beleépítve, nem gyári. Szerintem 16 voltos a kondi. Előre is nagyon köszönöm a segítséget.
|
Bejelentkezés
Hirdetés |








Majd dobd be a velemenyedet, milyen a tap, hogy szuperal neked,.. En is leirom, hogy muxik,..
ha te közelebbről se látod át .. 




