Fórum témák
» Több friss téma |
Fórum » PLC kérdések
Témaindító: Thomas10100, idő: Nov 12, 2005
Találkoztatok már olyannal, hogy egy HMI nem szabványos lábkiosztású 9 tűs soros porttal rendelkezik? A HMI leírásában a lábkiosztás eltér a szabványostól, ez elírás lehet?
Helló knorbika!
Igen! Ez elég gyakori. Nem hiszem hogy az RS232 csatlakozó bekötésére lenne szabvány. Legfeljebb kvázi szabvány, mert a PC-nél egységes és azt várjuk, hogy máshol is ugyanaz legyen a kiosztás, mint ott. Főleg akkor van eltérés, amikor az eszköz a soros csatlakozón olyan jeleket is kiad vagy fogad, amik a PC-nél nincsenek. Pl. +5V, +24V tápfeszültségek, vagy áram hurok jelek, esetleg ugyanazon a csatlakozón jön ki RS422 vagy RS232 is, stb.
Sziasztok!
Egy kis segítségre lenne szükségem. Adott egy anemométer, melynek 70mm a kanál sugara, 10mm pedig a reed csőé. A keletkezett impulzusokból kellene egy S7-300-as PLC segítségével szélsebességet mérnem. Majd egy komparátor segítségével, bizonyos érték meghaladása után egy kimeneti jelet létrehoznom. Ennek a létradiagramos megvalósításában kérném a segítségeteket. Előre is köszönöm!
Üdv Barni87!
Milyen szünet idejű és hosszúságú impulzusokra lehet számítani maximum? Ha ezek közül bármelyik kisebb kb. 30-40 ms-nál, akkor számlálóbemenet kell hozzá. Az van a PLC-n? Milyen CPU?
Hello Szirty!
30-40ms-ba beleférünk, tornádó méretű szelet már nincsen értelme mérnem. A PLC 314-es CPU-val és SM321-es bemeneti modulokkal rendelkezik. Számlálóbemenetem sajnos nincsen, így ez a 40ms-os impulzus szélesség lesz a mérhető maximum.
Üdv Barni87!
Ha az impulzusok hossza és a közöttük lévő szünet sem lesz rövidebb 40ms-nál, akkor mérhető lesz, de csak akkor, ha PLC ciklus ideje kb. 20ms alatt van. Lehet mérni úgy, hogy a PLC méri az impulzusok periódus idejét és ebből számolja ki a szélsebességet. Ez a módszer nagy szélsebességnél pontatlan lesz, mert a periódus idő összemérhető lesz a PLC ciklus idejével. Lehet úgy is mérni, hogy a PLC megszámolja, hogy adott idő alatt hány impulzus érkezett és ebből számolja ki a szélsebességet. Ez pontosabb lesz, mert az idők összemérhetőségéből adódó véletlenszerű pontatlanság átlagolódik. Viszont így lassabb lesz a mérés, vagyis ritkán keletkezik új mérési eredmény. A két módszer eltérő programot jelent. Melyik felelne meg jobban?
Hello Szirty!
Elég rövidke program van a PLC-n, így a ciklus idő hossza nem jelent gondot. A második verzió jobban hangzik, milyen hosszú lesz így kb. a mérési eredmények közötti idő?
Üdv Barni87!
Idézet: „A második verzió jobban hangzik, milyen hosszú lesz így kb. a mérési eredmények közötti idő?” Szabadon választott. Minél nagyobb ez az idő, annál pontosabb lesz az eredmény. A mérés hosszát úgy kell megválasztani, hogy a legkisebb várható impulzus sebesség mellett még legalább néhány impulzus jöjjön ennyi idő alatt. A képen egy vázlat van, ami a következőt csinálja: T1 ideig (ami itt 5 sec) MW100-ban számlálja az I0.0 bemeneten érkező impulzusokat. T1 idő leteltével a számláló (MW100) tartalmát MW102-be másolja és a számlálót törli, újrakezdve a számlálást és újraindítva az időt. Tehát T1 időközönként számolt érték az MW102-ben áll rendelkezésre, ami minden T1 idő végén frissül. Ebből kell kiszámolnod a sebességet.
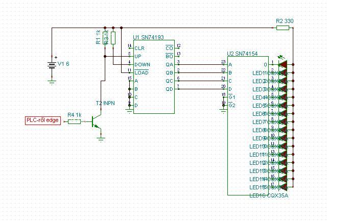
Sziasztok! Jól gondolom, hogy ha egy PNP kimenetű PLC-vel akarok vezérelni egy 74193 negatív élvezérelt számlálót, akkor kell közéjük egy NPN tranyó?
Üdv pont!
A PNP PLC kimenet vagy szakadás, vagy 24V jön ki. Ezt a tranzisztorral is átfordíthatod, de ellenállásokkal és zener diódával is illesztheted.
Köszönöm a választ! Még megkérdezhetem hogy, ellenállásokkal és zenerrel, hogy lesz TTL negatív él?
Üdv!
Él? Minden szint váltáshoz tartozik egy él. A 74193 élvezérelt. A bemenetén bármennyi ideig lehet bármilyen szint. A váltásra (élre) fog számolni. Nem értem a kérdést!
Én így tudom elképzelni. A kérdés, hogy elég meredek lesz-e ez a jel. Mert a probléma azért merült fel, mert egy relés plc pergése miatt össze-vissza számolt a megépített kapcsolás. Ami rajzot eddig találtam szintillesztésre, (nem plc után) ott a tranzisztor után még s-trigger. Szóval túl bonyolítani sem szeretném, de megbízhatóan kéne működnie.
A relé pergésén is lehet ám javítani. Itt egy megoldás ebben a cikkben. Sőt nem is egy! Bővebben: Link
Üdv pont!
Blöffre azt mondom, hogy biztosan messze lesz annyira gyors, mint amilyen gyors lehet egy PLC kimenete. A korrekt megoldás valóban a schmitt trigger lenne a hiszterézise miatt. Esetleg használhatsz két PLC kimenetet, egyikkel be (SET) másikkal ki (RESET) kapcsolsz egy TTL RS tárolót. Az biztosan nem fog prellegni. De már ez is bonyolítás
Hello Szirty!
Köszönöm szépen a segítséget! Nem is gondoltam volna, hogy ilyen egyszerűen meg lehet oldani. Örök hála!
sziasztok,
a következő problémába ütköztem Siemens S7-300-nál SFC1-et szeretném használni, a rendszeridő kiolvasására az FC156-ban. Viszont ha mutatót állítok be neki kimenő paraméterként, hibaüzenetet ad, hogy nem passzolnak az adattípusok. Egy másik projekt egyik FC-jében (FC42/Netzwerk1)ugyanígy van használva,ott jó. Csatolom a képeket. Mi lehet a hiba oka?(a típusegyezőség vizsgálat sincs bepipálva a szerkesztő beállításánál) A két projekthez tartozó PLC más típus. köszönöm előre is A hozzászólás módosítva: Nov 21, 2013
Helló Mate78!
Mert ahol jó, ott szimbolikus hivatkozással van megadva a változó ("DB398_TRVV".DATZ) és nem ANY pointerrel. Infóban kiírja neked a kezdőcímet pointer formában. A DB1-ben készíts egy változót DATE_AND_TIME típussal és azt add meg neki így:
Helló Szirty
megcsináltam úgy,ahogy javasoltad, és rendben van. köszönöm a segítséget!
Üdv Mate78!
Jah te nem létrában csináltad elnézést, figyelmetlen voltam. Persze paraméter formája ugyan az, csak a "programsor" néz ki máshogy. A típus ellenőrzés ki és bekapcsolása egyébként csak utasításokra vonatkozik LAD és FBD-ben (összehasonlítás, matematikai műveletek, stb) a blokk hívásokra nem, vagy csak korlátozott mértékben.
Sziasztok
Van egy Omron CQM1 Plcm TXD(48) Utasításra próbál adatot küldeni nekem, de akármilyen memória címet kérek le akármilyen hosszban Mindig csak @00EX5D* eredményt kapom. Szerintetek mi a gond?,
Helló hilbi!
Idézet: „Szerintetek mi a gond?” Szerintem az a gond, hogy valami nem jó. A hozzászólás módosítva: Nov 22, 2013
Nem mondod?
Valahogy erre rájöttem. De mi lehet a probléma? Pl mi az ami nem jó?
Helló hilbi!
A semmitmondó választ a semmitmondó kérdésed miatt írtam. Pont annyi hasznos információt közöltem mint te a kérdésed mellett. Idézet: „De mi lehet a probléma? Pl mi az ami nem jó?” Nem vagyok "látó", jós, varázsló, stb. Nem tudom milyen körülmények között jön létre a leírt eredmény, mi a konkrét programrészlet stb.
Szia!
Mellékeltem egy pdf-et, hátha ebből valami okosat ki tudsz hámozni. Amúgy lehet egyszerűbb ha forrasztasz egyet, CP1L operation manual-jában szerintem benne van az összes fajta csatijának a bekötése, meg hogy hogyan kell összekötni ezzel-azzal az Omron termékkel.
sziasztok
olyan segítség kellene hogy az NQ5 kijelzőt összeilleszteni a CJ1M el rs232c-n kijelzőben létrehozni 1 adat mezőt amit a plc is lát és ott feltudom használni min 1 bemenetet kijelzőn 1 gombot létrehozok write valve to CIO000 vagy lr,hr viszont a plcben nem látok változást valakinek1 minta progamja nem akadna amibő el tudnék indulni ?
Üdv!
El tudnád küldeni a projectet amiben ezt megcsináltad?
Üdvözlök mindenkit.
Egy kérdés. S7-300-ast (CP 342-5) és ET200S-t (151-1aa04-0AB0) szeretnék összekötni Profibus-on. A PG kábelével megtudom ezt tenni? Még csak ismerkedem a technikával ezért elnézést, ha zöldeket kérdezek. A választ előre is köszönöm. Üdv: ipijani |
Bejelentkezés
Hirdetés |



















