Fórum témák
» Több friss téma |
TrueRMS konverter? Akkor az lesz az egyik IC. De minek kell az? Ha ott a mikrovezérlő akkor a szoftverben viszonylag egyszerű a valódi effektív-érték mérés! Csak négyzetre emeled a mintákat, összegzel egy csomót, aztán átlagolod majd négyzetgyököt vonsz belőle. Ennyi, nincs benne sok ördöngösség. Én épp pár hete programoztam le egy ilyet, teljesen jól működik. Vagy te AC-t, vagy AC-t is szeretnél mérni? Az egy kicsit megbonyolítja a dolgot de nem vészes az sem.
Ha ilyen nagy felbontású, nagy pontosságú műszert szeretnél összehozni akkor engem nyugodtan keress meg a kalibrálásnál hogy ha nincs mihez kalibrálnod. Ugyanis van egy 5,5 digites asztali multiméterem ami elég pontos, 5-6 különböző értékű nagyon pontos (0,02%) referenciaforrásom és egy maréknyi (pár százezer Forint összértékű!) 0,01% tűrésű ellenállásom 6-8 különböző értékben.
Nincs tapasztalatom a PICekkel, de az AVReknél pár dolgok be kell még állítani az ADC-re használt porton, nehogy valami még rajta maradjon a mérés alatt, ami bezavarhat. Teljesen véletlenül nem marathatott el valamilyen beállítás?
Nálam nem volt ilyen gond, persze AVR-t használok. Bemeneti impedanciáját megaohmos tartományba saccolom. Egy RC tagon mérek feszültséget, ahol a R tag kapcsolva is van. Fontos hogy nem süsse ki a kondit.. Idézet: „Egy Microchip MCP3421 minden igényemet kielégíti. A belső referencia, állítható (1, 2, 4, 8) erősítésű PGA elég rugalmas felhasználást biztosít. Hátránya az I2C busz, és a beégetett eszközcím emiatt több eszköz felhasználásánál problémás beszerzés.” Hátránya még a relatíve magas ára is. Már ahhoz képest, hogy egycsatornás csak, tehát bármi értelmeshez vagy kapcsolgatni kell a bemenetet, vagy kettő kell belőle. Én egy ilyennel szeretnék játszani, majd amikor időm engedi: Bővebben: Link A két diff. bemenet nekem jobban hangzik, az ára pedig ideális
Passz. Valami TL431-klónt. A rendszer kalibrálását amúgy se lehet megúszni (az MCP3421-nél se), ha ~0.5% abszolút pontosság nem elég, vagy ha bárhol ellenállásosztóval vagy söntellenállással mérünk.
Ha kalibrálni kell, már kell egy még jobb műszer. Nézegettem én is (a kosaramban is volt egy darabig), de nem értettem tisztán a kalibráció működését. Nekem van LM4040A41 (4.096-V Precision Micropower Shunt Voltage Reference, 0.1% accuracy ) és LM4120 (2.5V, 0.2%) is.
Ez a PIC-eknél is így van, de nem volt bekapcsolva semmi más.
Köszönöm a segítséget, kipróbálom és beszámolok a tapasztalatokról.
Idézet: „de nem értettem tisztán a kalibráció működését.” A probléma lényege, hogy nem mindegy, hogy egy darab rettentő pontos cuccot veszel aranyáron (amivel aztán kalibrálod a kevésbé pontos cuccokat), vagy sok-sok rettentő pontos cuccot kell venned. A másik dolog, hogy a pontosságnak két része van: van egy abszolút pontosság (megveszed, és mérés nélkül tudhatod, hogy mennyit tud), meg van egy relatív pontosság (egyszer megméred, hogy az a példány mennyi, és ehhez képest mennyivel mászhat el különböző okokból kifolyólag). Ez azért izgalmas, mert a jó abszolút pontosság gyártósoron nehezen biztosítható (jellemzően valami egyedi beavatkozással módosítják a kész terméket, egyesével), míg a jó relatív pontosság már inkább konstrukció kérdése. Azaz könnyebb, olcsóbb jó relatív pontosságú cuccot gyártani, és nehezebb jó abszolút pontosságút. Ezért az LM4040A1 jobb helyeken is minimum egy 500-as, cserébe hiába tud 0.1%-os abszolút pontosságot, a hőfokfüggése kb. ugyanannyi, mint a 25 Ft-os FAN431L-nek (ami csak 0.5% abszolút pontosságot tud - de ha egyszer megmérem, hogy mennyi az a példány, akkor már tudom, hogy mihez kell viszonyítani).
Bocsi ha félreérthető voltam, én a NAU7802 kalibrációjára gondoltam. Van benne mindenféle kalibrációs regiszter, még hőmérő is, hogy pontosítsd a mérést.
Az összes normális árú referenciának van gyengéje, ezért tűnik jó választásnak az MCP3421, hiszen annak messze a legjobb a referenciája az említettek közül, nem kell kalibrálni, ellenben lassú .
Az a dokumentáció szerintem is kívánnivalókat hagy maga után. Még én sem tettem bele annyi gondolkodást, hogy megértsem a kalibrálását.
Az MCP3421 nem rossz, a referenciája se rossz, de annyira azért mégse elég jó, mint amennyit mint A/D tud az IC. Azaz ha ki akarod használni a tudását, akkor mégiscsak kéne kalibrálnod a cuccot.
Köszönöm a felajánlást, novemberig tuti nem lesz energiám rá...
A hozzászólás módosítva: Szept 30, 2013
Megkérdezhetem miért ilyen fontos a pontos referencia? Azért érdekel mert én is hasonlóképp gondolkodtam először még az első kapcsolóüzemű labortápomnál, ahol a panelmérőnek precíz és drága referenciaforrása (REF198) volt. Aztán megjelentettem a cikket és sorra kaptam a visszajelzéseket hogy hogyan lehetne ezt kicserélni valami olcsóbbra. Személy szerint én úgy tapasztaltam hogy a hobbistákat nem érdekli a nagy pontosság. A panelmérőmben már ezért van csak sima TL431. De szívem szerint én is ilyen precíz dolgokat használnék!
Tudod én legalább egy éve gondolkodok rajta
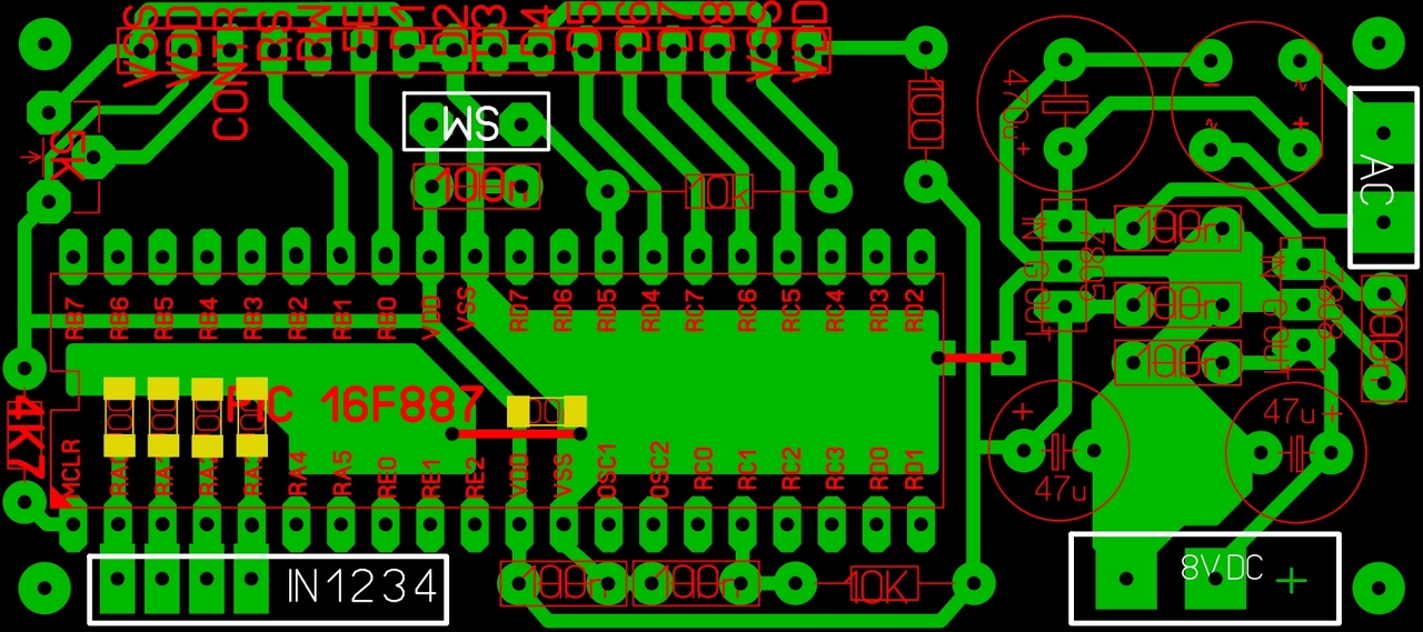
, komolyabban pár hónapja. A tervezett műszer bizonyos részei már működnek, mások még tervben vannak, és még abban sem vagyok biztos mik kerülnek végleg bele. Elvileg 3 része lenne: 1: függvénygenerátor (XR2206, ebből már kétfélét építettem), talán egy TTL is (LTC1799, tesztelve), 2: frekvenciamérő ( a megfelelő topikban Nemka fórumtársunk leírása alapján TCXO-val, ezt is kipróbáltam már), 3: feszültség és árammérő ( itt tartok most). Ezt két részre bontanám, egy nagy pontosságú egyenfeszültség (és mivel találtam itthon egy truRMS konvertert AC, ennek a rajzát raktam be), és egy áram és feszültségmérőt, ami inkább a nagy áram (10-15A) irányába megy el ( ez lenne MCP3422 vagy INA226). Ezek I2C porton mennének, valamelyik esetleg optikai leválasztással. Szóval az elvi vitáktól kezdve a megvalósítási ötletekig nyitott vagyok mindenre (vagy legalábbis majdnem ).Egy printerelosztó dobozába próbálom bezsúfolni valahogy így:
Én is törtem a fejem egy hasonló többfunkciós műszeren, a véleményem erről a következő. Legalábbis én ere jutottam:
A jelgenerátor, a frekvenciamérő, a feszültségmérő és az árammérő külön-külön is relatíve bonyolult dolgok, ha ezeket még egy projektbe bele is gyúrom akkor soha nem készülne ez az egész. Inkább külön-külön műszerek legyenek és akkor lehet szépen sorban haladni. A másik dolog pedig hogy rájöttem: feszültség-mérőre nincs szükségem. Egyrészt van két digimultim és egy asztali 5 és fél digites multiméterem. Ezek áramot is mérnek, ezért különösebben arra sincs szükségem. Szükségem arra van, amit ezek nem tudnak! Ez pedig a nagy áramok pontos mérése. Ugyanis a digimultikkal Amperokat, netán még többet csak másodpercekig lehet mérni. Ráadásul itt a pontosság már nem létező fogalom... Úgyhogy arra jutottam hogy csak egy árammérőre van szükségem (a jelgenerátoron kívül) amivel 10-20A-t lehet mérni folyamatosan és pontosan, elmászás nélkül. És persze jó lenne ha mérne AC-t is, és akkor már valódi effektív értéket. Amit ki akarok hozni ebből hogy ha árammérőt építesz akkor azt nagy áramú legyen szerintem.
Mindenkinek igaza van! De labortáphoz szerintem sem kell olyan pontos referencia (nem kell pontosabb mint egy 3,5 digites multiméter, úgyis ahhoz állítják be
).Énbennem a nagyobb pontosság akkor merült fel, amikor ICL7135-ös DVM-et épitettem (1db-ot). Az annyira pontos amennyire a referenciát beállítom, ahhoz kevés a digitmulti. Ezért kezdtem el nézegetni az AD-ket, amik pontosabbak egy digitmultinál, és nem kell őket kalibrálni (és viszonylag olcsók).
Igazad van, ezért én is modulárisra tervezem. Itt vannak az utolsó próbálkozások.
Frekimérő bemenetek, függvénygenerátor. Külön modul lesz az LCD-PIC páros és a feszmérő.
Szia!
Nagyon köszönöm a segítséged, az új program jól működik. Az eredeti nyákterv mérete miatt, a kijelző bekötése nem igazán ideális, a hosszú vezetékek miatt. Hozzáfogtam egy másik nyákterv elkészítéséhez. Két kijelző méretű panelre bontottam a kapcsolást, így közvetlenül beköthető a kijelző, az analóg rész ehhez igazítva, esetleges módosítás esetén az analóg panel könnyen lecserélhető.
Összedugdostam próbapanelon, a tapasztalatok egyenlőre kiábrándítóak.
Az INA226 tudja amit kell, kb. 2mV pontos. A NAU LM4040-el vegyes képet mutat. PGA-val kb. 50mV-tal mér arrébb és ezen semmilyen kalibráció nem segít (sem PGA állítgatás). Lehet a dugdosós panel hoz be hibákat. PGA nélkül sokat javul a helyzet, a hiba lemegy 3-5mV köré. (100mV és 1V teszt feszültségen is). Régebbi tesztből maradt ADS1110 mér a legpontosabban 1-2mV hiba. A referencia egy MAX1447-tel épített 4,5 digites műszer (ebben semmilyen kalibráció nem szükséges). Több feszültségforrást kipróbáltam Attila86 SMPSII tápja az egyik legstabilabb , a 100mV-ot stabilan 1mV-on belül tartja .Hétvégén letesztelem valamelyik MCP-t is. Idézet: „Több feszültségforrást kipróbáltam Attila86 SMPSII tápja az egyik legstabilabb , a 100mV-ot stabilan 1mV-on belül tartja .” De jó ezt hallani! Tudnád mennyit szenvedtem vele hogy jó stabil legyen...
Annyira pontos a szabályozás, hogy látható amikor a panelmérő ofszethibát mér
. Kb. 52s-onként pár mV-tal elállítja a kimenetet, különben a beállított 1 volton csak a mikrovoltok változnak.
A NAU PGA-t nem tudom kalibrálni, vagy beállítani. Végül felvettem egy karakterisztikát, ami így néz ki (ez már az ofszetkompenzáció után van):
Van valakinek valami ötlete? PGA nélkül a 10 méréses átlag már jól néz ki (az MCP3421, a 4,5 digites műszer és a NAU 0,1%-on belül van).
Elkészült a panelmérő, emeletes kivitelben.
Nagyon stabil, szalagkábel elhagyása előnyére vált.
Köszi. Előző is használható volt, a hosszú szalagkábel és a nagyméretű panel nem tetszett, ezért alakítottam át.
Neked köszönhetően!
Szalagkábel elhagyása, teljesen stabillá tette. Így könnyebben beépíthető, a digit és analóg rész szétválasztása is előnyére vált.
Sziasztok.
Kerestem ezt a topicot de nem találtam, ezért saját magam építettem egy feszmérőt. ide raktam ki először. Ha valakit érdekel valami részlet, szívesen válaszolok.
Szia, azt hiszem ez a te panelmérődnek a külső referencia feszültség bemenetének a kapcsolása. Az lenne a kérdésem hogy én is most egy feszültségmérőt csinálok amihez külső ref.-et használnék csak a konfig bitek beállítása van hátra. (18f4550) Itt lenne a kód, ha jó a gondolatmenetem mind két bitet 1-esbe kellene állítanom az adatlap szerint és a te kapcsolásod ráültetve a tl-el pontosan is mérne. Mert így ref. nélkül sajnos elmászik.
|
Bejelentkezés
Hirdetés |




. 















