Fórum témák
» Több friss téma |
Mielőtt kérdezel, a következő két dolgot ellenőrizd!
I. A helyes tápfeszültségek megléte.
II. A kimeneten van-e egyenfeszültség.
Élesztés.
Semmit nem kell csinálni. 45C egy relének teljesen üzemszerű hőmérséklet.
A 36/24V jelölések szerintem a terhelt-terheletlen feszültségekre vonatkoznak. Nézd meg a kis tranyókat, azok csak 50V-osak! Q8, 9, 18, 19 helyett másikat kell rakni.
A táp nagyon jó, kiveszed a két trafót és egyik szekunderének helyére bekötöd a toroidot. A diódákat azért ellenőrizd le, bírják-e az áramerősséget. Szerk.: a védelem a kapcsoló üzemű tápot állította le, helyette mást kell kieszelni ha fontos a rövidzárvédelem. A hozzászólás módosítva: Jan 30, 2014
Ha előtét ellenállást választanál akkor 33 ohm kell a névleges 12V eléréséhez, de szépen elmegy 68 ohm-mal 10,5V-on is, bőven a tűrésen belül. Az ellenállás legyen 1W-os.
Lehet még ezt ragozni, például úgy mint itt az R8, C4. egészen le a tartófeszültségig.
Hajtsd meg simán egy legalább 500 w os pc táppal szedd ki a folytást és az 5 voltos ág figyelését kösd le a 12 v ról így terhelheted is anélkül hogy lekapcsolna a táp.Üdv.
Sziasztok!
Segítséget kérnék tőletek. Itt a fórumon találtam egy fetes végfok rajzát. Megépítettem de nem tudom hogyan kellene beállítani a 2 db. pótmétert. A 600W-os verziónak van egy leírása de az angol. Lefordítottam a google fordítójával de számomra érthetetlen. Az erősítő típusa: Nmos200 - TO247
Szia! A VR1-gyel a kimenet (Output) egyenfeszültségét állítod 0V-ra. A VR2 a nyugalmi áram állító, a 0,22 ohm ellenálláson 10mV-ot állíts be üzemmeleg állapotban. Az élesztésen túl vagy már?
Igen, megcsináltam amit a fordításból "kimagoztam". Mostmár a biztik vannak bent.
A 0,22 két lábán kell mérnem ezt a 10 mV-ot? A hozzászólás módosítva: Feb 1, 2014
Igen, az ellenálláson eső feszültséget kell mérni. Gyakorlatilag az itt folyó áramra vagyunk kíváncsiak, 10mV/0,22 ohm.
Ma elegem lett az egészből, és elkezdtem összerakni mindent az erősítőben, mondván, hogy egy kis zajt kibírok, viszont ha így folytatom a zaj keresgélését, sosem fogom hallgatni az erősítőmet.
Ekkor derült ki, hogy a PGA2310 és a DAC között földhurok lép fel, ha a tápjukba is bekötöm a GND-t és a jelföldnél is megkapják. Ezért a PGA-nak a tápjából kiiktattam a GND vezetéket ami a csillagpontba ment, és megszűnt a bugás. Kiderült azután még valami. Egészen a DAC-tól a fejhallgató-erősítőig DC csatolt a lánc: WM8740->nincs kondi->OPA228 kimeneti buffer->nincs kondi->PGA2310->nincs kondi->TPA6120 fejes AMP->nincs kondi->Fejhallgató. Ha így változtatom a hangerőt a PGA-n, akkor 0dB-től felfelé elég erősen elkezd hallatszani egy pattogó hang ahogy lépkedek a hangerővel minden fokozatnál (0.5dB lépések). Ráadásul úgy 20dB erősítés felett már elkezdett melegedni a fülhallgatóm (1.5V a fejhallgató-erősítő kimenetén!). Szóval valahová be kell tennem egy csatoló kondit, és a legjobb hely a PGA bemeneténél lenne, így nem erősítgetné a DAC buffer kimeneti DC-jét, ami 40mV. Csak az a probléma, hogy mivel 600Ohm a bemeneti impedanciája a PGA2310-nek, elég nagy értékű kondit kéne betennem, hogy ne vágja a mélyhangokat.
600Ohm a legalacsonyabb terhelés amit a kimenet meg tud hajtani, a bemeneti ellenállása 10k.
A hozzászólás módosítva: Feb 1, 2014
És akkor ezt mennyire kell komolyan venni?
Idézet: „It is important to drive the PGA2310 with a low source impedance. If a source impedance of greater than 600Ω is used, the distortion performance of the PGA2310 will begin to degrade”
Szia! Tedd már ide fel az összeállítás részrajzait! Át kéne egyben tekinteni.
Ez azt jelenti, hogy ha a bemeneten lévő cuccnak angyobb az ellenállása 600ohm-nál, akkor alacsonyabb a torzítás, vagy valami ilyesmi, elég furcsán van foglamazva.
Ha nagyobb mint 600Ohm, akkor elkezd romlani a minőség. Ezért szoktak buffert tenni a bemenet elé ha a forráskészülék kimeneti imp.je túl nagy lenne.
Ezt írja: Fontos, hogy a PGA2310-et alacsony impedanciával hajtsuk meg. Ha a forrás impedancia nagyobb, mint 600 ohm, akkor a torzítás romlani fog.
úgy ahogy Reloop kolléga mondja. Egyébként jó hangzású és jól terhelhető erősítő nekem 2db dolgozik itthon. Van rengeteg változata ezen kívül.
Ennyit az angolomról.
Idézet: De ez nem azt jelenti, hogy a bemenete 600ohm, nem kell nagy kondenzátor oda. „Ezért szoktak buffert tenni a bemenet elé ha a forráskészülék kimeneti imp.je túl nagy lenne.” A hozzászólás módosítva: Feb 1, 2014
A PGA előtti egység rajza lenne érdekes. Ott már az egyenfeszültséget le kell választani és gondoskodni a meghajtó-impedanciáról.
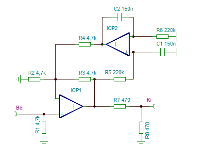
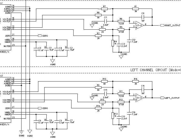
Csatolom a képeket.
Sziasztok.
Elnézést, hogy közbe vágok de lenne reloop kollégához egy kérdésem nemrég kaptam 10 db tranzisztort 5 db 2sc5200 5 db 2sa1943. Eddig még csak TDA7294-ből csinálgattam erősítőket De tranzisztorost még nem. Már néztem pár kapcsolást a neten de nem nagyon merek belefogni anélkül hogy valaki ne segítene. Tudsz ezekhez a tranzisztorokhoz valami jó kapcsolást?
Rajzoltam egy illesztőt a DAC és a PGA közé. Ez teljesíti a feltételeket, alacsony offset-ű műveleti erősítővel. A csatoló-kondenzátorra nehéz rábólintanom.
Szia! Én miért nem vagyok ilyen szerencsés?
![]() Ide tökéletes lesz. Most elég sokan vágtak bele, csatlakozz hozzájuk!
Az IOP2 kiegyenlíti a DC hibát, azaz eltünteti a 40mV-ot amitől pattog a szabályzás. Megfelelő leválasztással alacsony kimeneti impedanciát biztosít. (Nívós erősítőből származik)
A fejhallgató erősítőt lehetne esetleg 4u7 kondival csatolni a biztonság kedvéért.
Ok. Beállítottam a 10mV-ot, mostmár frankón szól az erősítő.
Köszönöm a segítséget.
Bármekkora DC hibát eltüntet? Hogy érted a megfelelő leválasztást? Az én láncomban jól fogja magát érezni?
Gondolkoztam olyanon is, hogy a lánc valamelyik pontjáról kiviszek egy vezetéket, hogy külső analóg forrásról is hallgathassam az erősítőt. Mindenféleképp a PGA előttről kéne kivezetni, hogy tudjam szabályozni a hangerejét. A forrásnak meg ki tudja mekkora a DC-je.
A leválasztás alatt IOP1-et értem. Az is kényes a kimeneti terhelésre. Az eredeti kapcsolásban OPA2604-es van.
Az illesztő előtt tudnám a bemenetválasztót elképzelni.
Miért lenne jobb az eredmény, ha újabb aktív áramkörök kerülnek a láncba? Olyan hosszú úton megy már a jel, hogy a végére semmi sem marad. A PGA alapban is "elnyeli" a részleteket.
|
Bejelentkezés
Hirdetés |




)
Kapcsolási rajzot? 










