Fórum témák
» Több friss téma |
Sziasztok!
Van 3 darab alkatreszem. Kozuluk csak az SE140-rol kaptam adatlapot, (error amplifier) de nem tudom mire lehet felhasznalni. A masik kettorol nem tudok semmit. Valaki tud valamit roluk? Elore is koszonom a segitseget.
Az SE 140 adatlapján ott van a felhasználás módja is. A TAG 13 203 350; tirisztor, 350V, 3A, 3V Gthres, sajnos szűkszavú az adatlapom. Az LT-t a gyártó produktumai közt megtalálhatod (talán).
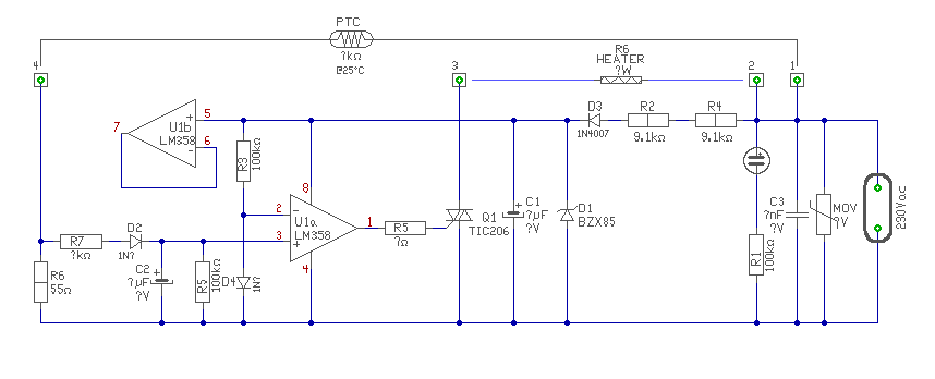
Hello! Én ugyan megrajzoltam, a feltételezett dolgokat is beírtam. De ebből nem lehet még kitalálni, hogy az R7 mekkora volt. Mert minimum azt kellene tudni, mekkora a PTC (gondolom az van benne) ellenállása, mikor épp jó meleg a ragasztó. De a D4-en eső feszültséget is tudni kellene (vagy hogy az tényleg egy 1N400x dióda-e). üdv!
ui: Most látom van rajz, de ebben nem éppen az az áramkör van.. A hozzászólás módosítva: Márc 7, 2014
Sziasztok! Beraktam a kondit a motor két lába közé,de amit furcsálok hogy a motor két csatija közt értéket mérek ott szakadásnak kéne lennie nem? A kondi jo azt megnéztem mielöt beraktam nem enged át.
Sziasztok!
Két tekercs induktivitásáról szeretnék valami infót. Hátha valaki ismeri őket. Egyik egy HP PC tápjában volt (~3ohm), a kapcsolóüzem előtt. Másik meg asszem egy BEAGban (2ohm). Henry? Köszönöm előre is!
Sziasztok. Van 2 B1375-s
tranzisztorom és úgy tudom hogy lehet belőle egy erősítőt csinálni. Kerestem a neten kapcsolási rajzot de nem találtam. Ha valakinek van rajza elküldené. Előre is köszönöm.
Ha van párja is (2SD2012) akkor érdemes vele foglalkozni, de nem egy különleges fajta.
Szia!
Meg egy kis passzív fázisjavítást is végez.
Az itt nem cél. A lényeg, hogy bekapcsoláskor ne vágja le az automatát.
Induktivitásmérővel megtudható (a rajt levő kódszám alapján, aki gyártotta az talán tudja). Az egyenáramú ellenállás köszönő viszonyban sincs az induktivitással.
Ha kell, hétfőn megmérem az induktivitását. Van pár db a melóban. Igaz nem HP, de másik 2 féle.
A hozzászólás módosítva: Márc 8, 2014
Pedig az egy PFC tekercs: Figure 8. Még egy: Bővebben: Link.
Egy Fetes tápba kellene nekem egy 5-20H (.tól-.ig) induktivitás.
Akkor csak jobban járok egy 40w fénycsőfojtóval?
Milyen SMD tranzisztorokat (típusszám) érdemes használni a szokásos hangfrekvenciás alkalmazásokban (előerősítő, RIA korrektor stb.)?
Köszönöm. Most vettem észre, hogy írtál. Végig figyeltem. PFC tekercsemtől milyen induktivitást reméljek? Nagyon megörültem, mikor megtaláltam itthon.
Az új típusú lapos (40W-os) vacakot mérted, a régi bakelit(bádog) házasoknak nagyobb volt az induktivitása.
Szia!
Keresgess! Bővebben: Link.
Sziasztok! Beraktam a kondit a motor két lába közé,de amit furcsálok hogy a motor két csatija közt értéket mérek ott szakadásnak kéne lennie nem? A kondi jo azt megnéztem mielöt beraktam nem enged át.
Akkor ezek ilyenek. Ilyenek vannak már nekem is csak (~10kg), a régiek már elfogytak (kimenőnek, pákatrafónak).
A hozzászólás módosítva: Márc 8, 2014
Sziasztok, a mellékelt képen lévő kábelek számomra teljesen idegennek tűnnek. Mihez használják ezeket?
Az első képen valamilyen autóban használatos kábelkorbács van, ebből kiindulva a másodikon egy csomagtartóban elhelyezendő CD tár vezérlőkábele. Lehet hogy ehhez való az első is, majd az okosabbak megmondják/kijavítanak.
Köszi nekem ennyi bőven elég, csak arra voltam kíváncsi mire lehet jó, így számomra totálisan fölösleges használni nem tudom. Őrizgetnem fölösleges, eladni csak nyűg, megy újrahasznosításra...
|
Bejelentkezés
Hirdetés |



















