Fórum témák
» Több friss téma |
Üdv ismét!
Van egy 55Ah autóakkum (sima savas) és elég hamar lemerült a kocsiban, de most teszteltem pár órán át 150ohm-os terheléssel, teljesen töltött szintről. Miután kb 1 napot állt terheletlenül a fesz 15.56V volt. A többit a táblázatban leírtam, éjszaka szüneteltettem. A kérdés az lenne, hogy ez így normális ahogy van, vagy már jó úton halad az elszulfátosodás felé? Csak azért kérdezem mert akkor beszerzem a szükséges alkatrészeket a szulfátlanítóhoz (amúgy is csak úgy később).
15,56 Volt van benne 1 nap után?
![]() ![]() Minek akarod akkor szulfátlanítani? Ez megfelel egy kisebb paksi erőműnek. Ha elírtad, akkor viszont a 13,56 volt már egy jel, és talán időben kapnád el, de mindenre 50-50 % az esély, hogy meggyógyul, sajnos anyakönyvi kivonatotát az akkunak nem linkeltél Idézet: „Általánosan elmondható, hogy egy jó akkumulátornak feltöltött állapotban 12,6-12,9V feszültséget és 1,26-1,285g/cm3 közötti sűrűséget kell produkálnia.” Ezt a terhelés sem értem, rátettél a két kivezetésre egy 0,5 wattos 150 ohmos ellenállást, jól értem? Ha igen ez nem terhelés neki, rakj rá egy 55 vattos 12 voltos autó izzót, és mikor megáll egy feszültségen hosszabb ideig a mérőműszered azt jegyezd meg.
Tényleg elírtam
12.56V akart az lenni.Az eredeti gond az volt hogy két nap alatt kb. 40mA-es terheléssel leesik a fesz 11.9V környékére, de a kocsit még beindítja. Valamelyik topicban ezt javasolták, hogy így mérjem milyen gyorsan esik a fesz. Tulajdonképpen szimuláltam a kocsi áramfelvételét. Gondoltam valaki aki jobban tudja mint én és megmondja, hogy regenerálót neki vagy máshol keressem a hibát. Na de nagyobb terhelésen (6A) leesett 11.9V környékére. Hogy mire várok? Jóidőre, több szabadidőre...meg lesz építve szerintem már jövőhéten
Hello! Két nap alatt a 40mA nem éri el az 1Ah kapacitást. Tehát vagy 1Ah-ás az aksid már, vagy ami valószínűbb, el van iszaposodva és magától is lemerül egy, vagy az összes cella. Ekkor viszont regenerálhatod kedvedre, az iszap marad.. Vagy nincs is feltöltve az aksid. üdv!
A hozzászólás módosítva: Feb 28, 2014
Üdv nagyon kedves mindenkinek!
Próbálta már valaki folyamatosan nagyfrekin "gerjesztett" egyenárammal tölteni/regenerálni az akkumulátorát? Az alap ötlet az lenne hogy egy trafóval (T1) ráültetnék egy párszor 10Khz-es négyszögjelet a töltő áramra. Reggelre (délelőttre) összeszedem a gondolataim és megpróbálom részletesebben leírni a dolgot.
Üdv.
Esetleg nézz szét itt. A lényeg mint a te rajzodnál is, a soros LC-körnek a -lecsengése- úgy alakuljon,hogy kisütést is végezzen.Bár nem tudom erre voltál-e kíváncsi.Hasonlóval én is próbálkoztam (mint ami a linken szereplő egyik oszcilloszkóp ábra) de szerintem ehhez sok idő és persze akku alany kellene.Nekem ez nincs.Van még egy olyan is,hogy nagyfrekis váltóárammal töltenek,igaz ez nem mindegyik akkura érvényes.Ha megtalálom a linket beteszem ide.
Sziasztok.
Segítséget szeretnék kérni. Megépítettem a szulfátoldó kapcsolás, de az R12-es ellenállás iszonyatossan melegedett. Aztán betettem a trafó és az egyenirányító közé, igy már kevésbé melegszik de polaritás jelző led (LD2) villog üzem közben mint az LD1-es. Ez normális vagy valamelyik alkatrész meghibásodott.
Köszönöm a gyors választ.
Igen ettöl még működik. Az ellenálás melegedése meddig normális. Lassabb impulzusnál kevésbé meleg, gyorsnál jobban melegszik. Még egy kérdés. Meddig kell használni egy 45 Ah akumulátornál? Valamint egy észrevétel. Az LD3 és az LD4 meg van cserélve a beültetési rajzon.
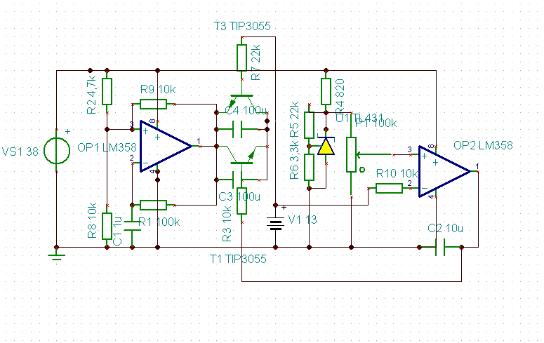
Sziasztok! Tervezgetek mostanában egy autómata impulzus töltőt, inkább zselés aksikhoz. Elméletileg működik, nemsokára megépíteném. Érdekelne, hogy hol lehetne egyszerűsíteni, ill. bonyolítani rajta. Az ötlet az, hogy a töltés végén, nem engedi 14,4volt fölé az aksit, mert leveszi a töltőáramot. A merítést, meg megoldja a másik áramgenerátor. Az impulzus kitöltése nem 50-50%-os hogy biztos töltése legyen egy szulfátosodott aksinak is.
Segítségeteket előre is köszönöm.
Leegyszerűsítettem amennyire tudtam. A műveleti erősítő 2db tda2030, a töltő merítő áramgenerátorokat beállítottam, aztán meglátjuk mi lesz. A töltőáram maximum 433ma. Egy 4a -es zselés aksit fog pofozgatni. Remélem sikerül. Észrevételt, tanácsot elfogadok.
Tanácsom, hogy hallgass köbzolira.
Szerintem meg akár jó is lehet a töltés kisütés, a töltés javára offszetelve.
Mindenképp megér egy próbát, bár én sokkal brutálisabban pofozgatnám: 10usec 10C töltés majd 10usec 8C kisütés majd szünet, mindezt egy soros rezgőkörrel. Vagy jobb lesz, vagy nem. Sok vesztenivaló nincs.
Sziasztok!
Azért nem "válaszolok", mert egyszerre 3 embörnek nehéz lesz. Egy részről megnyugodtam, más részről kíváncsi lettem. Úgy tűnik akkor, hogy a kapcsolás működőképes, ami nagy szám az én tudásommal. A másik meg, hogy ha sikerül valamennyire rendbe hoznom egy olyan aksit ami feltöltés után 12,6 volton akar stagnálni, az már nem semmi. A merítés-töltés-merítés, végül is ugyan az a módszer, mint amit ajánl Proli úr, csak nem töltés végén van merítve, majd újra feltöltve hanem ciklikusan, egy nagy áramú tűimpulzus kíséretében. 2in1. A tda2030-at le kell cserélnem tda2050-re, mert azok már kibírják a 38 voltot, és a tl431 elé meg kell egy zéner, mert az is ki van járatva, de úgy már biztonságosnak kell lennie 38 volton. Hát megpróbálom, oszt beszámolok hogy mit hogy és hogy mit... A hozzászólás módosítva: Márc 19, 2014
Érekes, milyen következtetést vonsz le. Szerintem a módszered sok sebtől vérzik, nem működik. Az akkunak véges a töltés-kisütés periódusa, azaz káros, ha ezt teszed vele feleslegesen...
Ja és az elektronikáról azért nem ejtettem szót, mert meg se néztem, miután szerintem az elv hibás...
Nem szeretnék a vitába belefolyni,de egy regeneráló töltő elmélete nagyjából a következő (például RT-ÉK2000)."Egyutas egyenirányításnak megfelelően,tehát félperiódusonként töltjük.A szünetidőben a töltőáram egynegyedével-egyötödével kisütjük az akkumulátort".Ha ezt így lemerik írni a mérnökök akkor csak lehet benne valami.Úgy ahogy -gulyi88- mondja.Pofozgatni kell.Szerintem.
Sziasztok! Egy észrevételem lenne a szulfátoldóval kapcsolatban. A legjobb hatást úgy értem el, hogy egynapi impulzustöltés, utána egy merítés az Ah tizedével 10,6V ig ebből ki lehet számolni, hogy mennyi is az akkunk jelenlegi kapacitása. Utána a következő tőltésnél már a duplája jött ki belőle. Az észrevételem az volt, hogy ha csak pihentetem, és újra nekiugrok a tőltésnek ,semmi más nem történik, rövid időn belül ismét pezseg. Én 45V al bombázgatom az akksikat. Így volt a leglátványossabb a javulás. Üdvözlettel: K.Gy
Köszönöm szépen. Egy picit javítanék, mert félreérthetően írtam le. a 14 Ah akkumból sajnos 1 Ah alig bírtam kivenni, a következő tőltésnél már a duplája jött ki. Most ott tartok, hogy a kis akksiból 7Ah felett van a tárolt energia. Ennyi volt a javulás idáig.
A hozzászólás módosítva: Márc 20, 2014
U.i.: Zolibá! A legjobb, magas Amperszámú bombázást a visszamerített akksinál értem el.
Én meghajlok a 40 éves tapasztalatodnak.
Mint írtam már,nincs nagy gyakorlatom benne mivel nincs sok donor.De valami oka csak kell legyen a kismérvű közbenső kisütésnek amit írnak.Jó lenne egy gyári deszulfátor (nem autóba építhető) szkóp ábra.
Szia! Én is arra gondoltam, hogy egy műteherrel egy FETen keresztűl valamennyire visszameríteném minden rásütés ciklus után.
Pont emiatt csináltam a szulfátoldómat egy Attiny85 IC vel. Ebben a másik kimeneten lehetne visszamerítést csinálni. Ezzel meg kordában lehetne tartani, hogy az akkumulátor feszültsége a tőltési idő alatt ne menjen 14.4V fölé és még nagyon hőmérsékletet sem kéne akkor talán figyeltetni. De az nem hátrány a Zoliék tervében. Egy beépített biztonság.
A hozzászólás módosítva: Márc 20, 2014
Üdv.Én most úgy vallatok egy akkut,hogy egy R-C kört tettem a szünet idejébe.
Az hasonló módszer, amire én is gondoltam, kérdés, hogy az nem terheli be a kisütő impulzus áramát?
A hozzászólás módosítva: Márc 20, 2014
Mert így hatásos marad a rásütött áram, és nem az lesz, hogy az akksi feltőltődött és már vizbontást csinálunk csak a maradék időben. Na majd nekiugrok mégegyszer megfogalmazni.
Zolibá ez csak az én véleményem, nem biztos, hogy így a jó. Csak ráértem rajta gondolkodni. Az a gyorsan lemerülő akksi a jelenlegi kevés kapacitását hamar elvesziti, és azt a kevés kapacitást hamar is vissza lehet bele tőlteni, ha a rossz akkut a bombázóval hamar feltőltöd attól még azalatt a rövid idő alatt nem tudod szulfátmentesíteni. A hozzászólás módosítva: Márc 20, 2014
Zolibá! Most egyenlőre nem tudok erről az egészről mit írni, mondani, szerintem ezzel a folyamattal javulást látok, de még kell hozzá kis idő. Tudom, hogy 14Ah már nem fogom megközelíteni egy 8 éves akksinál. Majd beszámolok róla.
Van egy csomó dolog amit nem tudok az akkumulátorokról. A teljes kapcítás kivétele a 10.6V merítésig szól? Jó kérdés. A hozzászólás módosítva: Márc 20, 2014
Egy regeneráló ciklus alatt a nagy méretű szulfátkristályokkal rendelkező akksi nem fog megjavulni, ezért természetes, hogy többször kell megismételni és ehhez előtte le kell meríteni. De ez a folyamat nem analog az impulzusok közötti kisütögetéssel, főleg nem nagy frekvencián...
De próbáljátok ki, mit veszíthetünk mi ezzel!?
Teljesen jogos amit írsz. Én is azt látom, hogy a 4. merítés utáni impulzus töltés után, már a hagyományos tőltő Amper mérője nem 5 hanem 10A kiakadt. innen azt látom, hogy valami javult. Ezeket tesztelés miatt próbáltam. Arról amiről beszélek 14 Ah akku normális tőltővel 1 óra alatt elveszítette a tőltőáramot. Most már nem így van.
Lehet, hogy 13V környékén kéne a rásütés merítés ciklusokat kordában tartani, mondjuk 48 órán át. Nem is pezsegne talán. Most egy szünetmentes táp akksijára töltöttem egy kis deszt vizet, mert szerintem ki volt száradva szerencsétlen. Nem volt egyszerű a felbontása sem.
A hozzászólás módosítva: Márc 20, 2014
|
Bejelentkezés
Hirdetés |






12.56V akart az lenni.


A másik meg, hogy ha sikerül valamennyire rendbe hoznom egy olyan aksit ami feltöltés után 12,6 volton akar stagnálni, az már nem semmi.
csak nem töltés végén van merítve, majd újra feltöltve hanem ciklikusan, egy nagy áramú tűimpulzus kíséretében. 2in1.





