Fórum témák
» Több friss téma |
Fórum » 500W erősítő
Témaindító: vtsoftware, idő: Szept 2, 2007
Témakörök:
Sztem nehajtsd 1000Wattal ha 1000Watt RMS-ed van. Egy nagyobb baszustol elszálhat.
De 500Watt :eek2: Mien mélynyomó/hangszóró az?
![]() Amúgy most hogy már ismerem egy picit az elektronikát azért beismerem 500W hangosításra BŐŐŐVEN sok. Nemhogy szobába. Amint ajánlottátok az ST151-est, azonnal belezúgtam.
Buliba is csak olyan 400al küldtük és elég volt... Senki nem panaszkodott hogy hallk vagy valami
500w szobába egy icipicit sok
Személyes véleményemet szeretném veletek megosztani! 3 éve diszkózok, és van némi tapasztalatom végfokok terén! Én jómagam a Quad405-el bírkóztam meg(azóta is működik)! De rá kellett jönnöm hogy egy gyári végfokkal sokkal többre megyek, ésnem kerül sokkal többe! Végül is a magyar gyártműnyú Síva mellett maradtam www.sivaelektronika.hu-n láthattok infókat! Csak jót tudok róla mondani! Nagyon jó minőség! T-ampot is halloottam már, és be kell ismernem kellemeset csalódtam benne, sokkal jobb mint amire számítotam! Gondolkozok is rajta hogy majd beújítok egyet!
Abba törtem a napokban a fejem hogy milyen jó is lenne ha az erősítőbe nem kéne toroidot venni, mert a tápfesz, 230V lenne! Ilyen kapcsolás szerintetek létezik? Így valszeg bődületes telljesítményeket lehetne kihozni!
Idézet: „lassan elég süket leszek” Ezer örömmel gratulálunk hozzá! Igazán büszke lehetsz magadra... meg is veregetheted a saját vállad, és elmondhatod magadról, hogy te ezen már túl vagy, képes voltál megcsinálni! EGYEDÜL! De csak halkan súgom meg, hogy jelen fórumot rosszul ismerted meg, ha a menőzésre akarsz kimondottan "ráfeküdni". Idézet: „az erősítőbe nem kéne toroidot venni, mert a tápfesz, 230V lenne” Mesélte már neked a Holle anyó, hogy a konnektroban váltakozó-feszültség van jelen? És azt mesélte, hogy az erősítők egyenfeszültségről üzemelnek?
Trafó nélküli erősítő nemmenő, mert nincsen galvanikusan leválasztva a hálózattol és ha megfogod a kimenetet akár akkor :gun: Szóval ilyen mégha esetleg létezik, akkor se jó ötlet :no:
Szerk: Norberto: de ha egyenirányítod a 230at és lesz olyan kb 300V egyen, akkor anyival kéne mennie De akkor se jó ötlet!
Szerintem hajtsa csak meg 1000w-al nyugodtan, sőt, miért nem hajtja meg egyből 2 vagy 3 ezer wattal?????
Annyira birom az ijen wattmestereket! Csak utána kellene számolni hogy ha van is neki 1000w-os hangszórója, amit gyanitom hogy 8ohmos ahoz 2000w-os végfok kellene hogy 1000w jusson rá igy oldalanként 2000w os végfok az ugye 4000w, az áramfelvétele kb 5KW Gtattula
Itt azert némi ellentmondast velek felfedezni ... egy 8ohmos 1000W nevleges teljesitmenyu hangszoro 1000W-al torteno meghajtasahoz miert kellene 2000W-os vegfok? Ez nem igy mukodik, azaz nem igy kell ertelmezni a dolgot. Ha egy erosito 8ohmos terhelesre le tudja adni az 1000W-ot akkor azt pongyola modon ugy mondjuk, hogy ez az erosito 1000W-os 8ohmon. Ennyi. Ebbol nem kovetkezik az hogy 4ohmon pedig a ketszereset, azaz 2000W-ot le is tud adni, mert ha az erosito nincs ugy meretezve hogy ezt a teljesitmenyt leadja, akkor nem fogja tudni leadni
Ez az egyik dolog. A masik pedig, hogy a fizikaban/elektronikaban nincs olyan hogy valaminek 5kW-os az aramfelvetele!!! 5kW-os fogyasztas van es x amperes aramfelvetel van. Szoval csak pontosan ezekkel a kifejezesekkel
Ezen kívül ha egy 2*2000 W 4 ohm-os erősítőt 8 ohm-mal terhelünk, akkor csak kb. max. 3500 W lesz a fogyasztása. Elvileg, AB osztályú végfokkal. Gyakorlatilag ennyi sem, mert senki sem szinuszt hallgat, és a hangszóró sem műterhelés. D osztályú véggel, zenével simán előfordul, hogy maximális kivezérlésnél is csak 500 W a fogyasztás. Na meg ki mondta, hogy két mélynyomó van? Szóval lehet, hogy csak 250 W lenne a fogyasztás. Ennyit az 5000 W-ról.
Az erősítők osztálya, pl az A B ... osztályok mit jelentenek?
A hangminőség?
Oké Pafi mester, tudtam hogy te akkora pró vagy hogy azonnal javitod a helytelen hozzászólásomat, köszönöm. Nem fogom megmagyarázni miért irtam az értékeket, nyilván akkora lámaság mint a téma felvetőjének az 1000 wattja, ezt nem is vitatom.
Nem a hangminőség. Sokáig tartana leírni, inkább keress rá!
Hello Pafi!
Nézegettem az oldaladon az egyik végfokod! De én pár dolgot nem értek. Pl.: az egyik az,hogy ha kb 600W-os volt a tápegységed akkor,hogy a fenébe jön ki az 1500W rajta?? Vagyis azt értem,hogy kijöhet annyi de csak egy csúcs amit a másodperc törtrészéig tud nem? A másik meg,hogy sinusz jellel nézve és műterhelést hajtva valóban szép sinuszokat produkál, de mi van ha hangszórót hajt és zenével van terhelve?? Akkor azért a hangminőség nem lehet valami hűű de csodás.. Ezt ne vedd kötekedésnek csak kíváncsiskodom Üdv: Idézet: „ha kb 600W-os volt a tápegységed akkor,hogy a fenébe jön ki az 1500W rajta??” Egyrészt úgy, hogy túlterheltem. Ettől lecsökkent a tápfesz, ahogy a képen is látszik, (de így is elég volt 1500 W-hoz), és ha úgy hagytam volna 1-2 órát, akkor leégett volna a trafó. Másrészt meg úgy, hogy megbeszéltem az egyébként is mindent jelentős tartalékkal méretező gyártóval, hogy a névlegesen 600 VA-es vasat a lehető legvastagabb dróttal tekerje meg, ami még betekerhető, így valójában az 750 VA körüli lett. Egy nagy, és jól méretezett trafónál nem azt jelenti a névleges teljesítmény, hogy annál több képtelen kijönni belőle, hanem hogy azt bírja biztonságosan kényszerhűtés nélkül, a nap 24 órájában. Idézet: „Vagyis azt értem,hogy kijöhet annyi de csak egy csúcs amit a másodperc törtrészéig tud nem?” Nem. A másodperc tört része alatt hogy fényképeztem volna le? Ahogy azt írtam is, percekig ment ekkora terheléssel. Azért csak percekig, mert nem volt bekapcsolva a ventillátor. Azóta kipróbáltam kapcsoló üzemű táppal is, úgy 2500 W-ot is le tudott adni. Idézet: „de mi van ha hangszórót hajt és zenével van terhelve??” Akkor sokkal jobb a helyzet, mert sokkal kevésbé csökken le a tápfesz. Idézet: „Akkor azért a hangminőség nem lehet valami hűű de csodás..” Biztos igazad van! Csak úgy látszik, hogy akik hallgatták, azok erről nem tudtak. Bár elsősorban mélyhez terveztem, azért meghallgattuk szélessávban is, és ott sem volt semmi zavaró a hangjában, kivéve azt, hogy 8 ohmmal túl sok volt a magas legfelső tartománya. (Eminence hangfalakkal.)
Redben!
Köszi szépen a kimerítő válaszokat! Még egy hülye kérdés: Ugye ezekben van egy A/D konverter??, na most annak van egy mintavételezési értéke.. Kb valahogy úgy mint ahogy az MP3-nál is van... Most akkor elmélitleg full olyan hangja lehet az egésznek mint egy mp3 hangfelvételnek?? Szval elméletileg egy analóg erősítőnek szebb hangja van mint egy ilyen pwm-es erősítőnek nem?? Ott folyamatos az átalakítás nincs mintavételezés.
Ajjaj! Van itt mit helyretenni!
Nos, nincs bennük A/D konverter. A PWM alapesetben egy analóg modulációs forma. Analóg: az információt hordozó mennyiség (vagyis itt az impulzusszélesség) bármilyen értéket fölvehet. Mintavételezés az történik, de ettől még nem lesz digitális! Az mp3-nak ugyan van mintavételi frekvenciája (ahogy a CD-nek is, 44,1 kHz), de nem ettől lesz a hangja olyan, amilyen (hisz akkor a CD-nek is olyan lenne), hanem a tömörítéstől (na ez aztán jó messzire vezetne!). A PWM erősítők mintavételi frekvenciája általában 200 kHz-től 2MHz-ig terjed, de nem feltétlenül egyenlő időközönként történik. Mivel analóg, a dinamikájának nincs elvi korlátja, a CD dinamikáját gyakorlatilag is fölülmúlja egy nagyságrenddel, és az MP3 hangjához köze sincs. Ugyan vannak elvi és gyakorlati korlátai is a PWM erősítőknek, de már vannak olyan PWM erősítők, amik simán fölveszik a versenyt, vagy le is alázzák a legtöbb hagyományos (vagyis: lineáris üzemű) erősítőt. Vannak valóban digitális erősítők is, ezek azonban tipikusan 384 kHz-es mintavételi frekvenciával üzemelnek és min. 24 bites felbontással, ami lehetővé teszi hogy ezek is bőven fölülmúlják sok tekintetben a a CD (44,1 kHz, 16 bit) minőségét. (Persze mindent el lehet szúrni.)
Valószínüleg az is megzavar sokakat hogy a legtöbben minden PWM-erősítőt digitálisnak hívnak - hibásan.
Hiszen a D-osztályú, impulzusszélesség-modulációs eljárást alkalmazó erősítők legnagyobb része ANALÓG erősítő.
Na azért így már érthetőbb!!
Érdekes dolgok ezek! Ha esetleg tudnál valami szakirodalmat ajánlani ahol a pwm-es erősítőkről le van írva minden azt megköszönném (lehetőleg magyarul). Meg ha nem titkos elárulhatnád a cég nevét akivel a toroid trafód tekertetted. Üdv.
Sajna még angolul sem tudok olyat, ahol minden egy helyen le van írva.
A trafótekercselő az Inducomp volt.
Sziasztok!!!
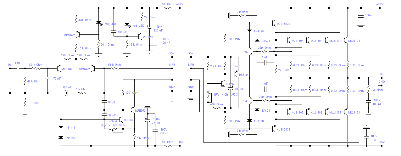
Ilyen erősítőt gondoltam hogy építek, de nem tudom hogy, milyen a tekercs benne!!! Vagy gondoltam hogy ezzel az erősítővel is megpróbálkozom de nem tudom , hogy milyen a térvezérlésű tranzisztor...(Bal oldalt fönn) Megköszönöm ha valaki tudna segíten!!!!! Előre is köszi mindenkinek!!!!!!
Amit sosem értettem, de mindíg meg akartam kérdezni.... De elfelejtettem. Most viszont eszemben van... Ha van egy nagyobb teljesítményű végfok, amiben párhuzamosan vannak a végtranyók. És mondjuk van benne ármegenerátoros védelem... Azt mindeíg csak az első tarnyóra teszik. Mivan, ha mondjuk valamelyik utánna kötött párhuzamos zárlatosodik be?! Egyesek szerint hülyeség az áramgenerátoros megoldás. Nagyobb (jobb) cuccokban ugyis van koppanásgátlóval egybeépített egyenfeszfigyelő a kimeneten. Egyébként KD_mester szép "kis" erősítő... Ezzel már lehet falat bontatni is!
Tök mindeg, hogy melyik tranyó emitterellenállását figyeli az áramgenerátoros rövidzárvédelem. A magas értékű emitterellenállások biztosítják az egyenletes árameloszlást és így az egyenletes disszipációeloszlást is a tranyók között, melyek disszipációja/árama/feszültsége a biztonságos működési tartomány keretein belül van tartva megfelelő méretezéssel. Így az összes tranyó ugyebár a biztonságos működési tartományon belül üzemel. Ezek közül valamelyik ki van választva a rövidzárvédelem számára, amit figyelhet. Nagyjából ezzel szinkronban van a többi tranyó disszipációja is, tehát ott sem lessz meglepetés. Nem kell minden tranyót egyenként figyelni. Ha a biztonságos működési tartományon belüli üzemmód ellenére tönkremenne az egyik, akkor a külön-külön figyelő védelem ellenére is tönkremenne ugyanígy a kérdéses tranyó. Ilyen esetben max a "jézuska" segíthet.
Az áramgenerátoros védelem mellett még szükség van egy hangszóróvédelem reléjét vezérlő lasabb rövidzárvédelemre is, ami a kimeneti csúcsáramokat megengedi, de a rövidzárlatot egy kis várakozási idő eltelte után lekapcsolja az erősítő kimenetéről. Ezzel már közelebb vagyunk a bombabiztoshoz.
Igen ezt értem, de ha extrém esetben olyan végtranyó száll el, amit nem figyel az áremgenerátoros védelem, akkor kiül a féltáp a hangszóróra, amíg a végfok biztije kiég. Feltéve ha van benne...
De a hangszórónak akkor már mind1.... Egyébként van ennek valami értelme? Mármint az áramgenerátoros védelelmnek. Ha működésbe lép azt jelenti, hogy a végfoknak úgyis annyi. A relés egyenfesz figyelő meg megvédi a hangszórót. Nem jobb (vagy szerencsésebb) csak ezt belerakni az erősítőbe? Meg a végfok is egyszerűsödne... (Nem mintha azért annyira megbonyolítaná a védelem!
"Igen ezt értem, de ha extrém esetben olyan végtranyó száll el, amit nem figyel az áremgenerátoros védelem, akkor..."
Miért? Ha olyan száll el, amit figyel a rövidzárvédelem, akkor az miben más??? "Mármint az áramgenerátoros védelelmnek. Ha működésbe lép azt jelenti, hogy a végfoknak úgyis annyi." Ezt az oltári zöldség honnan jött?... Amikor működésbe lép, áramgenerátort csinál a kimeneti fokozatból és a megszabott határ fölé nem engedi a kimeneti áramot. Ezzel azonnal és tökéletesen jól megvédi a végfokozatot. Ha csak relés védelmet használnánk, akkor a rövdrezárás pillanatát követően lekapcsolna a védelem túláramra, de ha nincs korlátozva a kimeneti áram valahogyan "már késő" ! Többet nem kapcsolna vissza a porráégett végfokra, amin kinnt van a féltápfesz!!!
Bocs, ha nagyon értetlenkedem és lamer kérdésem van, de... Akkor előlről. Van 2 tranyó ágankét párhuzamosan kötve. Emittereiben pl. 0,33 Ohm. Az első tarnyót figyeli az áramgenerátoros védelem. Nézi, hogy mekkora fesz esik az ellenálláson. Eddig stimm... Elszáll a másik tranyó, amit nem figyelünk semmivel. Ilyenkor hogy kapcsol be a védelem??
Az összes áram a bezárlatosodd tranyón megy át, amelyik jó azon meg semmi. Így annak az ellenállásán nem esik semmi fesz. Tehát nem kapcsol be a védelem.... Vagy nagyon hülyeséget mondok? :nemtudom:
A védelem pont azért van, hogy ne szálljon el egyik tranyó sem!
Ha már elszállt, akkor nem segít semmi. A védelem utólag már nem javítja meg a végfokot, nem jézuska, hogy halottat tud éleszteni!!! Ha a másik tranyó elszáll, akkor ugyanúgy elszállhat az is, amit "figyelünk"! Te nem érted ennek a működését! Ha a sok párhuzamos tranyóból csak egy van "figyelve" akkor annak a vezérlő jelét korlátozza a védelem. De ez a vezérlő jel vezérli a többi tranyót is (össze van kötve a bázisuk ugyebár), így azoknak is korlátozza ugyanígy az áramát. Ésmivelhogy az emitterellenállások gyakorlatilag minden tranyóra egyenlő mértékben osztják el az áramot, így nincs olyan, hogy a "nem figyelt" tranzisztoron nagyobb áram jön létre, mint a figyelten. A figyelt tranyón létrejön egy áram, amit korlátoz a védelem. Ezt az áramot "lemásolja" a többi tranyó és normális esetben egyik sem merészkedik efölé! Ha kibírják azt, amit a "figyelt" tranyó, akkor azok sem fognak elszállni semmiképpen. Essen már le végre! Jobban tényleg nem tudom magyarázni. |
Bejelentkezés
Hirdetés |





500w szobába egy icipicit sok
De akkor se jó ötlet!
Gtattula
Ez az egyik dolog. A masik pedig, hogy a fizikaban/elektronikaban nincs olyan hogy valaminek 5kW-os az aramfelvetele!!! 5kW-os fogyasztas van es x amperes aramfelvetel van. Szoval csak pontosan ezekkel a kifejezesekkel

Az összes áram a bezárlatosodd tranyón megy át, amelyik jó azon meg semmi. Így annak az ellenállásán nem esik semmi fesz. Tehát nem kapcsol be a védelem.... Vagy nagyon hülyeséget mondok? :nemtudom: 