Fórum témák
» Több friss téma |
Fórum » Phonic Firefly külső usb-s hangkártya javítása
Témaindító: Rober_4, idő: Ápr 30, 2014
Témakörök:
Sziasztok!
Előtörténet: Néhány évvel ezelőtt vásároltam a fent megnevezett USB-s rack eszközt (hangkártyát), mivel szerettem volna egy igényes készüléket venni, mely megoldja néhány évig a házi stúdiómban, a hangfelvételt. Már az elején is eléggé égett ellenállás szaga volt, mely néha fokozódott, néha alábbhagyott. Két nappal az egy éves garancia előtt végleg megadta magát, és a bemenetek elnémultak, habár a kártya szólt, elviselhetetlen füstszag áradt belőle. (mint utólag kiderült a tápegységben, és az alaplapi részen lévő feszültségosztó ellenállások pörkölődtek meg) Rögtön visszavittem a boltba ahol vettem, ahol nagyon segítőkészek voltak, visszaküldték a forgalmazónak Voicekraft Kft. , ahol közölték, hogy szerintük villámcsapás érte a készüléket, és nem vonatkozik rá a garancia, de ha aznap megrendelem bele az új alaplapot, akkor 70000Ft-ért, megjavítják, a későbbiekben ez már 100ezer Ft-ba fog kerülni. Ez nagyon felháborított, mert nem kis összegről volt szó. Több kör telefon és email után sem jutottam eredményre, ezért kértem őket, hogy küldjék vissza a készülékemet, mondták, hogy megteszik, de a hiba bevizsgálási díja 10000Ft ezért tegyem meg, hogy befizetem. Ekkor jött az a pont, amikor már rendőrséggel fenyegetőztem, illetve az eladóktól kértem segítséget, ahol a készüléket vásároltam, akik hosszas közbenjárás után visszaszerezték a készüléket. Természetesen működésképtelen állapotban, pedig mikor elvittem még szólt. Most: Miután letettem, hogy a készüléket megjavíttatom, elkezdtem vizsgálódni benne. usb-ről sikerült elindítanom, és a lejátszás rész jó, a 8 darab analóg bemenet viszont néma. Tehát a készülék magában nem működőképes, de külső forrásról adott szinkronjellel üzemképes. Jelenleg a Sony dvd íróm optikai kimenete biztosítja neki ezt, így onnan tudok felvenni, illetve az spdf/io bemenetekről is tud felvenni a készülék. Készítettem egy két fotót belülről, ezeket feltölteném majd a továbbiakban, talán másnak is segítségére lehetnek, világosan látszik rajtuk az előerősítő rész, amit tegnap kimértem, és kifogástalan. Tehát az analóg audió résznek nincs látható problémája. Az audio rész után 4db kétbemenetű kapcsoló íc jön, melyeket gondolom a processzor kapcsolgat, ami külön panelon van elkülönítve az alaplapi résztől, ezek a kapcsolók jelen esetben ki vannak kapcsolva, valószínűleg azért nem jelenik meg alapból a készülék kimenetén a bemenő jel. Ugyanis, ha megjelenne, akkor legalább keverőnek alkalmazható lenne. Sőt amennyiben ezeknek az ic-knek a tönkremenetele okozná a hibát, akkor lehet, hogy egyszerűen megkerülve őket, talán el lehetne juttatni az utánuk levő 8db a/d átalakítóra, melyek akár 192Khz-el is tudnak mintavételezni. Az ic-k adatlapjait megtaláltam letöltöttem, a későbbiekben típusukat, illetve adatlapjukat mellékelném! (most nem tudom fejből) Tehát számomra az elkövetkezőekben azt kellene eldönteni, hogy eme kapcsoló ic-k megfelelő feszültséget kapnak, e? Működnek e? Mely lábukkal lehet, feloldani őket. Illetve az a/d átalakítók jók, e? Megfelelő feszültséget kapnak, e? Egy kis türelmet kérek és töltöm a fotókat, illetve az adatlapokat. Mindennemű segítséget köszönök, de talán másnak is jól jöhet, aki ezzel a készülékkel belefut hasonló hibába.
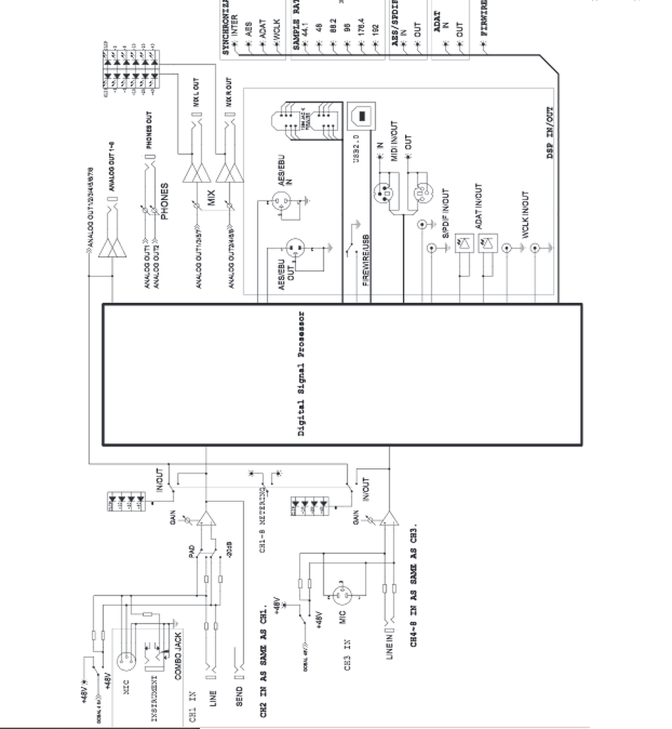
A készülék manual-ja, illetve egy kép az elvi felépítésről:Manual
Szervusz!
Idézet: „(mint utólag kiderült a tápegységben, és az alaplapi részen lévő feszültségosztó ellenállások pörkölődtek meg)” Már pedig ezek az ellenállások ok nélkül nem tudnak megpörkölődni (a gyártó nem hülye hogy ennyire alulméretezze őket) csak túlfeszültségtől, vagy ha a terhelő oldalon zárlat van. Ezért mielőtt bármit is csinálnál, első körben a készülék tápegységét kell átnézni, mérni a leadott feszültségeket (ha pl. valamelyik puffer kiszárad, felszalad rajta a feszültség - bőven okozhat ilyen hibát). Ha itt mindent rendben találsz, akkor lehet továbblépni.
A tápfeszültségek jók, vagy legalábbis már jók.
Én is úgy gondolom, hogy a terhelő oldalon van, vagy volt valami zárlat. Talán valamelyik ic, vagy tranzisztor zárta, vagy még zárja rövidre a tápot, vagy legalábbis túlterheli. Miután hazahoztam, kb 1-2 percig tudtam üzemeltetni, mert a tápban lévő ellenállás túlmelegedett, és nem akartam tovább égetni, majd kicseréltem egy nagyobb teljesítményűre. Ezzel már bírta, bírja huzamosabb ideig is a készülék. Szerintem, az hogy folyamatosan égtek el az ellenállások kb. egy év alatt, az azt bizonyítja, hogy nem lehet szó túlfeszültségről, de ez ma már lényegtelen. Jelenleg azt szeretném megtudni, hogy mire érdemes használnom a továbbiakban. Jelzem a garanciális probléma már kb. 1,5 éve volt, és idén szeptembertől szinte folyamatosan használom usb-és hangkártyaként, csak hát a külső dvdíró bemeneteiről tud csak felvenni, optikain keresztül, ami azért elég körülményes... És pont azért vettem az eszközt, hogy legyen 8 jó minőségű bemenetem.
Itt van egy két kép a 4580-as műveleti erősítőről, 4053Bt analóg kapcsolóról, és az 5340 A/D átalakítóról.
Úgy látom nagyon kicsire méretez az oldal... A hozzászólás módosítva: Ápr 30, 2014
Az A/D átalakító, és a kapcsoló adatlapja:
Tehát csak annyit szeretnék tudni, róluk, hogy megkapják-e a megfelelő tápfeszt, illetve megfelelő- e a jel a ki és bemeneteken, esetleg az engedélyező láb melyik és milyen szinten kell lennie. Segítségeteket köszönöm! A hozzászólás módosítva: Ápr 30, 2014
Nem ismerem ezt a készüléket (inkább a számítástechnikában vagyok otthon), de azon a nyomon el lehet indulni ahol az ellenállást kicserélted. Azt az ágat kell rákötni egy áramkorlátos labortápegységre, és a kapcsolás alapján végigmérni az összes alkatrészt azon az ágon. Ahol a legnagyobbat esik a feszültség, ott van a problémás alkatrész (éppen úgy, mint mondjuk egy zárlatos alaplapnál - azokat mindig így mérem ki).
Nem állítom hogy ez elég lesz a javításhoz (nagyon egy bonyolult készülék ahogy látom), de a túlterhelést így biztosan ki lehet szűrni. Sokkal egyszerűbb lenne az életed, ha tudnál egy másik ugyanilyet szerezni (ha csak kölcsönbe is) és egymás mellé téve a kettőt összehasonlító méréseket csinálsz, egészen addig, amíg meg nem találod a hibát. (ez a módszer nálam még mindig bevált)
HÁÁÁT eléggé rosszul kezdődik az a analóg input választó 4053assal.
Így könnyű extra profitra szert tenni a gyártóknak amikor a sok sok bites AD elé egy ilyen kommersz IC-t pakolnak be. Eléggé kétségbe ejtő a 100dB feletti dinamika kihasználtsága is. Higanyozott reed relés kontaktusokkal valószínűleg sokkal jobb minőséget érhetnének el. ~E 6os láb az engedélyező lába ha az alacsony akkor akkor átmegy a be/ki menetek közt a jel. Magas esetben nem megy át semelyik irányba se semmi. PDFben 4. oldal 7. Function descripton -ál lévő 3.table Aztán a többi csatorna váltást a S0-S2 bitek állítják be. Y és Z lábak pedig a be/ki menetek 1->2 vagy 2->1 között megy át a hangfreki.
Köszönöm megnézem!
A készülék megadott gyári paraméterei, köszönő viszonyban sincsenek a valósággal dB és zaj szinten szerintem. Ráadásul a csatlakozók potméterek minősége is hagy kívánnivalót, NE vegyetek ilyen készüléket, de gondolom ez egyértelmű.
Most, méregetem éppen, próbálom dokumentálni: Jelen állás szerint, az A/D alakítókon sajnos ott van a hangjel. Tehát úgy néz ki, hogy a kapcsolóic, nem befolyásolja a hangképet a digitális részen, az valószínűleg, a bemenetet teszi monitorként a kimenetre, tehát nem a felvétel, hanem a monitorozás útjában van. A szinteket még csak most nézem...
Erre jutottam. Az S1 S2 S3 alacsony szinten vannak, de nincsenek testelve. A Vee-n vagy fél tápfesz, vagy 5V van (Sajnos vacakol a feszmérőm) A Vss és az E negát gyárilag testen van. Ahova az 1-es 2-es 3-as bemenetet írtam, azt azért tettem, mert ott megjelenik a megfelelő bemenetre kötött jel, tehát ott bekapcsolt állapotban átvezet a kapcsoló. Mindegyik bemenet két helyen érzékelhető, de kikapcsolt állapotban nincs köztük rövidzár! Tápfesz rendben van, szintén nem tudtam pontosan megmérni.
Kimenetet azért írtam, mert talán itt lenne a monitor rész felé a kimenet, de ez nem biztos, talán megtévesztő, meg hát s-ektől függ, hogy melyik a kimenet, lehet, hogy monitort kellett volna odaírnom, majd javítom. A hozzászólás módosítva: Máj 3, 2014
Vettem elemet a feszültségmérőmbe, így kimértem a tápból kijövő feszültségeket is. Az A/D átalakítókon 3,3V-os a táp, a 4053-akon 9V, és a Vee-is 9V-os. Az alaplapi áramköröknek az 5 v-ot a 15V-os ágból leosztott, lm7805-ös stabilizátor állítja elő. Ennek 5 V-jábol hozza létre a 3,3V-ot egy uz1084L-es és ez az A/D-k tápfeszültsége. A 9 V-ot még nem találtam meg honnan jön. Az elvi rajzot kiegészítettem, remélem lehet majd látni.
Kicsit tanácstalan vagyok, hogy tudok jobb minőségben képet feltölteni, pont az lenne a lényeg, hogy egyben maradjon, ne kelljen vágni. A hozzászólás módosítva: Máj 4, 2014
Frissítettem a Qucs áramkörtervező programot, most már tudtam pdf-be menteni a kapcsolást. Sajnos a rajzon a bal oldali 8 ic-t nem tudom, hogy mi, de az biztos, hogy az előerősítésben nem játszanak szerepet. Azok a bemeneteknél vannak. Hibák lehetnek benne, és ugye ez csak tip, lehagyva a műverősítőkről a csatolóellenállatokat. Nem messze vagyok attól, hogy legalább egy keverőt sikerüljön belőle csinálni. A Hef 4053b 1-2-es lábát átkötve már megjelenik a bemeneti jel a fejhallgató kimeneten, csak hallkan. Pedig nem kellene halknak lennie, hisz pont neki kellene kapcsolnia...
A hozzászólás módosítva: Máj 4, 2014
Szia! Olvasgattam a témát, szerintem legelőször mindenképpen a tápegységet ellenőrizd le, hogyha külön panelen található, hogy minden kimeneti csatlakozóján az a feszültség mérhető-e, aminek ott kellene lennie (remélhetőleg van ott valami felirat erre vonatkozólag), főleg a le/megégett ellenállások környékén, leginkább úgy, hogyha lehet, akkor a többi panelre menő vezetékeket húzd le a tápról... Aztán ha ez megvan, és minden fesz rendben lévőnek tűnik, akkor azt kéne átnézni első körben, hogy (ahogy nagyjából látom te is tetted), nem minden ic-nek a tápját, hanem csak először próbáld megkeresni, hogy milyen táp-ic-k vannak az egyes paneleken, és azoknak a kimenetét/bemenetét ellenőrizd, hogy minden rendben van-e.
Az egyes ic-k tápjai, meg főleg a rajtuk menő jelek ellenőrzése bonyolult és felesleges, főleg, hogy ahogy írtad is a tápból indult az egész probléma, csak ha a tápok jónak tűnnek, akkor lehet érdemes az egyes ic-k tápjait is külön külön ellenőrizni (szerintem)... A hozzászólás módosítva: Máj 5, 2014
A tápfeszültségek ott vannak a pdf-ben, ugye azt én rajzoltam a mérések alapján. Ezeket a feszültségeket lemértem azért is írtam oda. Az ícken lévő tápfesz megfelelő, csaknem az összesre rámértem az audió részen, a többi nem érdekelt, azok az egységek működnek. Sajnos a táp nem leválasztható, de a mért feszkók megfelelőek, és +5V +15V -15V +49V. El van különítve a többi résztől 6 ponton csatlakozik, lásd melléklet kép:
Viszont, az jó ötlet, hogy ha leválasztom mondjuk a kivezérlésmérő részt, akkor változnak-e ezek a feszültségek, mert az bizonyítaná a táp hibáját, de mégegyszer írom, sajnos a táp úgy néz ki rendben van ![]() Az A/D-re 3,3V-ot írt az adatlap, ez is helyes, illetve a 7805, és az az után jövő a 3,3 V-os feszt előállító uz1084L is beleillik a képbe. Egy picit elakadtam minden segítség jól jön! Tegnap már azt is megpróbáltam, hogy bekapcsoláskor az önteszten is mértem a kapcsolóic-t, hogy változik-e valami rajta, de nem találtam állapotváltozást. Viszont valami még kapcsol ilyenkor, mert hallani a fejhallgatóban, egyenlőre azt az egységet keresem. Próbálom majd érthetőbbé tenni a pdf-et, akkor jobban átlátjátok, sajnos nem mindent egyszerű leírni. A hozzászólás módosítva: Máj 5, 2014
Bár nem írtam eddig, sokat haladtam: valamivel több mint elvi kapcsolási rajz szintjén áll a dolog, ha nem is a teljes valóság, de ez alapján már nagyon sokmindent ki tud mérni, aki ilyen típusú hibás készülékkel találkozik.
Lásd: csatolt pdf. Jelen helyzet szerint: A HEF 4053BT kapcsolóic-k feladata, a kimnet illetve bemenet kiküldése az előlapi kivezérlésmérőkre. Ezt az előlapi kapcsolóval lehet kapcsolgati. Az én esetben tökéletesen jók. A kapcsoló mindhárom S lábra ad 8 voltot, így már nem a bemenet, hanem a D/A utáni átalakított jel kerül a kimenetre. A bal oldali opampok feladata a D/A utáni kimeneti jel erősítése volt, illetve az egyik középső ic állította elő egyszerű csatolóelenállásos keverőként, 4+4 csatorna összekeverésével a main sztereó kimenetet. Ez szintén megy az előlapra a hangerőszabályzók felé. Fehér folt még a D/A átalakító, illetve még mindig nem tudom, hogy a készülékre bevitt bemenő jelet mi keverte hozzá a kimenethez, de remélem már közel vagyok a célhoz. Eddig hibás alktrészt ne találtam. A rajzon a hibázás lehetőségét fenntartom! A hozzászólás módosítva: Máj 9, 2014
Közben kibogarásztam a DA átalakítót. 4*2 kimenetes. Adatlap mellékelve, illetve fénykép róla. Természetesen ezel sincs baj.
Hát végleg elakadtam. Egyre inkább az A/D átalakítókról feltételezem, hogy nem működnek. De mind a 4-en egyszerre rosszak lennének? Valószínűleg eredetileg is a proci csinálta a monitort, így mivel el sem jutnak bele a bemenetek, így néma marad a bemenő rész.
Viszont egyre használhatóbb a rajz, kiegészítettem a D/A átalakítóval, illetve az előlapra menő kivezérlésmérő csatlakozók lábkiosztásával is. A rajz nagyrészt lefedi az alaplap lényegi részét. Mondanám, hogy veszek egy másik hangkártyát, de valahogy elvesztettem a bizalmam ezekben a stúdióeszközökben. Tulajdonképpen csak azt kellene valahogy elérnem, hogy valamilyen eszközzel(pl. rossz asztali dvdíró) az analóg bemeneti jelemből, optikai, vagy spdif, jelet állítsak elő, akkor a 4 digitális még működő bemenetet tudnám használni. Sajnos nem nagyon találok a neten olyan eszközt ami ezt viszonylag jó minőségben tudná. A hozzászólás módosítva: Máj 12, 2014
Szia! Órajelet honnan kapnak? Lehet azzal van valami, ha van szkópod nézz rá az órajel lábukra...
Nem tudom. Elvileg spdif, vagy optikai, vagy usb, vagy word clock lehet az órajelforrás. Érdekes módon, a készülék, ha nincs usb kábellel csatlakoztatva a számítógéphez, akkor melegszik a tápban lévő ellenállás. És ilyenkor teljesen néma a készülék. Tehát ez az órajeles dolog lehet a probléma forrása, csak nem nagyon tudom, hogyan kezdjek hozzá. A prociról nem találtam adatlapot, az A/D-nél látom, hogy van egy masterclock, illetve három soros output. Ezekre szerintem megoldható, hogy rámérjek csak be kell vinnem a suliba, az néhány napig eltart. Van egy külön lapka, ott van a kvarc, meg az egyéb digitális ki és bemenetek. Ez a két csavar között lévő csatlakozóval megy le az audió rész lapkájához. Itt sok lábra rá lehet mérni, de nem csináltam még ilyet, de lehet, hogy itt az ideje elkezdeni...
Ez érdekes! Akkor lehet pont innen lehetne elindulni, pl megnézni, hogy mi van, hogyha más forrásból kap jelet, vagy ha lenne valami megfelelő órajel forrásod, akkor esetleg direktbe a wordclock bemenettel is kipróbálva.
Mondjuk megnézni, hogy akkor az az ellenállás amelyik melegszik az melyik tápágban van, onnan mi kap áramot és így lehet el lehetne jutni akkor akár a hiba közvetlen okáig...
Most pont ezért szereztem ma egy BNC csatlakozót, és az egyik szintimnek van Wordclock bemenete, és összekötöttem alapból. Vártam, hogy vacakolni fog, de tökéletesen működik, a Phonics küldi neki a Wordclock jelet, még úgy is, hogy semmihez sincs kötve, tehát önmagában is működik...
Ugye a órajel nem azonos a különböző szinkronjelekkel, ugyanis azokat általában valamilyen osztó áramkörök, vagy a processzor állítja elő, az órajelből, illetve külső forrásból is veheti ezeket. Viszont nagy valószínűséggel, ha alapból a 48kHz-es Wordclock jelet kiadja a készülék, akkor az órajel megfelelő. Egyre jobban azt látom, hogy az A/D áramköröknél kell szétnézni, de itt mindenképpen a digitális részre kell szkóppal rámérnem. Erre egyeztetek most időpontot. Összességében az lenne a legegyszerűbb, ha kidobnám a kukába az egészet és soha többé nem vennék olyan műszaki cikket ami egy deszkától bonyolultabb, de biztos, hogy hiányérzetem lenne. Sajnos ezeknek az usb-s A/D átalakítóknak(magyarul hangkártya), szándékosan a csillagos égben tartják az árát. Egy 2 csatornásat ami tudja a 24bitet 96 KHz-et 50-60 között tudsz megvenni. (Összehasunlításképpen most egy használt Audigy2 ugyanezen paraméterekkel 3-4 ezer Ft) A 8 sávosok közül meg ezt tudnám 140-ért megvenni mégegyszer, amit nem fogok, kb 160-ért kapok hasonlót, más márkában. Az nagyon sok pénz, azért akár 3 hónapot is hajlandó vagyok melózni ezen, hogy valami megoldást találjak a felvételre. Ha meg nem sikerül akkor úgy teszek mintha nem fizetném ki a munkámat, fordult már elő ilyen, csak akkor más jogutód nélkül megszünő cég tartozott nekem, most meg tudom, hogy én voltam az a gonosz, aki lelépet a virtuális munkadíjammal.]
A melegedés okán én is rágódom, átnézem mégegyszer ilyen szemlélettel is. Köszönöm.
Lásd május 5-ei hozzászólás képe:
Sam 0911 Szerintem ez az elenállás a rezgőkör része a tápban. Ezt cseréltem erre a nagy fehérre. Volt még egy ami szétégett, az adta a táp után (a kapcsolási rajzomon jelölve jobbra fent) a 15V-ot.
Közben lerajzoltam mi van az A/D átalakítók környezetében.
Ugye a cs5340-esekről van szó. A közvetlenül az A/D-kbe menő bemenő jelek, levehetőek az átkötésekről a panelon. A kimeneteik többsége pedig a processzort tartalmazó külön nyákra megy egy érdekes csatlakozóval, mely leginkább egy csupasz idekábelre hasonlít. Ezen tudom majd mérni az lsck, msck, lsck órajeleket. Berajzoltam mely lábakon. Mind a 4 A/D-ről ugyanarra a három lábra megy a jel. Az A/D adatkimenete szintén ide mennek egy 100Ohmos ellenálláson keresztül. Tehát a fontos adatok elérhetőek, akkár hagyományos forrasztópákás megoldással is. Amit nem tudok, hogy mi a fene az az M1- M0. Mind a 4 ícén az azonos lábak össze vannak kötve, de nem tudom hova megy a kettő... Felmerült bennem, hogy beszereznék 1db cs5340-est (kb 2500Ft) és ha valaki rá tudná nekem varázsolni egy nyáklemezre a lábait kivezetné, rendes tűs csatlakozókra(elképzelni sem tudom lehet-e ilyen apró ic-t otthoni körülmények között forrasztani), akkor ki lehetne iktatni az egyik A/D-t a panelon, hisz az analóg bemenet megvan, a digitális kimenet meg elvágható és forrasztható a csatlakozónál. Onnan az órajeleket is meg lehet szerezni. tehát kikerülnénk a feltehetően rossz A/D átalakítót, és így elképzelhető lenne, hogy a pót A/D elvégezné azt a feladatot, amit a panelon lévőnek kellene. Valószínűleg nem leszek elég bátor, hogy belevágjak, de az elv működőképes. Mindenesetre előszőr megvizsgálom szkóppal a jeleket, megvannak-e az órajelek, illetve a digitális kimenet, viszont a mostani pdf tartalmazza, azokat az adatokat, amik a méréshez elengedhetetlenül szükségesek.
Nem tudok neked szakmailag segíteni, de bátorítanálak, hogy ne hagyd abba. Minden tiszteletem a kitartásodért! A végére meg kell lennie a hibának...hajrá!
Köszönöm a biztatást, tulajdonképpen egy két dolog van már csak hátra amit nem tudok, azt még megnézem. Bízom benne, hogy a rajz esetleg segíthet másnak is aki ezzel a készülékkel lépre fut.
Találtam boltot, ahol elvileg 1230Ft az ára:cs5340
Az IC panelra ültetésében segíthet egy ilyen segédpanel.
Mégis tudtál segíteni...
Ez tűnik ár értékben olcsónak, de erre még rá kellene varázsolni az IC-t. Majd még szétnézek. |
Bejelentkezés
Hirdetés |






















