Fórum témák
» Több friss téma |
Fórum » Triak működése
Témaindító: Bártfai Ferenc, idő: Nov 9, 2007
Témakörök:
Szia! A triakkok/tirisztorok a gate vezérlésével begyújthatók. A gyújtás ideje alatt, amikor a gate-en átfolyik a vezérlő áram, tetszőlegesen kis áram átfolyhat a főelektródákon, értékét a külső elemek határozzák meg. A gyújtás megszüntetése után azonban csak akkor marad vezetésben a félvezető, ha a gyújtás ideje alatt kialakult a Kadarist által is hivatkozott tartó áram. Az általad linkelt adatlapban is megtalálható, abban max. 25mA (2. oldal 2. táblázat 3. sora) az adott feltételek mellett. Ha a tartó áram alatti áramot szeretnél kapcsolni, akkor az az idő alatt, amíg vezetésben akarod tartani a triakot, végig fenn kell tartani a gyújtójelet.
Sziasztok!
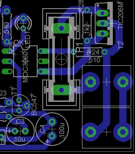
Elkészítettem egy tapskapcsolót, ami relével már eddig is remekül működött, de ezúttal gondoltam egy opto-csatoló + triak fogja ellátni a kapcsolást, ami a mellékelt ábrán látható. El is készült a dolog, viszont elég furcsán működik. Ha rákötöm a hálózati feszültséget, akkor 120V váltó feszültség van a "LOAD" kimeneten. Amikor az opto-csatoló megkapja a jelet, begyújtja a triakot és a kimeneten megjelenik a 230V. Mindez terheletlen állapotban. Ha a kimenetre egy 40W-os izzót kötök, akkor amint ráadom a 230V váltót, az 1A-es olvadóbiztosíték szó szerint szétrobban, annak ellenére, hogy az opto nem is kapott jelet. Az R24-es ellenállást 220ohm és 1Kohm között mindenféle értékkel próbáltam, és az R28-as ellenállást is próbáltam elhagyni, de nem változott semmit a dolog. Az opto MOC3060, a triak TIC206M. Mi lehet a probléma?
Szia!
Hol van az olvadóbiztosíték helye?
Berajzoltam. Ezzel lehet a baj?
Sorosan van kötve a fogyasztóval? Igen. Ebben az esetben, ha nem túl gyors kioldású a biztosítékod, akkor csak valamilyen durva elkötés lehet a hiba oka.
Itt a nyákterv is. Megnéznéd, kérlek, hogy látsz-e benne hibát?! Már sokadjára nézem meg a TIC206M bekötését, de az elvileg jó. Két teljesen új triakkal is kipróbáltam, és az opto-csatoló is új. Ja... és a felső csatlakozó a 230V az alsó a terhelés.
A hozzászólás módosítva: Okt 19, 2013
Esetleg nem a triak gate-jére kötötted a bemenetet? Mert abból lehet zárlat. A biztosíték biztosan jó értékű, lámpafoglalat-zárlat ki van zárva?
A foglalat volt a zárlatos. Kicseréltem, most viszont folyamatosan ég az izzó. Az optó előtt van egy led, ami gyakorlatilag visszajelzi annak működését. A led alapján az optó jól működik, azaz 2 tapsra bekapcsol, 1-re ki. Hiába tapsolgatok, az izzó folyamatosan, egyenletes fényerővel világít. Ha az áramkör nincs feszültség alatt, akkor a triak nem enged át, azaz elvileg nem ment tönkre.
Tönkrement (zárlatos) a triak. Vagy még mindig van valamilyen árulás.
Köszönöm a segítséget. Majd holnap foglalkozom még vele.
Tiszteletem!
Egy adott alkatrész maximális áramimpulzusát szeretném meghatározni egy bizonyos időintervallumra. Tudom, hogy ez egy komplexebb procedúra, lehet, egy cikket is megérne. Adott két alkatrész: triak: http://www.hestore.hu/files/bta41_xxx.pdf hűtőborda: http://www.hestore.hu/files/sk08.pdf Triaknál szépen le van írva, hogy 50Hz-en hány ciklusra mennyi áramot bír ki maximum. De én azt szeretném meghatározni, hogy mondjuk 200uS-ig ismétlődő ciklusokra mekkora a maximum áramimpulzus amit megengedhetek a triakon. Simán csak egy kondenzátort töltök fel vele egy tekercsen keresztül sorba kötve, semmi bonyodalom. A tekercs és a kondenzátor értékét az adott időhöz igazítom. A kérdés, hogyan határozom meg a megengedett maximális áramimpulzust a triakon az adott leírásokból az adott intervallumra (200uS)? Tudom a hűtőborda méretezés egy külön procedúra, azt elolvastam. Most a triak a lényeg. Előre is köszönöm a hozzáértőknek. A hozzászólás módosítva: Jan 29, 2014
Üdv!! Egy kis segítségre lenne szükségem :S van egy talált törött triac vezérlésem egy porszívóból, amit szeretnék bekötni egy szendvicssütő fűtőbetétjére, amit panelfűtőnek szeretnék használni. Valami ötlet?
http://kepfeltoltes.hu/view/140401/IMG_20140401_122928_www.kepfelto...u_.jpg http://kepfeltoltes.hu/view/140401/IMG_20140401_124831_www.kepfelto...u_.jpg http://kepfeltoltes.hu/view/140401/IMG_20140401_124849_www.kepfelto...u_.jpg
Számít az, hogy a triac kimenetén milyen fogyasztó van?
Számít, hogy induktív jellegű vagy ohmos, de a te eseted a legegyszerűbb (ohmos), ezért nem lesz probléma a gyújtással.
Sziasztok! Segítségre lenne szükségem. Megépítettem ezt a kis dimmert.
http://kapcsolasok.hu/kezdo/63-fenyerszabalyozo Nincs is vele baj, működik. BTA41-600 as Triakkal. Utána megépítettem ezt de nem tudom szabályozni AVR rel. Segíteni tudnátok? http://www.ostergaard.biz/MrAlvin/ac/AC-board-schematic.jpg A hozzászólás módosítva: Máj 14, 2014
Tudod szabályozni a 2.-at AVR-el, csak jó lassú PWM kell hozzá.
Szia! Köszi. AVR re tudsz írni progit? Egy Attiny85 tel próbálkoztam.
A progi, amivel próbálkozom. const int poti = A1; const int led = 1; void setup() { pinMode(poti, INPUT); pinMode(led, OUTPUT); } void loop() { analogWrite(led, analogRead(poti)/4); } A hozzászólás módosítva: Máj 14, 2014
MOC 3020 al és 3063 al is próbáltam, a rákötött izzó vagy teljes fényen világít vagy sehogy.
Azért nem nevezném PWM -nek. Koncsar második linkjén egy ki - be Kapcsoló van, ami nullátmeneteknél kapcsol. A teljesítmény (hőfok) szabályzást egy kétállású szabályzóval lehet megoldani. Legegyszerűbben egy bimetállos szabályzóval a kívánt hőmérséklet eléréséig bekapcsolva tartja a fűtést, majd mikor elérte, kikapcsolja. Ha a hűlés mértéke elérte a bimetállos kapcsoló hiszterézise mértékét, akkor újra bekapcsolja a fűtőtestet.
Meg lehet csinálni mikrovezérlővel is, csak kicsit bonyolultabb, de a gondolatmenet ugyanez.
Merthogy ez az áramkör egy ki - be kapcsoló. Azt, hogy mikor kapcsoljon, azt valamilyen hőérzékelővel tudod megoldani.
Szia! Én nem fűtőszálat szeretnék ezzel kapcsolgatni, hanem egy Dimmert szeretnék csinálni. Izzóra vagy AC motorra. Köszi.
Hőérzékelőre nincs szükségem. Optón keresztül szeretném a Triakot vezérelni. A hozzászólás módosítva: Máj 14, 2014
Arra ez a kapcsolás nem jó. Arra az első linkeden levő kapcsolást kéne átalakítanod, a triak vezérlését kellene megoldanod. Ezt a nulla átmenethez képest eltolt fázisú gyújtóimpulzussal teheted meg. A fázishasításos teljesítmény szabályzás önmagában e PWM -hez nagyon hasonló vezérlés. A megfelelően eltolt fázisban levő gyújtó impulzust a diak komparálja, mindkét, pozitív, és negatív félperiódusban is. Ennek megfelelően változik a triakban a folyási szög, hasonlóan, mint a PWM -nél.
A hozzászólás módosítva: Máj 14, 2014
Idézet: „nem nevezném PWM -nek. Koncsar második linkjén egy ki - be Kapcsoló van” Miért a PWM az nem ki-be kapcsolgatás? A hozzászólás módosítva: Máj 14, 2014
Csakhogy a triak nem fog a PWM szüneteiben kikapcsolni. Akkor kapcsol ki, ha megszűnik az áramfolyás a nullátmenet közelében, a főelektródáin.
Igen, csak meg kell oldani a hálózat nullátmenetével való szinkront. Itt a pirossal bekeretezett rész lenne az.
A hozzászólás módosítva: Máj 14, 2014
|
Bejelentkezés
Hirdetés |












