Fórum témák
» Több friss téma |
Szevasztok
Egy olyan problémám lenne hogy egy poti-ból kelene végállás kapcsolót csinálni. Van egy készülékem ami anyit tud hogy kis dobozban van egy 24V-os egyenáramú motor ami egy meghajtáson keresztül egy menetes orsót mozgat. A dobozkából áll ki egy gumiharangba bujtatott rúd, ami maga az orsó. S a motor hatására ez a rúd kinyulik avagy összehuzódik. A probléma az hogy ennek a cuccnak rendkivül összetett vezérlése van. A dobozban csak a motor van, de nincs benne végállás kapcsoló. Helyette egy 10fordulatú nagypontosságú potit hajt a motor egy csiga áttételen keresztül. A berendezés vezérlése a poti pilanatnyi értékéből tudja hogy mienyire van kitolva a gumiharang. S már emlitettem hogy nagyon összetett a vezérlés, ahoz hogy müködjön több berendezés összekapcsolása szükséges. Nekem pedig most egy bemutató darabot kellene öszehoznom, minden inteligencia nélkül a lehető legegyszerűbben. A lényeg hogy a cucc egész álló nap kitóljon s visszahuzzon megállás nélkül. Egy olyan kapcsolásra lenne szükségem ami egy meghatározot ellenállás értéknél polaritást vált a kimeneten (mondjuk egy egyszerű relé ki-be kapcsolásával) majd ezt egészen addig megtartja még az ellenállás egy másik értéket el nem ér. S ekor viszaáll az eredit polaritás s az addig tart még el nem érjük az előző meghatározott értéket. KONKRÉTAN: nem tudni hol ál a poti. Elindul a motor s eléri az alsó végállást ami 500ohm. Ekkor polaritás váltás történik s motor elindul a másik irányba. Ez a felső végállásig tart ami 4.7K. Ekkor megint polaritás váltás s robog a motor viszza egészen 500ohm-ig. S ez megy egész nap. Bocsánat ha hoszú lett de úgy éreztem jobb ha pontos leirást adok. A segítséget előre is köszönöm!!!!!!
Hello!
Egy 555-ös IC trigger és threshold lábára rákötöd a potival leosztott tápfeszt, és kész. Na jó, ez így 33 és 66 %-nál kapcsolna, ezért még be kell tenni sorba a poti alsó és felső végére 1-1 ellenállást. U.i.: Jó, hogy ilyen pontosan leírtad a feladatot!
Kösz
Megnézem. Az 1-1 ellenállás értéke nem számit csak a feszültségosztás a lényeg? S másra nincs is szükség?
Két műveleti erősítővel korrektebb lenne. A két beállított feszültségnél billennének a komparátorok, a kimeneteiket kapuzva TTL-lel, vagy relékkel meg lehet oldani a polaritásváltást.
Idézet: „...A lényeg hogy a cucc egész álló nap kitóljon s visszahuzzon megállás nélkül....” Ez valami elektromos szexuális segédeszköz lesz? (Bocsánat, vizuális vagyok, nem bírtam megállni beszólás nélkül...)
- Azt nem írtad meg. hogy hány voltos a motor, mekkora az áramfelvétele, továbbá, hogy a potenciométer hány voltról működik (ha az állása más egységbe is tovább van vezetve) és ezt a feszültséget lehet-e változtatni, vagy sem.
- Továbbá, hogy a végállás értékét milyen tartományban szeretnéd állítani. (pld %-ban v. ohm-ban) - Szükség van-e a motor "Stop" vezérlésére? Csak azért kérdezem, mert ez befolyásolhatja a megoldás ajánlható módját. üdv! proli007
Nem derült ki (nekem) egyértelműen, hogy más eszköz is használja-e a potit a bemutató közben, mert ha igen, mindenképp egy műveleti erősítős leválasztás marad, aztán komparálás stb.
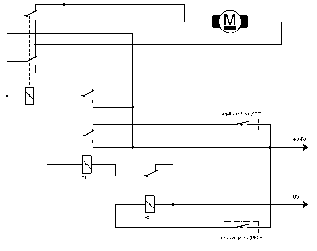
Egyszer nekem is kellett hasonló bemutatót tartanom, egy elektromos kuplungot prezentáltunk pár vevőnknek. Nem sok kedvem volt nyákot építeni egy fél nap miatt, ezért kireléztem, pár bontott Siemens reléből csináltam egy RS-tárolót, két végállással. Berajzoltam papírról ide, hátha neked is van lehetőséged akár mikrokapcsoló, akár Reed-relé vezérlésére (nálam ez volt, szigetelőszalaggal a tengelyen volt egy mágnes, és mindent eltakart a fedél). Ennél kevésbé intelligens már nem jutott eszembe (a csúnya rajzért bocs, siettem). Eredetileg tartottam tőle, hogy R1 majd prellezni fog, de simán bírta.
Az ellenállások értékétől függ, hogy hol lesz a végállás. Minél nagyobb, annál kijjebb kerül. 3,5 kohm-mal (kb.) 10% és 90% lesz a két végállás.
Hello G.G!
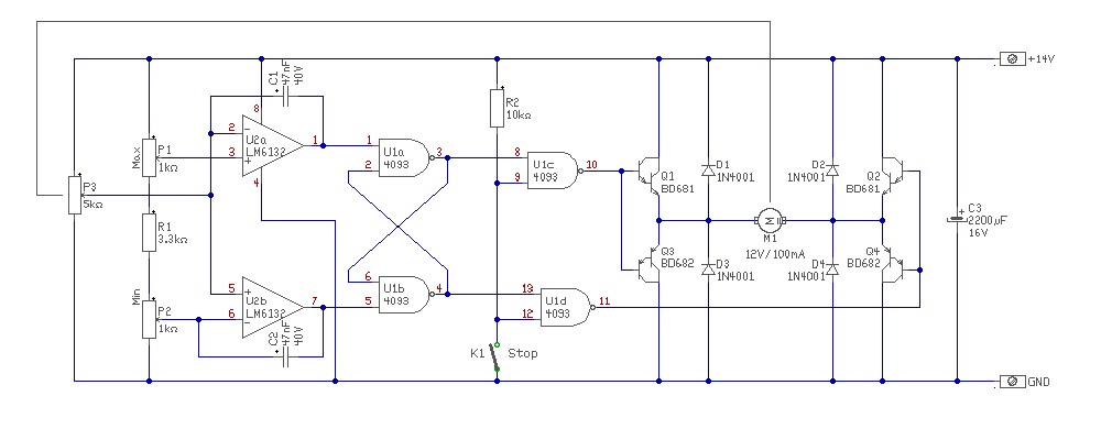
Hogy ne csak beszéljünk róla, indító ötletként javasloma következőt. Jelenleg ezt egy kisteljesítményű motorhoz gondoltam, de akár relével is megoldható, akkor az NPN darlington tranyók helyére köthető pld. a két relé. (Itt Rail-to-Rail erősítő szükséges, de megoldható két tokkal is, felül TL061, alul CA3140-el.) üdv! proli007
Hello proli007
Szeretném megköszönni a segítségedet. De ma kiprobáltam pafi javaslatát, s tökéletesen bevált. Hála istennek sikerült gyorsan rövidre zárni a kérsdést s a cucc mehet az expora. Mégegyszer kösz az érdeklödést s a segítőkészséget!!!
Továbbá:
Elöször is mindenki érdeklödésést és/vagy segítőkészségét szeretném mefgköszöni. Örülök hogy ilyen gyorsan túl jutottam a kérdésen. Másodszor pedig szeretném leszögezni hogy a berendezés nem "szexuális segédeszköz" ahoz sajna túl lassan megy. S még csak nem is fényszorómagaság állitó. Ez a berendezés egy olyan bonyolult klímarendszer része amit sertés istálóban szoktak alkalmazni. Az épület hoszában elhelyezet légbeejtő csatorna lapátjait zárja ill nyitja, a szükséges frisslevegő igény szerint. S ezt a cuccot szeretnénk bemutatni az expon egy kiállítás keretein belül. [b]feldobok néhány képet is a kiváncsiknak.
Köszi az infókat!
Nem akartalak megbántani, sima tréfálkozás volt részemről!
A fényképeket nézve egy régóta keresett gumiharmonikára lettem figyelmes. Nekem is hasoló célra, mármint orsóvédelemre kellene egy kis szerszámgépre. Ha megtennéd, hogy a lelőhelyet elárulod. Elöre is köszönöm, nagy segitség lesz
Sziasztok! Olyan kapcsolásra vagy elgondolásra lenne szükségem, ami egy ablaktörlő motort tud mozgatni úgy ahogy az rc szervo-k működnek. Kellene egy potis végállásjelző bele. Tehát annyit kellene tudnia hogy beállítom egy potméterrel hogy mennyit forduljon a motor, tegyük fel elindul egy fordulatot balra, a motor tengelye meghajt egy pométert, és ha elérte a beállított értéket, akkor elindul visszafelé, ha megint eléri az értéket akkor ismét irányt vált, és így tovább. A gond az hogy azt is kellene állítani hogy hány fordulatot tegyen meg a motor, pl: felet jobbra felet balra. Mindíg ugyanannyit tesz meg oda vissza. Ez a szerkezet egy marógépbe készül, és attól függ hogy hány fordulatot kell megtennie, hogy mekkora munkadarabot teszek a gépbe. A motor mozgatja oda vissza a munkadarabot a marókés alatt. Nézegettem itt a fórumon, és találtam is egy témakört, potméteres végálláskapcsoló a címe, de nem találtam rajzot, hogy vezérlőt készíthessek. Lényeg lenne hogy benne legyen a potis visszajelzés, amiből a vezérlő tudja hogy hol áll a motor. És mikrovezérlő nélkül kellene megoldanom, mert azt nem tudok programozni. Erre várom az ötleteket! Köszönöm!
Hello! Nem egészen értem, amit írsz.
- "beállítom egy potméterrel hogy mennyit forduljon a motor" itt a fordulatszámra gondoltál? - "ha elérte a beállított értéket, akkor elindul visszafelé, ha megint eléri az értéket akkor ismét irányt vált"-- "azt is kellene állítani hogy hány fordulatot tegyen meg a motor, pl: felet jobbra felet balra." Az eleje oké, de mind ha a másik kérés ellentmondásban lenne az elsővel. - Meg ezt a "felet jobbra felet balra" hogy érted. Egy ilyen motor nem tud félfordulatokat tenni, maximum ha áttétellel végét érted alatta.. Egyébként analóg módon, meglehetősen komplikált lesz, ha jól elbonyolítod a vezérlést. üdv! |
Bejelentkezés
Hirdetés |












