Fórum témák
» Több friss téma |
Mielőtt kérdezel, a következő két dolgot ellenőrizd!
I. A helyes tápfeszültségek megléte.
II. A kimeneten van-e egyenfeszültség.
Szia. Építs egy relés koppanásgátló védelmet, ajánlom olyat amiben van DC védelem is. Ez szükséges egy ilyen erősítőhöz, gyárilag kihagyták sajnos belőle.Ezt ajánlom Bővebben: Link
Szia Értem és köszönöm válaszod de ez a koppanás védelem mennyiben fogja az általam leírtakban ezt a zajt elnémítani? mert igazából ez a dolog benne ami zavaró mintha simán a rádió sisteregne olyan hangot ad ki de viszont csak bal oldali kimeneten tapasztalható ezen jelenség mindenesetre megépítem meglássuk mi lesz még 1x köszönöm válaszod
Szia! A koppanásgátló ezen semmit nem fog segíteni. Sokkal inkább egy fáradt elektrolit kondenzátorra gyanakszom. Mindjárt megkeresem a rajzát.
Szia Rendben nagyon szépen köszönöm válaszod és a rajzot holnapi nap folyamán meg is nézem őket de mindenesetre elkezdtem egy koppanás gátlót is építeni jó lesz még valamire remélem helyre áll a dolog köszönöm
Most olvasom, hogy neked csak a bal oldal csinál csúnyán. Reloopnak igaza van.
Köszönöm szépen a segítséget tőled is és Szabi1 től is a jelenség meg szűnt az általad említett elkók cserélésével egy db nem lett cserélve az pedig egy kerámia volt de így utólag bele gondolva a c140 jelzésü a 3.3 /25v lehetett a lugas mert az közvetlen a stk falánál található és az így elég nagy hőt kaphatott még 1x köszönöm szuperül működik
Helló mindenkinek, én is bekapcsolódtam ennek az erősítőnek a javításába! Már azt hittük hogy az elko csere helyre tesz, de nem! Érdekes dolgot csinál: kb. 45 perc után ugyan úgy elkezd sisteregni, a 3,3µF kondit meg lehet cserélni, mert egyszerűen elfárad, pedig megfelelő feszültségű a kondi! Van valakinek valami 5lete, hogy hogyan lehet orvosolni ezt a problémát? A segítségeteket előre is köszönöm!
Szia! A kondi úgy került a képbe, hogy az szokott a leghamarabb kidőlni a sorból. Ha az átkondizás megtörtént, akkor az ellenállásokat kell górcső alá vetni. Kicsit durva lenne valamennyinek a cseréje, egy kis mechanikai ráhatással (finoman megnyomva, kocogtatva) ki lehet ugrasztani a nyulat a bokorból. Lehet nem is a kondenzátor fizikai cseréje hozta az átmeneti javulást, hanem szerelés, forrasztás okozta hőtágulás fejtett ki ilyen hatást.
Ez valóban lehetséges, de Nanookdj barátom átnézte a környéken lévő ellenállásokat is, de tűrésen belül nem talált hibát az értékekben! De át kell nézni tüzetesebben, és köszönöm a segitséget!
Sziasztok a hiba okát egyenlőre ismételten orvosoltam 2db 15k ellenálás cserével és az említett 3.3 uf kondi cseréjével amit 3.3uf 25v helyet 3.3uf 50v vel helyetesítettem egyenlőre most még nincs zavaró tapasztalat 1 napja
Üdv!
T. amatőr társak megoldást keresnék az STK 2129 kiváltására mert úgy hiszem már nem beszerezhető. Mivel lehetne kiváltani e típust? Köszönöm!
Szia! Kimondottan erre a problémakörre dolgoztam ki ezt a nyomtatott áramkört.
Sziasztok!
Egy felújítás során(kondicsere) történt egy kis baleset a tesztelés következtében, ugyanis csak az egyik fele ment az STK 4181 IC -nek, majd jött az újabb manőver mikor szépen nekiálltam multival végigmérni a lábait és a 9-10-11 valamelyikén lehettem mikor kellően nagy robbanással felszállt a biztosíték. Gondolom a szondával véletlenül összezártam valamelyik szomszédjával. Kicseréltem a biztosítékot, abban a reményben hogy ez csak egy kis rövidzár volt, viszont nem volt 1A -s így 4A -t raktam a helyére mire az STK 9 és 11. lába elfeketedett és a szünetmentes levágott. Miután áramtalanítottam ellenőriztem a befeketedett lábakat(9,11) és rövidzárba sípolt, erre a két lábára megy a +-35V -os tápfeszültség. Az tiszta hogy az IC halott, viszont lehetséges hogy más is sérült? Mit érdemes kimérni az új IC behelyezése előtt? Fontos hogy a NYÁK nagyon régi, így nem tudok rajta nagyon forrasztani, az IC -nek is foglalatot gyártok az este folyamán. Segítségeteket köszönöm!
Sziasztok !
Van egy STK IC-m és probléma van az erősítővel, amiben ez van. Az IC új, hong-kongi, nem tudom gyárilag hibás-e. A képen az egyik oldala látható, 16 lábú. Olvastam Vicsys oldalát, ahol azt írja hogy a kollektor és az emitter között is a multiméterrel diódamérés üzemben "1" -et kell mérni, akkor is ha a vezetékeket felcseréljük. Ha viszont a 14-es pontra a piros vezetéket kötöm, és a feketét a 15 -ösre, akkor 470 körüli értéket mutat. Mind a 4 tranzisztornál ezt csinálja, ha a negatívabb pontra kötöm a piros vezetéket és a feketét a pozitívabbra, akkor 470 körüli értéket mutat. Ha a piros kerül a pozitív kivezetésre, akkor "1"-et mutat. Ez azt jelenti hogy az IC rossz ? Kösz !
Most 4 nap után megint visszatért a hiba! ez valami hihetetlen!
Tovább kelll cserélni az ellenállásokat!
Ma megjött a csere IC, így készítettem neki egy foglalatot, a nyákon szerencsére semmi nem sérült. Méréseim alapján a 2 x 45W -s STK 4181 torzításmentesen leadott +-35V -ról táplálva 4.1A -t a jobb, míg 2.3 A -t a bal kimenetén.
Szia!
Nem biztos, hogy az ellenállásokkal lesz a baj... Annó én is ilyen zörejkergetésben szenvedtem, amikor az IC körüli arzenált teljesen lecseréltem és már csak az IC maradt ami egy STK 463 volt. Mióta kicseréltem makulátlanul szól! Sajnos van az a ritka eset mikor az IC működik csak áthúz valahol valami tokozásban és így torzul a kimenete. Az én esetemben ez a torzulás is csak halk üzemmódban jelentkezett. Javaslom nézd át még egyszer az áramkört, ha minden elkót kicseréltél hagyd az ellenállásokat, és rendelj egy új IC -t az erősítődbe. A hozzászólás módosítva: Aug 24, 2014
Sziasztok!
Egy kis segítséget szeretnék kérni. Adott egy STK 402-090-es végfok ic-m ebből szeretnék építeni egy erősítőt, de nem találtam hozzá a neten kapcsolást sem nyáktervet. Egy kapcsolási rajzzal is beérném ![]() Előre is köszönöm. A hozzászólás módosítva: Szept 29, 2014
Ebben a PDF-ben a 3.-ik oldalon van a javasolt kapcsolási rajz. A nyákot magadnak kell megtervezned.
Köszi ez a rajz jó, de nem tudom, hogy hová kössem a potikat mert a rajzon nem szerepel.
még 1 kérdés van végtelenitett potim is azt be tudom kötni, vagy külön csinálnom neki vezérlést?
Ezek szerint ez egy végfok erősítő lessz ezzel a kapcsolással.
A végtelenitett potival kapcsolatban már találtam leirást uh az a kérdés sztornó. U.I. : Bocsi ha hülyeséget kérdezek de ez lessz az első ic-s erősitőm amit építek. A hozzászólás módosítva: Szept 29, 2014
Igen, ez egy végfok. Nekem is van egy kérdésem: a +-szimmetrikus tápod megvan már hozzá?
Tulajdonképp ez egy hifiből kimenetet cucc úgyhogy a tápja is megvan a pufferkondikkal és gratez-híddal együtt. A PDF-benne pedig bennevan a táp rajza is.
A hozzászólás módosítva: Szept 30, 2014
Visszatérve akkor épitenem kell mellé egy előerősitőt is amit már tudok vezérelni potikkal?
Nem feltétlenül. A poti egyik széle a bemenet, másik a test, a közepe megy az STK-ra. És értelem szerűen oldalanként kell 1-1.
Így gondoltad? Helyettesíthetném az 1 k Ohm-os ellenállást egy potival oldalanként ?
(bocs a rajz-ért) A hozzászólás módosítva: Szept 30, 2014
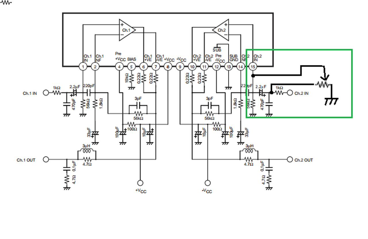
Nem, nem így gondoltam, hanem a lenti rajz szerint.
Értem köszi a 3,3 mikrós kondikat hejettesíthetem 4,7-essel, illetve a 0,1 mikrósat valamivel?
|
Bejelentkezés
Hirdetés |






Tovább kelll cserélni az ellenállásokat!



