Fórum témák
» Több friss téma |
Fórum » MIDI hangmodulok
Láttam hogy vannak MIDI-vel foglalkozó témák, de kifejezetten MIDI szintetizátor hangmodulokkal foglalkozót nem találtam.
Rögtön itt az első kér(d)és: Keresek MIDI hangmodul áramkör kapcsolásokat! Csak zongorát kellene szintetizálnia -Grand Piano-, tehát egyszerűbb fajta kellene, valami jó minőségű áramkör rajza...
Itt van két téma talán segít!
Az egyik az enyém, és egy Alesis szinti teljes rajzát megtalálhatod: 1.Alesis QS7 FlashRAM-kártya feszültségszintek A másik (nagyon hasznos téma) ahhoz kell, hogy egyáltalán elindulj, ugyanis az előző rajzból valszeg rájössz, hogy még egy csak zongorát tudó, hangmodul, előállítása is legalább olyan nnehéz, mintha ezer hangszine lenne... 2.Midi lábkapcsoló (pic) Ha már megy a pic programozása és tudsz midi in portról utasításokat venni, akkor talán már "gyerekjáték" lesz egy memóriából az adott hangmagassághoz tartozó hangminták megszólaltatása -Microkontroller nélkül ezt meg nem építed az tuti! -Valami hasonló progit írok pc-n Delphiben, ott sem könnyű, pedig ott a unit lefedi az alacsony szintű részt. Ráadásul olyan picre lesz szükséged ami kellően gyors, minimum 10 bites port+d/a a hangkimenethez és kellően nagy memóriaterülettel rendelkezik.
Sziasztok!
Én is midi hangmodul építésén gondolkozok, de ezeknél egyszerűbb jellel kezdenünk. Ha jól tudom a MIDI Note On kódokat küld amikor egy hang megszólal. A tervem az hogy egy PIC-et (vagy más vezérlőt) progamozok, hogy szedje ezeket a jeleket, és egyenlőre a megfeleő hangmagassághoz tartozó szinuszfüggvényt (később persze bonyolultabb függvényeket) generálna digitálisan, majd ezt egy DA konverterrel alakítanám analog jellé. A hozzáértőktől kérdezném, hogy ez így lehetséges -e? Tehát elég-e egy PIC és egy DA konverter az egészhez? A PIC-et szeretném gyakran átprogramozni, a FLASH piceket lehet többször átprogramozni? Mivel először nem pályázom túl jó minőségre milyen PIC és DA konverter lenne jó? Régebben Pascalban programoztam, így az a krédésem elnen, hogy a PIC-eket miben kell programozni? Előre is köszi a segítséget!
Note on kódok után a note off kódot is illik kiküldeni.
Mostanában nézelődöm én is a témában pic ügyben, és én is valami hasonlót szeretnék csinálni, a fönt említett Midi lábkapcsoló topikban Pascalban volt a kód, azt átírtam egy kicsit, hogy küldjön note off-ot is(Még nem próbáltam ki)Persze neked fordítva kellene, fogadjon jelet, és valami hullámot generáljon az A/D-n. Szerintem nem lehetetlen... A témában Itt találtam még hasonló oldalakat.
Ha már hangmodulok kapcsolási rajzáról van szó, itt egy ma már klasszikusnak számító Yamaha Dx7-es teljes leírása. (áramköri rajz stb.) Bár nem tartom valószinűnek, hogy valaki megépíti, de érdemes lehet tanulmányozni
Bővebben: Link
Mi lenne ha egy PC-s hangkártyából indulnál ki, esetleg egy külső USB-s fajtából.
Én mondjuk egy I2S interfésszel rendelkező dspic, egy cirrus logic CS4334 vagy hasonló soros audio D/A (HQvideo-nál kapható és nem olyan drága), valamint egy SD kártya összeházasításában gondolkodnék.
Sziasztok! Van egy King Crimson szám (Deception of the Thrush) és abban van egy rész amit nem értek hogyan van technikailag megoldva. Itt egy koncertfelvétel: http://www.youtube.com/watch?v=RxEbFxwed3M
Az elején amikor a warr gitáron "beszél" azt nem értem a többi megvan. Annyit tudok hogy az egy MIDI gitár és nem használ Talkboxot. Valószínűleg egy MacBookra van rákötve de ebben nem vagyok biztos. Gondolom előre fel van véve a beszéd és utána valahogyan a gitárral a hangszínt rakja alá. Előre is köszönöm a válaszokat!
Sziasztok!
Mostanság elkezdtem én is midivel foglalkozni. Elvi síkon eszembeötlött hogy egy pc hangkártyát legyen isa vagy pci , rá lehet-e venni hogy a benne lévő szinti megszólaljon persze pc nélkül. Elmondom az elképzelésem bár eléggé furi gondolatmenet. Adott mondjuk egy isa hangkártya ami rendelkezik midi/game portal és a chip-je mondjuk fm synth-el. Az oké hogy a kártyát meg kell táplálni és a midi bemenetére beérkezett jeleket valahogy a chip-re kellene ráküldözni hogy megszólaljon de azt hogyan. Persze szerintem a chip maga a midi utasításokat csuklóból úgysem kezeli (vagy tévedek?). No meg persze ezt valahogy vezérelni is kellene hogy a beérkező jelre a hangkártya milyen hangot adjon ki. Ha mondjuk egy midi bill jelei érkeznek be akkor a hangkártya mondjuk a gm bankból melyik hangszert vegye elő és szólaljon meg. Most szerintem a wav táblásat és a vsti szintézist hagyjuk mert az már más teknika. Vegyük csak a kopasz fm szintézist. (jó tudom rettenet hangja van de most elvi síkon tárgyalódunk) Ugye az fm szintézis a hangkártya chip-ben benne van (máramelyikben benne van azt kell előkotorni) . Valahogyan meg kellene szólaltatni és azt midivel vezérelve lehetne hangkeltésre használni.
Ez a dolog már sokak fejében megfordult, de a klasszikus Yamaha OPL3 és OPL4 fm chipek még nem voltak messze olyan komplex áramkörök , hogy azt 8 bites fifo és vezérlőbusz nélkül meg lehessen hajtani.
Az elképzelés amúgy nem rossz, de kicsit későbbi hangkártyákon kell keresgélni. Voltak az úgynevezett "daughterboard"-ok, amiket egy alap isa vagy pci hangkártyára lehetett "ráültetni" kiegészítőként. Ezek már saját hangmintákkal, effektprocrsszorokkal lettek ellátva, és a midi jel közvelen soros adatként tudta kezelni a megszólalásukat. Ilyen többek közt a Yamaha Db50xg , vagy a Roland SCB55, SCd15 és hasonlók. Ilyesmit próbálj szerezni, és a megszólaltatását meg tudod oldani ha adsz rá +/-tápfeszt, midi jelet , és kapod a sztereo hangot.
Néztem amit írtál de sehol sem találok ilyen cuccokat pedig frappáns megoldás lenne.
A későbbi hangkártyák alatt mit értessz?
Későbbiek alatt amiket felsoroltam, azokat értem.
Nézz körül Ebay-en, most is kapható DB50xg.
Megnéztem jelentem!
Baromi drága lenne mire kész lenne . Valami más variáció?
Na ne már! Egy fullos XG hangmodul sok 8 ezer forintért postával + 2000 körítés kell? Akkor inkább neki se kezdj ilyesminek!
A hozzászólás módosítva: Feb 16, 2013
Akkor tessék, it egy 128 hangszínes GM hangmodul plusz 9 dobkészlet és effektek : Fluxamasynth
De ha ezt is sokallod, akkor vedd meg a chipet, 2 US dollár darabja: ATSAM2195 Kicsit kínlódni kell vele , de működik! A hozzászólás módosítva: Feb 16, 2013
Ez nagyon ott van a szeren.
Amugy lehet kicsit benéztem az ebay-t mert én 40000ft fölött láttam a yamaha cuccost. Bár a hangkártya hasznosításos dolog még azért nagyon piszkálja a csőröm.
Nem nézted be, csak rossz helyen nézted. Az ebay.com-on nézd, ne a németen!
Üdvözletem. Főoldalon láttam egy hangtárolót, már előbb is volt ötletem ezzel kapcsolatban de semmi konkrét elképzelésem nem volt, cserélhető memóriás megcímezhető samplert szeretnék építeni zenész célból, nem baj ha Mono.
27c256al már építettem 1 másodpercig tartó samplert de ez kevés, itt minimum 16-64 hangról lenne szó. Floppy lejátszóm is van itthon, szélső esetben akár ezt is be lehetne okosítani ide. EEPROM Wav player-t már megépítettem de ez nagyon macerás nekem. Aki tud jobbat az jelezzen. Hogy midit tudjon azt megoldom. A hozzászólás módosítva: Márc 31, 2013
Üdv. Szeretnék egy hangot rögzíteni, és visszajátszani, 16bit/44khz-s minőségben.
Mellékelt pdf-en található egy tr 909 ride nevezetű szerkezet, ez is epromból olvassa ki un a beírt hangot. egy ugyan ilyen megoldáson gondolkoztam. Kívánt hangot szeretném rögzíteni. 27c1024-et gondoltam hogy megcsinálnám, áttervezném a kapcsolási rajzot, de megcímzésével már bajba vagyok. Valaki valamilyen megoldás-t tud-e?
Sziasztok! Azzal kezdem, hogy már építettem - pontosabban élesztettem egy megoldást: Ez egy general midi MIDI0 fájlok lejátszására.. Szeretnék továbblépni, a lejátszóhoz szükséges szoftvereim javarészt megvannak de.... arra gondoltam, hogy hangpatcheket tárolnék le sd kártyán (pillanatnyilag ezt már tudom kezelni), vagy valamilyen ramba tölteném, ha lassú lenne az sd és a cserélhető patcheket játszatnám le a GM szoftverrel. Van valaki aki hasonlót csinált már? A cél MIDI bemenetről (ez is meg van írva már) vezérelni az eszközt és sd kártyán lévő MIDI fájlokat lejátszani. Elsődleges cél a midi keyboardról a patchek kijátszása. A mikrokontrollerem elég erős hozzá, csak nem értem az sf2 patchek felépítését. Bogarásztam már a leírásokat - de lehet, hogy van itt aki már régen túl van ezen a problémán.. Addig: Hasonló projekt Hammond B3 orgona hangja.
A hozzászólás módosítva: Jún 30, 2013
Készülőbe van a tr909- klón, csak pár modult dobok össze, mert csak azokra van szükségem.
Az a nagy problémám, hogy az eredeti kapcsolásból csak a modulok vannak meg a seqencer nem ![]() Valaki tudna-e adni egy 16 step-es sequencert? minél egyszerűbbet szeretnék.
Nos beszereztem egy daughterboard-ot és lenne egy kis problémám.
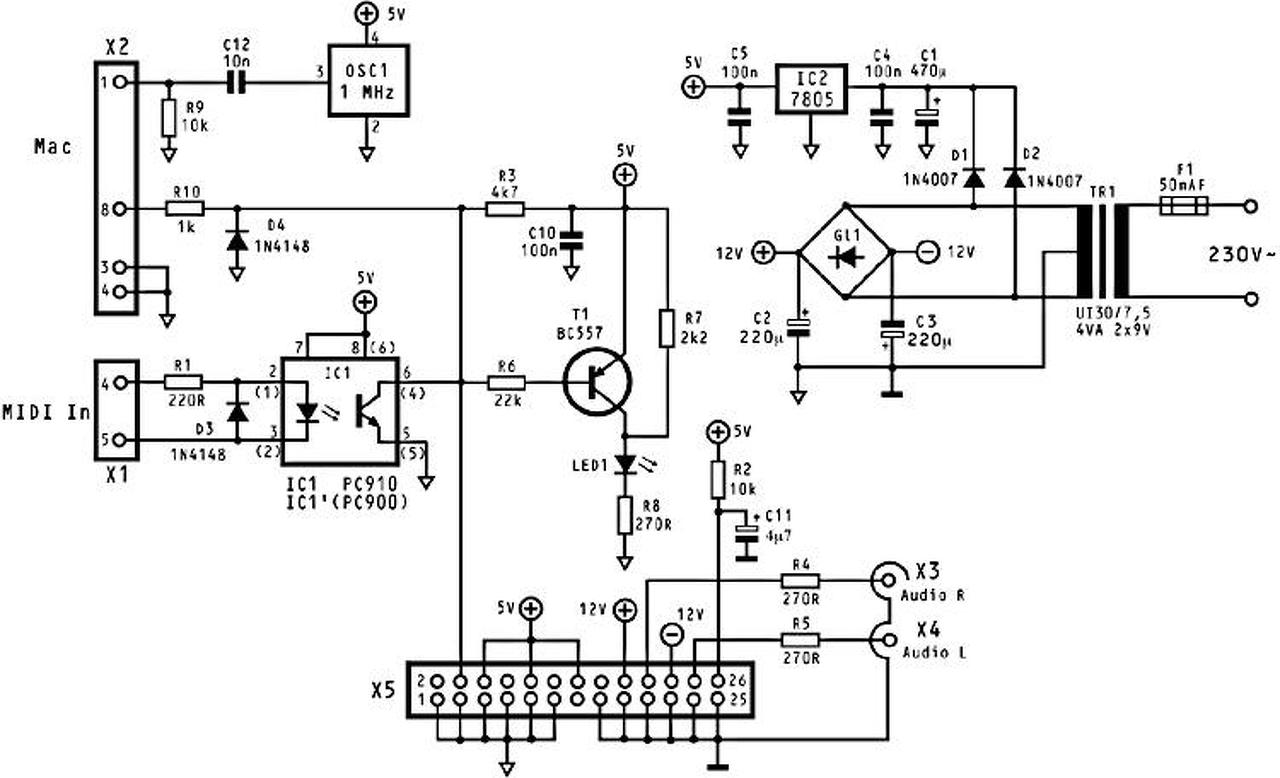
Kigugliztam a bekötést, ami alapján a tápellátást megoldom ugyan de a midi jelet hogyan kössem rá? Találtam egy pár rajzot amin az optocsatoló utánn még tesznek be ic-t. Illetve az alábbi rajzot is. Mi a minimál megoldás arra hogy ráküldjem a midi jelet? Közvetlenül nem hajtja meg az optocsatoló a modult? A hozzászólás módosítva: Aug 16, 2014
Szerintem, az optocsatolóra a fizikai leválasztás miatt van szükség, és ezután természetesen szükség van a jel "regenerálására". Ezt végzi a tranzisztor, vagy IC. De a rajzodon levő tranzisztor csak a LED -et villogtatja, jelezve az adatforgalmat.
Az optó ledjét meg biztos meg tudja hajtani a kábelen szaladgáló 5 V -os nem túl gyors impulzus, mert az összekötő kábelek sem túl hosszúak. Ha hosszúak lennének, (több 10 m) akkor lehet hogy előtte is szükség lenne jel erősítésre, formálásra. A hozzászólás módosítva: Aug 16, 2014
Oké hogy kell az opto ez nem is kérdéses.
Most csak az a kérdés hogy a modult közvetlenül simán rákötöm az opto kimentére és elméletileg megy?
A csatolt rajzodon az látszik, hogy az optó tranzisztorának kollektoráról megy a jel a modulba, a számítógépbe, és az adatforgalmat jelző LED villogtató tranzisztorba. Ezek szerint jónak kell lenni.
Elméletileg igen. Anno volt egy gyári gameport<->midi átalakítóm, és csináltam is egyet egy netes rajzból. Az egyik működött az egyik, a másik csak a másik irányba...
Jó az a rajz, én is hasonlóval hajtom a daughterkártyát.
Ha nem sikerül esetleg pc900 optót szerezni, használható még pl. a 6n138 is, itt egy megoldás vele. Akármilyen opto nem viszi el a midit, még ha "csak" 32 kHz-ez is az a jelfolyam, mert kényes a fel-lefutó élekre, úgyhogy csak a gyorsabb típusokkal megy . Jó a 6n136 és 137 is, de más a bekötésük.
Nekem pc910 van itt épp kezemügyében.
Én a tranyós részt kihagyom mert nincs rá szükségem. Viszont az opto kimenete és a board bemeneténél nézegettem rajzokat úgy láttam hogy az opto kimenetét fel kell húzni 5v-hoz egy 220-330 ohmal.
Persze, hogy "fel kell húzni", az optó kimenete egy tranzisztor kollektora. Arra kell munkaellenállás is. Csak nehogy kicsi legyen az a kollektor munkaellenállás, az adatlapjából nézd meg, hogy mekkora a tranzisztor max kollektor árama.
|
Bejelentkezés
Hirdetés |










