Fórum témák
» Több friss téma |
A klónok CH340 Soros-USB illesztőjének drivere (Letöltés)
A kimenő jel alakja, frekvenciája nagy valószínűséggel a DA i2s buszsebességén múlik + az átviendő bájtok számán amik a DA regisztereit folyamatosan billegtetik.
100-400 kHz közt rémik a választható buszórajel ...elvileg Ilyen gyorsan tudsz 1 1 bitet álküldeni ebböl sejthető mennyi az a maximális frekvenciájú jel amit elő tudsz állítani ... Sacc/kb néhány 10-100 Hz közt ... Esetleg 1-2 kHz ... Inkább DDS hajtsál meg gyorsabb jeleket kapsz belőle. I2S busz akár 9Mb/s is lehet .. Csak hát ekkorát az arduino nem tud kiadni a portjain max I2C busz sebességet ... A hozzászólás módosítva: Szept 30, 2014
Köszönöm a tippet!
Akkor ha jól számolok 400 kHz-en 8 bites módban elvileg 2 db 25 kHz-es mintavételű csatornát tudnék üzemeltetni.
Sziasztok!
Van egy projektem, ahol egy 50Hz-es analóg jelet kell folyamatosan figyelnem Arduinoval és kiértékelnem Labview-ban. Ami érdekes az a görbe alatti terület, mert az folyamatosan változhat. Ennek függvényében kell változtatnom a mikrovezérlő kimeneté DC 0-2V-ig. A mérés, kiértékelés és a kimenet vezérlés külön-külön működik megfelelően LabView alól. Együtt viszont nem igazán akar menni a dolog, akárhogy csűröm csavarom. A kérdésem az lenne, hogy megoldható lenne-e a dolog egy chip-el vagy mindenképp külön kell vennem a be- illetve kimenetet 2 vezérlőre. A segítséget előre is köszönöm. Üdv A hozzászólás módosítva: Okt 1, 2014
C-ben biztos megoldható!
De mi a borzadály ez a Labview?
A lentebb leírt módszerrel 36.5kHz-et sikerült elérnem. Az SPI órajel előosztójának változtatásával csak kis mértékben változott a kimeneti frekvencia. Ezek szerint nem az SPI lassúsága fogta vissza a kimenő jel sebességét. Hogyan tudnám a "short int fvki[256]" tömb elemeit a lehető leggyorsabban kiküldeni, úgy hogy közben még a csatorna választó bitet (csv) is billegtessem?
A TDA1543 az adatlapja szerint 192 kHz-et tud, és ezt szeretném kipróbálni.
A hozzászólás módosítva: Okt 1, 2014
A digitalWrite helyett próbáld meg C ben ahogy a portot kapcsolgatni kell avrstudio-ban.
Sziasztok!
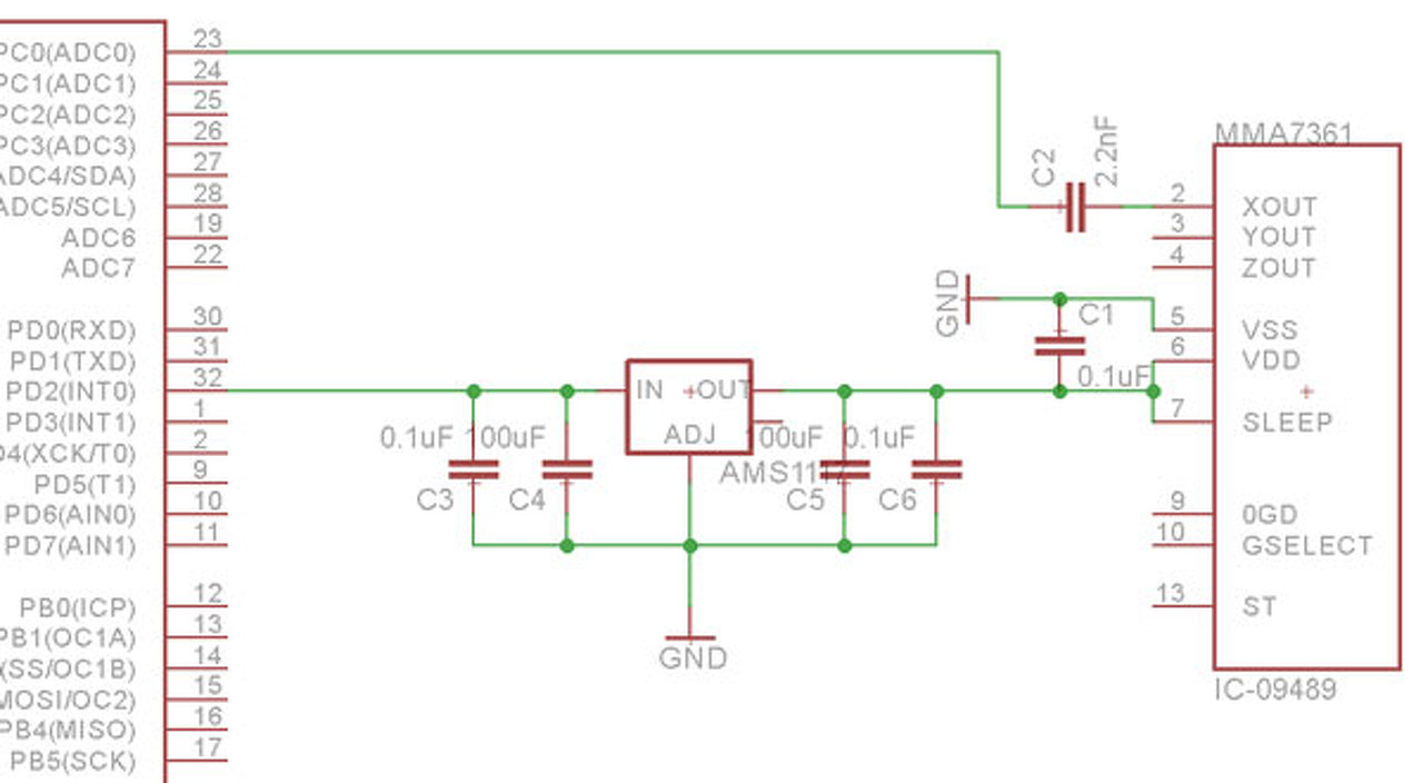
Arduino D2 lábán szeretnék egy eszközt ki/be kapcsolni. Viszont 5v sok neki, csak 3.3v kell. Mennyire jelent problémát ha az arduino kimenetre egy AMS1117 feszültségszabályzót kötök, és arról működtetem a modult? A képen látható mire gondoltam. Tudom, hogy van sleep a modulon, de szeretném teljesen kikapcsolni. Köszi előre is. A hozzászólás módosítva: Okt 2, 2014
Szia.
Ha nem kell terhelhetőnek lenni a 3.3V-nak, akkor feszültség osztót alkalmazz két ellenállásból összerakva. Bővebben: Link. Ha terhelhető kell, akkor 5V-ból állíts elő 3.3V-ot (ami már készen áll UNO lapon), és azt valami félvezetővel kapcsold az eszközre. Így a kimenő lábon nem fog túl sok áram folyni. Esetleg adj fixen 3.3V-ot az eszköznek, és a digitális lábbal csak engedélyezd az IC-t a sleep bemeneten. A hozzászólás módosítva: Okt 2, 2014
Szia,
jó ötlet, köszi. "standalone" arduino lenne, nem a teljes UNO, valamint szeretném a modult teljesen lekapcsolni, nem csak alvó módba rakni. Azért gondoltam az AMS-re, mert a gyári modulon is ilyen van, csak nincs rajzom hozzá. (gyári modul túl nagy). A hozzászólás módosítva: Okt 2, 2014
Ha csak pár mA-re kell, akkor mehet közvetlenül a kimenetről is, valószínűleg a feszültség különbség is elég neki. Mennyi áram kell az eszközödnek?
Oké, talán mégis elég lesz amit javasoltál
![]() 1.9mA-t a gyári modul, amin ott a feszültségszabályzó is.
Én támogatom a Te eredeti javaslatod 1.9mA-nál AMS feszültség szabályzóval!
A hozzászólás módosítva: Okt 2, 2014
Késő
![]() Egyébként meddig lehet alkalmazni az ellenállásos módszert?
Attól függ, mennyire változik a felvett áram. Ha nem változik egyáltalán, akkor be lehet állítani a 3.3V-ot, de Te sleep módba is elküldheted, akkor viszont majdnem 5V lesz a 3.3V-ból. Terhelt feszültség osztónak nevezik: Bővebben: Link. Én inkább az AMS-es megoldást ajánlom. Nem tudom, hogy reagál az IC-d, ha emelkedik a feszültség. Vagy valami más feszültség stabilizátoros megoldás, TL431, vagy hasonló, SMD méretben észre sem veszed. Akár sima zenerrel is meg lehet oldani 1.9mA-t.
Sleep mód nem lesz, direktbe kötöttem.
Akkor inkább biztosra megyek, AMS marad. Köszi.
Az a baj, hogy még nincs tapasztalatom zener diódával.
Még alszom rá egyet ![]() 5.1V 0.5W amúgy jó lenne szerintem.
Sziasztok! Hogyan tudok egy arduinora több i2c-s lcd kijelzőt kötni, hogy ne ugyanazt írja mindegyik?
Más címen legyenek. Így megkülönböztethetőek...
És úgy menni fog az is aminek nem az eredeti a címe?
Hardware-sen állítod át a címet. Elvileg van rajta jumper/forrszem...
Olyan forrszem van rajta, hogy: A0, A1, A2, ezek olyanok, hogy egymás melett 2 van belőlük, tehát át lehet őket hidalni. Ez lenne az?
Sziasztok! Új vagyok Arduinoba. Korábban PIC-kel már foglalkoztam, tehát nem teljesen idegen tőlem a téma. A gyermekeimet szeretném egy kis kreativitásra rávenni és megismertetni az "alkotás" örömével. Két kérdésem lenne rögtön a legelején. Melyik fejlesztő panelt érdemes megvásárolnom? Én ezt néztem ki "New SainSmart Mega2560 R3 ATmega2560-16AU + ATMEGA16U2 + USB Cable For Arduino" az ebay-ről konkrétan innen
A másik kérdés így az ebay-el kapcsolatos. Milyenek a tapasztalatok az innen vásárolt panelekkel?
-Kedves eddigi hozzászólók, a kérdést én kiegészíteném azzal, hogy hogyan tudom a kiírást a kiválasztott LCD-re irányítani? A setup előtt ott a deklarálás, például LiquidCrystal_I2C lcd(0x3f,16,2); ez ugye a 3F című LCD-re szól, de az egész programra nézve(?) Az lcd.print("szöveg"); utasítás hogyan tudom hát a különböző című LCD-kre irányítani?
-MGaa: jó választás az, de gyereknek talán elég az Uno R3 is, az javítható. A hozzászólás módosítva: Okt 5, 2014
Igen.
Inkább kezdőkészletet vegyél...
Egy alappanellel nem tud mit kezdeni.
Szia!
Én UNO-t vennék a MEGA helyett, majd ha kinövik a gyerekek az UNO-t, rendelsz nekik még egyet. Én ennyi pénzért rendelnék egy mini pro-t, és egy UNO-t. A mini-t tudod UNO-val programozni. Azért rendelnék kettőt, mert ha vezeték nélküli kommunikációt akarsz próbálgatni, vagy két Arduino közti kommunikációt, hasznos lesz, hogy kapásból kettő van 10$-ért van már Uno, kábellel, Mini pedig 2.5$-ért kb. Megbízhatóak, én elégedett vagyok. Vegyél LCD kijelzőt is, hozzá I2C adaptert, hogy több láb maradjon meg, meg nézelődj a pár $-os kiegészítők után. Kevés pénzből össze tudsz szedni egy szép csomagot. Dugdosós (Solderless) Board-ot is vegyél vezetékekkel, az sem drága. Jó kis meglepetés lesz.Ha UNO-t nézel szerintem mind jó, de ez a tuti: ATmega328 + ATmega16U2 + kábel. Jól olvastam, hogy a MEGA kimenetei meg vannak osztva, vagy portbővítővel van megoldva? Egy terméknél olvastam, hogy a MEGA kisebb sebességgel tudja a kimeneteit kapcsolgatni, ezért nem ajánlott a termékhez. A hozzászólás módosítva: Okt 5, 2014
|
Bejelentkezés
Hirdetés |






10$-ért van már Uno, kábellel, Mini pedig 2.5$-ért kb. Megbízhatóak, én elégedett vagyok. Vegyél LCD kijelzőt is, hozzá I2C adaptert, hogy több láb maradjon meg, meg nézelődj a pár $-os kiegészítők után. Kevés pénzből össze tudsz szedni egy szép csomagot. Dugdosós (Solderless) Board-ot is vegyél vezetékekkel, az sem drága. Jó kis meglepetés lesz.




