Fórum témák

» Több friss téma
Fórum » TV hiba, mi a megoldás?
Lapozás: OK   987 / 1282
(#) kadarist válasza Radoo hozzászólására (») Okt 16, 2014 /
 
Miért akarod helyettesíteni? Rossz? Ha meg van a kollektorán a sortápfeszültség, akkor ne bántsd.
(#) BODHEAD válasza kadarist hozzászólására (») Okt 16, 2014 /
 
Szia István.Kivettem a sortranzisztort helyette izzó van benne. A táp 19volt.A tranzisztort kivett állapotba mértem B-E 51 ohm.
(#) kadarist válasza BODHEAD hozzászólására (») Okt 16, 2014 /
 
Az úgy jó. A tranzisztornak semmi baja.
(#) lantos51 válasza kadarist hozzászólására (») Okt 16, 2014 /
 
Szia!
Természetesen az antenna bemenentre van kapcsolva.A videóról megy a set top box 7 csatornája.De a video csatorna kikapcsol percenként és üres csatornára vált át.
A hozzászólás módosítva: Okt 16, 2014
(#) kadarist válasza lantos51 hozzászólására (») Okt 16, 2014 /
 
Próbáltad másik csatornán (frekvencián)? Esetleg meg lehet nézni úgy is, hogy Scart-al vagy más AV-csatlakozóval összekötni a tévét a videóval.
(#) BODHEAD válasza kadarist hozzászólására (») Okt 16, 2014 /
 
Akkor hogy folytassam tovább a 19 volt nagyon nem jó mert itt rajz szerint 135 voltnak kéne lenni.
(#) kadarist válasza BODHEAD hozzászólására (») Okt 16, 2014 /
 
Nemrég még meg volt a nagyobb feszültség a soros izzós bekötésnél. Hová tűnt?
(#) BODHEAD válasza kadarist hozzászólására (») Okt 16, 2014 /
 
Ezt nem tudom én se.Mi lenne ha kivenném az egész tápegység részt és úgy méregetném. Csak azt nem tudom ilyenkor a sten-by lábat hova kössem.
(#) BODHEAD válasza kadarist hozzászólására (») Okt 16, 2014 /
 
Elkültem privátba a tévé dokumentumát.
(#) kadarist válasza BODHEAD hozzászólására (») Okt 16, 2014 /
 
A többi feszültség is extrém kis értékű? Nincs valahol zárlat?
(#) BODHEAD válasza kadarist hozzászólására (») Okt 16, 2014 /
 
Elkültem a rajzot Az a csatlakozó adatai 1. 1,8v 2.gnd 3. 0v 4.gnd 5. 0 v 6. 0v 7,8,9 gnd 10. 0v 11.9,6 v 12. 0v 13. 0v. egyik se stimmel .
(#) kadarist válasza BODHEAD hozzászólására (») Okt 16, 2014 /
 
Látom a rajzot. Jó lenne tudni, hogy mi változott meg a régi felálláshoz képest, hogy mi okozza ezt az eltérést.
(#) jdani válasza kadarist hozzászólására (») Okt 16, 2014 /
 
Csak egy kondit cseréltem meg egy ellenállást.. Lehet ha benne az ellenállás, ott az már át engedi a feszültséget, és valami zárlatol még. De ami előtte volt benne, nem volt semmi mérhető ellenállása, meg is volt égve, tehát nem ment át rajta a feszültség, így nem is zárlatolt, és a TV bekapcsolt eltérítés nélkül.
(#) BODHEAD válasza kadarist hozzászólására (») Okt 16, 2014 /
 
Semmi nem változott csak a tranzisztor került a helyére meg az új sorkimenő trafó.
(#) Radoo válasza kadarist hozzászólására (») Okt 16, 2014 /
 
A helyzetem a kovetkezõ..
Kivettem a 1878-at. Es mereseim alapjan rossz volt. Kikerestem a labkiosztasat es csak be raktam hellyere egy 208-at. Es lass csodat eldurrant az ûvegbiszti
Mondom gyorsan tolok neki egyet, es levalasztom a 208-at teljesen. Emmiter collektor base lab eltavoltiva. Es tranyo nelkul probaltam be inditani remelve h tovabbra is az eredeti hibat produkalja. De nem. Tranyo nelkul is durrant az uvegbiszti azthiszem ketsegbe estem oda a tapom is ezekszerint??
(#) kadarist válasza Radoo hozzászólására (») Okt 16, 2014 /
 
A hálózati biztosíték ment tönkre? Mert ha igen, akkor valamit nagyon elnéztél a szerelés közben.
(#) Radoo válasza kadarist hozzászólására (») Okt 16, 2014 /
 
Igen a halozati uvegbiszti ugrott el :/
(#) kalmi.kalmi válasza Ulti hozzászólására (») Okt 16, 2014 /
 
Hibás a bu808 !
(#) kadarist válasza kalmi.kalmi hozzászólására (») Okt 16, 2014 /
 
Nem hibás, hanem hamis. A következő lépés a sortranzisztor kiváltása lett volna.
(#) Ulti válasza kadarist hozzászólására (») Okt 16, 2014 /
 
Szia
Betettem az új kondit, 15 sec alatt ki is ment a tranyó. Kicsit szélesbb lett a kép
(#) Ulti hozzászólása Okt 16, 2014 /
 
Kicsit szélesebb lett a kép, de mire mértem rajta egy kollektorfeszt 135V pont leégett.
Végigmértem újra a tápot is, szerintem jó. Tranyó helyén az égőn 117 volt van, de a rajz szerint csak 107 kellene ??.
(#) kadarist válasza Ulti hozzászólására (») Okt 16, 2014 /
 
Akkor most jön az, hogy veszel egy BU808-at helyettesítő kitet és a leírás szerint beépíted a BU808 helyére.
Leírás.
A hozzászólás módosítva: Okt 16, 2014
(#) Ulti válasza kadarist hozzászólására (») Okt 16, 2014 /
 
Holnap megnézem, remélem Szombathelyen lehet kapni. De holnap este nem érek rá foglalkozni vele, talán majd hétvégén. Még annyit, hogy amíg ment, eléggé nyüszögött a táptrafó.
(#) kadarist válasza Ulti hozzászólására (») Okt 16, 2014 /
 
A leírás nagyban: Bővebben: Link.
(#) Ulti válasza kadarist hozzászólására (») Okt 16, 2014 /
 
Köszi már nézegettem én is, akkor voltam hülye, mikor nem rendeltem meg a kondival együtt. A horizontális eltéritőtekercs ellenállását 2,2 ohm- nak mértem a vertikális 12 vel szemben ez normális?
(#) kadarist válasza Ulti hozzászólására (») Okt 16, 2014 /
 
Igen, normális, mivel a vízszintes eltérítés jóval nagyobb frekvenciájú és ezért azon frekvencián nagyobb ellenállást jelent a függőlegeshez képest. Az ON tranzisztor mellé kell még két féle dióda is, amiknek a típusa a leírásban szerepel. Azt a 10µF-os elkót is cseréld ki!
(#) Ulti hozzászólása Okt 16, 2014 /
 
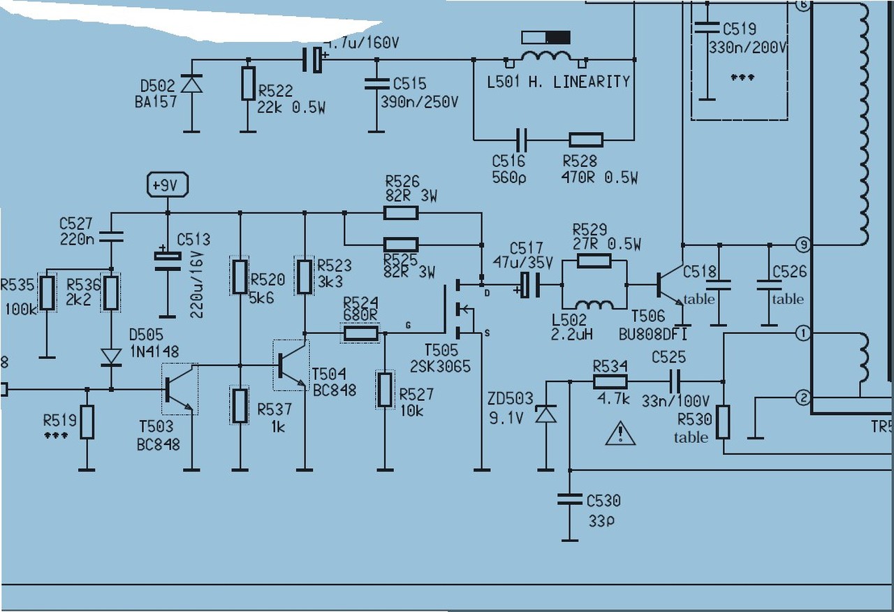
Nekem 47µF 35V van ott.

beko.jpg
    
(#) kadarist válasza Ulti hozzászólására (») Okt 16, 2014 /
 
Nem baj, akkor a 47-eset cseréld ki egy ugyanolyanra. Nagyon gyakran kapacitásvesztetté válik, úgyhogy jobb ilyenkor azt is cserélni.
(#) batajohn hozzászólása Okt 17, 2014 /
 
Sziasztok!
Van egy Panasonic TX21AT2P típusú televízióm.Már régebben elkezdte művelni, az első képen látható jelenséget, viszont nem zavaróan.Most viszont már az adásba is belelátszik, főleg a sötétebb részeknél erős.Ezeke a "zavarok" oldairányban mozognak.Az AV1 vagy adásnélküli kimeneten a legzavaróbbak.Mi lehet a problémája?A porosodás okozhat ilyet?
Előre is köszönöm!
János
A hozzászólás módosítva: Okt 17, 2014
(#) biji válasza batajohn hozzászólására (») Okt 17, 2014 /
 
Szia!

A C415 és a C813 kondenzátorok ellenőrzésével kezdeném. /ESR, kapacitás./

Bővebben: Link
Következő: »»   987 / 1282
Bejelentkezés

Belépés

Hirdetés
XDT.hu
Az oldalon sütiket használunk a helyes működéshez. Bővebb információt az adatvédelmi szabályzatban olvashatsz. Megértettem