Fórum témák
» Több friss téma |
Fórum » MOSFET-ek
Szerintem semmi gond nincs itt. A Led nagy fényerejű és egy 32A-es Fet-el, nem egy szem Led-et kell kapcsolgatni. Ennyi..
Okés, köszi.
Amúgy most mértem áramot úgy, hogy a draint összekötöttem a műszeren keresztül a pozitív táppal, 21,5uA-t kaptam. Akkor így ezzel nincs gond?
A feteknél ez a "szivárgó áram" a hőfok növekedéssel szinte négyzetesen nő. Így ha "tapizod", még nagyobb is lesz. De gondolj bele. 32A-nek hányad része a 21,5uA?..
Rendben, nincs bajom azzal a pár uA-rel, most számoltam ki, hogy a terhelés, ami rá lesz kötve zárt FET mellett csak nW-os nagyságrenben fogyasztani, ezt azt hiszem kibírom.
Csak nem tudtam, hogy mennyire természetes ez a jelenség, ugyanis megnéztem egy kis FET-tel is, és azzal nem világított a LED, amiatt aggódtam, hogy ez esetleg hibás darab. De ilyen tapasztalatok után gondolom, hogy a szivárgó áram arányban áll a FET méretével.Köszönöm a segítséget!
Ettol fuggetlenul furcsa a 21.5uA, mivel az adatlap szerint 150 fokon a max. 10uA. Es az is 48V Vds mellett. Megmertem egy FQP50N06L-t, 0uA. Sem az 50uA mutatos, sem az 1uA felbontasu DVM nem mutatott semmit. 30V Vds mertem.
Nem tudhatni, hogy ki mit gyárt után. Kicsit más szennyezés és már kész is a viszáram..
Sziasztok!
Egy kis segítséget szeretnék kérni. 48V-os csévéket (reléket) szeretnék gerjesztetni 5V-os vezérlő jelek segítségével (PIC kimenet). A relék tartási árama akár 1-1A is lehet tekercseléstől függően, ezért MOSFET-es megoldásra gondoltam (ha N, akkor IRF610 pl), viszont nem tudom hogyan nézzen ki a kapcsolás: egyrészt a két feszültség közötti nagy differencia miatt, másrészt követelmény, hogy a relé a MOSFET és a föld között helyezkedjen el (a tekercsek után egyből közös föld jön). Lehetséges ez? Vagy próbálkozzak más megoldással? Köszönöm előre is a segítséget! A hozzászólás módosítva: Okt 22, 2014
Inkább logikai MOSFET-ek között nézelődj, pl. IRL540. Ezeket közvetlenül meg tudod hajtani a mikrokontroller kimenetéről.
Hello!
- Illesztő fokozatot mindenképpen kellene csinálni a PIC és a 48V közé, mert ha a tekercsek egyik vége a +48V negatív pontjával közös, akkor PMOS-t kell alkalmazni. - Akkor már célszerűbb egy optocsatolót alkalmazni erre a célra. Aztán a PIC GND-t vagy összekötöd a +48V negatív pontjával, agy nem. De minden esetre a tekercsek így kevésbé fogják zavarni a PIC életét.
Igen, de attól még nem küszöböltem ki a nagy Vgs differenciát.
Hello!
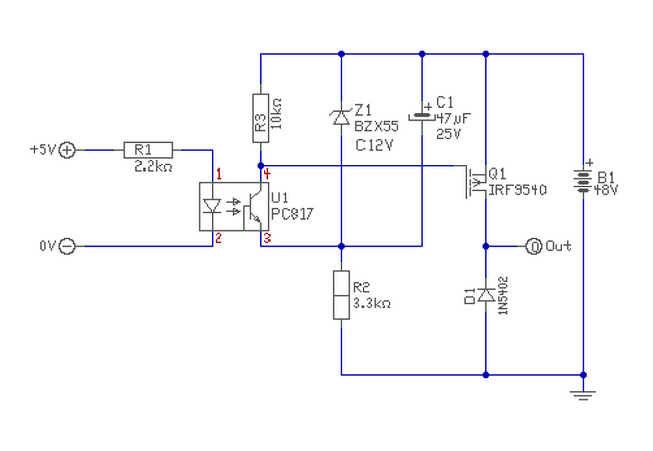
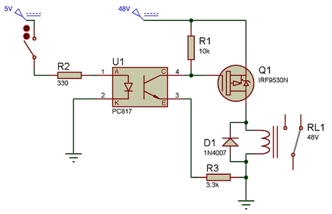
Köszönöm a kapcsolást. A kondenzátor mi célt szolgál? Nézegettem a Kapcsolófokozat készítését P Mosfettel c. topikot, amiben rátaláltam a mellékelt kapcsolásra, amelyben nincs opto. Ez is megvalósítható lenne 24V helyett 48V-on? Persze más értékekkel. Vagy mivel reléről van szó, opto nélkül bezavarna a PICnek? Mivel 16 darab reléről van szó, minél kevesebb alkatrész lenne, annál jobb. A hozzászólás módosítva: Okt 23, 2014
Ott van a PIC meg a FET között az optocsatoló, úgyhogy nem kerülnek érintkezésbe ezek a feszültségek.
Hello! Igen erről beszéltem, hogy szintillesztés mindenképpen kell. Természetesen így is megoldható ha számodra ez szimpatikusabb. (Mindenféle változtatás nélkül is megfelelő.)
Opto nélkül is meglehet hajtani a reléket. Alapvetően a zavarjel, a tápvezetékek kialakításán, földhurkokon, zavarszűrésen és a szerelés nyomvezetésén múlik. Optoval ezt kialakítani cseppet könnyebb, és biztos, hogy "nem köszön be" e 48V vagy egy tranziens a PIC áramköreibe. (A kondit csak azért tettem bele, hogy legyen miből tölteni a Fet bemenő kapacitásait. De egy "segédtáp" áramkör több csatorna számára is megfelelő lehet.
Na megcsináltam a mellékelt kapcsolást fizikailag az előbb 48V helyett 40V-on. Elhagytam a zenert és a kondit, viszont akkor az optot használom a teljes leválasztás miatt. Működik szépen. Esetleg kellene mégis még valami hozzá?
Véglegesen FQP7P06-t használnék, mert nem drága (60V, 7A).
Ha már változtatsz valamin, akkor ismerni is kellene dolgokat. A Fet maximális Gate feszültsége +-20V. Az opto maximális kollektor-emitter feszültsége 35V. Ki marad életben?
Igazad van. A kapcsolásban Vce (max) = 70V-os optot használtam. Tehát a Zenert visszaraktam a 10K-val párhuzamosan, viszont a 12V-os nem lesz kevés a 48V-os betáphoz? Az nem csak ~35V-ra korlátozza le a Gate-re eső a feszültséget?
Tulajdonképpen akkor csak a kondit hagytam el. A hozzászólás módosítva: Okt 23, 2014
Nem szabad keverni a szezont a fazonnal. A Fet Gate feszültsége a Source pontjához képest érdekes. Az mindegy, hogy a 48V-hoz képest levonva vagy akármi mekkora.
Most már értem! Köszönöm szépen a segítséget.
Annyi kérdésem még lenne a biztonság kedvéért, hogy akkor 12V-os zener ugye lekorlátozza 35V-ra a Gate-et, de ez a 35V az opton is végigszalad, ami a PC817-nek sok már, nem?
A zéner a GS feszültséget korlátozza, nem az Opto feszültségét. Amúgy ha az Opto le van zárva, a teljes 48V rajta van. Kivétel, ha a kapcsolást úgy készíted el, ahogy eredetileg lerajzoltam. Mert ott a zéner egy stabilizátor, ami a 48V-hoz képest stabilizálja s feszültséget 12V-ra. És az Opto is csak maximum 12V-ot kap.
Sziasztok!
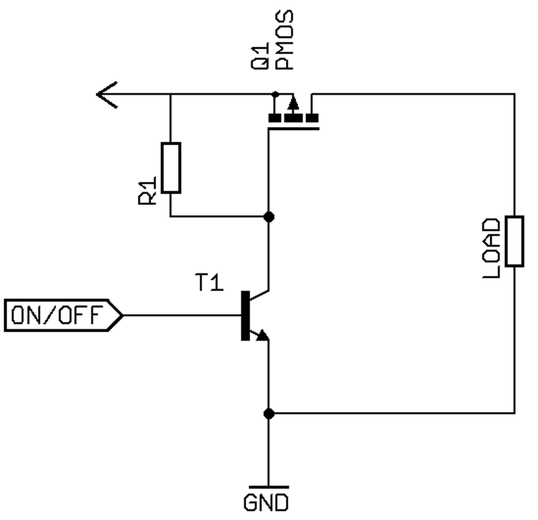
A képen látható kapcsolásban a mosfet miért nem zár le, ha lezárom T1 tranzisztort? Q1=IRF9530 R1=1M I=0,65A U=12V
Hello! Lezár az, feltéve, hogy a tranyó tényleg le van zárva, és csak meglehetősen lassan, mert az 1Mohm-nak kell kisütni a Fet GS kapacitásait. Tehát gyorsan nem kapcsolgathatod. És a "terhelés", remélem nem a multimétered volt csak.
A hozzászólás módosítva: Okt 28, 2014
Szia!
Én inkább Zéner diódát kötnék be (vagy azt is) G-S lábak közé!ÍGY NI! A hozzászólás módosítva: Okt 28, 2014
12V-on nem sok haszna van a zenernek ennel a FET-nel (Vgs max. 20V), csak lassitja az amugy is lassu lezarast. Viszont az 1M-ot csokkenteni kellene. Legalabb 1k-ra levennem, de ha surun kell kapcsolgatni, akkor meg lejjebb.
A tranyó tényleg le volt zárva, mérés alapján Vbe=0V. A terhelés egy ohmos terhelés volt, 0.65A folyt át a feten ami a tranzisztor lezárása után is fennmaradt. Megpróbáltam csökkenteni a GS ellenállás értékét, de még 150kohmnál is ugyanez volt a tapasztalat. Viszont kisebb terheléssel lezárt 1M GS ellenállással is.
Vagy használjak egy ILYEN meghatót? A hozzászólás módosítva: Okt 28, 2014
|
Bejelentkezés
Hirdetés |




Csak nem tudtam, hogy mennyire természetes ez a jelenség, ugyanis megnéztem egy kis FET-tel is, és azzal nem világított a LED, amiatt aggódtam, hogy ez esetleg hibás darab. De ilyen tapasztalatok után gondolom, hogy a szivárgó áram arányban áll a FET méretével.






