Fórum témák
» Több friss téma |
Fórum » MOSFET-ek
Terhelés (akár egy 100 Ω-os ellenállás is megteszi) volt/van a kimeneten? PIC 5-ös lábán, TC4429 bemenetén és a kimenetén milyen jelalakokat mérsz?
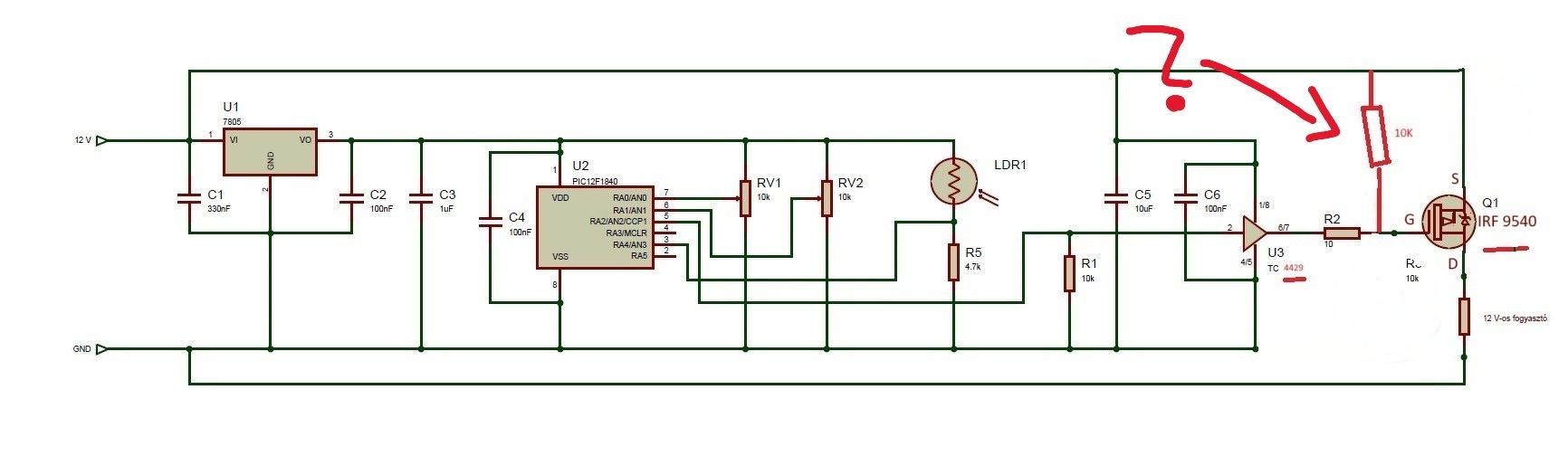
Terhelés van, azon mennek a hétszegmenses kijelzők. Az a rész jól működött, míg ezt a részt rá nem kapcsoltam. Az a fura, hogy a Gate-n mérek 12,96V-ot, a Drain-en meg -1 - -2V-ig. Pont fordítva kellene nem? A jelalakokat nem tudom nézni, nincs oscilloszkópom. Esetleg még a TC4429 két OUTPUT lábát összekötöttem. Az baj?
A két Output láb összekötése adatlap szerint kötelező.
Ha a Gate lábon 13 V-ot mérsz, akkor a Fet zárva van, ebből a szempontból jól működik. A TC4429 bemenetén mit mérsz?
No, a TC4429 bemenete szépen változik +5V-ig ahogy állítom a potmétert. A S és G-n 13-13V van, a D-n nincs fesz. -1V körülit mérek.
A nagyobb áramkörön is volt egy rész LDR-es ami elvileg szabályozta volna a fényerőt. Gyakorlatilag ez nincs benne a programban. Az a PIC (16F876A) 2-s lábára ment. Ha nem használom 10K-val a +5V kell húzni?
Ha a TC4420 bemenete 0 V, akkor a kimenetén +12 V-ot kellene mérned. Ha a bemenete 5 V, akkor akimenetén 0 V-ot.
Ez így is van, az jól műkszik. Viszont a Gate 10K-val nem a földön hanem a bemeneti feszültségen van. ? Nem azért nem nyít?
A hozzászólás módosítva: Szept 23, 2025
A 10 kΩ-os ellenállást nevetve le kell győznie a FET meghajtónak. Ezek az értékek csak úgy állhatnak elő, ha a TC4420 kimenete és a FET bemenete között valahol szakadás van. Esetleg a 10 és a 10 kΩ-os ellenállást felcserélted.
Elnézést, elírtam, TC4429.
Ha a FET Gate lábán 12 és 0 V-ot mérsz akkor, amikor a FET meghajtó kimenetén is, akkor vagy hibás a FET vagy a Drain lába és a terhelés között szakadás van.
Később irok, csak kicserélem az alkatrészeket, mert megöltem közben a FET meghajtót. Az NC lábán volt 13V és mivel SOIC-8 tokozású, megcsúszott a multiméter. Most nem változik semmi
A helyzet jelenleg az:
Kivettem a FET-et. A TC4429 bemenetén szépen változik, tehát a PIC-es része jó. Viszont a kimenete Stabil 12,84V, mindegy mi van a bemeneten, és már kicseréltem. ( Lehet,hogy rossz mind? Aliexpressz) A hozzászólás módosítva: Szept 23, 2025
Ezen a fórumon (is) van sok ilyen bosszúság/tanulság.
Vagy rossz vagy egy teljesen más IC-t kaptál TC4429 felirattal.
Nagyon örülök.
![]() Na akkor veszek magyarból valami jobbat. Majd írok ha meglesz. Egyébként egy kérdés: az hogy a TC4429 invertált kimenetű, akkor nem - feszültséget kellene mérnem a kimeneten? ( lehet, hogy buta kérdés, bocs...) Szia!
Helló!
A Mosfeten 15V fog átmenni a D-S-en. Ez oké. A Gate-n is lesz ennyi? mikor a driver adja a feszültséget , ekkor lesz zárva , nem fogja károsítani? (Ha jól néztem az adatlapot a GS feszültség +-20V. Ez így oké?
Kicsit elvesztettem a fonalat. Honnan jön a 15 V? A kapcsolási rajzon és az írásaidban is 12 - 13 V-ot emlegetsz.
Túl nagy jelentősége nincs, 15 V nem probléma, ennyit a FET kapuja és a TC4429 is kibír bőven, mindkettőnek 20 V a határértéke. Ha a FET Gate lábát GND-re kötöd (miután a FET meghajtót kiforrasztottad), akkor ki kell nyitnia.
Igen kicsit furcsa, de a kijelzőm et is az alin vettem meg 4 inch-es. Magyarba 7-8000 körül volt egy db, így 7200 volt 4db belőle. Nem volt adatlapja így először 2.1V-al számoltam ledenként egy egy szegmensben (5db/szegmens). És ehhez van a 12 V adapter. De mikor megjött rájöttem, hogy ez világosabb zöld aminek 3-3,2 V a nyitója. Ehhez, hogy jó legyen a fényerő már min. esetben is 5x3V= 15V kell. Na így lett 15V.
A FET-nél majd fizukor újra írok, ha megrendeltem. Most már a havi keretből nem veszek, mert kinyír az asszony!!! Köszi, hogy ennyit segítesz. Üdv: Ati
A Fet-et leellenőriztem, ahogy mondtad. Szépen nyít és vezet. Az legalább jó. Csak a meghajtó kell majd.
Hasznos kis videó a mosfetekrőlSziasztok!Egy játékon belüli reklámban jött szembe ez a videó a MOSFET-ek működéséről. ![]() Szemléletes, és nagyon felhasználó barát szerintem. Bővebben: Link A hozzászólás módosítva: Márc 22, 2026
Alapvető hiba van benne (tovább nem néztem). Ha a kapu elektróda nincs kisütve, a FET nyitva marad.
Lásd melléklet.
Csak arra akartam utalni, hogy a kezdeti egyszerű modell után pontosítja a dolgokat. Egy-egy momentumot kiragadni nem feltétlen szerencsés. Másrészt ez nem egy tudományos videó, hanem egyszerű, és közérthető magyarázat amit mindenki könnyen megért.
Ha tudományos videót szeretnél akkor komolyan ajánlom Ali Hajimiri videóit a témában, ami teljesen szabatos és tudományos, de biztosan kevesebben nézik meg innen a fórumról, és még kevesebben értik meg.
Már az elején van egy nagy hiba, függetlenül attól, hogy kinek készült a videó és függetlenül attól is, hogy milyen egyszerű módon próbálja elmagyarázni a működését.
Nehéz igazságot tenni. 4:20-nál valóban konkrétan, kísérlettel bemutatva kitér rá és elmagyarázza, hogy nem zárnak le maguktól. Ugyanakkor a rajzon semmi értelme a rugónak, hacsak még ott, az elején meg nem említi, hogy a valóságban ehhez további alkatrészek szükségesek, de úgy fogjuk használni a FET-eket, ahogy a képen a csővezetékes analógia mutatja. De ha belegondolok, hogy rugó nélkül meg nem lehet értelmesen lerajzolni... : -) Ugyanakkor pont arról beszél (később), hogy a FET-ek azért jobbak a tranzisztoroknál, mert nem kell bázisáram, vagyis takarékosak. Akkor megint csak nem kell a rugó, ill. más analógiát kellene találni. Rugó - nincs rugó... : -)
A hozzászólás módosítva: Márc 22, 2026
Igen, ez a különbség egy egyetemi előadás, és egy ismeretterjesztő előadás között.
|
Bejelentkezés
Hirdetés |
















